Mahlzeit, hab mir eben eine PWM gesteuerte Spannung simuliert. Leider schwingt der Ausgang etwas. Hab schon an verschiedenen Stellen nen Kondensator eingefügt und getestet - ohne Erfolg. Die Simulation wurde mit TARGET 3001 durchgeführt. Die PWM wird mit einer Puls-Spannungsquelle mit 10 kHz simuliert.
Noch was: Die Spannung über dem Lastwiderstand mit 10 Ohm schwingt mit einer Spitze-Spitze Spannung von 40mV. Das ist nicht viel, aber wenn ich es kleiner bekomme ist es natürlich auch nicht schlecht. Ich habe diese Schaltung gewählt, dass mein "Lastwiderstand" Massebezug hat.
@ Mark K. (Gast) >Die Spannung über dem Lastwiderstand mit 10 Ohm schwingt mit einer >Spitze-Spitze Spannung von 40mV. Das ist nicht viel, aber wenn ich es >kleiner bekomme ist es natürlich auch nicht schlecht. Wozu soll C2 gut sein? Die 40mV könnten ein Rest von der PWM-Filterungs sein. Schau dir mal das geglättete PWM-Signal am OPV-Eingang an. MfG Falk
Das Signal am invertierenden Eingang sieht gut aus (Sägezahn-ähnlich mit ca. 0,5V Spitze-Spitze. C2 hab ich aus ner ähnlichen Schaltung übernommen. Ohne den Schwingt sich die Ausgangsspannung erst richtig auf. Eigentlich soll die Schaltung später mal einen 12V Lüfter ansteuern. Ich hoffe, dass die induktive Last nicht zu großen Schwingungen führt. Kann man einen Motor simulieren?
Um so kleiner der Lastwiderstand wird, desto größer werden die Schwingungsspitzen. Könnte es sein, dass der LM324 nicht optimal hierfür ist?
Schau dir mal die Schwingung direkt am Ausgang des OP's an. Um diese Schwingung dann zu beseitigen 1. lege zwischen den Kondensator C1 und den Minus-Eingang des OP's einen Widerstand 1k. 2. lege einen 1n Kondensator direkt vom Ausgang des OP's direkt zum Minus-Eingang des OP's. Das Ergebnis dann bitte nochmal hier posten.
@ Mark K. (Gast) >Das Signal am invertierenden Eingang sieht gut aus (Sägezahn-ähnlich mit >ca. 0,5V Spitze-Spitze. Das nennst du gut? Das nenn ich gottig! Der Filter soll glätten, dh.h der Säghezahn sollte sehr klein sein, Eher so 10mV und weniger. Denn deine 0,5V vesucht der OPV zu verstärken. Nur der Kondensator hat da was dagegen. Das filtern muss besser werden. Siehe http://www.mikrocontroller.net/articles/Pulsweitenmodulation#DA-Wandlung_mit_PWM >C2 hab ich aus ner ähnlichen Schaltung übernommen. >Ohne den Schwingt sich die Ausgangsspannung erst richtig auf. Was ja logisch ist, wenn 0,5V Sägezahn am Eingang liegen. MFG Falk
Entschuldigt vielmals. Am invertierenden OP Eingang ist die Spitze-Spitze Spannung nicht 0,5V sondern 0,5mV - hab mich verschrieben. Das sollte eigentlich recht gut sein. Habe mal die Änderungen vorgenommen. An der "rauhen" Spannung über R5 ändert dies aber nichts. Spitze-Spitze immer noch ca. 40mV Die Spannung an OPout ist ebenfalls ne Berg- und Talfahrt mit Spitze-Spitze von ca. 0,6V.
Arbeite doch mit mehreren R/C-Filtern hintereinander und wähle für den OV die Verstärkung 1 (invertierenden Eingang direkt an den Ausgang des FET legen). Der OV sollte vorzugsweise eine Rail-To-Rail-Typ sein oder eine (ausreichende) negative Versorgungsspannung bekommen.
Das Problem ist nicht die PWM-Filterung. Was ist ein Rail-To-Rail-Typ. Das sagt mir jetzt nichts. Ich will halt eine Spannung von 0-12V über R5 über 0-5V PWM einstellen.
Rail-To-Rail OVs sind welche, die mit dem Ausgang (und den Eingängen) sehr nahe an die Betriebsspannung heranreichen. Normale OVs haben da einen Abstand von mehreren 100mv bis zu einigen V.
@ Mark K. (Gast) >Das Problem ist nicht die PWM-Filterung. Ja. >Was ist ein Rail-To-Rail-Typ. Das sagt mir jetzt nichts. Einer, bei dem die Eingangsspannung und Ausgangsspannung bis kann an die Versorgungsspannung rankommt. >Ich will halt eine Spannung von 0-12V über R5 über 0-5V PWM einstellen. Die Schaltung ist schon richtig. Vielleicht ist es auch nur ein Simulationsproblem. Dein R6 und C3 würde ich wieder rausmachen. Und mach auch mal C2 raus, die Schaltung muss auch ohne stabli sein. MfG Falk
Also, 1. die Schaltung ohne den 1n Kondensator C3 hat als Analogverstärker eine starke Schwingneigung. 2. das Filter am Eingang mit C1 47uF und 2k2 hat eine Grenzfrequenz von 1,5Hz. Danach steigt die Dämfung mit der Frequenz um 6dB pro Oktave an. Bei 1khz 5Vss am Eingang ist am Ausgang noch 7,7mVss. Denke diese Restwelligkeit schadet dem Lüfter nix.
>Das Problem ist nicht die PWM-Filterung.
Es wird zum Problem, wenn der nachgeschaltete OV noch verstärken muß.
Wenn die Eingangsspannung glatt ist, wird es die Ausgangsspannung um so
mehr sein.
@ Travel Rec. (travelrec) Benutzerseite >Es wird zum Problem, wenn der nachgeschaltete OV noch verstärken muß. >Wenn die Eingangsspannung glatt ist, wird es die Ausgangsspannung um so >mehr sein. Ach ne? Wenn aber nur 0,5mV (Millivolt) Ripple am Eingang sind kommen bei Verstärkung von 2,5 nur 1,25mV Ripple am Ausgang raus. Das fällt wohl unter ferner liefen. MFG Falk
Richtig. Aber wenn die Simulation da was anderes ausspuckt, würde ich es vielleicht doch lieber mal aufbauen und testen, dann weiß man genaueres.
@ Axel Rühl (axelr)
>Beide Eingänge vom OPV tauschen...
Uuups, und keiner hats gesehen. ;-)
Naja, der Kontrast der Screenshot ist auch unter aller Sau (faule
Ausrede Nr. 123)
MfG
Falk
@ 6632 (Gast)
>Hab ich schon im zweiten kommentar benannt : mitkopplung nennt sich das.
Jaja. Und warum ist dir nicht aufgefallen, dass der nichtinvertierende
Verstärker falsch aufgebaut ist? Schlaumeier.
MFG
Falk
Ich kann die Schaltung zwar aufbauen, habe aber kein Oszi um sowas zu messen. Ich also leider auf Simulationen angewiesen. Eingänge tauschen? Ich hab nen P-Kanal MOSFET hinten dran hängen.
Eingänge hab ich mal getauscht, aber irgendwie funktioniert das Ganze nicht richtig. Bei niedrigen Spannungen wie 2V durch PWM hab ich am Lastwiderstand nen Rippel von 200mV. Wenn die Spannung durch PWM erhöht wird (ca. 3V) steigt mir die Simulation aus, bzw. für die rückführende Leitung werden 0V angezeigt.
@ Mark K. (Gast)
>Eingänge tauschen? Ich hab nen P-Kanal MOSFET hinten dran hängen.
Ahhhh, noch mehr Stolpersteine. Lass das mit dem P-Kanal MOSFET, das ist
um EINIGES komnplizierter, da geht wirklich ans Eingemachte,
Reglungstechnik, Phasenreserve etc. Nimm einen normalen NPN Bipolar,
ggf. Darlington, und die Welt ist in Ordnung. Verlustleistung sparst du
mit den MOSFET sowieso nicht, ist ja ein Linearverstärker.
MfG
Falk
Das Problem ist, dass ich die Last gerne auf Masse hätte. Sonst hätte ich mir das ganze mit dem P-Kanal natürlich gespart. Oder meinst du nen NPN in Kollektorschaltung? Da müsste ich dann mal schauen, wie hoch ich mit der Spannung im Endeffe kommen kann. Mit den P-Kanal wäre ich halt -je nach Last- auf fast 12V gekommen. Naja, für heut reichts auf jeden Fall ;-)
Egal ob N- oder P-Kanal: OPVs mögen eine stark kapazitive Last nicht sonderlich. Sorgt für merkwürdige Effekte. Und ein Power-MOSFET ist eine stark kapazitive Last.
@ Mark K. (Gast) >Oder meinst du nen NPN in Kollektorschaltung? Da müsste ich dann mal Ja. >schauen, wie hoch ich mit der Spannung im Endeffe kommen kann. Ca. Vcc-2V. >Mit den P-Kanal wäre ich halt -je nach Last- auf fast 12V gekommen. Wenns denn mal stabil läuft . . . ;-) MfG Falk
Mit diesen Werten / Komponenten läuft die Simulation stabil. Ich denke, dass ich die Schaltung so später auch aufbauen werde. Hoffentlich liegen Simulation und Realität nicht allzuweit voneinander entfernt. Bei Gelegenheit will ich mir dennoch eine ähnliche Schaltung mit Bipolar-Transistoren aufbauen.
@ Mark K. (Gast) >Mit diesen Werten / Komponenten läuft die Simulation stabil. Uhhhh, das sieht mir aber massiv nach Murks aus. 1000uF zum "Unsichtbarmachen". >Ich denke, dass ich die Schaltung so später auch aufbauen werde. Keine gute Idee. >Hoffentlich liegen Simulation und Realität nicht allzuweit voneinander >entfernt. ;-) >Bei Gelegenheit will ich mir dennoch eine ähnliche Schaltung mit >Bipolar-Transistoren aufbauen. Mach das und du wirst merken, das ist sinnvoller. MFG Falk
@ Igor Metwet (bastel-wastel)
>Was ist das Problem mit dem großen Kondensator?
Es kaschiert einen elementaren Designfehler.
MFG
Falk
Kann dadurch der P-Kanal zerstört werden? Was ist der Designfehler, kapazitive Last am OP? Habe hier sonst keine Infos bekommen, die mir ne Ausgangsspannung von nahezu 12V ausgeben kann.
@ Mark K. (Gast) >Kann dadurch der P-Kanal zerstört werden? Auch. >Was ist der Designfehler, kapazitive Last am OP? Dein OPV ist nicht als nichtinvertierender Verstärker geschaltet. Die Schaltung ist mir sehr suspekt. Und ich hab auch schon geschrieben wie man es leicht besser machen kann. >Habe hier sonst keine Infos bekommen, die mir ne Ausgangsspannung von >nahezu 12V ausgeben kann. Nimm einen NPN als Emitterfolger und und 15V Versorgungsspannung. Und bitte nicht rumheulen dass du nur 12V hast. MFG Falk
>Nimm einen NPN als Emitterfolger und und 15V Versorgungsspannung. Und >bitte nicht rumheulen dass du nur 12V hast. Scherzkeks
Was du nicht sagst. Ich meine oben geschrieben zu haben, daas ich einen Lüfter ansteuern will. Warum sollte ich eine komplizierte Schaltung entwerfen um aus 12V einen Lüfter mit 10V anzusteuern ? Der Lüfter soll von 5..12V angesteuert werden. Bei max. 10V fehlt mir ein großer Bereich. Ja, von 10 auf 12V macht bei einem Lüfter einen großen Unterschied.
Ein Bipolartransistor ist hier wirklich besser. Zum Vertauschen der Eingänge: Bipolar PNP: Eingänge NICHT tauschen Bipolar NPN: Eingänge tauschen P-Kanal MOSFET: Eingänge NICHT tauschen N-Kanal MOSFET: Eingänge tauschen
Sorry für meinen unfreundlichen Ton - war wohl etwas genervt. Hab mich nochmal dahinter geklemmt und bin zu einem besseren Ergebnis gekommen. Sogar ohne C an R_L ;-) Hab die Übertragung auf Basis eines I-Reglers aufgebaut. Die Geschwindigkeit ist schnell genug, da der Tiefpass hinter dem PWM-Signal ja eh sehr langsam ist.
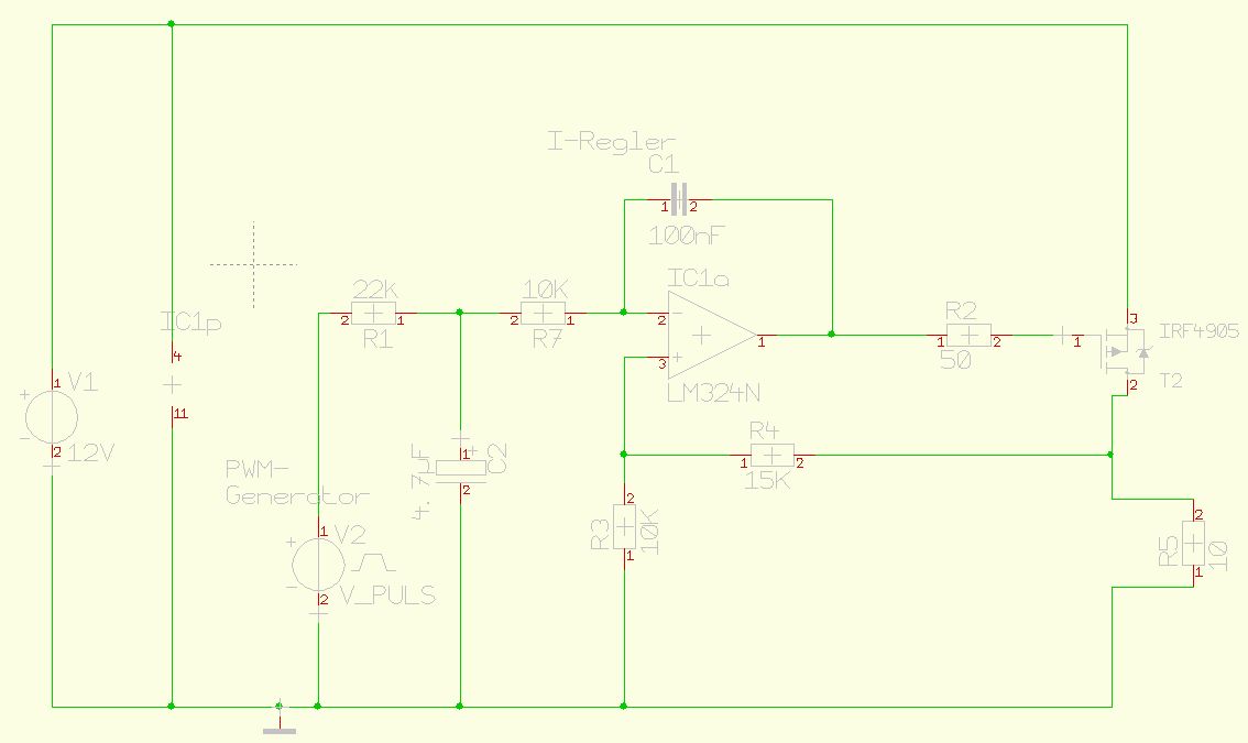
Kurze Frage mal: Diese letzte Schaltung hier die du als I-Regler bezeichnest ist doch bis auf ein paar ander Werte fast identisch mit dieser im Anhang... Teste doch mal wie weit du mit dem 100n Kondensator runtergehen kannst. Ist übrigens kein I-Regler weil der Feedbackpfad bei geöffneter Schleife keine 1/TP Übertragungsfunktion haben würde...
Die Schaltungen sind fast identisch. Hab vorher nochmal diesen Artikel durchgeschaut: http://www.roboternetz.de/wissen/index.php/Regelungstechnik Da hab ich mir den I-Regler rausgesucht und habe die Rückführung auf den nichtinvertierenden Eingang geschaltet. Wie würde man dann einen I-Regler denn richtig verschalten? Wirklich einen Subtrahieren aufbauen? Negative Betriebsspannung hab ich nicht. Mit dem Kondensator kann ich noch testen. Wie gesagt - die Dynamik ist mehr als ausreichend.
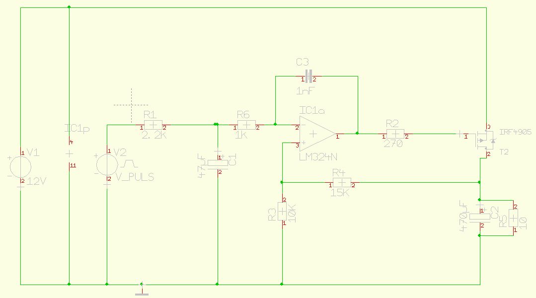
Mit 10pF hab ich nen Rippel von 20mV mit 100pF -> Rippel ca. 10mV mit 1nF -> Rippel ca. 10mV Wenn ich unter 10pF gehen (also schon bei 9pF) schwingt sich das System auf. Da ich kein Oszilloskop habe, würde ich beim späteren Aufbau aber eher zu einem größeren C greifen (min. 1nF) damit ich auf der sicheren Seite bin. PS: Den Widerstand zwischen OP_out und P-Kanal habe ich auf 330 Ohm erhöht. Die neue Schaltung unterscheidet sich haupsächlich darin, dass am Lastwiderstand kein Kondensator mehr dran ist.
Wenn du an deinem OP Ausgang noch einen weiteren Transistor mit Spannungsverstaerkung haengst und dann das ganze gegenkoppelst dann hast du an dem Punkt wo deine Phase denn wert 0 Grad erreicht eine Verstaerkung > 1 . Folge daraus dein Verstaerker schwingt. Die normalen OPs sind intern so kompensiert das sie auch bei gegengekoppelten Verstaerkungen von 1 nicht schwingen. Was du jetzt gemacht hast ist mehr Verstaerkung in den Kreis zu bringen. Als abhilfe damit es nicht schwingt must du dafuer sorgen das an dem Punkt wo die Phase den Wert 0 erreicht die Verstaerkung deutlich unter 1 liegt. Und das hast du mit deinen Kondensator vom Ausgang des OP nach dem (-) Eingang gemacht. Du must jetzt dieses RC so in seiner Grenzfrequenz bestimmen das die Verstaerkung bei der besagten Frequenz unter 1 zu liegen kommt. Mit deinem Widerstand duerften da im allgemein so einige 100pF dafuer noetig sein. Gruss Helmi
Aber ich hänge doch keinen weiteren Transistor an den Ausgang. Meine Schaltung ist doch auch ne Mitkopplung. Meinst du ich soll die Phasenreserve beachten? hmm. Verstärkung ist V = 2,5 Ein OP -> TP. Wie wirkt sich der MOSFET aus? Ebenfalls ein TP? Dann kommt noch der TP über dem OP vor. Ich bekomme also max. 270° Phasendrehung? Aber eigentlich will ich doch ein DC Signal übertragen - wie kann soll ich da ne Frequenz annehmen?
>Aber ich hänge doch keinen weiteren Transistor an den Ausgang. >Meine Schaltung ist doch auch ne Mitkopplung. Doch dein MOSFET . Und der dreht deine Phase um 180 Grad. Und dadurch wird aus deiner "Mitkoppelung" doch wieder eine Gegenkoppelung. >Meinst du ich soll die Phasenreserve beachten? JA >Aber eigentlich will ich doch ein DC Signal übertragen - wie kann soll >ich da ne Frequenz annehmen? Die Frequenz ergibt sich daraus wo deine Phasenreserve zu 0 wird. Und wenn da deine Verstärkung > 1 ist schwingt die Schaltung dort. Normalerweise sind OP so intern kompensiert das der Punkt wo die Phasenreserve 0 wird die Verstärkung kleiner 1 wird. Da aber dein MOSFET zusätzliche Verstärkung ins System bringt ist dort wo die Phasenreserve 0 wird deine Verstärkung grösser 1. Folge deine Schaltung schwingt dort. Das hat nichts damit zu tun das du nur DC verstärken willst. Dein MOSFET ist in einer Sourceschaltung deshalb hat er eine Spannungsverstärkung. >Verstärkung ist V = 2,5 Diese verstärkung meine ich nicht. Ich meine die nicht gegengekoppelte Leerlaufverstärkung der Schaltung. Gruss Helmi
OK, Leerlaufverstärkung ist 100.000 beim LM324 Ab 1Hz fällt die Verstärkung ja mit 20dB pro Dekade ab. Bewirkt der MOSFET das Gleiche? Also auch bei 1Hz? Diesen muss ich doch dann in den höheren Frequenzbereich verschieben, so dass die Verstärkung kleiner 1 ist bevor die Phasenreserve null wird !? In welchem Zusammenhang steht dann der TP aus R und C am OP dazu? Ist die Grundfrequenz des RC-Gliedes die vom Transistor? Oder ist das ein 3. TP? Ich weiß, dass ich viel frage, aber in der Vorlesung haben wir halt nur mit OP -ohne weitere Beschaltung gerechnet.
>Leerlaufverstärkung ist 100.000 beim LM324 >Ab 1Hz fällt die Verstärkung ja mit 20dB pro Dekade ab. Das ist richtig. Das ist das verhalten von deinem dominierenden Tiefpass. >Bewirkt der MOSFET das Gleiche? Also auch bei 1Hz? Nein , seine Grenzfrequenz berechnet sich in erster Linie aus dem Gatevorwiderstand und seiner Miller kapazitätet + seiner Gate-Source Kapazität. Dadurch haste dort auch noch eine weitere Phasendrehung. >In welchem Zusammenhang steht dann der TP aus R und C am OP dazu? Dieser bewirkt das die Verstärkung des OPs schon bei kleineren Frequenzen abfällt. Also die gesammt Verstärkung OP + MOSFET bei einer Phasenreserve von 0 Grad kleiner 1 wird. >Oder ist das ein 3. TP? Dieses RC glied muss jetzt dein dominanter TP werden also der Abfall um 20db pro dekade muss von diesesn TP ausgehen. Gruss Helmi
Dieses RC Glied ersetzt also den Abfall des OPs ab 1Hz ? Ist also kein 3. TP. Was du mit dominant meinst, versteh ich gerade nicht. Alle TPs haben doch gleiche Eigenschaften, nur die Grenzfrequenzen unterscheiden sich. Dann müsste ich ja mit der Grenzfrequenz des RC-Gliedes unter 1Hz gehen, damit die Verstärkung früher abfällt. Berechnen kann ich das ganze ja nicht exakt, da mir die ganauen Werte des MOSFET fehlen. Es sei denn, das steht im Datenblatt.. Danke für deine Erklärungen und deine Geduld.
>Dieses RC Glied ersetzt also den Abfall des OPs ab 1Hz ? >Ist also kein 3. TP. >Was du mit dominant meinst, versteh ich gerade nicht. Alle TPs haben >doch gleiche Eigenschaften, nur die Grenzfrequenzen unterscheiden sich. Es ist ein 3. TP. Mit dominant meine Ich das der abfall um 20dB / Dekade in erster Linie von diesem TP ausgeht und nicht von den anderen. Damit das so ist muss er kleiner als 1 Hz sein. >Berechnen kann ich das ganze ja nicht exakt, da mir die ganauen Werte >des MOSFET fehlen. Es sei denn, das steht im Datenblatt.. So direkt nicht. Aber die Gate-Source b.z.w. Gate-Drain kapazität sollten da schon drin stehen und die Steilheit. Die effektive Kapazität der Gate-Drain Kapazität ist um die Spannungsverstärkung der Stufe grösser. Und die Spannungverstärkung des MOSFET ergibt sich ja aus der Steilheit des MOSFET mit dem Drain Arbeitswiderstand. V = S * Rd Cg = Cgs + Cgd * V S = Steilheit des MOSFET Rd = Drain Arbeitswiderstand Cgs = Gate-Source Kapazität Cgd = Gate-Drain Kapazität V = Verstärkung der Stufe Bei einem Bipolar Transistor kannst du die Steilheit direkt berechnen S = Ie/Ut Ie = Emiterstrom Ut = Temperaturspannung = 25mV Gruss Helmi
Vielen Dank. Ich werd mich da mal reinarbeiten. Hmm, kleiner 1 Hz brauch ich den RC doch gar nicht zu machen. Die Schaltung läuft ja auch mit 100pf stabil. Der RC hat dabei ne Grenzfrequenz von ca. 160kHz. Da sollte der OP ja gar nicht mehr Verstärken können...
Bitte melde dich an um einen Beitrag zu schreiben. Anmeldung ist kostenlos und dauert nur eine Minute.
Bestehender Account
Schon ein Account bei Google/GoogleMail? Keine Anmeldung erforderlich!
Mit Google-Account einloggen
Mit Google-Account einloggen
Noch kein Account? Hier anmelden.




