Hallo Chefs, ich habe folgendes Problem; Ich habe einen At90s2313 programmiert als Fernbedienungsübersetzter. Leider blockiert der AT immer nach ca 30zig befehlen..... was mache ich falsch?? Gruß
Und du glaubst jetzt wirklich, irgendjemand macht sich die
Mühe dein Hex-File auseinanderzuklamüsern um das Programm
zu rekonstruieren?
Poste dein Programm in einer Form, so dass jeder den
Programmtext unmittlebar lesen kann. Wenn du in C programmierst,
dann poste das C-Programm. Wenn du in Assembler programmierst,
dann poste das Assembler Source Code File.
> Leider blockiert der AT immer nach ca 30zig befehlen.....
Wie muss ich mir das vorstellen?
Bremsspuren am IC Gehäuse?
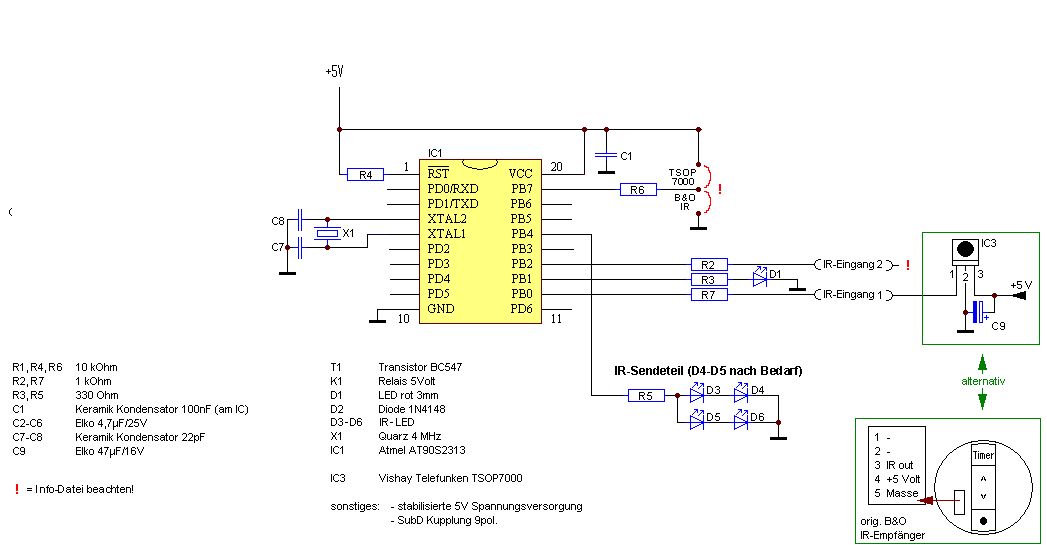
leider habe ich davon keine Ahnung..... vielleicht kann mir jemand helfen. Ich benütze den AT für die übersetzung von Infarotsignalen. Das bedeutet... Pin 12 siganl rein und pin 16 wieder raus Leider nur 30mal...Spannungsversorgung trennen und das geht wieder 30mal
> leider habe ich davon keine Ahnung..... aber woher ist denn das Hex-file was du da mitgegeben hast? Das muß doch irgendwo her kommen? > Ich habe einen At90s2313 programmiert als Fernbedienungsübersetzter. läßt mich vermuten daß du das Hex-file selber erzeugt hast ... Aber wie kannst du was programmieren wenn du keine Ahnung hast? > Poste dein Programm in einer Form, > so dass jeder den Programmtext unmittlebar lesen kann. hattest du diese Zeile überlesen?? > Ich benütze den AT für die übersetzung von Infarotsignalen. aha. Ich vermute mal: Es gehen IR_Signale rein (welcher Form und Art auch immer), und auch wieder IR-Signale raus (in irgendeine "übersetzten" Form.). Oder ist hinten dran an an Pin 16 ein Sprachprozessor für klingonisch? Und irgendwann gehts also nicht mehr. HAst du schon mal eine Handy-Kamera gegen die vermutete IR-Ausgangsdiode gehalten um zu schauen ob da noch was blinkt? > hex datei hat ein timer es ist nicht die Hex datei, die (was auch immer) hat. Es ist das Ursprungsprogramm. Und das muß man analysieren, nicht dei Hex-Datei Übrigens ist "ein Timer" nicht das was dein Programm hat. Es hätte höchtens "einen counter" (wenn man die Fehlfunktion deines Programmes unter diesem "scherzhaften" Betreff bezeichnen würde). Die Funktion eines Timers ist es, eine gewisse Zeit(Spanne) irgendwas zu machen. Wenn also dein Programm genau 43 Sekunden funktioniert, und danach nicht mehr, das wäre irgendwas mit einer Zeitspanne. Du schriebst aber, daß es nach ca. 30 mal nicht mehr funktioniert (Zählen ist dei Eigenschaft von Zählern, auf englisch countern) Die Fehlfunktion deines Programmes sitzt vor dem Controller, nicht in selbigen.
Wenn Du Hilfe zu einem Programm haben willst, muß dieses *.asm oder *.c heißen. Sind es mehrere Quelldateien (mit *.h, *.inc), dann als *.zip zusammenfassen. Nicht *.hex, *.bin, *.txt, *.doc, *.bmp!!! Peter
Ich vermute mal du baust da etwas nach, von dem du die Beschreibung, Schaltplan und Programm aus dem Web gezogen hast. Sowas sollte man immer unbedingt erwähnen! Im Regelfall gehen wir nämlich davon aus, dass du der Programmierer bist und daher weißt was du tust (na, zumindest so ungefähr). In deinem Fall ist es das Beste, du wendest dich an denjenigen, von dem du Schaltung und Programm hast. Nur mit dem HEX-File ist das nämlich mühsam das Programm zu rekonstruieren und woher wissen wir eigentlich, ob der Originalautor sich nicht hier eine Demo-Version zusammengebaut hat, die tatsächlich nur 30 mal funktionieren soll und du das Teil kaufen sollst um die Sperre zu umgehen.
hallo Karl heinz Buchegger du hast recht ich habe da eine schaltung nachgebaut, leider gibt es den anbieter der schaltung nicht mehr. Ich würde ja auch dafür bezahlen.
Simon Ruf wrote: > hallo Karl heinz Buchegger > du hast recht ich habe da eine schaltung nachgebaut, leider gibt es den > anbieter der schaltung nicht mehr. Welche Schaltung? Gibt es dafür Unterlagen im Netz? Was hast du sonst noch ausser dem HEX File > Ich würde ja auch dafür bezahlen. In vielen Fällen ist ein Neuprogrammieren billiger als ein reverse engeniering eines bestehenden Programms.
Simon Ruf wrote: > kann mir jemand weiter helfen ? Nicht wirklich. Die Informationen sind ja äußerst dürftig. Insbesondere weiß niemand, was das Programm eigentlich machen soll. Es müßte sich jemand, der Dich wirklich sehr mag, einige Stunden ans Bein binden und das hex disassemblieren. Vielleicht findet er dann einen Counter, den man deativieren kann. Ich habe noch nie ein AVR-Programm disassembliert, hab da also keine Erfahrung mit. Peter
Du könntest auf den naheliegenden Gedanken kommen, einmal den nicht mehr existierenden Anbieter hier zu nennen. Das erhöht die Chance ungemein, dass sich jemand findet, der das gleiche Teil benutzt; oder jemanden kennt... Du verstehst: Kaffeesatzlesen ist eine Wissenschaft für sich.
Da geht es anscheinend um die beo2pc Geschichte von Rene Gutwenger (http://www.gutwenger.com). Jedenfalls hat der ein so ein Konzept für den Softwarevertrieb in HEX-Form und eine bewusste Sendebeschränkung auf 30 IR Befehle, um die Vollversion verkaufen zu können. Der Preis liegt so im Rahmen 2 Personen Pizzaria-Besuch. Damit scheidet ein Reverse Engineering aus. Mitte letzten Jahres war Rene noch in seinem Forum aktiv. Mitte November fragen Leute dort, wie sie an die Vollversion Software kommen und es gibt keine Antwort dazu. Beo2pc heisst: Mit einer Bang & Olufsen IR Fernbedienung kann ein PC gesteuert werden. Wie der Sendeteil da eingebunden wird, erschliesst sich mir aus der Webseite nicht. Vielleicht ein Steuern vom PC aus. Der Plan von Simon ist da etwas komisch, weil die ganze RS232 Anbindung fehlt. Der Plan von Rene sieht da anders aus. Unterlagen zu dem Bang & Olufsen Datalink Protocol findet man spärlich im Netz (http://members.aol.com/_ht_a/beodetroit/). Und es gibt auch andere Bastler (http://www.ulf-kiener.de/).
genaus sowas ( Testversion ) habe ich auch vermutet. Warum sollte sonst nach genau 30 Betätigungen reproduzierbar Schluß sein ??? Microsoft machts uns ja vor :-((
Stefan "stefb" B. wrote: > Beo2pc heisst: Mit einer Bang & Olufsen IR Fernbedienung kann ein PC > gesteuert werden. Ich denke nicht, dass es darum geht. Der OP sagt selbst > programmiert als Fernbedienungsübersetzter. und das könnte durchaus sein wenn man bedenkt, dass das Teil einen IR-Empfänger und Sender hat. Das klingt eher nach: Ich möchte mit einer bestimmten Fernbedienung ein Gerät steuern, welches eigentlich nicht auf dieses IR-Fernbedienung hört. Also brauch ich einen Umsetzer, der die Commandos umsetzt. Ich hab aber ehrlich gesagt auch keine Lust, da jetzt Tagelang das HEX-File zu disassemblieren, den erzeugten Assembler Code in eine lesbare Form zu bringen und zu analysieren was da abgeht.
Richtig das ist das gutwenger Projekt.( aber ich möchte es nur verwenden als FB umsetzer) Ich habe auch in seinem Forum und per Email geschrieben, das ich das Programm kaufen möchte, aber nach einem Forum eintrag im Nov und mehren Mail keine Reaktion. Natürlich würde ich bezahlen!!!! Mein Ziel ist meine vorhande Fernbedinungen durch eine zu ersetzen.
Simon Ruf wrote: > Richtig das ist das gutwenger Projekt.( aber ich möchte es nur verwenden > als FB umsetzer) > > Ich habe auch in seinem Forum und per Email geschrieben, das ich das > Programm kaufen möchte, aber nach einem Forum eintrag im Nov und mehren > Mail keine Reaktion. > Natürlich würde ich bezahlen!!!! > > > Mein Ziel ist meine vorhande Fernbedinungen durch eine zu ersetzen. OK. Du wirst schon deine Gründe dafür haben. Aber: Es gibt in den Elektro-'Fachmärkten' sog. Universalfernbedienungen die programmierbar sind. Kosten einen Pappenstiel.
Hi Leute, ich entwickle die Schaltung nur noch für den Eigengebrauch weiter, denn für die schätze mal 1-3 Anfragen im Jahr, rentiert sich das nicht wirklich.. Zuhause steuere ich mit der Beo4 und diesem Umsetzer z.Bsp.: Grundig TV, Technisat Digicorder, Cyberhome DVD, Thomson TV, Philips Geräte, PC, D-Box2 und alles andere nach Bedarf. Grüße, Rene www.gutwenger.com
Wer hat einen disassembler? Dann reiß ich euch einfach den counter raus.
Hallo, hier ... Beitrag "Re: Programmierung AT90S2313" hab ich mal die Sourcen (ASM) meines Fernbedienungsübersetzters hochgeladen. Sascha
Bitte melde dich an um einen Beitrag zu schreiben. Anmeldung ist kostenlos und dauert nur eine Minute.
Bestehender Account
Schon ein Account bei Google/GoogleMail? Keine Anmeldung erforderlich!
Mit Google-Account einloggen
Mit Google-Account einloggen
Noch kein Account? Hier anmelden.
