Hallo Ihr alles Forscher, kann mir jemand evtl was zur dieser Textdatei sagen. Ich möchte gerne mit einem At90s2313 ein Fernbedienungskonverter bauen. Der AT90s2313 soll Fernbedienungssignale übersetzen. Im Netz habe ich folgende Datei gefungen....komme leider nicht klar. Ich bin einfach auf der suche nach einer Beispieldatei, zum begin meines Projekt. Gruß
>Ich bin einfach auf der suche nach einer Beispieldatei, zum begin meines >Projekt. Suche weiter, diese Datei scheint kein gutes Beispiel zu sein.
na, wenn das nicht mal der Herr Paschunke ist :-) Beitrag "Inhalt von einem AT90S2313 auf den anderen kopieren"
Schau Dir mal BASCOM an, dort gibt es eine Reihe von Befehlen für RC5, RC6 und Sony. Damit kannst Du Dir Dein eigenes Umsetzerprogramm schreiben. MfG Paul
Hi Dein Programm ist mit Sicherheit nicht in Assembler geschrieben. Das sieht mir eher nach disassemblierten C-/Basic- oder sonstigen Hochsprachen-Programm aus. Als Grundlage für ein eigenes Programm völlig unbrauchbar. Abgesehen davon schließe ich mich crazy horse an. MfG Spess
Danke werde mich mal bei Bascom durchschlagen. Was ich bis jetzt immer gefunden habe .... Immer nur als sender und nicht empfänger und sender. Kann mir sonst noch jemand ein Beispieldatei? Mein Name ist sicher Enrico und nicht Herr Paschunke, aber ich denke, er sucht so etwas ähnliches wie ich. Es gibt auf der Gutwenger.com ein ehemaliges Projekt, doch dieses ist leider eingeschlafen.
Hallo, ich fürchte, Dein Hauptproblem wird der Bau eines passenden Empfängers für die B&O-Fernbedienung sein und die Analyse des benutzten Codes. Es scheint so, als ob derjenige seine Ergebnisse für sich behalten hat. Ist ja sein gutes Recht, hilft Dir aber vermutlich wenig weiter. Da ich mal vermute, daß auch der Interessentekreis relativ klein sein wird, macht es die Sache nicht einfacher. Gruß aus Berlin Michael
Hi Es gibt unzählige Fernbedienungscodes. Bascom kann so weit ich weiß nur RC5. Was soll denn der Fernbedienungskonverter eigentlich machen? MfG Spess
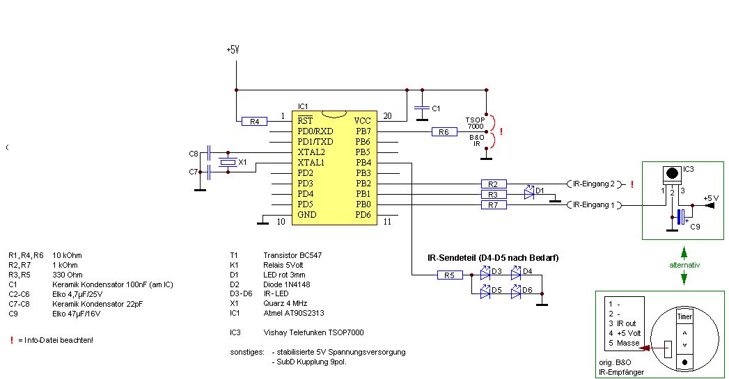
Die Hardware habe ich mir schon zusammen gebaut .....funktioniert auch Leider ist bei dem Projekt nur eine Hex dabei. Die Codes habe ich. Deshalb wollte ich mir ein Programm selber schreiben. Spess53. Ich möchte mit meiner Bang & Olufsen Geräte mit RC5 Protokoll Geräte bedienen. Will keine Universalbedienung benützen!!!
Hallo, so was hab ich auch schon vor einige Zeit gebaut, ich häng mal die Sourcen (ASM) meines Projekes dran. Da das bei mir noch einige andere Funktionen realisiert, kann für einen reinen FB-Konverter noch so einiges an Code 'ausgebaut' werden. Sascha
Tausend Dank Sascha !!!! Hast du das Projekt auch mal versucht an Pin 8 Scart eines B&O TV´s??
@Enrico
> Hast du das Projekt auch mal versucht an Pin 8 Scart eines B&O TV´s??
Ich hab aber eh keinen B&O TV. Aber was liegt da an, an (Pin 8 Scart)?
Sascha
na das sieht doch fast so aus wie meine Daten, die ich damals an der Beo4 ausgemessen habe. Nur das das Datenblatt natürlich nichts über die genaue Codierung preis gibt. Sascha
Na ja - nicht direkt, ursprünglich war das ein Dolby-Surround-Dekoder, und das Display zur Anzeige der div. Einstellungen. Im aktuellen Zustand ist es nur noch der FB-Wandler für 3 versch. Geräte (TV, VCR und Verstärker) mit Netzschalter für die 3 Geräte. Testweise kannst du natürlich die Tastencodes auch auf das Display ausgeben lassen, oder wenn du wie in deiner Schaltung kein's hast auch mal über die serielle Schnittstelle. * in BEO_rout.inc erfolgt die Signaldekodierung, am Ende hast du 2 16-Bit-Werte in DevCode und KeyCode, die du ausgeben kannst. * in BEO_code.inc werden die Tastencodes über eine Tabelle in eine einigermaßen fortlaufende Reihenfolge gebracht, um eine einfache Zuordnung zu den Codes der anderen Geräte herzustellen. Sascha
Bitte melde dich an um einen Beitrag zu schreiben. Anmeldung ist kostenlos und dauert nur eine Minute.
Bestehender Account
Schon ein Account bei Google/GoogleMail? Keine Anmeldung erforderlich!
Mit Google-Account einloggen
Mit Google-Account einloggen
Noch kein Account? Hier anmelden.
