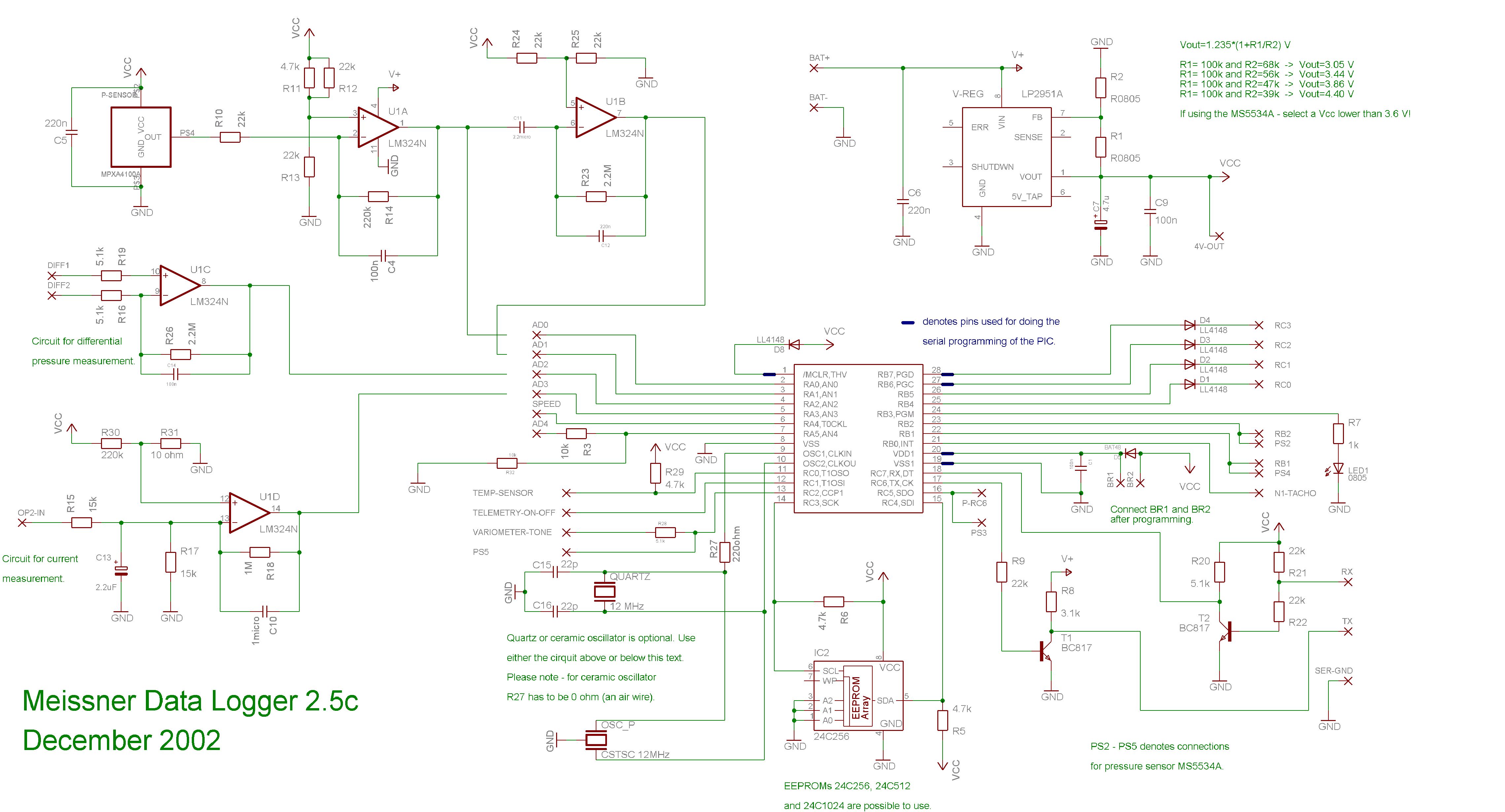
Hallo, da ich leider ein kompletter Elektronik-Neuling bin, hoffe ich hier auf eure Hilfe. Es sieht folgendermaßen aus: Ich will mir einen Datenlogger mit dem Pic16f876 bauen und dies aber auf Echtzeit mit Telemetrie auf einen Palm übertragen.(http://home.arcor.de/d_meissner/d_logger2.htm) Dazu möchte ich die Xbee Pro verwenden, da ich diese ja nicht programmieren muss und die ja wie ein serielles Kabel arbeiten können. Naja, nun mein Problem besteht darin, das ich nicht weis, wie ich die miteinander verbinden soll. Am Pic gibts ja den TX Ausgang. Der Pic arbeitet mit 5 Volt, das Xbee aber mit 3,3v. Im Anhang habe ich den Schaltplan des Datenloggers bereitgestellt. Da ist am RX und TX noch ein BC817 Transistor. Das verwirrt mich nun komplett. Was kommt den beim Pic am TX Ausgang für eine Spannung raus? Zwischen 0 und 5 Volt? Am Xbee darf ja nur 3,3Volt rein, oder? Noch eine Frage: in der Anleitung des Xbee steht, dass man mindestens 4 Leitungen anschließen muss: Plus,Minus, DIN,Dout Ich habe aber nur drei, weil das ganze ja nur eine Richtung geht, vom Logger zum Palm, ich danke euch fürs lesen und hoffe auf eure Antworten, MFG Peter
> Ich habe aber nur drei, weil das ganze ja nur eine Richtung geht, vom > Logger zum Palm, Also Plus und Minus benötigst du schon mal zwangsweise :) Ob du nun DIN oder nur DOUT anschliesst ist relativ egal. Problematisch kann es halt werden wenn du das Modul noch einstellen willst/musst, da wirst du wohl nicht ohne DIN und DOUT zurechkommen.
Bitte melde dich an um einen Beitrag zu schreiben. Anmeldung ist kostenlos und dauert nur eine Minute.
Bestehender Account
Schon ein Account bei Google/GoogleMail? Keine Anmeldung erforderlich!
Mit Google-Account einloggen
Mit Google-Account einloggen
Noch kein Account? Hier anmelden.
