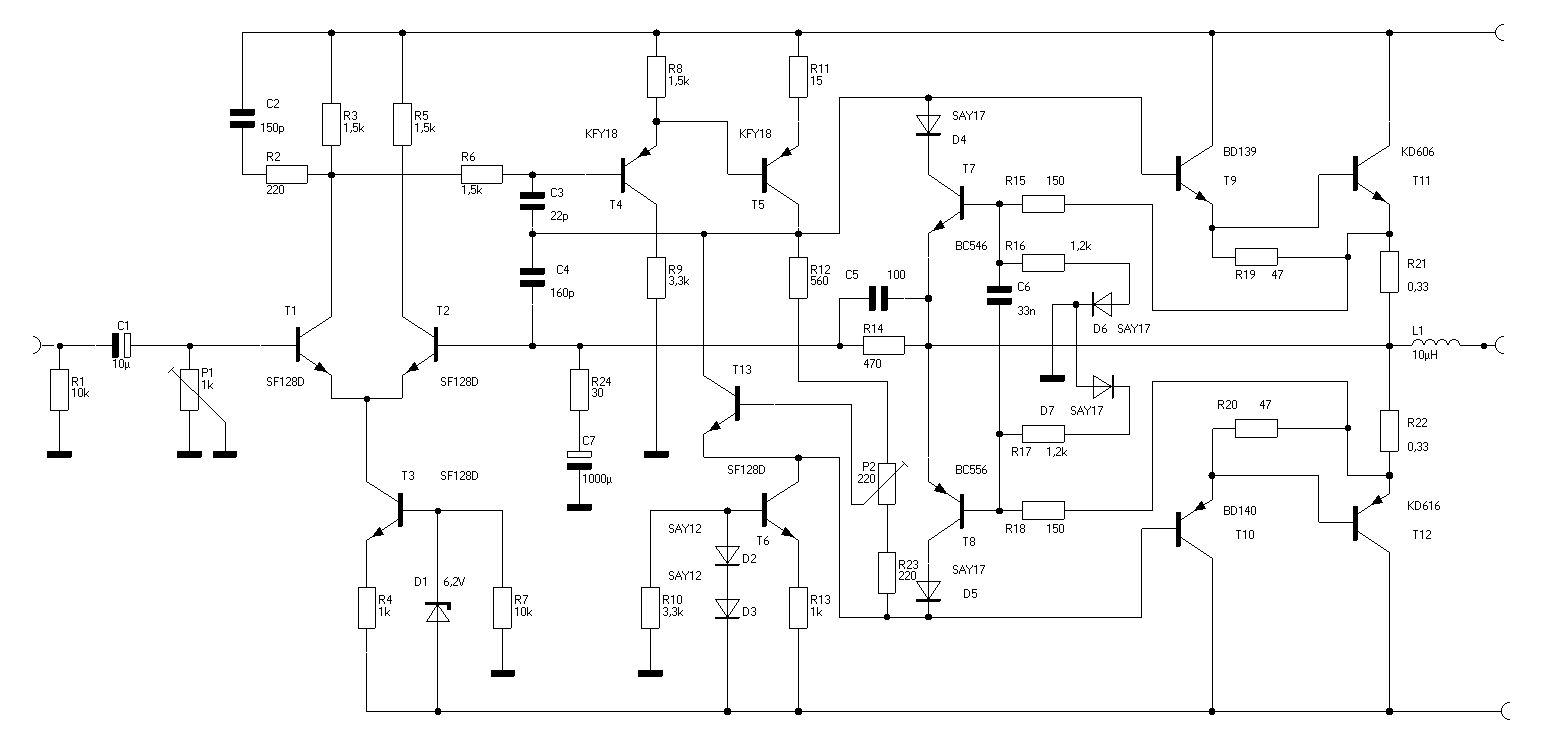
Hallo Leute, ich habe da mal eine Bitte, erklärt mir mal wie diese NF Endstufe genau funktionieren soll. Ich habe den Schaltplan von 2 Platinen reverse engeneered, die ich mal von einem Opa bekommen habe, der dabei war seinen ganzen Bastelkram im Elektronikschrott zu entsorgen. Das interessantere Zeuch war die sehr gute Literatur die ich mit geerbt hatte und jede Menge Transistoren auch Germanium, alle ausgemessen und auf Lochkarten (!) sortiert, DDR ICs, dito sortiert, Potis, Schalter, Spulenkörper, Schätze halt. Es gab auch jede Menge selbst konstruierte Platinen für Syntesizer, Mischpulte und Eigenbauradios.. Unter anderem gab es auch 2 Leiterplatten mit diesem augenscheinlich von dem Vatel selbst konstruierten NF Verstärker. Das Ding geht soweit ganz gut hat aber IMHO 2 Probleme: 1. das Teil ist nicht temperaturstabil, R12 sollte durch die bekannte Schaltung mit einem thermisch gekoppelten npn Transistor auf dem KK ersetzt werden und 2. was hat der sich bei dieser Endstufe gedacht? Ich hätte die Emmitter von T7 und T8 zusammengeschaltet, daran die Basen von T9 und T10 und diese mit z. Bleistift 6,8 Ohm mit den Emittern verbunden und von da die Gegenkopplung nach vorne gezogen. Sehe ich das richtig, daß hier das Potential an R15/R16 im Nulldurchgang über 2 UBE springen muß? Übernahmeverzerrungen habe ich keine gesehen... erzählt mal Eure Meinung. Gruß, Holm
Hallo, eigentlich stört mich mehr die Größe von R18, 1k ist mir fast zu hoch. Ich hätte sonst gesagt, daß der Treiber den Bereich um den direkt Nulldurchgang erledigt und das KD-Pärchen übernimmt den Laststrom erst darüber. Irgendwo hatte ich dazu mal was... Das KD-Pärchen sollte dann doch ohne Ruhestrom laufen und das BD-Pärchen sollte doch nicht so weit weglaufen? Gruß aus Berlin Michael
Der Gute hat sich einen Operationsverstärker mit diskreten Bauelementen gebaut. Der invertierende Eingang liegt an der Basis von T1, der nichtinvertierende an der Basis von T2. Diese beiden Kollegen realisieren eine sog. Stromspiegelstufe. Ich habe damals auch eine ähnliche Schaltung verwandt, weil es keine "vernünftigen" Operationsverstärker als Schaltkreis gab. Der A109 (uA709) hat gerauscht wie ein Wasserfall. Meines Achtens nach mußten die beiden Dioden der Konstantstromquelle unten rechts auf dem Kühlkörper der Endstufen sitzen, um eine anständi´ge Temperaturgangkompensation zu erreichen. MfG Paul
@Michael U.: Ja, der 1K stört mich da auch, da kommt ja kaum etwas _Nennenswertes nach hinten durch. Die beiden BDs saßen bei seiner Platine auf dieser und hatten extra Kühlkörper die ordentlich heiß wurden. Mir ist vorhin der Schraddel um die Ohren geflogen, bei Zimmerlautstärke, ok, die Box hat überlebt :-) Indessen habe ich den Kram repariert, die beiden BDs und die KDs auf einen KK gesetzt. @Paul:Das mit den diskreten OV ist mir klar. Du hast aber Recht mit der möglichen TK über die Dioden der Konstantstromquelle, das ist mir nicht eingefallen. Die Dinger sind allerdings in seiner Schaltung direkt auf der Platine montiert, für Alles andere externe hat er Lötösen vorgesehen. Ich werde mir mal ansehen ob das mit den Dioden funktioniert, mal den Ruhestrom des BD Päärchens überwachen mit am KK montierten Dioden... Gruß, Holm
Mich stört der R17. Meiner Meinung müsste mindesten 1 Widerstand an der Basis von T2 gegen Masse gehen. Hier würde R17 etwa passen. (bisschen klein) Der Verstärkungsfaktor wäre dann: (R14+R17) / R17 = 3100 ~= 70 dB Und R18 finde ich auch ein bisschen hoch. hätte diesen eher bei 10-100 Ohm geschätzt. Schließlich ist der Spannungsabfall ja nur ca 1V (Ube) und bei 100Ohm kommen da nur 10mA im Nulldurchgang am Lautsprecher an. Ansonsten eine Standardschaltung wie ich sie in ähnlicher Form früher auch schon öfters gesehen hatte. Gruß Roland
Ich kann mir nicht vorstellen, daß die Schaltung so stimmt. Die beiden KDs arbeiten ja im C-Betrieb und dann müßte die Schaltung schwingen wie sau. Dann ist klar, warum die Transistoren heiß werden und durchbrennen. Mache ne normale Darlington (jeweils B der KD an E des BD) und dann die übliche Schaltung (SC206 mit Trimmpoti zwischen C,B,E) zur Ruhestromeinstellung zwischen die Basen der BDs. Den SC206 (BC550 geht auch) thermisch an den Kühlkörper gekoppelt. Peter
>eine sog. Stromspiegelstufe.
Stromspiegel sieht anders aus. T3 ist eine Stromquelle und T1/T2 ist ein
einfachster Operationsverstärker (zusammen mit T3).
Die beiden Endstufentransistoren kann man schon so betreiben. Allerdings
gibts da vermutlich doch Übernahmeverzerrungen - vielleicht gering, weil
eine Transistorschaltung wesentlich schneller ist im Vergleich zum
integrierten Operationsverstärker. Besser wären hier vorgespannte Basen
(mit zwei Dioden oder wie bei T7/T8) sowie zwei kleine
Emitterwiderstände zur Stromgegenkopplung. Außerdem hätte ich jetzt R18
zwischen B und E der Endstufe erwartet, und nur ein paar Ohm.
@Roland: R17 liegt virtuell auf Masse, dadurch wird der Ausgang auf 0 Volt geregelt. Die Verstärkung wird nicht reichen das über R14 zu bewerkstelligen. R18 kommt mir wie schon gesagt auch viel zu hoch vor. ich werde aber mal versuchen das Ding auf normalen Darlington Betrieb umzubauen, da sich in dieser Schaltung kein Kurzschlußschutz bewerkstelligen läßt. @Peda: Das was Du da mit dem SC206 beschreibst hatte ich schon im Eingangsposting angedeutet. Wieder erwarten funktioniert die Temperaturkompensation mit den Beiden Dioden in der Konstantstromquelle (T6) recht gut. Ich habe die 2 SAY12 in ein Loch dess KK geklemmt und der Ruhestrom durch T7 und T8 steht wie eine "1". (Frage, wie macht man das mit "West-Dioden" eine "Miniplastausführung" gibts ja wohl nicht...) Die Endtransistoren und die Treiber auf einen KK zu scharauben ist hier übrigens eher kontraproduktiv. So wie ich das sehe sollten T7/T8 und D2+D3 auf einem KK sein damit dieser Verstärker stabilisiert wird um die Übernahmeverzerrungen zu minimieren, T9/T10 können dann so heiß werden wie sie wollen, die arbeiten ohne Ruhestrom und beeinflussen den Arbeitspunkt nicht. Es ist richtig, das T9/T10 im C Betreib arbeiten, aber eben nur als Booster, der Kleinsignalbetrieb wird direkt von T7/T8 realisiert und der Spannungsabfall über R18 sollte die Transistoren T9/T10 dann öffnen. Das ist auch der Grund, warum hier Alle der Meinung sind das R18 im Wert viel zu hoch liegt weil über diesen R direkt die LSP angetrieben werden, 100 Ohm ist wohl das Maximum was ich da einsetzten würde. Die Schaltung schwingt nicht, ich habe meinen ollen EO213 am Ausgang dran, gestorben war übrigens nur der BD140 und sein Emmitterwiderstand R16. @all: T1/T2 T3 würde ich weder Stromspiegel noch OV nennen, das ist ein Simpler Differenzverstärker mit Konstantstromquelle in den Emmiterleitungen, auch als LTP bezeichten (Long Tailed Pair). Nur mit der Konstantstromquelle ist es möglich das Ding halbwegs symmetrisch arbeiten zu lassen, mit einem Widerstand wird es unsymmetrisch, weil für das NF Signal T1 in Emmitterschaltung und T2 in Basischaltung arbeiten. Gruß, Holm
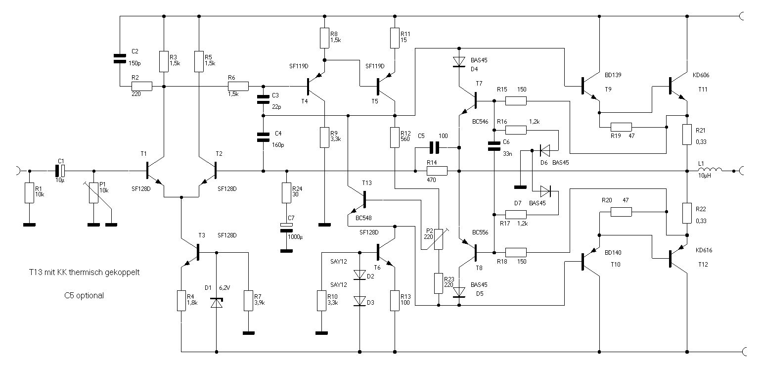
hier mal der überarbeitete Plan zur Diskussion, das Dinf läuft als Fitz jetzt auf dem Tisch. Was ich noch nicht eingebaut habe weil das mechanisch Grausam ist, ist die Schutzbeschaltung mit T7/T8. Das würde ich auf der "richtigen" Platine dann vorsehen und evtl. in der Dimensionierung auch noch ein Bisschen ändern wollen. Ursache der ganzen Geschichte ist, das ich noch ziemlich viele KD606/KD616 habe und für mein Wohnzimmerkino einen 5.1 Verstärker bauen möchte. Das Bild macht ein Barco 1208 Röhrenbeamer. Ich werde mal eine Platine kosntruieren und das Teil dann mal messen. Hat noch Jemand Änderungsvorschläge? Gruß, Holm
Wenn es dir nur darum geht deine KD606/KD616 zu verwenden, gabs früher mal ein Schaltplan mit einem A2030 (TDA2030) und die Transistoren als "Nachbrenner", da hast du nicht so viel Schaltungsauwand.
Ja, ich kenne die Schaltung, die hat aber wieder den Nachteil des unmöglichen Überlast/Kurzschlußschutzes. Deswegen gefällt die mir nicht... Gruß, Holm
Hallo, wenn Du noch uralte Radio-Fernsehen hast, irgendwann so um Ende Ende 70er/Anfang 80er gab es mal einen Artikel in der Art "neuartige Konzeption für Endverstärker". Das alles leider ohne Garantie... Merkmale: ein A109 und diverse komplemtäre Transistoren und viele Dioden. Endstufe selbst Quasi-komplematär. Dauerkurzschlußfest, keine Einstellungen nötig, keine Transistorpärchen nötig. Ich habe das Ding damals mehrmals aufgebaut, meist 25W Sinus mit 2N3055 oder KU606 drin, einmal auch mit 100W (96W gemessen). Klirrfaktor war mit der Ungarn-Kiste nicht nachweisbar, der Generator klirrte mehr (also unter 0,1% über den ganzen Frequenz/Leistungsbereich). Ich suche diese Schaltung (aus Nostalgie-Interesse schon lange, habe da selbst nichts mehr und Bibliotheken, wenn man nicht genau weiß in welchen Heften...). Mit A109 und 2N3055 ist sie völlig unproblematisch, mit µA709 muß die OPV-Kompensation geändert werden, mit KU606 mußten je 10n zwischen BC an die KUs, sonst war es ein 100W Sender auf ca. 4MHz... Paßt zwar nicht so direkt zu Deinem Thema, aber vielleicht hast Du ja alte Zeitschriften aus DDR... Gruß aus Berlin Michael
Mal als Hinweis: Die Verstärkerproblematik, die jetzt hier angefangen wird zu diskutieren, wurde auch da mit etwas mehr an Schmackes geführt (zwar etwas OT...) -> Beitrag "Re: ### Gefälschte Transistoren !" Bloss etwas Scrollen ist notwendig...
@michael.U; Das kommt mir bekannt vor, die 25 Watt Version war auch in so einem kleinen Elektronika Heftchen über den A109, Das Ding hatte ich auch mehrfach gebaut und es lief problemlos. Später gab es dann mal eine Diskussion über die Art der Gegenkopplung/Einspeisung der NF in den OV soweit ich mich erinnere, das Ding hatte wohl höhere Intermodulationsverzerrungen wenn der NF Eingang an (+) und die Gegenkopplung an (-) hing.. Dann gab es noch eine Variante bei der der OV mit seiner Betriebsspannung "schwamm", d.h. der Ausgang nahm über 2 Transistoren die Betriebsspannung mit (so eine Art Bootstrap) um eine höhere Ausgangsspannung erzeugen zu können. Mit der Schaltung hatte ich nicht viel Glück, die sendete dauernd. Im Prinzip habe ich in einer Schuppenecke noch jede Menge alte RFEs, hat da aber 2002 das Hochwasser drüber gestanden. Ich werde den Mist wohl komplett entsorgen müssen wenn ich mich mal in diese hintere Ecke vorgearbeitet habe.:-( Ich habe gestern Abend mal ein Platinenlayout angefangen, mal sehen was das wird. @Ingo: Ja, dieser unsägliche Thread mit mehr als 400 Posts, ich weiß... Der geht aber auf Schaltungsdetails nicht ein, allerdings gibts da Daten zu den alten Transistoren. Dieser Thread hatte mich auf die Idee gebracht das Zeug wieder vorzukramen.... Gruß, Holm
Schau mal in das Buch "Mikroelektronik in der Amateurpraxis 2" auf Seite 200 da hast du deinen Schaltplan + Layout!
@nf-profi: Ähm...meinen Schaltplan? Das Ding ist wesentlich umfangreicher... Laßmal, die Platinen liegen gerade im Zinnbad :-) Gruß, Holm
@holm wenn du die 8 Transistoren rechts weglässt , wäre der Unterschied zu Dein Schaltplan gar nicht mehr so groß. Berichte bitte ob Deine Version funktioniert.
@nf-profi: Naja, da Ding ist symmetrisch aufgebaut, Meine Schaltung nicht aber sehr groß sind dann die Unterschiede wirklich nicht. Ich will auch nicht das Nonplusultra an Leistung haben, immerhin sollen das ja 6 Endstufen werden und das für das Wohnzimmer ... Ich habe hier nochmal eine fehlerbereinigte Version des vorhergehenden Schaltplanes, ich habe mir heute den Wolf gesucht warum meine Platine nicht läuft, es waren Ablesefehler von Bauteilwerten von der Platine vom Opa. Ich hatte ja ursprünglich daran herumgenäht und dann die Platine neu aufgebaut. Seltsamerweise alles Widerstandswerte in den Konstantstromquellen .... Die Version hier funktioniert auf jeden Fall, gemessen habe ich sie aber noch nicht. Das Ding spiel hinter mit Robert Miles, der Sound ist Ok. Gruß, Holm
wenn ich mich erinnere, was für ein Krampf es in der Zone war, passende pnp-Transistoren zu bekommen (KFY18, KF517), ich weiss nicht mehr, wie oft ich in den dämlichen Funkamateur-Laden in Dresden dafür gefahren bin. Im Fernseher (Chromat irgendwas) waren welche drin. Ganz schlau: bei einem die Basis a la kalte Lötstelle losgepopelt, Glotze kaputt, Klempner kam, diagnostizierte (für mich damals unglaublich schnell) den "defekten", lötete und berechnete das Teil - allerdings ohne dass der Transistor wirklich gewechselt wurde und ohne das ich das begehrte "Defektteil" bekam, shit happens, konnte ja schlecht behaupten: "der hat den gar nicht gewechselt". Auweia.
Hallo, naja, Dresden dürfte ja noch relativ gut dran gewesen sein... Ich gebe natürlich zu, daß ich in Berlin natürlich noch gonstiger dran war, außerdem hatte ich einen Rentner zur Hand... RFT-Werkstatt hatten wir im Kaufhaus, wo ich gearbeitet hatte, da gab es auch gute Drähte. Als der RS5001 rauskam war der Ersatzteilvorrat im RFT.Lager für Berlin an A277 seltsamerweise schon verbraucht, bevor das erste Gerät verkauft war... Dann entdeckte jemand, daß das Telespiel-IC lumpige 40,- M kostete, schon brach die Telespiel-Bauwut aus. Die Dinger gab es dann für die Werkstätten nur noch gegen Abgabe des defekten ICs. :-( Ist stark OT, fiel mir nur gerade beim Lesen so ein... Gruß aus Berlin Michael
Ich habe das Ding heute mal halbwegs gemessen, die Ausgangsleistung bei +-32V beträgt ca. 47Watt an 4 Ohm. Der Klirrfaktor bei Vollast liegt bei ca 0,2%, bei 1 Watt bei ca 0.8% und das mit einem Generator der selber schon 0,15% klirrt (GF21). Die Treibertransistoren sind nicht gepaart, die KD606/616 hatte schon der Opa gepaart wobei ich nicht weiß, was er da gemacht hat. Den Ruhestrom hatte ich auf ca. 30mA eingestellt, der Klirrfaktor wurde erst bei ca 80mA etwas geringer, das lohnte aber nicht. Ich habe mir BD139 und BD140 bestellt und werde da nochmal paare ausmessen und sehen was mit dem Klirr passiert. Die BE Widerstände der Endtransistoren habe ich nochmal auf 100 Ohm verdoppelt (R19/R20), die Parameter der Verstärker haben sich dadurch nicht verändert aber man braucht die Treiber nicht zu kühlen, die werden dann etwas mehr als handwarm. Der Frequenzgang get bis ca. 80Khz -1dB. Was nimmt man heute eigentlich als SF128/KFY18 (SF118)? In dem Gehäuse habe ich bei Kessler nichts wirklich zusammen passendes mit UCE >80V gefunden... Ich werde die Platinenvorlage nochmal minimal überarbeiten, evtl. Quasikomplementärendstufen vorsehen und dann auf meiner Webseite zusammen mit dem Schaltplan abladen, also wenn es Jemand interessiert.. ich werde mich dazu nochmal melden. Gruß, Holm
>Was nimmt man heute eigentlich als SF128/KFY18 (SF118)? BC639/640 ;-) edit: ach, die haben ja ein ganz anderes Gehäuse. na, ich nehm immer die SD339/340.bzw 349/350 da fällt das Beta bei hohen Kollektorströmen nicht so schnell.
Bitte melde dich an um einen Beitrag zu schreiben. Anmeldung ist kostenlos und dauert nur eine Minute.
Bestehender Account
Schon ein Account bei Google/GoogleMail? Keine Anmeldung erforderlich!
Mit Google-Account einloggen
Mit Google-Account einloggen
Noch kein Account? Hier anmelden.


