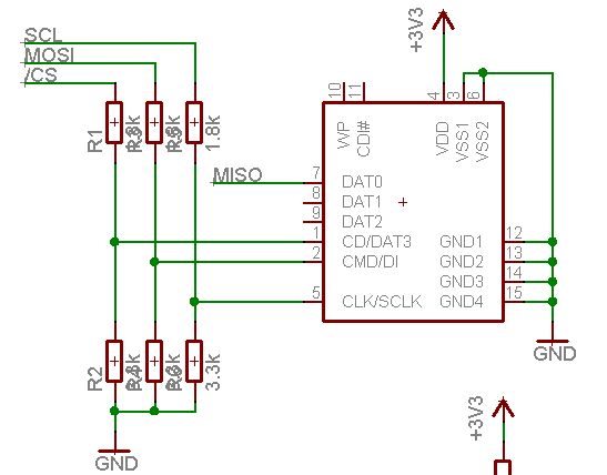
Hallo Ich habe mir vor einigen Tagen einen SD-Halter gekauft und zwar den SDCMF-10915W0T0 bei Farnell. Eine passende EAGLE Bibliothek war auch schnell gefunden. Mein Problem allerdings ist dass ich kein wirkliches Datenblatt dazu gefunden habe, seitens farnell gibt es nähmlich auch nur ein "Drawing" das mir aber leider nicht weiterhilft. Ich möchte die Karte mit dem Software SPI aus Ulrich Radigs SD-libary betreiben bin mir aber nun nicht so sicher über die Anschlussbelegung des Halters. Ich interpretiere Die Anschlussbelegung wie folgt. (Schaltplan im ANHANG) DAT0 bis DAT3 ist vermute ich mal für ne andere Ansteuerungsmethode gedacht. CD/DAT3 ist Chip-Select CMD/DI ist DATA-IN CLK/SCLK ist SPI-Clock WP ist für die Write Protection, kann ich denke ich offenlassen Bei CDI# bin ich mir nicht sicher, blaube das ist der Pin bei dem man sieht ob überhaupt eine Karte drinsteckt, kann ich denke ich ebenfalls offenlassen. Die große Frage allerdings ist wo ist DATAOUT. Bei anderen SD-Kartenanbindungen war das immer PIN7 deshalb glaube ich das es DAT0 sein müsste bin mir aber nicht sicher. Kann das so funktionieren wie ich mir das hier gedacht habe? Danke im Vorraus mfg Bernd Maierhofer
Bist du dir sicher dass du die VSS und GND Pins zusammenschließen kannst?? ich weiß nicht so recht.
Sind GND1-4 nicht die PADS an denen du das Gehäuse festlötest?? Die müssen soweit ich weis nicht Zwangsläufig aug GND hängen!
Die Pins für WriteProtect und CardDetect sollten auch nach GND schalten, zumindest einer davon. Also ganz weglassen würde ich die Gnds nicht, evtl. mal durchmessen. Vss sind die GNDs der Karte selber.
Also erstmal danke für die Antworten. @Werner: ja wie gerade ausgemessen ist GND1-4 die Gehäusebefestigung. Ist Aber getrennt von VSS1 und VSS2 @Tiny80: die Pins 10 und 11 sind Card Detect und Write Protect. Beide Schalten aber gegen das Gehäuse also GND1-4. Dann müsste GND1-4 doch auf GND legen und die Pins 10 und 11 mit Pull-up auf einen AVR-Eingang. So weit so gut, die beiden großen Fragen lauten nun: ist CMD/D1 (nicht DI war aus dem EAGLE-file nicht zu lesen) DATA-IN ? ist DAT0 DATA-out?
Meine Vermutungen stimmen mit den PIN-Belegung überein also bin ich mal guter Dinge das ich die Karte richtig angeschlossen habe. Vielen Dank für Eure Hilfestellungen. Eine letzte Frage noch: Write-Protect ist doch bei SD-Karten normalerweise rein Softwaremäßig im AVR und nicht in der Karte selbst. Der Kleine Hebel an der Karte schließt normalerweise nur den Write-Protect Kontakt und den Rest macht dann der AVR. oder???
Bernd Maierhofer schrieb: > Meine Vermutungen stimmen mit den PIN-Belegung überein also bin ich mal > guter Dinge das ich die Karte richtig angeschlossen habe. > > Vielen Dank für Eure Hilfestellungen. > > Eine letzte Frage noch: > > Write-Protect ist doch bei SD-Karten normalerweise rein Softwaremäßig im > AVR und nicht in der Karte selbst. Der Kleine Hebel an der Karte > schließt normalerweise nur den Write-Protect Kontakt und den Rest macht > dann der AVR. > > oder??? Wüsst ich auch gerne :)
Zitat: "An der Seite einer SD-Karte befindet sich ein kleiner Schieber für die Einstellung des Schreibschutzes. Dieser Schieber ist jedoch kein Schutzmechanismus auf der Karte selbst, sondern wird nur vom Kartenhalter erkannt und per Geräte-Software ausgewertet." [Wikipedia -> http://de.wikipedia.org/w/index.php?title=SD_Memory_Card&oldid=93320855]
Bitte melde dich an um einen Beitrag zu schreiben. Anmeldung ist kostenlos und dauert nur eine Minute.
  
  Bestehender Account
  
  
  
  Schon ein Account bei Google/GoogleMail? Keine Anmeldung erforderlich!
Mit Google-Account einloggen
Mit Google-Account einloggen
  Noch kein Account? Hier anmelden.
