Hallo, ich habe folgende schaltung als Test aufgebaut. Mit Bat2 simuliere ich eine ansteuerung vom AVR zwischen 0-5V. Der BD681 sollte bei 5V voll durchschalten, was er aber nicht macht. Zwischen emiter und masse komme ich auf max 5V. Woran könnte das liegen ???
Hallo Hubert, wenn Du tatsächlich 6 Akkuzellen in der Emitterleitung hast, kann der Transistor nicht durchschalten, da es auf die Spannung zwischen Basis und Emitter ankommt. Mit 5V-Ansteuerung des Transistors wird die Schaltung nicht funktionieren. Du brauchst mindestens 2V mehr als die maximale Akkuspannung (also bis zu ca. 11 V) damit der Transistor überhaupt leitet. Ciao, Yagan
Nein, das ist ein 1.2V akku, hatte kein anderes symbol.....
Wenn zwischen Emitter und masse 5 V anliegen, dann sind 1.2 V davon von der Zelle. Damit hast du ein Ube von 5 - 1.2 V. Der Transistor schaltet daher nicht voll durch. Robert
Hubert wrote: > Zwischen emiter und > masse komme ich auf max 5V. Woran könnte das liegen ??? Du hast an der Basis nur max 5V, also kommst du am Emitter nur auf max ca 4,3 V rauf, denn damit ein Transistor leitet, muss Strom über die BE-Diode fließen.
Hallo Hubert, es muß ein entsprechender Strom durch R2 (UR2 ca. 3,8 V) fließen. R2 zu groß? Safety
Den Stromfluß wollte ich ja mit der Schaltung vorgeben...............
Hallo, hange den Widerstand und den Akku zw. + und C des Transistors damit dieser die Masse schaltet, dann funktioniert es.
oder häng die masse der 5v-batterie zwischen den 2,2ohm und den transistor
Hallo Hubert, mit dieser Schaltung bringst du nur unter 1A in den Accu. 5V - (2x0,7V [Darlington]) - 1,5V (Accu) ergibt 2,1 V am Widerstand. Kurt
hallo messe den Spannungsabfall über den Emitter-R ? MfG
Hubert wrote: > Währe die neue Schaltung besser geeignet ? Besser wofür? Auf die Weise ist der BD681 immer irgendwie mehr oder weniger durchgeschaltet. Wenn der BC547 sperrt, dann gibt es über den 1k-Widerstand entsprechend Basisstrom, wenn der BC547 leitet, hast Du einen Basisspannungsteiler aus dem 1k- und dem 560 Ohm-Widerstand und dementsprechend wahrscheinlich ein Problem... "Wäre" schreibt man übrigens ohne "h"...
Danke für die verbesserung !!! Ich versuche lediglich einen Transistor so mit 0-5V anzusteuern, das ich einen Ladestrom von 0-1A regeln kann. Aber irgendwie beckomme ich das nicht so recht in den griff........
Hallo Hubert, du schriebst: Hallo, ich habe folgende schaltung als Test aufgebaut. Mit Bat2 simuliere ich eine ansteuerung vom AVR zwischen 0-5V. Der BD681 sollte bei 5V voll durchschalten, was er aber nicht macht. Zwischen emiter und masse komme ich auf max 5V. Woran könnte das liegen ??? "auf max 5V" Du solltest erstmal sagen ob du am E vielleicht 12 V erwartest. Deine Schaltung kann nicht mehr als 5V (abzüglich der beiden EB-Strecken im Transistor [bei Last]) bringen. Weisst du auch warum? Kurt
versuchs mal mit nem PNP Typ und Bat2"+" auf Bat3"+" statt common "-".
"Das weiss ich leider nicht" Das lässt sich ändern. Versuch erstmal den Transistor zu verstehen, dann wirds klar. Vielleicht das als kleine Stütze: Der E folgt immer der Basisspannung jedoch mit einem Abfall von 0,7V Wenn du an der Basis 1V anlegst dann sind am Emitter 0,3V (Bezug der Messungen ist der Minuspol deiner Schaltung). Anders ausgedrückt: am E kommen immer 0,7V wehniger raus als an der Basis anliegen. Somit können am E nicht mehr als 4,3 V anstehen wenn du 5V an die Basis gibst. (hier ist ein anderer als der von die verwendete Transistor zugrundegelegt, deiner hat zwei Transistoren drin, ist also ein Darlington. Das bedeutet das du zwei BE-Schwellen hast, also nur noch 3,6V am E rauskommen wenn du 5V an B anlegst.) Kurt
Also müßte ich die Basis mit 12V ansteuern, wenn ich 10,6V beckommen will ?
>Ich versuche lediglich einen Transistor >so mit 0-5V anzusteuern, das ich einen Ladestrom von 0-1A regeln kann. Das deckt sich aber nicht mit deinem Wunsch (welche Schaltung auch immer verwendet wird), dass der Transistor "voll durchschaltet". Würde er das tun, dann wäre dein Ladestrom (12V-1.2V)/2.5 Ohm, also etwa 4 Ampere. Willst du wirklich 0...5V auf 0...1A abbilden, dann würde ich noch einen Operationsverstärker vorschalten, am Widerstand R2 den Strom fühlen und den Akku zwischen 12V und den Kollektor des T1 setzen. R2 mit 1 Ohm wählen und damit den Strom mit dem OPA messen. Stichwort: Konstantstromquelle.
Hallo zusammen,
eigenltich kann alles so bleiben, wie es in der ersten Schaltung ist.
Nur der Akku muss in den Kollektor.
.-----------------------------.
| |
| --- AKKU
| -
| |
| .-------. |
| | | |
| | | |
| | .-.1K |/
| | | |<--------| Darlington NPN
| | | | |>
| | '-' |
|12V | 5V | |
--- --- | |
- - | .-.
| | | | | 0.1R
| | | | |
| | | '-'
| | | |
'--------o-------o------------'
(created by AACircuit v1.28.6 beta 04/19/05 www.tech-chat.de)
Der Ladestrom ist dann 10x höher, wie die Spannung am 0.1R Widerstand.
Das funktioniert prinzipiell, allerdings ist eine hohe
Temperaturabhängigkeit zu erwarten!
Besser, Du misst die Spannung über dem 0.1R und regelst nach.
Gruß
Axelr.
@Axel Bei deiner Lösung fließt natürlich erst Strom ab etwa 1.2 .. 1.4V an der Basis. Und wenn er das Poti nach oben dreht (Ub=5V), dann könnten bis zu 30 .. 35 A fließen :-). Deshalb nochmal ein anderer Vorschlag im Anhang.
Der Typ hat schon genau das gemacht was du willst. Und noch mehr ;) http://home.c2i.net/proxxon/btestc.html Brauchst ja nur die Strombegrenzung abguckst. edit: Hups. Ist ja zum Entladen gedacht. Vieleicht hilfts dir trotzdem.
"Also müßte ich die Basis mit 12V ansteuern, wenn ich 10,6V beckommen will ?" Ja. Kurt
Also wenn ich das richtig verstehe, in der Schaltung mit dem OPV. Ich ersetzte den 1 ohm durch einen 5 ohm, und erhalte als maximalen Strom I=Ue/R3=5V/5ohm=1A. Bei schwankungen regelt der OPV selber nach, ist das richtig ?
I=Ue/R3 Wahrscheinlich nicht. Was meinst du mit Ue (gibts in dem Bild nicht)? Imax = V2 * R2/(R2+R3)/R1. Ich habe R1 = 1 Ohm verwendet und die Steuerspannung mit R3 und R2 auf max. 1V geteilt. Somit spare ich Verlustleistung am Widerstand R1. (1 Ohm, 1A -> 1W). Durch das Poti kann man 0V .. 1V am Eingang des OPA einstellen, das gibt 0V ... 1V am R1 und das wiederum ergibt 0A ... 1A durch den Widerstand und damit auch durch den Transistor und Akku. Alternativ kannst du den +Eingang des OPA auch zwischen R2 und R3 anschließen und erhältst bei 0 .. 5V für V2 den Strom 0A .. 1A durch R1. Es gibt immer viele Möglichkeiten. Du kannst R3 kurzschließen, R1 zu 5 Ohm wählen und hast wieder 0 .. 1A. Dein R1 muss dann aber 5W abkönnen. >Bei schwankungen regelt der OPV selber nach, ist das >richtig ? Ja. Der OPA hält die Spannung am R1 auf den Wert, der an seinem +Eingang anliegt. Da können auch die 12V mal schwanken. Verändert sich durch die Wärme der R1 allerdings, gibt das eine Stromänderung, die nicht ausgeglichen wird.
So, habe die Schaltung mal aufgebaut, und die werte nur etwas geändert. R2=10k, R3=39k und T1=MJE3055T. Läuft soweit super stabiel, vielen Dank dafür. Lade gerade einen Akku mit 500mA und überwache den Strom und Spannung am Akku. Die Ladespannung beträgt gerade 1.648V.
Freut mich! Die Werteänderung von R2/R3 ist natürlich auch O.K. Der MJE3055 ist aber kein Darlington und hat nur eine geringe Stromverstärkung, speziell bei größeren Strömen. Das könnte für den OPA schon eng werden. Du kannst ihn aber leicht mit einem normalen Kleinleistungstransistor zum Darlington erweitern.
Könnte die Schaltung wohl auch mit 6V arbeiten statt 12V ? Mindert die verlußte.........
Das hängt vom OPA ab. Ich weiß jetzt nicht, welchen du genommen hast. Der Ausgang sollte noch auf ca. 3-4V kommen können (mit Darlington-Transistor) und meistens ist da etwas Abstand zur Versorgungsspannung (>2V) notwendig. Es würde also mit 6V gerade noch reichen - zumindest mit dem LM324/358. Zur Not den OPA-Ausgang mit einem Pull-Up etwas stützen.
Die Ladespannung ist von 1,799 auf 1,793 gefallen. Der Akku (1500mAh) läd seit ca. 3,5 std. mit 500mA. Ist das der erwartete delta peak ? Wenn ja, sollte man warten, bis er 10mV erreicht hat ?
Du hast den Akku voll. Der dürfte inzwischen recht warm sein. Die -10mV sollten in einigen Minuten erreicht sein. Kannst ihn rausnehmen. Grüße, Peter
Sind nicht ganz -10mV sondern -8mV. Liegt das an dem Ladestrom von 500mA ? Warm ist er geworden..........geht aber noch.
Warum geht das nicht mehr richtig, wenn ich den Akku in den Emitter setze ? Währe für den Entladeteil einfacher.
>Laut Multisim geht es nicht Ausprobieren. Du hast doch die Schaltung. Nimm ein Netzgerät und drehe die Spannung soweit runter, bis es nicht mehr geht. Oder machst du eine Serienfertigung für militärischen Temperaturbereich? >Warum geht das nicht mehr richtig, wenn ich den Akku in den Emitter >setze ? Währe für den Entladeteil einfacher. Weil die Spannung am Emitter auf die eingestellte Spannung am OPA geregelt wird. Der Akku dazwischen bringt alles durcheinander. Das wäre auch anders gegangen, nur hätte man dann für die Regelung einen anderen Bezug wählen müssen. Jetzt habe ich mit Mühe dir dazu verholfen, dass du den Akku wie gewünscht laden kannst, jetzt willst du ihn entladen! ;-) Entlade ihn doch nach dem Pluspol. Die einfachste Entladeschaltung für eine Zelle ist eine Diode und ein 0,5 Ohm-Widerstand in Reihe. Dies könntest du mit einem Transistor einfach zu- bzw. abschalten. Man könnte jetzt aber noch beliebig, Schritt für Schritt, erweitern: - Lademenge messen - Ladestrom nach automatischer Erfassung der Akkudicke einstellen - Ladestrom mit PWM verändern - Entladestrom einstellbar - Entlademenge messen - Entladeschlußspannung messen - Delta-U über AD-Wandler feststellen usw. ;-) Dann muss u.U. jedes Mal das bisherige Konzept über den Haufen geworfen werden. Das Stichwort ist hier: Plichtenheft - von Anfang an.
kann mal jemand meinen oben geposteten vorschlag simulieren, ich bin mir recht sicher, dass dieser abgesehen von einem linearem verhalten funktionieren sollte. aber da kann man ja evtl. mit einer zenerdiode und einem widerstand abhilfe schaffen
Kevin K. wrote: > kann mal jemand meinen oben geposteten vorschlag simulieren, ich bin mir > recht sicher, dass dieser abgesehen von einem linearem verhalten > funktionieren sollte. aber da kann man ja evtl. mit einer zenerdiode und > einem widerstand abhilfe schaffen Setz mal einen Link auf deinen Vorschlag, finde ihn grad nicht. Axelr.
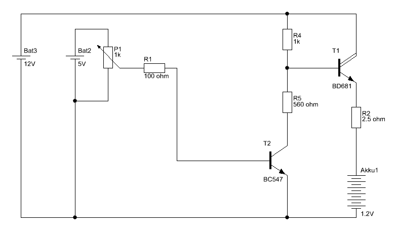
Hallo, also ich würde den 2, Schaltungsvorschlag, den der Fragensteller Hubert nachgeliefert hat (s. Anhang), verwenden. Allerdings muß R5 für eine korrekte Funktion weggelassen, bzw. kurzgeschlossen werden. Funktion der Schaltung: - Wenn das Poti P1 0 V liefert, ist T2 voll gesperrt und deshalb T1 voll aufgesteuert und liefert seinen Maximalstrom, den man allerdings durch ein größeres R2 auf den zulässigen Maximalstrom der Akkuzelle begrenzen sollte. - Wenn das Poti P1 5 V liefert, ist T1 voll aufgesteuert und T2 damit voll gesperrt. Es fließt kein Ladestrom. Vorteil der Schaltung: - Wegen des Positiven Temperaturkoeffizienten von T2 tendiert der Strom dazu anzusteigen, wenn sich T2 erwärmt. Der Widerstand R2 fungiert gleichzeitig auch als gegenkopplungswiderstand und reduziert die BE-Spannung des Transistors, wodurch der Ladestrom (mehr oder weniger) konstant gehalten wird. - Wenn die Spannung der Akkuzelle mit zunehmender Ladung ansteigt, wird ebenfalls die BE-Spannung von T2 reduziert, was den Ladestrom zurückfahren würde - ein durchaus nützlicher Effekt. - Wenn gewünscht, kann man die 12 V Versorgungsspannung bei gleichzeitiger Anpassung von R2 drastisch reduzieren, was die Verlustleistung in T2 erheblich reduzieren würde. Grüße
@schudi (Gast) Konstantstrom oder Konstantspannungsladung? Wird hier etwas durcheinandergebracht. MfG
@Hubert, Du hast in Deinen Posts nichts geschrieben, ob Du eine Konstantspannungs-, oder Konstantstromladung willst. Du hast diese Schaltung als zweiten Vorschlag geliefert, weil Du wolltest, daß T2 den vollen Strom und auch eine höhere Spannung als 5 V an der Akkuzelle liefert. Ich habe Dir beschrieben, wie man sie funktionsfähig macht und wie sie dann arbeiten würde. Nichts mehr und nichts weniger. Die richtigen Schlüsse daraus ziehen müsst Du schon selbst. Grüße
Axel Rühl wrote: > Kevin K. wrote: >> kann mal jemand meinen oben geposteten vorschlag simulieren, ich bin mir >> recht sicher, dass dieser abgesehen von einem linearem verhalten >> funktionieren sollte. aber da kann man ja evtl. mit einer zenerdiode und >> einem widerstand abhilfe schaffen > > Setz mal einen Link auf deinen Vorschlag, finde ihn grad nicht. > > Axelr. oh, sorry, war da scheinbar nicht angemeldet: Beitrag "Re: Bekomme Transistor nicht zum durchschalten"
Der BD681 sollte bei 5V voll durchschalten, was er aber nicht macht. Ich glaube du solltest mal die TransistorGrundschaltungen anschauen /verstehen. ..Kollektorschaltung - Spannungsfolger ..Emitterschaltung - Schalter ( Basisschaltung - eher bei HF ueblich ) ....durchschalten....was er nicht macht...: weil er nicht darf / kann ;-)
@HildeK, es soll, wenn es mal fertig ist, tatsächlich ein AVR-gesteuertes Ladegerät werden. Laden möchte ich AA Akkus mit einem konstanten Strom, den ich wie in der Ladeschaltung bis max 1A einstellen kann. Die 5V Batterie wird durch ein geglättetes PWR-Signal ersetzt. Den Trimmer stelle ich dabei so ein, das bei 5V-PWM die besagten 1V an den OPV gelangen. Die Ladespannung am Akku wird ständig überwacht, um bei´m Delta-Peak auf Erhaltungsladung mit 50mA umzu schalten. Es soll auch eine Option geben, um den Akku vorher zu entladen, und dabei die Kapazität zu errechnen. Wenn nun der Akku hinter dem Emitter wäre, könnte ich mit einem zweiten Transistor über den vorhandenen 1ohm Wdst gegen Masse entladen.
@Hubert (Gast) Konstantstromentladung?? oder ? geht auch wenn der Akku im Kollektorzweig liegt. MfG
Im Kollektorkreis isser ja jetzt. Im Emitterkreis wird bei hohen Strömen (800mA-1A) nicht nachgeregelt.
@ schudi (Gast) Doch, Hubert hat ja am 12.05.2008 20:43 schon berichtet, dass er meinen Vorschlag mit einstellbarem Konstantstrom zum Funktionieren gebracht hat. Er hatte anfangs einen nicht ganz richtigen Ansatz, deshalb möchte ich mal zusammenfasse, wie ich es verstanden habe (Hubert sollte bestätigen oder dementieren): - Laden einzelliger Akkus mit einstellbarem Konstantstrom zwischen 0 und 1A - die Einstellung des Strom soll über eine AVR PWM erfolgen, die 5V als Steuerspannung sollen den High-Pegel eines AVRs darstellen. Eine PWM wird hier später zwischen 0 und 5V Spannung anliefern. - die Akkuspannung messen (mit dem AVR?) um Delta-Peak-Abschaltung vorzunehmen - eine Entladeschaltung, um den Akku zu leeren - ev. Entladestrom messen, um die Kapazität zu bestimmen - die Ladeschaltung mit (ungeregelten) 12V oder weniger zu versorgen - Entladestrom ev. auch über PWM einstellen? (Ist bisher noch nicht genannt worden ...) Aus diesen Gründen wäre es nützlich, wenn der Akku nicht auf der Kollektorseite des Leistungstransistors säße (war ja auch mein Vorschlag). Vermutlich gibt es bereits etliche Vorschläge zur Akkuladung und Entladung in den Weiten des Netzes - ich habe nicht weiter gesucht (Hubert, hast du schon ausreichend gesucht?), sondern nochmals eine neue Idee im Anhang skizziert. Allerdings: weder schon mal aufgebaut, noch simuliert. Der Akku hängt zwar nicht einseitig an Masse, aber er ist mit seinen beiden Polen soweit unten, dass ein mit 5V betriebene AD-Wandler kein Problem hat. Die Akkuspannung muss aus einer Differenz bestimmt werden, falls nur gegen GND gemessen werden kann. Oder: den Ladestrom zum Messen ausschalten - der 1-Ohm-Widerstand ist halt dann noch zusätzlich im Messzweig. Der Meßwiderstand sollte an Masse hängen, weil der AVR seine Signale auch darauf bezieht und so die Einstellung linear zur PWM ist. Die Entladeschaltung ist ebenfalls angedeutet, die zusätzliche Si-Diode verhindert ein Tiefentladen. Der Entladestrom wäre so maximal bei 700mA. Muss der Akku unbedingt an Masse hängen, geht das zwar auch. Aber dann wirds schon deutlich aufwendiger.
@HildeK, so wollte ich es realisieren. Der Entladestrom soll einstellbar werden. Im WWW habe ich gesucht, aber keine passenden Schaltung gefunden. Es wurden meist nur Akkupack´s geladen, oder mehre in reihe geschaltet.
So wie du es in deiner Zeichnung hast, hatte ich es weiter oben beschrieben. Nur das regeln des Strom´s funktioniert ab 800mA nicht richtig. Das heisst, ich stelle 1A ein, und er bricht auf 880mA ein. Bis 880mA regelt alles super........
Wenn du den 3055 verwendet hast, könnte es einfach nur sein, dass der mehr Basisstrom braucht als der OPA liefern kann (hatte ich schon mal bemerkt ...). Nimm einfach einen BCxxx (npn) und mach aus den beiden einen Darlington. Schaue da: http://www.elektronik-kompendium.de/sites/slt/0411221.htm
Hatte ich schon gemacht, keine änderung. An dieser stelle möchte ich mich für die hilfe und geduld bedanken. Echt klasse :-))
Bitte - gerne! Aber zu deinem Problem - jetzt müsste ich mal selber messen ... Die 12V-Versorgung hast du noch? Oder deutlicher: mir fällt gerade auch nichts mehr ein ...
Jop, 12V habe ich noch. Ich probiere morgen mal weiter, hab ja reichlich denkanstöße beckommen.......
Mir ist doch noch was eingefallen: - wie genau ist dein Widerstand? Messe mal da die Spannung (oder am -Eingang des OPA) bei vollem Strom. Wird der R warm und verändert sich dadurch? - wie groß ist die Spannung am +Eingang des OPA. Erreichst du 1V? - Schwingt irgendwas? Ev. einige hundert Ohm in die Basis des Transistors legen. Hast du ein Skope zur Verfügung? Wie gesagt, ich müsste jetzt mal messen können ...
Ich versuche gerade den Entladestrom mit einem OPV zu regeln, so wie es bei´m Laden gemacht ist. Also das der AVR eine Spannung entsprechend einem Entladestrom vorgibt............
Wenn ich von 12V auf 15V erhöhe, passt die regelung im oberen bereich wider.
>Wenn ich von 12V auf 15V erhöhe, passt die regelung im oberen bereich >wider. Das hat halt den Nachteil, dass du ne ganze Menge am Transistor verheizen musst. Ev. den OPA mit einer höheren Spannung versorgen, den Leistungstransistor aber so knapp wie möglich. Trotzdem ein seltsames Verhalten. Sieht so aus, als ob der OPA nicht genügend Strom liefern kann. Bei einer Darlington-Schaltung kann das aber nicht sein. Probier mal einen PullUp von 500...1000 Ohm am OPA-Ausgang nach +12V. Vielleicht kannst du auch mal alles aufzeichnen - mit Dimensionierung!
Ich beckomme es einfach nicht hin, den Akku mit einem konstanten strom zu entladen. Der strom sinkt proportional zur spannung..........
Die Ladeschaltung sieht bis jetzt wie im anhang aus.........
Mein versuch der entladung sieht wie im Anhang aus. Die Schaltung will aber nicht so recht. Egal was ich an der 5V seite einstelle (als vorgabe), der Laststrom bleibt immer bei 0.565 V. Auch wenn die Akkuspannung sinkt....
@ Gast (Gast) tue noch je ein Basis R vor T1 und T2.. schadet nie! Felix
Frage: Hast du nicht eine Minus-Spannung am -Eingang des OP. Mess bitte mal gegen GND. Kurt
Setz den Messwiderstand in den Emitterzweig dann funzt es. Accuminus an Masse. Kurt
Vielleicht solltest du noch einen Treiber für den 2N3055 spendieren. BC 337 oder Ä. 100 Ohm an +12V Kollektor an 100 Ohm Emitter an Basis vom 3055 Basis an OP (über den R) Kurt
Das problem ist nur, das ich beide schaltungen kombinieren muß. Also Laden/Entladen. Also muß ich von der Ladeschaltung ausgehen, und die entladeschaltung "anbauen".
One Umschaltung wirst du da nicht auskommen. Oder du benutzt zwei OP und zwei 3055 + Treiber und zwei 1Ohm. Kurt
Das ich 2 op´s und 2 3055 brauche ist mir bewust, ich weiss nur nicht, wie ich das bewerkstelligen soll. Bis jetzt regelt es nicht richtig.
Nein, weil du, wenn T3 schaltet, eine Minusspannung als Strommesssignal produzierst. Versuche erstmal zu verstehen warum da eine Minus entsteht. Kurt
Weil du den Plus vom Accu an Masse legst, somit steht die Accuspannung als Minus am Widerstand an. So und nun 2 Meter Horizonal. Gute Nacht
Hallo, ich hatte mal ähnliches geplant und dabei kam die (ungetestete) Schaltung im Anhang raus. Die obere Stromquelle bitte vorsichtshalber nochmal nachrechnen. Evtl. brauchen die Stromquellen noch ein paar Cs+Rs gegen Schwingen.
Habe mal meine Schaltung angehangen. Das Laden ist ok, blos das Entladen haut noch nicht richtig hin. Ich komme auf einen max entladestrom von ca. 380mA, und ich habe das gefühl, als ob der Ladeteil strom nachschiebt........
Oder du bringst den Entlade-Transistor nicht zum Durchschalten. Setz den Stromverstärkertransistor ein und schau obs dann besser wird. Kurt
So müsste es schon hinkommen. Was sein muss sind Begrenzerwiderstände in den Kollektoren von T2 und T4. 30 ... 100 Ohm sollten da ausreichen. Zu bedenken ist noch das am R9 sowohl der Entladestrom als auch der Steuerstrom des T3 rübergehen. Es wäre vielleicht sinnvoll hier FETS zu verwenden (Matt), diese haben/brauchen keinen Steuerstrom. Den Steuerstrom durch T3 kannst du als Spannung am R3 erkennen (voraussetzung ist das T1 sperrt). Der max Entladestrom hängt vom Spannungsabfall am R9, der Restspannung vom T3 und der Spannung des Accus ab. Sobald einer der dreien an seine -Grenze- kommt ist der Ladestrom nicht mehr erhöhbar. Falls der Entladestrom zu gering ist hilft nur ein niedrigerer R9. Es sind ja keine 5 V vorhanden um z.B. 5 A durchzukriegen. Kurt
Gast wrote:
> So 500mA sollten schon dabei rumkommen...........
Habs erst jetzt gemerkt/geschnallt das der Beitrag verschoben wurde.
Also bei 1/2 A hast du ja nur 1/2 V Spannungsabfall am R
Das dürfte vielleicht noch machbar sein.
Welcher FET da gut ist, naja ich weiss es nicht, aber ein FET ist
vielleicht grundsätzlich von Vorteil.
Er stellt den -klareren- Widerstand dar.
Er sollte schon bei rel. kleiner Steuerspannung angehen damit du nicht
zu sehr an die 12V ran musst.
Kurt
Gast wrote: > Ich habe mal einen IRFZ44N eingesetzt, ohne die Schaltung zu verändern. > Worin besteht der vorteil ? Spontan: erstmal darin das kein Steuerstrom notwendig ist und du den Treiber weglassen kansst. Der Spannungsabfall am R nur durch den Entladestron verursacht wird. DER FET sich -eher- wie ein Widerstand verhält. Kurt
So, ich habe mal umgebaut.Läuft soweit ganz gut, laden bis max 1.2A entladen bis max 650mA. Jetzt habe ich ein neues problem, und zwar mit dem messen der Akku spannung mit dem AVR. Ich wollte die interne referenzspannung nehmen, um die genauigkeit zu erhöhen zur delta peak erkennung. Da ich aber immer den Spannungsabfall an den 1 ohm Wdst. mit messe, komme ich im maximalfall auf etwas über 3V. Sollte man das über einen Spannungsteiler regeln ?
Ein LM358 kommt am Ausgang bis Vcc-2V. Beim IRFZ44 tut sich unterhalb einer Gatespannung von 4V nicht allzu viel. Dann gehen beim Strommesswiderstand nochmal 1,2A*1Ohm=1,2V weg. Damit ist die maximal erzielbare Ladespannung 12V-2V-4V-1,2V=4,8V. Bischen schwach für 6 Zellen.
Es ist nur eine 1.2V zelle. Das Programm hat kein anderes symbol. Die schaltung läuft mit einem 1.2V Akku eigendlich sehr gut. Mein problem ist das messen der reinen Akkuspannung.
Spannungsteiler wäre naheliegend. Du kannst allerdings auch VCC als Referenz verwenden, wenn die Genauigkeit davon ausreicht. Wenn dem nicht so ist: So arg genau ist die interne Referenz ja auch nicht (schau mal ins Datasheet rein). Sie ist zwar recht stabil über Temperatur und Versorgungsspannung, aber die Herstellungstoleranz ist erheblich. Und du kannst eine externe Referenz an AREF hängen. Und du kannst den Differenz-Modus vom AVR verwenden, wenn das betreffende Modell einen hat.
Mit anderen worten, ich könnte z.b. 3.3V an AREF legen, und diese nutzen ?
Ja, vorausgesetzt die Versorgungsspannung des Controller ist mindestens 3,3V. Genau dazu ist der Pin AREF da.
Ich wollte das ganze in Bascom programmieren. Wie Stelle ich das da ein ?
Bascom ist zwar nicht mein Ding, aber dass dies in dessen Handbuch sauber drinsteht, das kann ich guten Gewissens versichern. Insofern also: RTFM.
Gast wrote: > Ich wollte das ganze in Bascom programmieren. Wie Stelle ich das da ein > ? Da hilft nur ein gutes Buch oder Onlinebeschreibungen. Allein auf Hinweise zu setzen ist nicht gut. Ein Ziel hast du dir ja schon gesetzt, der Rest ist -transpiration-. Ich hab den "Klaus Kühnel", der hilft in solchen Dingen meisst weiter. Such mal nach AVR und interner/externer Analogreferenz. Kurt
Zwischenstand, das Buch habe ich inzwischen auch. Dier Steuerteil ist inzwischen fertig, fehlt noch der Leistungsteil. Das Layout steht aber schon........
Hubert wrote: > Zwischenstand, das Buch habe ich inzwischen auch. Dier Steuerteil ist > inzwischen fertig, fehlt noch der Leistungsteil. Das Layout steht aber > schon........ Hast du auch die Kühlung des Ladetransistors bedacht? Immerhin fallen an ihm ca. 10V ab. Kurt
Jop, sind 4 stück da 4 Ladeschächte. Habe je 2 auf einem schönen Profielkühlkörper montiert.
Bitte melde dich an um einen Beitrag zu schreiben. Anmeldung ist kostenlos und dauert nur eine Minute.
Bestehender Account
Schon ein Account bei Google/GoogleMail? Keine Anmeldung erforderlich!
Mit Google-Account einloggen
Mit Google-Account einloggen
Noch kein Account? Hier anmelden.











