Hallöchen zusammen.. Ich entwickel zur Zeit einen neuen DIY Synthesizer auf Basis eines Teensy 4.0 Boards. Der Synthesizer wird ähnlich aussehen wie der kleine Shruthi Synthesizer von Mutable Instruments. Im Vergleich zum Shruthi wird dieser Synth mehrstimmig sein, ein farbiges TFT Display besitzen und noch andere Dinge wzB ein 2Channel 16Bit DA-Wandler, digitale und analoge Filter. Das Gehäuse- und Platinen-Format wird ähnlich dem Shruthi sein (siehe Bild). Deshalb habe ich für das DIY Project auch den Namen "Shruthi 2" gewählt. Display Test am Teensy: https://youtu.be/14eL3NDJccw Gruß Rolf
Kleines Update.. "Bald wird wieder Musik gemacht.." :)) Ich habe das 2.2 Zoll große TFT Display gegen ein kleineres 1.8 Zoll Display ersetzt. Ich bin der Meinung das passt besser zu dem kleinen Shruthi Format. Das 2.2 Zoll Display hat doch etwas überladen ausgesehen. Wellenformdarstellungen und Menütexte passen auch auf so einem kleinen Farbdisplay mit einer Auflösung von 128 x 160 Pixel. Das Teensy 4.0 Board habe ich auf die Rückseite gesetzt. Was noch fehlt ist der 16Bit 2Ch. DA-Wandler PT8211. Dieser ist bestellt. Mit den 4 Potis steuert man die Parametereinstellung. Der Encoder ist mit einer Tastenfunktion ausgestattet und steuert die Menüfunktionen. Es gibt 4 analoge Eingänge für Modulation. Midi-Buchsen und 6 Tasten und 8 LED's. Es wird die Möglichkeit geben, den "Shruthi 2" mit oder ohne Filterboard zu betreiben. Man hat dann die Möglichkeit, die digitalen Filter im Teensy zu nutzen. Gruß Rolf
Rolf D. schrieb: > "Bald wird wieder Musik gemacht.." :)) Kannst Du etwas zur Latenz sagen? Bzw. ist der Teensy auch für Eurorack interessant, in interaktion mit CV? Schön wäre, wenn man bei deinem Synth die Form der Hüllkurven einstellen oder gar modulieren könnte. Das ist eine sehr mächtige Funktion, die auch im Mix sehr wichtig ist und letztlich Kompressoren oft überflüssig macht. Unterschätze niemals das Anpingen von Filtern ... Was für eine Syntheseform wird es?
Wellenform-, Wavetable-, Granular-, FM-, PWM-, Subtraktive-, Additive-, 16Bit Samples, Digitale und Analoge Filter, Delay und Hall Effekte. Mal schaun was der kleine Professor so alles kann. Sound 16Bit DAC mit 44.1KHz und Oversampling. Hülkuven: DAHDSR (Delay Attack Hold Decay Sustain Release), Sequencer, TFT color Display, Shruthi-Filterboards uvm..
tom schrieb: > Kannst Du etwas zur Latenz sagen? > Bzw. ist der Teensy auch für Eurorack interessant, in interaktion mit > CV? Hallo Tom Ich habe jetzt Midi integriert und die Latenz gemessen. Sie liegt im Bereich von 5ms. Die ADC-Eingänge im Teensy 4.0 und Teensy 4.1 rauschen sehr. Eine 12Bit Auflösung für Modulationszwecke dadurch kaum machbar. Ich benutze 4 Potis an den ADC Eingängen mit einer 7Bit Auflösung. Das funktioniert gut. Für meine 4 Modulationseingänge werde ich einen externen 12Bit AD-Wandler zB den MCP3208 benutzen. Der hat einen Referenzspannungseingang. Beim Teensy 4.0 und 4.1 ist die Referenzspannung für den ADC direkt mit der Versorgungsspannung im Chip verbunden. Einen externen Referenzspannungseingang gibt es leider nicht. Gruß Rolf
First sound on my Teensy Synth "Shruthi 2" . Der Sound ist nicht besonders gut da er vom Handy aufgenommen wurde. Die Hardware besteht jetzt aus einem Teensy 4.1 Board und SGTL5000 2ch. 16Bit DAC. Zur Zeit ist der Shruthi2 noch einstimmig. Er soll später aber 6stimmig werden. Video: https://youtu.be/ffCMaR70G6g Gruß Rolf
      Beitrag #6439961 wurde von einem Moderator gelöscht.
  
      
      
Hallöchen.. Zur Zeit beschäftige ich mich viel mit der Entwicklung des kleinen "Shruthi 2" Synthesizer. Ein häufiges Problem bei Entwicklungen von Musikelektronik Projekten am PC, ist ein störendes 50Hz Brummen im Audiosignal. Schuld ist eine Masseschleife die durch eine Doppelerdung durch das Tonsignalkabel zwischen PC, Mischpult, USB-Schnittstelle und Oszilloskop, sowie dem Schutz- kontaktleiter in der Elektroanlage entsteht. Um das Brumm-Problem an meinem Arbeitsplatz in den Griff zu kriegen, habe ich einen NF-Übertrager (Niederfrequenz-Übertrager) und USB Isolator enutzt. Beide Geräte trennen das Signal galvanisch vom Synth zum Mischpult und der USB-Schnittstelle am PC. Jetzt kann ich ohne störendes Brumm mit dem geerdeten Oszilloskop am Synthesizer messen. Der vewendete USB-Isolator von Meilhaus ist USB-1 und USB-2 kompatibel und funktioniert unter Windows 10 problemlos. Ohne Probleme konnte ich auch mein Teensy 4.1 Board über den USB-Isolator programmieren. 1.Bild: USB Isolator Link: https://www.reichelt.de/meilhaus-usb-isolator-me-usb-iso-me-usb-iso-p266402.html?search=ME+USB 2.Bild: NF-Übetrager Link: https://www.monacor.de/produkte/beschallungstechnik/signalverarbeitung/signaloptimierung/fga-40hq/ Gruß Rolf
schönes Projekt! In meinen Audio Projekten hatte ich vieles immer auf Differential ausgelegt. Dadurch hatte ich die "Erdungsprobleme" nicht.
Ab heute tanzen wir mehrstimmig :) Der "Shruthi 2" hat jetzt 6 Stimmen und spielt polyphon. Ich denke man kann das noch auf 8 Stimmen ausbauen, da die Prozessorauslastung inklusiv der Filterberechnung unter 6% liegt. Zur Zeit gibt es nur einen Oszillator pro Stimme. Es werden später aber 2 pro Stimme. Die Oszillator Funktionen sind noch nicht integriert. Das ist jetzt mein nächster Schritt. Am Klang wird noch gearbeitet. Es ist halt noch viel zu programmieren. Packen wirs an ;-) 1.Bild: Der Synth Block 2.Bild: Prototyp "Shruthi 2" Video Link: https://youtu.be/Oj_5WZgwOww Gruß Rolf
Hallöchen :) Ich habe die Potentiometer-Abfrage in den Setup-Einstellungen noch etwas optimiert. Das verhindert das zufällige Springen der Potiwerte in den Menüseiten.
1  | #include <ResponsiveAnalogRead.h>  | 
2  | |
3  | //init ADC inputs fom Teensy in Setup function  | 
4  | pinMode(14, INPUT_DISABLE);  | 
5  | pinMode(16, INPUT_DISABLE);  | 
6  | pinMode(17, INPUT_DISABLE);  | 
7  | pinMode(22, INPUT_DISABLE);  | 
8  | ResponsiveAnalogRead analog1(A0, true);  | 
9  | ResponsiveAnalogRead analog2(A2, true);  | 
10  | ResponsiveAnalogRead analog3(A3, true);  | 
11  | ResponsiveAnalogRead analog4(A8, true);  | 
12  | analog1.setActivityThreshold(16);  | 
13  | analog2.setActivityThreshold(16);  | 
14  | analog3.setActivityThreshold(16);  | 
15  | analog4.setActivityThreshold(16);  | 
16  | analog1.enableEdgeSnap();  | 
17  | analog2.enableEdgeSnap();  | 
18  | analog3.enableEdgeSnap();  | 
19  | analog4.enableEdgeSnap();  | 
20  | |
21  | //*************************************************************************  | 
22  | // read Potentiometers  | 
23  | //*************************************************************************  | 
24  | boolean read_pots (void)  | 
25  | {
 | 
26  | boolean pot_change = false;  | 
27  | |
28  | // read Potentiometer 1  | 
29  |   if (analog1.hasChanged() == true){
 | 
30  | pot_1 = ((analog1.getValue())>> 3);  | 
31  | pot_1_change = true;  | 
32  | pot_change = true;  | 
33  | }  | 
34  | |
35  | // read Potentiometer 2  | 
36  |   if (analog2.hasChanged() == true){
 | 
37  | pot_2 = ((analog2.getValue())>> 3);  | 
38  | pot_2_change = true;  | 
39  | pot_change = true;  | 
40  | }  | 
41  | |
42  | // read Potentiometer 3  | 
43  |   if (analog3.hasChanged() == true){
 | 
44  | pot_3 = ((analog3.getValue())>> 3);  | 
45  | pot_3_change = true;  | 
46  | pot_change = true;  | 
47  | }  | 
48  | |
49  | // read Potentiometer 4  | 
50  |   if (analog4.hasChanged() == true){
 | 
51  | pot_4 = ((analog4.getValue())>> 3);  | 
52  | pot_4_change = true;  | 
53  | pot_change = true;  | 
54  | }  | 
55  | |
56  | boolean temp_flag = pot_change;  | 
57  | pot_change = false;  | 
58  | return temp_flag;  | 
59  | }  | 
Im Anhang der komplette Arduino Code. Alles noch in Arbeit ;) Gruß Rolf
Rolf D. schrieb: > Midi integriert und die Latenz gemessen. Sie liegt im > Bereich von 5ms. Die ADC-Eingänge im Teensy 4.0 und Teensy 4.1 rauschen > sehr. Eine 12Bit Auflösung für Modulationszwecke dadurch kaum machbar. Danke für die Angtwort. 5ms sind ja gerade an der Grenze des Virtuosen. Vielleicht rauscht alles mit einer linearen Spannungsversorgung weniger als mit USB-Strom? Da ich jetzt Deine Grafik der Hüllkurve gesehen habe und du es viellleicht überlesen hast oder nach wie vor unterschätzt: tom schrieb: > Schön wäre, wenn man bei deinem Synth die Form der Hüllkurven einstellen > oder gar modulieren könnte. > Das ist eine sehr mächtige Funktion, die auch im Mix sehr wichtig ist > und letztlich Kompressoren oft überflüssig macht. > Unterschätze niemals das Anpingen von Filtern ... Einfach die Hüllkurve mit sich selbst rückgekoppelt positiv oder negativ multiplizieren. Oder die einzelnen Stufen hoch 1 linear, hoch >1 konkav, hoch <1 konvex.
Sehr schönes Projekt! :) Rolf D. schrieb: > Die ADC-Eingänge im Teensy 4.0 und Teensy 4.1 rauschen > sehr. Eine 12Bit Auflösung für Modulationszwecke dadurch kaum machbar. ..man könnte zumindest das Rauschen modulieren. Beim Yamaha TX16W ließen sich die Filtertables ganz gut modulieren, der hatte auch nur 12Bit. (Allerdings erst viele Jahre später..) (und außerdem hatte der eine (für seine Zeit) ziemlich gute Tonhöhen-Erkennung bei Eingangssignalen.)
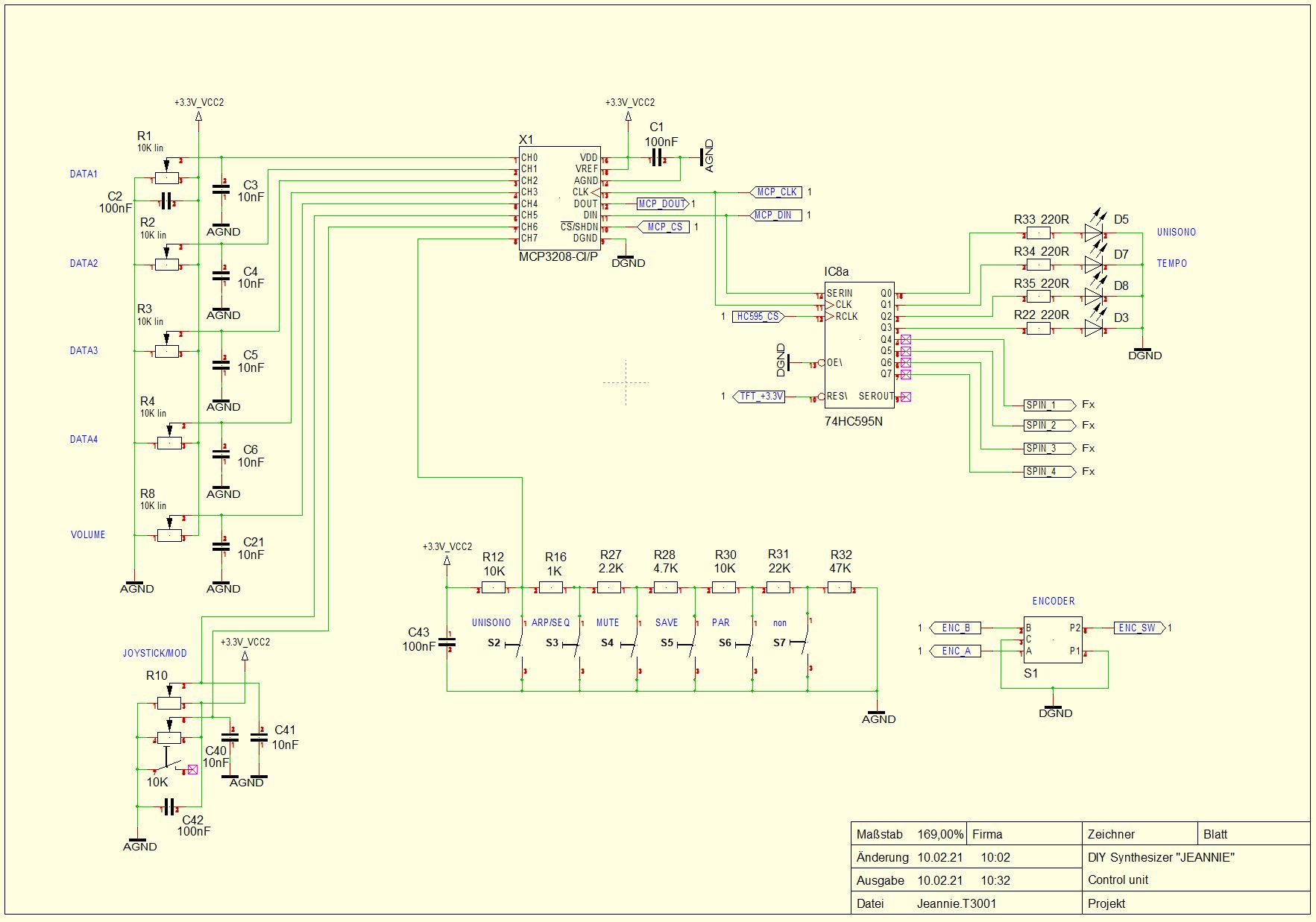
Hallöchen aus dem schönen Wuppertal (: Für die vier externe Modulationsbuchsen werde ich einen MCP3204 oder MCP3208 verwenden. Der hat 12Bit und einen externen Referenzspannungsanschluss. Gruß Rolf
Hallöchen.. Heute habe ich das KeyTracking für den Filter implementiert. Der Digitale Multimode-Filter hat einen Steuereingang mit der Bezeichnung octaveControl(). Darüber lässt sich die Filtereckfrequenz steuern. An diesen Steuereingang wird das Signal für Filter Envelope und für das KeyTracking über einen Mixer angeschlossen (siehe SynthBlock). Die Filtereckfrequenz (cutoff) wird über den Parameter frequency() eingestellt und die Resonanz über den Parameter resonance(). 1.Bild: Digital Multimode-Filter https://i.ibb.co/pP9N6Ts/Shruthi2-Synth-Block.jpg 2.Bild: SynthBlock Später gibts noch eine Hörprobe. Gruß Rolf
Rolf D. schrieb: > Wellenform-, Wavetable-, Granular-, FM-, PWM-, Subtraktive-, Additive- Geht mit der Wavetable auch Wave-Guide-Synthese? Ich würde gerne sowas nachbauen: Beitrag "Tonerzeugung und Klangformung mit wenig Rechenbedarf" (siehe Beispielklang)
klar geht das. hier ist die GUI zum einfachen Patchen im Teensy: https://www.pjrc.com/teensy/gui/index.html?info=AudioSynthWaveform Je nachdem, was deine Ansprüche sind, wieviel Zeit Du hast und wie es am Ende genau aussehen soll, würde ich dir jedoch eine mächtigere Entwicklungsumgebung wie Pure Data (läuft auch embedded) oder SuperCollider oder Csound oder Faust oder Python empfehlen.
Erster Test mit 8 Stimmen. Die Oszilloskopfunktion ist noch nicht perfekt und wird noch geändert. Vermutlich liegt das am Framebuffer für die Anzeige. Video: https://youtu.be/hQjbzxM8q1A Gruß Rolf
Hab einen Word warp error in AtmelStudio 7. Ich weis nicht warum. Hab einen String in mehrere Zeilen geschrieben und mit Plus verbunden. error: invalid operands of types 'const char [41]' and 'const char [77]' to binary 'operator+
1  | const static char* INITPATCH = "Solina,1.00,0.43,0.00,0,0,0.99,1.00,0.00" +  | 
2  | "1.00,0.47,0.0,12,-12,12,12,0,0.83,0.70,0.16,0.00,0.00,1.10,282.00,0.00" +  | 
3  | "0.70,0.00,7.24,0,0,0,10.48,0,0,0.00,1,4.00,1448.00,0.22,1864.00,41.00,808.00" +  | 
4  | "0.92,991.00,5.60,0.83,0.00,0.0,0.0,0.0,0.0,0.0";  | 
> 0.00" + "1.00,
Traditionsbewusste C-Schreiber nahmen einfach einen \.
0.00,\
1.00,
Und selbst der ist wohl ueberfluessig.
Ich wuerde mal ein gutes Buch empfehlen.
Es ist nicht das Telefonbuch.
  Hallo Larry Danke für deinen Hinweis. Funktioniert jetzt. Man lernt nie aus ;)
Hallöchen zusammen.. Ich habe mal versucht den Audio Block von einer Stimmen aus ingesammt 8 Stimmen darzustellen. Die nicht belegten Eingänge von "voiceMIxer1" und "voiceMixerM" werden von den anderen Stimmen benutzt. "waveformMod1a" und "waveformMod1b" sind die beiden Waveform Oszillatoren in einer Stimme. Oszillator Wellenformen sind "SINE", "bandlimited SAWTOOTH", "bandlimited SQUARE", "TRIANGLE", "bandlimidet Puls", "S&H", "variable TRIANGLE" (from Triangle to SAW) und USER. 1.Bild: VoiceNo 1 2.Bild: VoiceNo 1-8 Gruß Rolf
Hallöchen und einen schönen Sonntag :) Ich habe mal einen Vergleich von einer Bandlimitierten Wellenformen im "DeepMind6" und meiner "Jeannie" gemacht. Die kleine Jeannie klingt einfach nur bezaubernd ;-) Video: https://youtu.be/wBGwYatS-Ks Gruß Rolf
      Beitrag #6468677 wurde von einem Moderator gelöscht.
  
      
        
      Beitrag #6468679 wurde von einem Moderator gelöscht.
  
      
      
Hallöchen.. Nach längerer Krankheit melde ich mich wieder zurück und blicke Lustvoll in die Zukunft. Auch meine "Jeannie" fragt schon, wann es weiter geht mit der Synthesizer-Entwicklung. Da mir der ganze Drahtverhau unter der Platine auf den Kecks ging, habe ich mich dazu entschlossen, dass Ganze noch einmal neu aufzubauen und ordentlich zu verlöten. Da der interne AD-Wandler im Teensy-Prozessor zu sehr rauscht, wird für die Potentiometerabfrage und die vier Modulationseingänge ein preisgünstiger ATmega168 Prozessor verwendet. Dieser wird über eine Serielle Leitung vom Teensy Prozessor zyklisch abgefragt und liefert die ADC-Werte. Ich wünsche Euch ein schönes und besinnliches Weihnachtfest und bleibt gesund holy-willi
Hallöchen und Frohe Weihnacht holy-willi Ich hatten jetzt wieder etwas Zeit und Lust und habe an meiner "Jeannie" weitergearbeitet. Hab den kompletten Synth jetzt auf eine Lochrasterplatte gelötet und eine Stromversorgung +5V und +3.3V integriert. Versorgt wird das Ganze von einem 9V Steckernetzteil. Der 7805 wird ca. 39C warm bei einer max. Last von 160mA. Das Arduino Nano Board ( ATmega328 ) für die Poti-Abfrage und Modulations-Eingänge wird später durch einen Atmega328 ersetzt. Durch den integrierten ATmega328 wäre eine XT Version mit vielen Potis und Schaltern denkbar. Als 16Bit Dac verwende ich jetzt den preiswerten PT8211. Der wird vom Teensy 4.1 Board mit 4fachen Oversampling (88KHz) angesteuert. Da reicht dann ein einfacher LowPass Filter am Ausgang. Zusätzlich wird noch eine schaltbare Bassanhebung (Bassbooster) integriert. Gruß Rolf
Hallöchen.. Ich habe die Schaltung noch etwas abgeändert. Statt einem ATmega wird ein MCP3208 mit 8 Kanälen und einer Auflösung von 12 Bit verwendet. Der MCP3208 arbeitet mit 3.3V und hat ein sehr geringes Rauschen von ± 1 LSB. Die ADC-Daten werden über den Teensy SPI-Port 0 mit 1,6 MHz Taktrate übertragen. Gruß Rolf
Rolf D. schrieb: > Da der interne AD-Wandler im Teensy-Prozessor zu sehr rauscht, (...) Vielleicht sind die Stützkondensatoren zu weit vom Controller weg? Verschieb die mal von Deinem Lochraster direkt auf die Teensy-Platine. D.h. 4,7 nF von jedem ADC-Pin nach Masse. Die Kondensatoren verhindern den Spannungseinbruch beim Samplen, d.h. wenn sich der interne sample&hold-Kondensator umlädt. Sonst siehst Du Übersprechen der Nachbarkanäle und deutlich erhöhtes Rauschen. Für 10 bit muss der externe Stützkondensator 1000x größer sein als der chip-interne Sample-Kondensator. Empfehlungen stehen meist im Datenblatt des ADC. Alternativ kann man ADC-Eingänge auch niederohmig treiben, z.B. über einen Operationsverstärker. Diesen Weg wählt man bei schnellen Signalen, wo der RC-Tiefpass vor dem ADC sonst zu groß wäre. Der Tiefpass vor dem ADC sollte übrigens zu Deiner Abtastrate passen. Stichwort Abtasttheorem. Abtastrate ist wie oft die Software einen neuen Wert zum Rechnen benutzt, nicht wie oft die Hardware wandelt.
Hallo O.R. Danke für deine guten Tip's. Hab am Teensy 4.0 und 4.1 ADC schon viel ausprobiert auch mit 100nF Kondensatoren direkt am ADC-Eingang (Input Cap. 1.5pF). Wenn der Prozessor sehr aktiv ist, werden Störungen und Rauschen über die interne Versorgungsspannung 3.3V an den ADC weitergeleitet. Mehr als 8Bit sind effektiv kaum nutzbar. Aus diesem Grund habe ich mich für einen externen AD-Wandler entschieden. Link zum Datenblatt Seite 60: https://www.mouser.de/datasheet/2/302/IMXRT1060IEC-1396579.pdf Gruß Rolf
Hallöchen und hoffentlich auf ein schönes neue Jahr 2021 :) Ich hab an der "Jeannie" weiter gearbeitet und die Auswahl von verschiedenen Wellenform Bänken hinzugefügt. Mit dem freien WaveEditor von Synthesis Technology habe ich die verschiedenen Wellenformen erstellt und mit Hilfe von Audacity und einem HexEditor Nero in meinen Programmcode übertragen. Die Wellenformen befinden sich nach dem programmieren im 8MByte großen Flashspeicher des Teensy 4.1. Link: Synthesis Technologie https://www.synthtech.com/ Link: Audacity https://www.audacity.de/ Link: HexEditor Nero https://www.hhdsoftware.com/free-hex-editor Link: Youtube https://youtu.be/deOFKt0GxbE Gruß Rolf
Rolf D. schrieb: > Link: Youtube > https://youtu.be/deOFKt0GxbE Ich höre im Video während der Töne leise Knacklaute, welche zwischen beiden Kanälen hin und her wandert. Sind das Kompressionsartefakte bei Youtube oder ist dieses Knacken auch im Original vorhanden?
Ja hab ich auch bemerkt. Kann sein das es in der Effekt-Engine im Teensy passiert und ich die Lautstärke im Mischer etwas verringern muss. Mal schaun..
Hab mal auf einen Kanal mit Sinus und ohne Fx getestet. Kein Störungen.
Hallöchen zusammen oder alleine (: Ich habe gestern den ganzen Tag an einer Schaltung herumgedoktert um das Einschaltknacksen an meiner "Jeannie" zu eliminieren. Viele Konstrukteure von Musikgeräten machen sich keine Gedanken darüber und verzichten aus Kostengründen auf den zusätzlichen Schaltungsaufwand. Ursache für den Einschalt- bzw Ausschaltknackser ist hauptsächlich die Single-Supply Versorgungsspannung in meinem Synth und der Ausgangsverstärker. Link: https://www.all-electronics.de/wp-content/uploads/migrated/article-pdf/81722/ei08-11-056.pdf Es gab viele Überlegungen den Ausgang mit speziellen CMOS-Schalten zB NS5B1G384 zu schalten oder eine symetrische Versorgungsspannung mit +5V/-5V zu integrieren. Aber alle Schaltungsvarianten waren ohne Erfolg gekrönt. Es gab beim Einschalten der Versorgungsspannung immer einen mehr oder weniger großen Störimpuls am Ausgang. Hier der Einschaltimpuls am Ausgang mit symmetrischer Versorgungsspannung. Man kann hierbei schön erkennen, dass durch den unterschiedliche zeitlichen Aufbau der Versorgungsspannung (+5V 78L05, -5V 79L05 + LT1054 Ladungspumpe für negative Versorgungsspannung)am Ausgangsverstärker, ein kurzer Impuls entsteht. Bild 1: Einschalt-Impuls. Gelb: +5V, Blau: -5V, Pink: Audio-Ausgang Letztendlich habe ich mich aber doch wieder für ein kostengünstigere Schaltungsvariante mit einem Miniatur-Relais zB G6K-2F-Y-TR DC5 entschieden. Das Relais schaltet nachdem sich die Ausgangs-Elkos C18/C19 aufgeladen auf den Audioausgang. Ein Einschaltknacks an angeschlossenen Geräten sollte dadurch nicht mehr oder nur noch ganz leise auftreten. Bild 2: Schaltungsvariante mit Miniatur-Relais am Ausgang Gruß Rolf
Hallo Rolf, das ist ja ein tolles Projekt. Ich bin neu in der Diy-Teensy-Ecke, habe aber fast das gleiche Ziel wie du und plane mit dem Teensy4.1 einen Universal-Editor zu bauen, der eben auch Polysynth kann. Daher hätte ich großes Interesse an deinem Sketch. Ich habe allerdings keinen Link gesehen. Kann ich den haben. Ich würde mich über eine Zusammenarbeit sehr freuen. Beste Grüße aus Düsseldorf! Bleib gesund Micki
Hallo Micki Kein Problem. Mein Code ist Open source und basiert auf den frien Code-Kern des Teensy Synthesizer TSYNTH von ElectroTechnique. Ich habe den Code für meine Synth angepasst und geändert und bin noch nicht fertig. Ich programmiere unter Atmel Studio 7. Link TSynth: https://electrotechnique.cc/ Mein Code: https://drive.google.com/file/d/1YR7Gxg8-dmrmmCZVHiO7xNsEXhx2U4iD/view?usp=sharing Mein aktueller Blog: https://www.sequencer.de/synthesizer/threads/avr-synthesizer-wave-1-de-generator.87599/page-19 Gruß Rolf
      Beitrag #6552143 wurde von einem Moderator gelöscht.
  
      
      
Hallo .. Anti-Pop Schaltung ohne Relais .. Der LM317 erhöht nach dem Einschalten langsam die Betriebsspannung für den Audioverstärker. Dadurch kommt es nur noch zu einem kleinen Störsignal beim Einschalten. Da der LM317 wegen seiner internen Uref von 1,25V seinen Ausgang nicht auf 0 Volt regeln kann, sorgen die beiden Dioden D1 und D2 durch ihren Spannungsabfall dafür, dass der Anstieg der Ausgangsspannung bei 0 Volt beginnt. Der Spannungsabfall an D1 und D2 hat aber auch den Nachteil, das die maximale Versorgungsspannung am Ausgangsverstärker etwas singt. 1.Bild: Schaltung 2.Bild: Spannungsanstieg ohne AntiPop 3.Bild: Spannungsanstieg mit AntiPop Audio File: https://drive.google.com/file/d/1BYZRGSl4H3rWMuQaOre5pfe5TaR1NqYx/view Gruß Rolf
Hallo Rolf, 1000 Dank. Du machst ziemlich das, was ich mir vorgestellt habe. Ich fand den TSynth toll, wollte aber nicht noch ein Gerät rumstehen haben. Aber meine Anfängerfähigkeiten reichen bisher nicht aus, um den TSynth umzustricken. Ich danke erstmal für deine Infos und werde mir das heute Abend ansehen. Beste Grüße Micki
Hi Norbert, ich stecke noch ziemlich tief in der Entwicklung. Daher der etwas chaotische Code. Hardware steht auch noch nicht ganz fest. Eventuell fallen die Modulationseingänge weg und dafür kommt noch ein kleiner Joystick und als Erweiterungsmodul eine steckbare Platine mit VF-1 Effektchip dazu. Gruß Rolf
Hallo Rolf, gestern Abend habe ich mir das Skript und deine Schaltpläne angeschaut. Ich bin zutiefst beeindruckt. Ich werde mich da durchbeißen 😂👍 Eine Frage: Der Encoder hängt bei dir nur an Masse und am Teensy. Bei mir (Interrupt nach Müller-Dürholt) klappt der nicht (?). Benutzt du eine special Library? Wenn ja welche? Ich würde das Problem gerne lösen. Weiter viel Erfolg wünscht Micki
Hi Norbert Für die Encoder-Abfrage wird aus der Arduino-Lib Encoder.h von Paul Stoffregen verwendet. Diese Abfrage nutzt interrupts. Gruß Rolf
Hallo Rolf,
ich hoffe, ich kann diese Plattform nutzen, um Fragen zu stellen.
Falls es einen besseren Ort für einen Austausch gibt, dann wäre ich 
dankbar für einen Hinweis.
Ich habe den Encoder-Basic-Sketch von PS gestern probiert. Ursprünglich 
hatte ich die Pins 31 und 32 vorgesehen für DT und Clk, erhielt aber die 
unten angehängte Fehlermeldung.
Ich habs auch mit den Pins 8 und 9 versucht, gleiches Ergebnis.
Vielleicht siehst du ja schnell, was ich falsch mache.
Im *.doc meine Pinbelegung für Audio, Display, Knobs, Potis und Encoder
Beste Grüße
Norbert
********************************************************************
Arduino: 1.8.13 (Windows 10), TD: 1.53, Board: "Teensy 4.1, Serial, 600 
MHz, Faster, German"
C:\Program Files (x86)\Arduino\arduino-builder -dump-prefs 
-logger=machine -hardware C:\Program Files (x86)\Arduino\hardware -tools 
C:\Program Files (x86)\Arduino\tools-builder -tools C:\Program Files 
(x86)\Arduino\hardware\tools\avr -built-in-libraries C:\Program Files 
(x86)\Arduino\libraries -libraries 
C:\Users\Micki\Documents\Arduino\libraries 
-fqbn=teensy:avr:teensy41:usb=serial,speed=600,opt=o2std,keys=de-de 
-ide-version=10813 -build-path 
C:\Users\Micki\AppData\Local\Temp\arduino_build_937643 -warnings=none 
-build-cache C:\Users\Micki\AppData\Local\Temp\arduino_cache_208821 
-verbose G:\Einplatinen Computer\Arduino 
Teensy\Encoder_Stoffregen\Encoder_Stoffregen.ino
C:\Program Files (x86)\Arduino\arduino-builder -compile -logger=machine 
-hardware C:\Program Files (x86)\Arduino\hardware -tools C:\Program 
Files (x86)\Arduino\tools-builder -tools C:\Program Files 
(x86)\Arduino\hardware\tools\avr -built-in-libraries C:\Program Files 
(x86)\Arduino\libraries -libraries 
C:\Users\Micki\Documents\Arduino\libraries 
-fqbn=teensy:avr:teensy41:usb=serial,speed=600,opt=o2std,keys=de-de 
-ide-version=10813 -build-path 
C:\Users\Micki\AppData\Local\Temp\arduino_build_937643 -warnings=none 
-build-cache C:\Users\Micki\AppData\Local\Temp\arduino_cache_208821 
-verbose G:\Einplatinen Computer\Arduino 
Teensy\Encoder_Stoffregen\Encoder_Stoffregen.ino
Using board 'teensy41' from platform in folder: C:\Program Files 
(x86)\Arduino\hardware\teensy\avr
Using core 'teensy4' from platform in folder: C:\Program Files 
(x86)\Arduino\hardware\teensy\avr
Detecting libraries used...
"C:\\Program Files 
(x86)\\Arduino\\hardware\\teensy/../tools/arm/bin/arm-none-eabi-g++" -E 
-CC -x c++ -w -g -Wall -ffunction-sections -fdata-sections -nostdlib 
-std=gnu++14 -fno-exceptions -fpermissive -fno-rtti 
-fno-threadsafe-statics -felide-constructors -Wno-error=narrowing 
-mthumb -mcpu=cortex-m7 -mfloat-abi=hard -mfpu=fpv5-d16 -D__IMXRT1062__ 
-DTEENSYDUINO=153 -DARDUINO=10813 -DARDUINO_TEENSY41 -DF_CPU=600000000 
-DUSB_SERIAL -DLAYOUT_GERMAN "-IC:\\Program Files 
(x86)\\Arduino\\hardware\\teensy\\avr\\cores\\teensy4" 
"C:\\Users\\Micki\\AppData\\Local\\Temp\\arduino_build_937643\\sketch\\E 
ncoder_Stoffregen.ino.cpp"  -o nul -DARDUINO_LIB_DISCOVERY_PHASE
Alternatives for Encoder.h: [Encoder@1.4.1 Encoder@1.4.1]
ResolveLibrary(Encoder.h)
  -> candidates: [Encoder@1.4.1 Encoder@1.4.1]
"C:\\Program Files 
(x86)\\Arduino\\hardware\\teensy/../tools/arm/bin/arm-none-eabi-g++" -E 
-CC -x c++ -w -g -Wall -ffunction-sections -fdata-sections -nostdlib 
-std=gnu++14 -fno-exceptions -fpermissive -fno-rtti 
-fno-threadsafe-statics -felide-constructors -Wno-error=narrowing 
-mthumb -mcpu=cortex-m7 -mfloat-abi=hard -mfpu=fpv5-d16 -D__IMXRT1062__ 
-DTEENSYDUINO=153 -DARDUINO=10813 -DARDUINO_TEENSY41 -DF_CPU=600000000 
-DUSB_SERIAL -DLAYOUT_GERMAN "-IC:\\Program Files 
(x86)\\Arduino\\hardware\\teensy\\avr\\cores\\teensy4" 
"-IC:\\Users\\Micki\\Documents\\Arduino\\libraries\\Encoder" 
"C:\\Users\\Micki\\AppData\\Local\\Temp\\arduino_build_937643\\sketch\\E 
ncoder_Stoffregen.ino.cpp"  -o nul -DARDUINO_LIB_DISCOVERY_PHASE
"C:\\Program Files 
(x86)\\Arduino\\hardware\\teensy/../tools/arm/bin/arm-none-eabi-g++" -E 
-CC -x c++ -w -g -Wall -ffunction-sections -fdata-sections -nostdlib 
-std=gnu++14 -fno-exceptions -fpermissive -fno-rtti 
-fno-threadsafe-statics -felide-constructors -Wno-error=narrowing 
-mthumb -mcpu=cortex-m7 -mfloat-abi=hard -mfpu=fpv5-d16 -D__IMXRT1062__ 
-DTEENSYDUINO=153 -DARDUINO=10813 -DARDUINO_TEENSY41 -DF_CPU=600000000 
-DUSB_SERIAL -DLAYOUT_GERMAN "-IC:\\Program Files 
(x86)\\Arduino\\hardware\\teensy\\avr\\cores\\teensy4" 
"-IC:\\Users\\Micki\\Documents\\Arduino\\libraries\\Encoder" 
"-IC:\\Users\\Micki\\Documents\\Arduino\\libraries\\Encoder\\utility" 
"C:\\Users\\Micki\\Documents\\Arduino\\libraries\\Encoder\\Encoder.cpp" 
-o nul -DARDUINO_LIB_DISCOVERY_PHASE
Generating function prototypes...
"C:\\Program Files 
(x86)\\Arduino\\hardware\\teensy/../tools/arm/bin/arm-none-eabi-g++" -E 
-CC -x c++ -w -g -Wall -ffunction-sections -fdata-sections -nostdlib 
-std=gnu++14 -fno-exceptions -fpermissive -fno-rtti 
-fno-threadsafe-statics -felide-constructors -Wno-error=narrowing 
-mthumb -mcpu=cortex-m7 -mfloat-abi=hard -mfpu=fpv5-d16 -D__IMXRT1062__ 
-DTEENSYDUINO=153 -DARDUINO=10813 -DARDUINO_TEENSY41 -DF_CPU=600000000 
-DUSB_SERIAL -DLAYOUT_GERMAN "-IC:\\Program Files 
(x86)\\Arduino\\hardware\\teensy\\avr\\cores\\teensy4" 
"-IC:\\Users\\Micki\\Documents\\Arduino\\libraries\\Encoder" 
"C:\\Users\\Micki\\AppData\\Local\\Temp\\arduino_build_937643\\sketch\\E 
ncoder_Stoffregen.ino.cpp"  -o 
"C:\\Users\\Micki\\AppData\\Local\\Temp\\arduino_build_937643\\preproc\\ 
ctags_target_for_gcc_minus_e.cpp"  -DARDUINO_LIB_DISCOVERY_PHASE
"C:\\Program Files 
(x86)\\Arduino\\tools-builder\\ctags\\5.8-arduino11/ctags" -u 
--language-force=c++ -f - --c++-kinds=svpf --fields=KSTtzns 
--line-directives 
"C:\\Users\\Micki\\AppData\\Local\\Temp\\arduino_build_937643\\preproc\\ 
ctags_target_for_gcc_minus_e.cpp"
Sketch wird kompiliert...
"C:\\Program Files 
(x86)\\Arduino\\hardware\\teensy/../tools/precompile_helper" 
"C:\\Program Files (x86)\\Arduino\\hardware\\teensy\\avr/cores/teensy4" 
"C:\\Users\\Micki\\AppData\\Local\\Temp\\arduino_build_937643" 
"C:\\Program Files 
(x86)\\Arduino\\hardware\\teensy/../tools/arm/bin/arm-none-eabi-g++" -x 
c++-header -O2 -g -Wall -ffunction-sections -fdata-sections -nostdlib 
-MMD -std=gnu++14 -fno-exceptions -fpermissive -fno-rtti 
-fno-threadsafe-statics -felide-constructors -Wno-error=narrowing 
-mthumb -mcpu=cortex-m7 -mfloat-abi=hard -mfpu=fpv5-d16 -D__IMXRT1062__ 
-DTEENSYDUINO=153 -DARDUINO=10813 -DARDUINO_TEENSY41 -DF_CPU=600000000 
-DUSB_SERIAL -DLAYOUT_GERMAN "-IC:\\Program Files 
(x86)\\Arduino\\hardware\\teensy\\avr/cores/teensy4" 
"C:\\Users\\Micki\\AppData\\Local\\Temp\\arduino_build_937643/pch/Arduin 
o.h"  -o 
"C:\\Users\\Micki\\AppData\\Local\\Temp\\arduino_build_937643/pch/Arduin 
o.h.gch"
Using previously compiled file: 
C:\Users\Micki\AppData\Local\Temp\arduino_build_937643\pch\Arduino.h.gch
"C:\\Program Files 
(x86)\\Arduino\\hardware\\teensy/../tools/arm/bin/arm-none-eabi-g++" -c 
-O2 -g -Wall -ffunction-sections -fdata-sections -nostdlib -MMD 
-std=gnu++14 -fno-exceptions -fpermissive -fno-rtti 
-fno-threadsafe-statics -felide-constructors -Wno-error=narrowing 
-mthumb -mcpu=cortex-m7 -mfloat-abi=hard -mfpu=fpv5-d16 -D__IMXRT1062__ 
-DTEENSYDUINO=153 -DARDUINO=10813 -DARDUINO_TEENSY41 -DF_CPU=600000000 
-DUSB_SERIAL -DLAYOUT_GERMAN 
"-IC:\\Users\\Micki\\AppData\\Local\\Temp\\arduino_build_937643/pch" 
"-IC:\\Program Files 
(x86)\\Arduino\\hardware\\teensy\\avr\\cores\\teensy4" 
"-IC:\\Users\\Micki\\Documents\\Arduino\\libraries\\Encoder" 
"C:\\Users\\Micki\\AppData\\Local\\Temp\\arduino_build_937643\\sketch\\E 
ncoder_Stoffregen.ino.cpp"  -o 
"C:\\Users\\Micki\\AppData\\Local\\Temp\\arduino_build_937643\\sketch\\E 
ncoder_Stoffregen.ino.cpp.o"
In file included from G:\Einplatinen Computer\Arduino 
Teensy\Encoder_Stoffregen\Encoder_Stoffregen.ino:7:0:
C:\Users\Micki\Documents\Arduino\libraries\Encoder/Encoder.h: In 
constructor 'Encoder::Encoder(uint8_t, uint8_t)':
C:\Users\Micki\Documents\Arduino\libraries\Encoder/Encoder.h:82:25: 
error: cannot convert 'volatile uint32_t* {aka volatile long unsigned 
int*}' to 'volatile uint8_t* {aka volatile unsigned char*}' in 
assignment
   encoder.pin1_register = PIN_TO_BASEREG(pin1);
                         ^
C:\Users\Micki\Documents\Arduino\libraries\Encoder/Encoder.h:84:25: 
error: cannot convert 'volatile uint32_t* {aka volatile long unsigned 
int*}' to 'volatile uint8_t* {aka volatile unsigned char*}' in 
assignment
   encoder.pin2_register = PIN_TO_BASEREG(pin2);
                         ^
Mehrere Bibliotheken wurden für "Encoder.h" gefunden
 Benutzt: C:\Users\Micki\Documents\Arduino\libraries\Encoder
 Nicht benutzt: C:\Program Files 
(x86)\Arduino\hardware\teensy\avr\libraries\Encoder
Bibliothek Encoder in Version 1.4.1 im Ordner: 
C:\Users\Micki\Documents\Arduino\libraries\Encoder  wird verwendet
Fehler beim Kompilieren für das Board Teensy 4.1.
  Ich glaube es liegt an der Definition für deine Encoder Variable. Nimm mal long statt byte ? Beispiel
1  | /* Encoder Library - TwoKnobs Example  | 
2  | * http://www.pjrc.com/teensy/td_libs_Encoder.html  | 
3  | *  | 
4  | * This example code is in the public domain.  | 
5  | */  | 
6  | |
7  | #include <Encoder.h>  | 
8  | |
9  | // Change these pin numbers to the pins connected to your encoder.  | 
10  | // Best Performance: both pins have interrupt capability  | 
11  | // Good Performance: only the first pin has interrupt capability  | 
12  | // Low Performance: neither pin has interrupt capability  | 
13  | Encoder knobLeft(5, 6);  | 
14  | Encoder knobRight(7, 8);  | 
15  | // avoid using pins with LEDs attached  | 
16  | |
17  | void setup() {
 | 
18  | Serial.begin(9600);  | 
19  |   Serial.println("TwoKnobs Encoder Test:");
 | 
20  | }  | 
21  | |
22  | long positionLeft = -999;  | 
23  | long positionRight = -999;  | 
24  | |
25  | void loop() {
 | 
26  | long newLeft, newRight;  | 
27  | newLeft = knobLeft.read();  | 
28  | newRight = knobRight.read();  | 
29  |   if (newLeft != positionLeft || newRight != positionRight) {
 | 
30  |     Serial.print("Left = ");
 | 
31  | Serial.print(newLeft);  | 
32  |     Serial.print(", Right = ");
 | 
33  | Serial.print(newRight);  | 
34  | Serial.println();  | 
35  | positionLeft = newLeft;  | 
36  | positionRight = newRight;  | 
37  | }  | 
38  | // if a character is sent from the serial monitor,  | 
39  | // reset both back to zero.  | 
40  |   if (Serial.available()) {
 | 
41  | Serial.read();  | 
42  |     Serial.println("Reset both knobs to zero");
 | 
43  | knobLeft.write(0);  | 
44  | knobRight.write(0);  | 
45  | }  | 
46  | }  | 
Hallöchen.. Es geht voran. Ich bin gerade dabei die Filterpage zu programmieren und die Filterüberblendung von LowPass nach HighPass darzustellen. Gruß Rolf
Hallo Rolf,
leider liegt es nicht an der Definition der Encoder-Variablen. Die ist 
ja auch schon im Sketch von Paul Stoffregen auf "long" gesetzt.
Ich denke, es hat was mit Routinen im Hintergrund zu tun. Im Fehlertext 
heißt es :
"cannot convert 'volatile uint32_t* {aka volatile long unsigned
int*}' to 'volatile uint8_t* {aka volatile unsigned char*}' in
assignment"
aber ich weiß nicht, was ich da machen könnte. Da fehlen mir die Skills.
Ich schreibe jetzt mal im pjrc-Forum. Vielleicht kennen die das Problem.
Schönes Wochenende und vielen Dank für die Unterstüzung.
  Wie fragst du deiner Encoder genau ab. In einer alten Version meiner Software frage ich den Encoder wie folgt ab:
1  | #define ENCODER_OPTIMIZE_INTERRUPTS  | 
2  | #include <Encoder.h>  | 
3  | |
4  | // Encoder Pins  | 
5  | Encoder myEnc(31, 30);  | 
6  | |
7  | |
8  | //*************************************************************************  | 
9  | // read Encoder  | 
10  | //*************************************************************************  | 
11  | boolean read_Encoder (void)  | 
12  | {
 | 
13  | int newPosition = (myEnc.read() >> 2);  | 
14  | |
15  |   if (newPosition != oldPosition) {
 | 
16  |     if (newPosition < 0) {
 | 
17  | newPosition = 0;  | 
18  | oldPosition = 0;  | 
19  | myEnc.write(0);  | 
20  | }  | 
21  | |
22  |     else if (newPosition > 3){
 | 
23  | newPosition = 3;  | 
24  | oldPosition = 3;  | 
25  | myEnc.write(3 * 4);  | 
26  | }  | 
27  | oldPosition = newPosition;  | 
28  | return true;  | 
29  | }  | 
30  | return false;  | 
31  | }  | 
Gruß Rolf
Hallo again.. Kleines Video zum Filter: https://youtu.be/2QipRkolZk0 My next step ist die Implementierung von Filter- und Amp Envelope Ein besseres Video folgt. Bis dahin liebe Grüße aus dem verregneten Wuppertal.
Kleines Update.. Die Envelopes bekommen noch einen Delay- und Hold Parameter. Diese beiden Parameter werden später noch in die Grafik hinzugefügt. Zusätzlich gibts in der Kopfzeile ein Peakmeter für die Kontrolle des Ausgangspegel am DAC. Bis zum nächsten mal. Gruß Rolf
Hallo liebe Freunde (: Ich habe in der Jeannie die kleinste Attack Time von 1ms auf 0.25ms verringert. Das macht mehr Punch bei Percussion Sounds. 1.Bild 1ms 2.Bild 0.25ms Grüße aus Wuppertal..
Das Platinchen wird immer voller.. Jetzt sind LEDs, Taster und Joystick hinzugekommen. Ich hoffe Andre kann den Joystick irgendwie auf der Platine noch unterbringen. Damit lassen sich dann ausgewählte Parameter wzB Filter Cutoff und Pitch in der Modulationsmatrix modulieren. Zusätzlich bekommt die Jeannie noch ein steckbares Effektmodul Spin FV-1 auf die Rückseite der Platine montiert. Das hier ist ein Prototyp und die Anordnung von Tastern, Potis u.a. wirds sich noch etwas ändern. Dann ist aber gut. Den Rest macht die Software. Bis denn.. Rolf
Das hier ist eine andere Platine mit dem Spin FV-1 Chip. Die hatte ein Freund für ein anderes Projekt entwickelt. Der FV-1 klingt nicht übel. Ich habe den Chip damals als Prototyp in einen Degenerator eingebaut. Sound-File vom Degenerator: https://drive.google.com/file/d/1jG6EDCP229hFpG_nj78ssqflCWHZS45M/view Video: https://youtu.be/unN71yPqREU Bild: FV-1 Prototyp im Degenerator Gruß Rolf
Hallöchen.. Am Freitag habe ich von UK-electronic die FV-1 Chips bekommen. Dies sind 28-polige SMD-Chips, aber das Löten ist nicht schwierig. Zum Vergleich daneben ein 8-poliges IC (1.Bild). 2.Bild Das Menü zum einstellen der Effekte wird in der Jeannie ähnlich aussehen wie im Degenerator.
Hallöchen liebe Freunde.. Es geht voran. Corona hat auch was positives. Man verbringt mehr Zeit Zuhause und am Rechner. Bevor es ans layouten der Platinen geht, will ich wissen, ob alles funktioniert. Ich bin da vielleicht etwas altmodisch. Aber ein Versuchsaufbau auf dem Breadboard ist immer mit Kontaktproblemen und Störungen verbunden. Da löte ich lieber und bin mir sicher, dass es zumindest keine Kontaktprobleme gibt :) Die rechte Platine wird das optionale Fx Board. Die Platine wird später im Layout etwas kleiner ausfallen und über eine Kontaktleiste auf die Rückseite mit der Hauptplatine verbunden. Gruß Rolf
Hallöchen.. 1.Bild: Der Prototyp der Fv-1 Schaltung ist jetzt fertig gelötet und funktioniert fehlerfrei. Die Platine wird später etwas kleiner werden wegen SMD und Umplatzierung der Power Schaltung (+/- 5V) auf die Hauptplatine. 2.Bild: Das Fx Menü im Synth ist fast fertig. Es fehlt noch das erneute Anzeigen der Parameterwerte nach einem Programmwechsel. Youtube: https://youtu.be/Tq4jn6Mz5Ko Gruß Rolf
Hallöchen und schönen Tag (: Es gibt mal wieder ein paar Änderungen im Schaltplan. Der DAC Ausgang (PT8211) am Teensy Board hat einen aktiven 32KHz LowPass Filter bekommen (2.Bild). Dadurch werden hochfrequente Störsignale am Eingang des Effekt Chips verringert. 3.Bild Der OTA (IC5a/b) für die Lautstärkeregelung des Effektsignals (MIX) ist jetzt an den Ausgang des Effekt Chips verlegt worden. Damit ist der Noisefloor am Synthesizer Ausgang bei kleinen Effekt Pegeln etwas geringer. Gruß Rolf
Hallöchen.. Wir haben damit begonnen die Platinen zu routen. Bin gespannt wie groß die werden. Bild: Fx Board
Hallo Rolf, hast du vor, an das Teensy auch MIDI-Geräte anzuschließen? Wie ist das gedacht? Ich hätte da einen gewissen Bedarf für einen MIDI-Empfänger, der müsste aber USB-host spielen können, um MIDI-Master-Keyboards verstehen zu können. Das Teensy wird als eine Plattform genannt, mit dem man einen USB-host bauen kann.
Hallo Tabias Danke für dein Interesse. Ich muss deine Frage leider verneinen. Die "Jeannie" unterstützt in der derzeitigen Entwicklungsstufe nur ein normales Midi-In und Midi-Thru. Gruß Rolf
Hallöchen :cheer: Der Fortschritt lässt sich nicht aufhalten. Dieses mal geben wir richtig Gas. Das Fx Platienchen ist fertig. Andre hat jetzt damit begonnen das "Jeannie" Mainboard zu routen. Bin gespannt.. 1.Bild: Fx Board 2.Bild: Mainboard Das ist der erste Entwurf des "Jeannie" Mainboard (2.Bild). Es wird noch einige Änderungen geben wzB das Teensy Prozessor Modul (Links). Das wird noch weiter nach unten verschoben, damit man die USB Buchse von Außen benutzen kann. Gruß Rolf
Es geht voran.. Das 3D Model der Hauptplatinen. Die Platine hat ungefähr die Größe einer Laborkarte im Euroformat (160 x 100). Das Fx Modul wird hinten einfach draufgesteckt. 4.Bild ist der aktueller Prototyp Gruß Rolf und schönen Sonntag :)
So.. Die Platine jetzt fertig. Wir haben uns überlegt, für die Elektronik Bastler einen Expansions-Anschluss (K4, K8) im Synthesizer zu integrieren. Er besteht aus 3 analogen Eingängen (0-3.3V) , sowie Datenleitungen und Stromversorgung für die Ansteuerung eines zweiten 74HC595. Damit lassen sich z.B. über zwei 16 Kanal Analogmultiplexer (74HC4067) Potis, Schalter und Steuerspannungen abfragen. Gruß Rolf
Hallöchen.. Ups.. Ich habe schon lange nichts mehr über unsere "Jeannie" gepostet. Der DIY Synth ist fast fertig. Bin noch dabei einen kleinen Step Sequencer zu integrieren. Es können dann Platinen oder komplette Bausätze inkl. Gehäuse auf tubeohm.com bestellt werden. LinK: https://www.tubeohm.com/new-developement.html Blog: https://www.sequencer.de/synthesizer/threads/avr-synthesizer-wave-1-de-generator.87599/page-25 Youtube: https://youtu.be/azkAbpPoJL8 Youtube: https://youtu.be/V-1fEZYGhbw Gruß Rolf
Hallöchen.. Für die LFOs habe ich noch eine Phasen Steuerung von 0 Grad und 180 Grad eingebaut.Im System Menü kann der globale Parameter für die Transponierung von +- 12 Halbtönen eingestellt werden. Beim MasterTune bin ich mir noch nicht sicher ob die Einstellung ok ist. Hab die Einstellung auf +- 10Hz beim 440Hz Grundton programmiert. Das entspricht bei allen Tönen eine maximale Verstimmung von +- 2,27% Sollte doch für eine Stimmung mit analogen Synthis ausreichen 🤔 Gruß Rolf
First Case Designe Es wird ein farbiges und transparentes Gehäuse werden mit farbig abgesetzten Seitenstützen. Gruß Rolf
Hallöchen.. Das ist der erster Entwurf für den Sequencer. Über die "Shift"-Taste wird es noch zusätzliche Parameter geben wzB die Anzahl der Steps oder Step Länge. Gruß Rolf
Hallöchen liebe DIY Freunde.. Ich hatte heute etwas Lust und hab mal ein kleines Filmchen über die Jeannie gedreht. Die Ersten Eindrücke. Viel Spaß :) Youtube: https://youtu.be/EwucWjbxPkU
Was sagen die Musiker zu der Bedienbarkeit? Schon die großen Sequencer am PC-Bildschirm werden von einigen nicht gemocht, da sie eine Aversion gegen Mausbedienung haben.
Danke für dein Interesse. Das Hauptmerkmal der Jeannie sind die Synthesizer Funktionen und die kleine Bauform. Ich wollte keine große Platine mit vielen Reglern und Tasten bauen. Das gibt es schon. Aus diesem Grund habe ich das Grafische Userinterface entwickelt um die Bedienung auch mit weniger Bauteilen zu realisieren. Der Sequencer ist eine kleine Zusatzfunktion. Hier eine Sound Demo mit Sequencer. Der Sequencer in der Jeannie läuft und gleichzeitig werden auf einem angeschlossenen Midi-Keyboard Noten gespielt. Link: https://drive.google.com/file/d/1s1OCn4WAIJBdLkKUmH0S9qgTmxRnekML/view?usp=sharing Eigentlich ist die Jeannie ein kleiner "Clone" dieses Synthesizers (Bild) nur mit einigen Extras wzB 32Bit DAC und DSP Effekte Link: https://electrotechnique.cc/ Gruß Rolf
Ein "Clone" ist eine Kopie, ein Plagiat. Dein Gerät unterscheidet sich deutlich und enthält eine Menge eingene Leistung. Daher würde ich diesen Begriff hier nicht verwenden.
Der Synth Kern basiert auf der Entwicklung vom TSynth wurde von mir aber in vielen Punkten geändert.
Hallöchen.. Nach kleinen technischen Schwierigkeiten sind wir jetzt in der Endphase unserer Entwicklung. Mit dem FV-1 DSP Chip für die Effekte hatten wir noch etwas Probleme. Das konnten wir aber lösen. Die Bauteilbeschaffung ist noch ein kleines Problem. Wir versuchen es über Chinesische Händler. Die Gehäusekonstruktion ist fertig und wird in den nächsten Wochen bestellt. Es wird ein transparentes und farbiges Gehäuse mit Stützfüssen werden(ähnlich wie im Bild). Mehr Informationen hier: https://www.tubeohm.com/new-developement.html Ein paar technische Details zur Jeannie kann ich jetzt schon verraten.. * 8 stimmig polyphoner DIY Synthesizer * ARM Cortex-M7 Prozessor 816MHz mit 1MByte Ram * 2 digitale Oszillatoren pro Stimme mit PWM Kontrolle für Variable Pulse * und Variable Triangle Waveform * 1 PWM LFO * Pitch Envelope für beide Osczillatoren * 2 LFOs für Pitch und Filter * Osc FX (XOR, XMOD, MOD, AND, OR, FM) with OSC-Mix function * 12 Standard Wellenformen (zum Teil bandlimitiert) * 500 User Wellenformen * Noise Generator (White or Pink) * Digitaler 12dB Multimode Filter mit Resonanz und Überblendfunktion (LP/HP/BP) * 2 ADSR Envelopes max 12sec für Amplifier und Filter mit positiver und negativer Steuerung * Waveshaper mit verschiedenen Kurvenformen * zwei Unisono Modes * 15 DSP Effekte mit einstellbaren Parametern * Farbiges TFT Display mit 128x160 Pixel * 16 Step Sequencer * SD Karte fürs laden und speichern der Sound Programme max 2048 * Externer Netzteilanschluss 12 VDC/1A und Netzschalter und einiges mehr.. Sound Demo: https://youtu.be/UMu46sERF3A Gruß Rolf
      Beitrag #6817288 wurde von einem Moderator gelöscht.
  
      
      
Hallöchen liebe Synthianer smile Das neue Jeannie Panel Board ist aus China eingetroffen. Andre hat das Board jetzt aufgebaut und getestet. Es funktioniert alles wundervoll. Das DIY Manual ist auch fast fertig. Jetzt fehlt nur noch das Gehäuse und dann sind wir fertig. Gruß Rolf
Rolf D. schrieb: > Osc FX (XOR, XMOD, MOD, AND, OR, FM) with OSC-Mix function Wie funktioniert denn das technisch? Also Musikalisch? Werden die Stimmen gemuxed / geunded? Das wäre eine Art Ring-OSC, oder?
Hallo Tobias Jede Stimme besitzt zwei Oszillatoren mit Modulationseingängen für Frequenz- und Phasenmodulation. Die XOR Funktion ist eine Art Ringmodulation im Stil von Korg MS20. XMOD moduliert einen Oszillator mit dem anderen, abhängig von der Position des OscMix Reglers. Ein negativer Werte erhöht die Modulation von Osc1 durch Osc2. Ein positiver Wert erhöht die Modulation von Osc2 durch Osc1. Bei FM wird Osc1 durch Osc2 moduliert. AND und OR ist eine digitale Logikfunktion beider Oszillator Ausgänge. Das Ergebnissen sind interessanten neuen Wellenformen bis hin zu aggressiver digitaler Verzerrung. Gruß Rolf
Hallöchen.. Unsere Gehäuse für die Jeannie geht jetzt in die Produktion :) Gruß Rolf
Ein kleiner Synth mit viel Potential für Klangtüftler: Ich habe in die kleinen Jeannie insgesammt 945 16Bit User Wellenformen gepackt. Dazu kommen noch 12 zum Teil bandlimitierte Grundwellenformen. Dann für jede Stimme einen 12dB Multifilter mit Resonanz und dahinter für jede Stimme einen separaten Waveshaper mit verschiedenen Kurvenformen. Abgerundet wird das Ganze durch einen 24Bit Effekt DSP mit einstellbaren Parametern. Sollte für Klangtüftler ausreichen 👍
Software Änderungen im Sequencer Die Sequencer-Record Funktion nimmt jetzt Velocity-Werte beim Einspielen der Noten am Keyboard auf. Die Lautstärke der Noten entspricht einer Farbe. Je heller die Farbe um so lauter die Note. Ferner ist ein Sequencer Poly-Mode geplant. Schließlich haben wir ja einen 8 stimmigen Synthesizer.Dabei werden maximal 4 Noten gleichzeitig in einem Step gespeichert. Gruß Rolf
Frohe Kunde.. :) Wie mir Andre berichtet ist unser Effekt DSP begrenzt wieder lieferbar. Aber leider zu einem etwas höheren Preis. Damit können wir bald unser Jeannie DIY Kit inklusive Gehäuse im vollen Umfang auf der Website von tubeohm.com zum verkauf anbieten. Gruß Rolf
Die neuen Gehäuse für unseren DIY Synthi sind eingetroffen. Wir haben zum Test mal drei Farben bestellt. Ich finde das gelbe Case sehr gut. Gruß Rolf
Hallo Rolf, wie wird dieser Synthesizer überhaupt eingesetzt? Wird das Teil via MIDI angesteuert? Jimi
Hallo Jimi
Es gibt Midi IN und Midi OUT bzw True. Uber MIDI CC Messages können 
Parameter gesteuert werden. Eine Midi-Software für die Jeannie ist 
geplant.
Eigenschaften
    • 8 stimmig polyphoner DIY Synthesizer
    • ARM Cortex-M7 Prozessor 816MHz mit 1MByte Ram
    • zwei digitale Oszillatoren pro Stimme
    • 15 Wellenformbänke mit insgesamt 945 Wellenformen
    • 12 Standard Wellenformen zum Teil bandlimitiert
    • Rauschgenerator (White und Pink Noise)
    • Oszillator Modulation (XOR, XMOD, MOD, AND, OR, FM)
    • Waveshaper mit Verschiedenen Kurvenformen
    • 2 LFOs für Pitch und Filter mit 6 unterschiedlichen Wellenformen
    • 1 PWM LFO von 0.04Hz - 25Hz
    • Digitaler 12dB Multimode Filter mit Resonanz und Überblendfunktion 
(LP/HP/BP)
    • 2 ADSR Generatoren 0.5ms – 12s mit positiver und negativer 
Steuerung
    • 24Bit DSP Effekt Modul mit 15 Effekten und einstellbaren 
Parametern
    • polyphoner 16 Step Sequencer
    • SD Karten fürs Laden und Speichern der Sound Programme max. 2048
    • Farbiges 1.8 Zoll Display mit einer Auflösung von 160x128 Pixel
    • Lautstärkeregler
    • Boost Funktion für tiefe Bässe
    • Stereo Audioausgang Klinkenbuchse 6.3mm
    • 4 Potentiometer für die Parametereingaben
    • Drehgeber für Menüsteuerung und Soundauswahl
    • 6 Funktionstaster
    • Externes Netzteil 12 VDC/1000mA
    • und Netzschalter
Gruß Rolf
  Hey, das schaut jetzt richtig gut aus! Von dem, was der so kann, steckt der die krüppeligen Behringer-Mini-Clones aber locker in die Tasche, oder? Was kosten denn die Teile und das Gehäuse?
Hallöchen.. Meine Jeannie hat jetzt endlich ein schönes Zuhause gefunden :) Ab sofort gibts auf https://www.tubeohm.com/jeannie.html Kits, Bauteile und Bauanleitung. Gruß Rolf
Kleines Fotoshooting mit Jeannie und ein wenig Musik Youtube: https://youtu.be/ZQ4xBk2VSVQ Link: https://www.tubeohm.com/ Gruß Rolf
Schaut richtig cool aus! Wenn der etwas kann, was andere nicht haben, werden sich den sicher einige Musik ins Studio stellen. Sieht schon mal besser aus, als die B......r-Plagiate.
Hallöchen.. In der Zwischenzeit gab es wieder einige Updates für unsere Jeannie.. Hier die wichtigsten Updates - Auswahl von State Variable Filter oder 24dB Ladder Filter im Systemmenü - Hüllkurven jetzt mit Exponentiellen Verlauf - Einstellbare Attack-Phase mit exponentiellen oder linearen Anstieg - LFOs mit Fade In und Fade Out und one shot Funktion - Modulationsmenü hinzugefügt - Oszillatoren jetzt mit Phasen Modulation - SysEx Dump für Patches und Patch Bank in Vorbereitung (siehe Bilder) Mehr Infos hier: https://www.sequencer.de/synthesizer/threads/tubeohm-jeannie-polyphonic-diy-synthesizer.160564/ Gruß Rolf
Neues Future. Habe einen 3.LFO hinzugefügt. Kleines Video zur AMP Modulation mit LFO 3 Link: https://youtu.be/1wHLFC4NroQ
Hallo liebe Synthiana :) Unsere Jeannie kann jetzt Stereo. Die acht Stimmen lassen sich beliebig im Stereo-Panorama verteilen (siehe Bild) Im Poly Modus sind die Stimmen anders verteilt wie im Unison- und Mono-Mode. Stimmenverteilung im Poly-Mode: 1.Voice Links 90%, Rechts 10% 2.Voice Links 80%, Rechts 20% 3.Voice Links 70%, Rechts 30% 4.Voice Links 60%, Rechts 40% 5.Voice Links 40%, Rechts 60% 6.Voice Links 30%, Rechts 70% 7.Voice Links 20%, Rechts 80% 8.Voice Links 10%, Rechts 90% Stimmenverteilung im Mono-Mode Mono: Stimme Mitte Mono-2: 1.Stimme Links, 2.Stimme Rechts Mono-3: 1.Stimme Links, 2.Stimme Mitte, 3.Stimme Rechts Mono-4: 1.Stimme Links, 2.Stimme links zur Mitte, 3.Stimme rechts zur Mitte, 4.Stimme Rechts Mono-6: 1.Stimme Links, 2.Stimme etwas links zur Mitte, 3.Stimme etwas mehr links zur Mitte, 4.Stimme etwas mehr rechts zur Mitte, 5.Stimme etwas rechts zur Mitte, 6.Stimme rechts Das Ganze lässt sich mit dem PAN-Regler von Mono zu Stereo spreaden :) An der Stimmenverteilung im Unison-Mode wird noch gearbeitet. Youtube: https://youtu.be/75-9MeFV5rk Gruß Rolf
Ein Metall Gehäuse für die Jeannie :) Gibt's bei Erica Synth aber ohne Holzseitenteil https://www.ericasynths.lv/news/tubeohm-instruments-jeannie-case/ Gruß Rolf
Jeannie Virtueller Midi Controller 1.0 Der Midi Controller empfängt und sendet die Daten über USB. Einige Funktionen sind zu speziell und können nur an der Jeannie programmiert bzw eingestellt werden. Jetzt will ich die Prg-Nr. und den Namen beim Umschalten anzeigen lassen. Vielleicht kennt sich jemand mit der Programmierung der Ctrlr App aus. Für Hilfe wäre ich jedenfalls dankbar. Gruß Rolf
Hallöchen.. Der letzte Beitrag ist schon etwas her. In der Zwischenzeit gabs für die Jeannie einige Firmware Updates (siehe Link). Unter anderem kann Jeannie jetzt auch Wavetables auf beiden Oszillatoren. Um das zu bewerkstelligen, habe ich einen Teil der Oszillator Engine vom Braids Synthesizer (Mutable Instrument) implementiert. Jeannie Blog: https://www.sequencer.de/synthesizer/threads/jeannie-polyphonic-diy-synthesizer.160564/ Video: https://youtu.be/K3h3YKNzHP0
Bitte melde dich an um einen Beitrag zu schreiben. Anmeldung ist kostenlos und dauert nur eine Minute.
  
  Bestehender Account
  
  
  
  Schon ein Account bei Google/GoogleMail? Keine Anmeldung erforderlich!
Mit Google-Account einloggen
Mit Google-Account einloggen
  Noch kein Account? Hier anmelden.






































































































