Hallo zusammen, ich bräuchte Hilfe bei der identifizierung eines Bauteils :) auf dem Bauteil steht: "L0742, 317C, X" Ich hab mir meine Glieder bereits alle Wund gegoogelt und nichts gefunden, nicht mal annähernd. Den Hersteller des Bauteils kenne ich nicht, aber falls nötig könnte ich noch zusätzlich das Schema rund um das Bauteil machen sodass man anhand der Schaltung sagen könnte was es für ein Bauteil sein könnte.
Würde auch sagen Optokoppler. Ist das ein Schaltnetzteil, dass des Augang galvanisch vom Eingang trennt ? Wenn ja, ist der OK für die Rückkoppelung einer Messgröße für die Regelung.
> Wenn ja, ist der OK für die >Rückkoppelung einer Messgröße für die Regelung. äh, wie meinen ?
Wenn es ein geregeltes Schaltnetzeil ist (z.b.), dann braucht ein Regelkreis das Ausgangssignal um entsprechend am Eingang zu "drehen". Da er das aber nicht direkt machen kann, da sonst die galvanische Trennung nicht bringen würde, muss man das Signal auch trennen - das macht der Optokoppler ( OK ).
@OP Warum suchst Du das Bauteil. Vermutest Du das es kaputt ist? Wenn ja , warum ?
Also ich hab bei google nichts über einen Optokoppler mit einer Bezeichnung 317C finden können. Ich poste mal im Verlauf des Tages die Schaltung rund um den Optokoppler. (Ich nehme an das es ein Optokoppler ist das es schon der Schaltung entsprechen würde) Es gibt ja verschiedene Arten von Optokoppler vielleicht kann man herausfinden welcher er angehört. @Analog Nein das Bauteil ist nicht kaputt, ich möchte ein W-LAN Signal Verstärker nachbauen welchen ich gefunden habe. Habe das ganze Schema des Prints im Eagle nach gezeichnet, nur sind noch einige Bauteile darunter mit denen ich so meine Mühe habe.
Bitte schön: http://pdf1.alldatasheet.com/datasheet-pdf/view/140851/SHARP/PC317.html Übrigens, meinen Respekt für den Nachbau eines Schaltnetzteils - was hier ja offensichtlich drin ist. Spulen selbstgewickelt?
> 317
Das ist der Typ.
Je nach Hersteller haben die auch ihre eigenen Kürzel vor der Typ-Nr.,
z.B.: P, PC, K...
Eine selbstgewickelte Spule ausmessen ist nicht schwierig, nur umständlich =) Ich hätte noch jahrzehnte nach C317 suchen können. Habe nicht gewusst das Hersteller andere Kürzel nehmen. Riesigen dank für das Datenblatt, hilft mir enorm weiter. Jetzt kommt aber ein schwierigerer Brocken. Nämlich ein SMD-Baustein. Auf der Platine hats auch andere SMD's die konnte ich aber alle selbst herausfinden, bei dem hab ich Mühe. Unter der Lupe konnte ich lesen das AXBA steht. Das B könnte aber auch eine 8 sein.
Also die kürzel helfen dir gar nichts. Auf den SOT23-5 sind das meistens nur Produktionsdaten (Versionsnummmer etc...). Vermute einen Spannungsergler, kann aber alles mögliche sein. Kannst Du das Ding anwerfen und mal an allen drei Pins messen und die Ergebnisse Posten. Die beiden Pins links sind unbelegt wie es scheint. Sind das eigentlich aufgepumpte Vias ?
...friwo (Ceag) zB baut ASICs in SOT23-5 bei Schaltnetzteilen - viel Spaß :) Klaus.
Ich hab einige Bauteile ausgelötet um versteckte Leiterbahnen frei zu legen, das Ding kann ich ganz bestimmt nicht mehr anwerfen ... Ich könnte evtl. einen zweiten Adapter finden und es dort ausmessen. Aber ich post erst mal die Schaltung rund um das Bauteil, vielleicht kann man so herausfinden was es ist. Sollte das nicht klappen hol ich mir kurz noch nen adapter der läuft =)
Das sieht zwar etwas komisch aus (geht keine der Leiterbahnen irgendwo weiter?), aber es könnte irgendeine Referenzspannungsquelle sein (z.B. Bandgap-Referenz). Die gibt es durchaus in solchen Gehäuseformen. Möglich wäre eventuell auch ein exotischer Temperatursensor.
Entschuldigt mich für die lange Auszeit, war aber dank einer Grippe an mein Bett gefesselt. Nun es könnte Temperatur Sensor sein den auf der Platine hat es auch einen NTC. Ich habe jetz eine bessere Übersicht auf der Platine da ich einige Teile ausgelötet habe da kann ich bestimmt noch ein besseres Schema raus zeichnen. Hab das Bauteil auch ausgelötet und nochmal fotografiert. Hoffe hier erkennt man es besser.
bäh, wie hast du das denn da aus der Platine rausgeschmurgelt .... das sieht ja voll versifft aus! Dachrinnen-Löter angeworfen?
Haha! ...vom Code her genau der ASIC, wenn mich nicht alles täuscht! -> Hier endet dann ihre Reise! Klaus.
Jaja auf dem Bild siehts schön böse aus, würdest du aber das Teilchen in Echt sehen würdest du nie sagen schlecht ausgelötet, es ist nahmlich seeeehhr klein 8) @Klaus, was meinst du damit endet die Reise? Klingt jedenfalls nicht gut ^^
OK, du weißt nicht, was ein ASIC ist, ja? Ein kundenspez IC, den kann man nicht kaufen. Und der regelt quasi die komplette Ansteuerung. Der Code auf dem Teil sieht stark danach aus... Klaus. PS: "Klein" ist noch was anderes :)
Ou alles klar, hab "ASIC" gegooglet. Nun ja schade... Es ist aber der einzige ASIC auf der Schaltung, dadurch kann ich trotzdem noch den Rest fertig machen und da bleibt mir nur das Bauteil übrig. Bestimmt find ich raus wozu es gedacht ist. Bin ich mal optimistisch, werden ja nur 3 beinchen gebraucht.
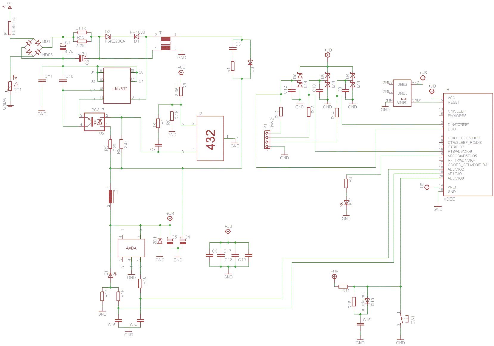
Hallo zusammen, ich bräuchte wieder Hilfe. Diesmal handelt es sich um folgendes Bauteil (Anhang) Falls es auf dem Bild schwer zu erkennen ist, es steht 432+ auf dem Bauteil. Ich hab auch schon bei http://info.electronicwerkstatt.de/ bei der SMD liste gesucht. Was ich dort gefunden habe unter 432 entspricht nicht dem was ich bräuchte. In dortigem Datenblatt wird es nur als eine Diode gekenzeichnet mit einem Anschlus der gar nicht gebraucht wird. Auf der Platine werden aber alle 3 Anschlüsse gebraucht. Es ist auch so gelayoutet das man sagen kann das die Anschlusse wirklich gebraucht werden und nicht nur durch Zufall der unbenötigte Anschluss verbunden wird.
Foto? @ASIC: Das kann ein Asic sein, muss aber nicht. Evtl kann man es aus dem restlichen Schaltplan analysieren, wenn du den mal postest. Aber allg verstehe ich nicht, was der Aufwand soll? Das ist ja fast wie Sandkörner farblich sortieren... Klaus.
Marco S. wrote: > Es ist aber der einzige ASIC auf der Schaltung, dadurch kann ich > trotzdem noch den Rest fertig machen und da bleibt mir nur das Bauteil > übrig. Leider ist es aber das entscheidende Bauteil. Ohne das läuft nichts. > Bestimmt find ich raus wozu es gedacht ist. Bin ich mal > optimistisch, werden ja nur 3 beinchen gebraucht. Für eine Regelung braucht es nicht viele Beinchen. Viel Spass beim Nachbilden des ASIC. Tipp: Vergiss es.
Klar, sehr wahrscheinlich werde ich die komplette Schaltung nie zum laufen bringen das ist mir bekannt. Bin noch Amateur im Bereich Elektronik und möchte etwas über den Aufbau von Schaltungen lernen deshalb will ich mein projektchen noch nicht total aufgeben. Es ist interessant wie Speisung des Gerätes aufgebaut ist. Wie oben erwähnt ist es wahrscheinlich ein Schaltnetzteil. Weiss nicht was das ist (bin durch Wikipedia auch nicht schlauer geworden). Würde mir trotzdem weiterhelfen wen ich das Bauteil identifizieren könnte, alleine um die Speisung zu verstehen und etwas dabei zu lernen. danke vielmals für eure raschen antworten
Dann mach mal ordentliche Fotos von dem Gesamtteil oder nen Schaltplan, dann kann man auch mal was dazu sagen!!! Und wenn du die SMD teile ausgelötet hast, ist die Chance hoch, dass sie nun eh im Eimer sind. Wieso versuchst du nicht erstmal was einfacheres als ein SNT? zB OP-Verstärker oder sowas? Komplex genug, für den Laien. Klaus.
Einen Op-Verstärker hab ich schon gebaut. Kleinere Dinge hab ich schon behandelt, es ist zeit mich mal mit etwas komplexeren zu beschäftigen. Bilder von dem Teil lade später rauf da ich sie noch auf meinen handy habe und die zuhause erst auf den pc laden kann. Problem wird sein das die Fotos nicht die besten sind, und wen ich jetzt Bilder mache wird es uns nicht weiter bringen da ich viele Teile ausgelötet habe. Wieso das werden sich evtl. einige fragen. Nun ja einige Bahnen gehen unter den Komponenten durch da mussten sie halt ausgelötet werden. Schaltschema lade ich in ein paar Tagen hoch, vorher hat mein PC einen totalschaden erlitten mit kompletten Datenverlust. Jetz zeichne ich es nochmal nach. Ach ja, das gerät wird nicht mehr funktionieren das ist nur noch schrott. Es dient nur noch für persönliche studienzwecke um etwas schlauer in der welt der elektronik zu werden ;)
Na bravo! Handyfotos: Och nööö, lass mal. Auslöten: Schonmal von der neuesten Errungenschaft moderner NASA Technik gehört, dem Durchgangspiepser?!?! Viel Erfolg noch beim Selbststudium! Klaus.
Nun ja, ein Durchgangspiepser der NASA sagt einen nicht das evtl. ein Widerstand/Halbleiterbaustein dazwischen ist ^^ Hab einige Schaltungen per Durchgangspiepser versucht nach zuvolziehen, und meine lehre daraus war machs nie wieder junge! Ich stelle später trotzdem noch die Schaltung ins Netz falls es jemanden interessieren sollte, und wäre trotzdem noch dankbar wen mir jemand anhaltspunkte zum obigen Bauteil liefern kann welches ich nicht zuordnen kann.
Könnte dies das Datenblatt zum Bauteil gehören? Mir widerspricht zwar das "Marking Diagramm" aber das ist das ähnlichste was ich finden konnte.
Ja, ne Kapazitätsdiode - die findet man in allen Schaltnetzteilen! Gib`s einfach auf, Junge.
Und hier ist noch das Schema, man konnte die harddisk meines pc's retten und so konnte ich noch das schema bekommen. das schema ist noch nicht fertig und es fehlen 3 bauteile. es kann auch sein das einige verbindungen im moment falsch sind aber ich arbeite an einem 2. besseren schema. man braucht EAGLE um das schema ansehen zu können.
Falls es bei jemanden auf Interesse stösst; Ich habe nun das fertige Schema meines Geräts raufgeladen. Bis auf die unbekannten Bauteile U3(432), AXBA (Sehr wahrscheinlich ASIC Baustein) stimmen die anderen Bauteile. Es ist nicht das schönste Schema aber wird noch gerichtet.
Ich habe leider noch nicht die neue Eagle Version installiert. Wenn ich etwas Zeit habe, sehe ich mir das morgen mal an.
Übrigens, schon mal von einem TL432 gehört? War mein erster Gedanke bei "432". Muß aber nicht stimmen, ist nur so als Anregung gedacht.
Hab mir gerade das Datenblatt vom TL432 angeschaut. Sieht sehr interessant aus, vielen dank für den tip! ich glaube du hast in schwarze getroffen.
Hallo, ich hoffe ihr könne mir helfen. Gesucht ist der Hersteller, bzw. Typ des 8-poligen SMD-Bausteils, siehe Foto. Zu 99% ist es ein Schaltnetzteilbaustein, es ist Teil eines Yakumo EasyGo XSC Navigationsgerätes. Das Navi wurde (nicht von mir;-)) anstatt mit 5 Volt ansscheinend mit 9 oder 12 Volt versorgt. Auf dem SMD-IC steht "180B" und in der zeiten Zeile "RIS". Ich habe im SMD-Codebook bereits gestöbert, eine Suche in der "LOGO"-Ecke nach RIS von www.aufzu.de war auch nicht erfolgreich. Maxim-IC konnte ich auch ausschliessen. Hat jemand eine Idee?
Hallo, ich bin daran gescheitert diesen IC zu identifizieren. Hat jemand eine Idee?
Vermutlich passive Sache. BIC Widerstandsarray, eventuell Kondi-Array. Rechts das Herstellungsdatum (Jahr/Kalenderwoche)
@Peter Z. (i-b-z) ich hatte auch mal ein (Transonic) Navi in Reparatur, was ein ähnliches Schicksal erlitten hatte. Mit ein bischen Schaltungsanalyse, Raten und Stöbern bei Farnell hatte ich dann das passende Bauteil identifiziert. Beitrag "[Bauteil-Identifikation] 5CTI AIH - Spannungsregler ?"
Jo Ka schrieb: > Hallo, > ich bin daran gescheitert diesen IC zu identifizieren. Hat jemand eine > Idee? Also BI ist normalerweise: http://www.bitechnologies.com
Bitte melde dich an um einen Beitrag zu schreiben. Anmeldung ist kostenlos und dauert nur eine Minute.
Bestehender Account
Schon ein Account bei Google/GoogleMail? Keine Anmeldung erforderlich!
Mit Google-Account einloggen
Mit Google-Account einloggen
Noch kein Account? Hier anmelden.








