Hallo! Ich habe die Schaltung aus dem Anhang im Internet gefunden. Der Kurzschlussstrom ergibt sich aus: R1 = 0,6V / Ik (0,15 Ohm = 0,6V / 4A) Wieviel Watt muss der Widerstand allerdings aushalten wenn ich 4A Kurzschlussstrom habe und 12V? 4A * 12V = 48W. Aber wenn über den 0,15 Ohm Widerstand 4A fließen dann habe ich doch nur eine Leistung von 0,15 Ohm * 4A² = 2,4W. Brauche ich dann nur einen 0,15 Ohm Widerstand mit 2,4W? Die Meisten Regler geben auch nicht genau 5V. Wie kann ich das denn noch abgleichen? Kann mir jemand Transistoren empfehlen? Irgendwelche die passen und auch gut zu bekommen sind? Danke schon mal für die Antworten Andreas
ja, 2,4W minimum. Aber der Transistor T2 heizt dann noch viel mehr. Der muß dann Imax*(Ue-Ua) aushalten. Bei angenommen Ue=20V und Ua=0V (wegen Kurzschluß) sinds dann 80W. BD249 mit 25A und (ich glaube) 125W Ptot könnte da mit einem entsprechenden großen Kühlkörper noch gerade reichen (oder war es der BD250? Irgendeiner von beiden ist der pnp mit denselben Daten). Sicherlich gibt's aber inzwischen auch modernere Transis. Um diese Dauerhitze zu vermeiden, gibt's aber sogenannte Flyback-Regler (oder war es Fleedback oder sowas - vielleicht kann einer mich da mal berichtigen). Die schalten bei Kurzschluß einfach den Strom runter, und verbleiben solange in diesem Zustand, bis entweder der Kurze wieder weg ist, oder mal die Betriebsspannung kurz abgeschaltet wird. Andere Alternative wären Schaltregler, die weit weniger Abwärme produzieren, und auch den Kurzschlußfall elegant abhandeln können.
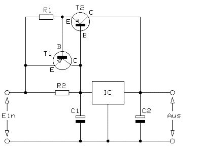
Naja Kurzschluss sollte doch mit dieser Schaltung abgefangen werden oder? Ich weiß leider nur nicht wie das hier genau funktioniert. Das kann mir vielleicht auch jemand erklären. Das ich bei dem Transistor einen Kühlkörper brauche ist mir klar.
klar, das ist ja Sinn und Zweck des zweiten kleineren Transistors T1, der den Kurzschluß erkennen soll über den R1-Spannungsabfall, und damit die Basis des T2 auf Richtung Emitterpotential ziehen soll. Trotzdem heizt der T2 in diesem Fall mit 80W bei meinem Berechnungsbeispiel, und das kannste dann nicht mehr mit einem 08/15 Kühlblech abfangen ....
Du kannst das Überhitzen aber mit einer Sicherung abfangen, wird der Ausgangsstrom zu hoch, löst die Sicherung aus und kein Bauteil wird zerstört (soweit die Theorie ;) ) gruß
Vor langen Jahren (ca. 1985) habe ich mal ein Netzteil mit dem 2N3773 aufgebaut. Damals einer der leistungsstärksten Transistoren. In Deinem Fall dürfte wegen der geringen Spannung auch der 2N3055 geeignet sein. Galt mal als "Arbeitspferd" der Elektronik und ist immer noch leicht und günstig zu bekommen. Wegen der hohen maximalen Verlustleistung empfiehlt es sich jedoch für T2 2 Transistoren parallel zu schalten (mit eigenem kleinem Emitterwiderstand) und eine Temperaturüberwachung anzubringen, die bei Überhitzung den Stromfluss abschaltet. Gruss Mike
Die Kurzschlussschaltung regelt den Ausgangsstrom so das nie mehr als 4A beim Ausgang Raus kommt oder? Aber wenn dieser Strom erreicht ist dann bricht die Spannung ein oder?
4A - ja Einbruch der Spannung - ja. Das bezieht sich aber nur auf die Ausgangsspannung (wenn es kein Kurzschluß, sondern nur etwas Überlast am Ausgang ist, bricht die Spannung aber nicht auf Null zusammen, sondern es bleibt noch eine Restspannung stehen) Die Eingangsspannung dagegen geht nicht sehr weit runter. Und die Differenz zw. Ein- und Ausgangsspannung ist eben die Differenz, die T2 aushalten muß (multipliziert mit dem Strom ist es eben die Leistung, die er vertragen muß). Beim satten Kurzschluß als worst case beträgt diese Spannung genau der Eingangsspannung. Ich bin hier nur deswegen auf diese Kurzschlußleistung über T2 eingegangen, weil Du die 12V zur Leistungsberechnung im Kurzschlußfall herangezogen hast. Ich vermute aber mal, daß die 12V die Reglerausgangsspannung ist, und damit kannste ja im Kurzschlußfall nicht mehr rechnen. Da isses ja uninteressant, was der Regler ausgeben soll.
Man sollte bei dieser Schaltung R2 nicht ganz ausser Acht lassen. Dessen Aufgabe besteht - wenn korrekt dimensioniert - nicht zu letzt darin, dem Regler-ICs soviel Strom zukommen zu lassen, dass dessen Leistungbegrenzung rechtzeitig abregelt und damit auch T2 das Leben rettet. Wobei man natürlich diesen Strom bei der Berechnung der Strombegrenzung durch R1/T1 berücksichtigen muss, denn der geht ja an R1 vorbei.
Ich habe vor eine Spannungsversorgung für ein Busboard zu machen für das ich dann diverse Karten bauen kann und diese dann dort reinstecken. Ich möchte +12V, +5V, -5V, und -12V haben. Habe dazu einen Ringkerntrafo mit 2x12V und 5A. Die Kühlung möchte ich mit Kühlkörpern und aktiven Lüftern machen. Diese Lüfter werden über eine eigene Stromquelle versorgt. Kann ich diese Konstellation so bauen mit der Schaltung? Also habe ich 4 Solche Schaltungen. Welche Daten sollte T1 haben? Wie berechne ich R2? Soll ich über den Regler eine Diode einbauen zum Schutz für diesen? Soll ich als Kondensatoren Tantal nehmen und wenn warum? Was soll ich an der Schaltung noch verbessern? Ich weiß ich bin lästig aber danke schon mal! Andreas
Andreas Riegebauer wrote: > Die Meisten Regler geben auch nicht genau 5V. Wie kann ich das denn noch > abgleichen? Am besten gleich einen LM317 nehmen, der läßt sich genau abgleichen. Den Regler dicht neben dem Transistor montieren, dann hast Du gleich einen thermischen Überlastungsschutz für den Transistor. Außerdem kannst Du noch eine Foldback-Kennlinie einbauen. D.h., der Strom nimmt bei Überlast mit der Ausgangsspannung ab, und reduziert so die Verlustleistung bei Überlast. Dazu mußt Du die Basis von T1 über einen Widerstand an R1 anschließen und mit einem zweiten Widerstand von der Basis von T1 auf die Ausgangsspannung gehen. Das funktioniert aber nicht mit allen Lasten. Jörg
Das mit der Foldback-Kennlinie ist mir zu kompliziert aber danke für den Hinweis. Ich bitte noch um Antworten auf meine anderen Fragen: > Welche Daten sollte T1 haben? > Wie berechne ich R2? > Soll ich über den Regler eine Diode einbauen zum Schutz für diesen? > Soll ich als Kondensatoren Tantal nehmen und wenn warum? Und noch eine mehr! Wenn ich einen 79xx nehme für die Negative Spannung was muss ich dann für Transistoren nehmen? Die Gegenteiligen? Also wenn oben PNP unten NPN oder überall die gleichen? Danke
Naja, deine Fragen sind alles andere als mal ganz schnell zu beantworten. Ich versuchs mal knapp: >> Welche Daten sollte T1 haben? ich würde einen >1,5A Type nehmen (besser 2A), weil der den Basisstrom von T2 übernehmen soll im Kurschlußfall (weil ja dann der 78xx mit aller Macht versucht, die Spannung zu halten, bis seine interne Kurzschlußstrombegrenzung greift - also 1,5-2A). Also z.B. mindestens BD139 oder sowas (ist eigentlich schon zu schwach mit seinen 1,5A, komme aber jetzt auf die Schnelle auf keinen 2A o. 3A Typen). Leistungmäßig muß der aber nicht viel abkönnen, da es ja nur max. 5W sind >> Wie berechne ich R2? hier musste einfach einen bestimmten Strom durch den 78xx festlegen (Erfahrung?). Ich nehme einfach mal 0.5A, was wohl ok sein sollte. Ube ist 0.7V anzunehmen, also 0,7/0,5=1,4Ohm -> wir nehmen 1,5Ohm Bei max. Last 4A oder mehr können wir die doppelte Spannung annehmen (wegen Spannungsabfall über R1 bei Last), also großzügige 1,5V (etwas Reserve). Macht also Strom durch R2=1,5V/1,5Ohm=1A Leistung in R2=1,5V*1A=1W -> nächster Standardwert ist wohl 2W (Pi mal Daumen zur Sicherheit) >> Soll ich über den Regler eine Diode einbauen zum Schutz für diesen? ich glaube, diese Regler sind relativ immun gegen reversespannungen, also nicht unbeding nötig. Anders bei den LM317 o.ä., die sind wohl empfindlicher >> Soll ich als Kondensatoren Tantal nehmen und wenn warum? normale Elkos sollten reichen, wenn Du nicht gerade gehobene Ansprüche hast (Elko + kleineren Keramik erzielen daselbe Ergebnis, zumal Tantals allgem. nicht als Hochstromfähig gelten (wichtig bei stark alternierender Last)) >Und noch eine mehr! Wenn ich einen 79xx nehme für die Negative Spannung >was muss ich dann für Transistoren nehmen? Die Gegenteiligen? Also wenn >oben PNP unten NPN oder überall die gleichen? ja
sorry für die letzte Antwort. "ja" war wohl daselbe, als hätte ich es gar nicht erst beantworte ;-) Also die gegenteiligen Transistortypen musste nehmen
Das bedeutet ich kann mit R2 den Strom einstellen der über den Spannungsregler maximal fließen soll. Das heißt ich kann den Strom niedrig wählen das ich den Spannungsregler nicht auf einen Kühlkörper schnallen muss? Ist das so richtig? Muss ich T1 auf einen Kühlkörper schnallen? Der hat nur im Kurzschlussfall was zu tun oder? Danke für die Antworten Andreas
>Das bedeutet ich kann mit R2 den Strom einstellen der über den >Spannungsregler maximal fließen soll. Das heißt ich kann den Strom >niedrig wählen das ich den Spannungsregler nicht auf einen Kühlkörper >schnallen muss? Ist das so richtig? also, zu gering würde ich den nicht wählen, und zwar aus rein thermischen Gründen (auch wenn das paradox oder paranoid klingen mag). Ich gehe mal davon aus, daß zumindest der Thermoschutz des IC auch für die Gesamtanordnung genutzt werden soll. D.h., der IC muß mit auf den Kühlkörper (KK) des Transistors drauf, damit diese thermisch gekoppelt sind. In dem Falle würde ich den IC grundsätzlich immer einen wesentlichen Teil zum Gesamtstrom beitragen lassen, und nicht zu knapp. Denn dadurch erreicht er innerlich eine relativ hohe "Vorlauftemperatur" in seinen Sperrschichten, d.h., deutlich über KK-Temperatur (die ja nicht die Sperrschichttemperatur representiert), und representiert damit auch eher die Verhältnisse im inneren des Leistungstransistors. Er kann damit sozusagen mit dem Transistor "mitfühlen". Wenn die Grundlast durch den IC zu gering wäre, dann liegt er innerlich eher auf kk-Temperaturniveau, womit seine Thermosicherung vermutlich auch nie oder weit zu spät ansprechen würde. >Muss ich T1 auf einen Kühlkörper schnallen? Der hat nur im >Kurzschlussfall was zu tun oder? auch wenn er nur im Kurzschlußfall was zu tun bekommt, er sollte mit gekühlt werden. Denn wenn ein Kurzschlußschutz wegen Kurzschluß bzw. damit verbundener Überhitzung durchbrennt, dann nützt dir ja ein Kurzschlußschutz herzlich wenig. Dann könntest Du den ja auch gleich komplett weglassen (ein Kurzschluß kann ja auch permanent sein, nicht nur kurzzeitig) Denn kannste mit auf denselben KK schnallen, oder ihm auch einen eigenene kleinen spendieren - das dürfte egal sein. >Danke für die Antworten bitte ;-)
Andreas Riegebauer wrote: > Das bedeutet ich kann mit R2 den Strom einstellen der über den > Spannungsregler maximal fließen soll. Das heißt ich kann den Strom > niedrig wählen das ich den Spannungsregler nicht auf einen Kühlkörper > schnallen muss? Ist das so richtig? Das hängt davon ab, wie hoch die Stromverstärkung des Leistungstransistors ist. Es könnte ohne Kühlkörper gehen, muß aber nicht unbedingt. Den Basisstrom muß der Regler in jedem Falle liefern. Wozu aber das Ganze ? Damit verschenkst Du die einfache Möglichkeit eines themischen Überlastungsschutzes. > Muss ich T1 auf einen Kühlkörper schnallen? Der hat nur im > Kurzschlussfall was zu tun oder? Ja, aber im Kurzschlußfall muß er den den Kurzschlußstrom des Reglers (ca. 1,5A) bei einer Uce von ca. 1,5 V, also über 2 Watt Verlustleistung verheizen. Das geht nicht ohne Kühlkörper. Jörg
OK also ich fasse zusammen: Alle Transistoren und Spannungsregler müssen einen Kühlkörper bekommen. T1 bekommt einen eigenen. Der Spannungsregler kommt mit T2 auf den gleichen Kühlkörper da ich damit einen Temperaturschutz habe. Der Spannungsregler schaltet bei zu hoher Temperatur ab.
>T1 bekommt einen eigenen.
Kann - muß aber nicht. Kann auch auf den großen KK mit drauf.
Ansonsten hast Du es Dir richtig verinnerlicht ;-)
Jetzt habe ich versucht Ein Layout zu zeichnen. Habe den Schaltplan gezeichnet und dann beim Layout kam mir etwas merkwürdig vor und zwar bei den TIP2955 oder TIP3055. Irgendwelche sind da falsch angeschlossen. Kann mir bitte jemand sagen welche?! Ja ich weiß es fehlen noch die Kondensatoren. Die kommen noch. Brauche aber noch Maße. Wieviel F sollten es denn sein? LG Andreas
Achja, wenn Du alles auf einen KK packst, dann immer schön an die Isolierung denken, sonst macht es gleich beim ersten Einschalten pufffffff....
Danke habe ich ausgebessert. Vielleicht können nochmal ein paar Leute über die Schaltung drüber schaun ob jetzt alles passt. Danke schon mal.
Hier ist noch das Layout. Bitte um Rückmeldung ob das so passt oder ob noch was geändert werden sollte. Danke Andreas
An den 78xxern fehlen die kleinen Kerkos. Du kannst kleine Kerkos nicht nur durch grosse Elkos ersetzen. Die sind zwar gross, aber traege. So neigen die Regler zum Schwingen.
Hier nun der aktualisierte Schaltplan. Hoffe jetzt stimmt alles! Bitte um nochmalige Kontrolle.
Jens G. schrieb: > Aber der Transistor T2 heizt dann noch viel mehr. Der muß dann > > Imax*(Ue-Ua) aushalten. Bei angenommen Ue=20V und Ua=0V (wegen > > Kurzschluß) sinds dann 80W. > > BD249 mit 25A und (ich glaube) Der BD249 ist ein NPN glaub ich die Schaltung ist PNP. Tschuldigung, ich kannsowas nachbauen und auch feststellen was kaputt ist, leider kann ich sowas nicht konstruieren. Ich werd wohl einen 2N3055 probieren. Habs eben erst gelesen den 78?05 gibt es auch in 5A aber es ist relativ unbekannt und ich hab bis heut noch nicht nach gesucht.
Besser wäre es gleich sträkere Regler ICs (z.B. LM1084, LT1084) zu nehmen. Zum einen hat man damit weniger an Dropout und könnte mit weniger Spannung am Trafo auskommen. Außerdem funktioniert dann auch die interne Temperaturüberwachung des ICs. Von den dynamischen Eigenschaften ist die Schaltung mit dem externen Transistor nicht gut - das kann deutliche Überschwinger usw. geben. Für die 5 V wäre eine Schaltregler von Vorteil, und sein es auch nur um erstmal von den z.B. 16 V auf 8 V runter zu kommen, und dann den Linearregler dahinter zu haben. Wenn man es weiter nur mit Linearreglern machen will, würde ich vorschlagen für die 5 V zwischen Gleichrichter und den Elko einen Widerstand oder (und) eine Induktivität zu schalten. Die Überschüssige Spannung geht dann am Widerstand verloren und der Regler wird nicht so heiß. Außerdem fließt dann der Strom durch den Gleichrichter nicht mehr so pulsförmig und man kann einen kleineren Trafo nehmen, weil der Leistungsfaktor besser wird. Noch nicht richtig gut, aber immerhin schon besser.
Schüttler schrieb: > Von welchem Baum bist du denn gefallen, Fragezeichen. Den Buchstaben hat ich mir nicht gemerkt. http://www.bader-frankfurt.de/spannungsregler.htm p c und t 3A, 5A und 10A sind damit möglich
Bitte melde dich an um einen Beitrag zu schreiben. Anmeldung ist kostenlos und dauert nur eine Minute.
Bestehender Account
Schon ein Account bei Google/GoogleMail? Keine Anmeldung erforderlich!
Mit Google-Account einloggen
Mit Google-Account einloggen
Noch kein Account? Hier anmelden.




