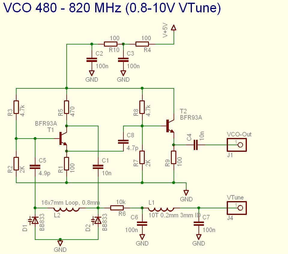
Hallo, ich spiele gerade mit dem Thema Mixer herum, was soweit auch klappt wie es soll. Aber wenn ich LO und RF frequenzmässig sehr nahe beieinader wähle, so wird die IF Sinus Schwingung nach dem LPF immer verzerrter. Mein VCO läuft von 480-820MHz, der LO ist z.B. 820MHz aus einem Frequenzgenerator und der LPF 200MHz. Der Mixer ist wie angehängt. Ab |LO-RF| < 1MHz fangen die Verzerrungen an. Das gleiche Verhalten tritt mit einem anderen VCO mit 30-50MHz und einem LPF von 20MHz auf. Jedoch hier erst bei einer Differenzfrequenz von ~ <50kHz. Wodurch kann das zustande kommen? Liegt das am Mixer selbst? - unwahrscheinlich, da er ja in beiden Frequenzbereichen eigentlich richtig arbeitet. Oder ist da eine Rückwirkung vom Mixer in den VCO am Werk? Der VCO Ausgang ist nur einen einfacher Emitterfolger und der gesammte Aufbau noch "sehr" experimentell und unabgeschirmt, so das hier eine Kopplung durchaus möglich ist. Hatt jemand dafür eine einfache Erklärung oder einen Tipp, in welche Richtung ich weiter bohren könnte? Danke.
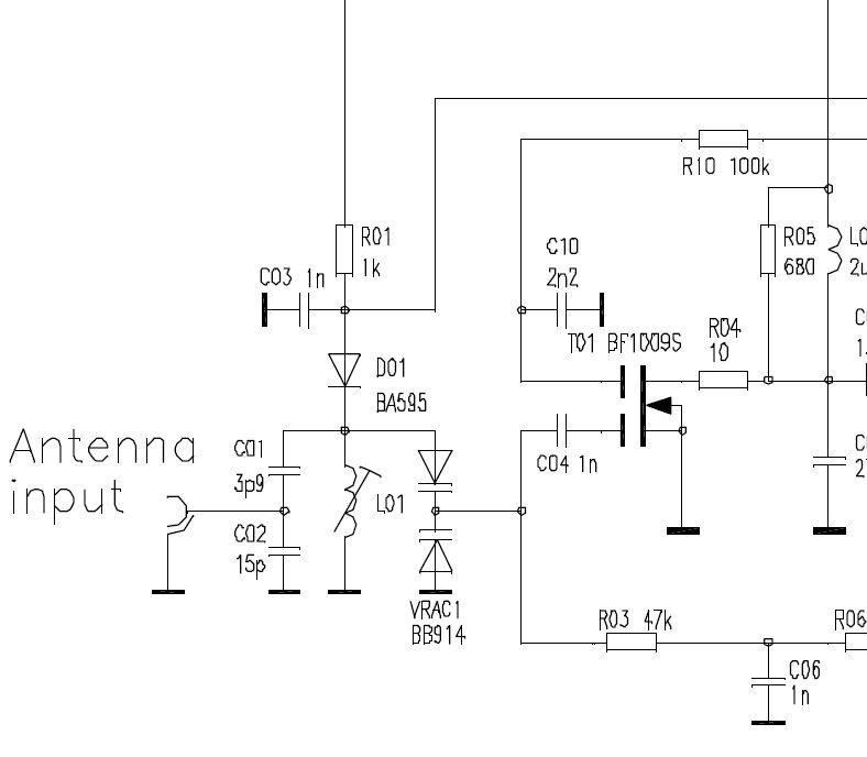
Am Gate 1 vom Mosfet fehlt ein Widerstand gegen GND. So kann sich kein richtiger Arbeitspunkt einstellen. Gruss Helmi
Der BF1009SW hat ein "Integrated bias network", zumindestens steht das so im DB. Die zugehörige Appnote hat an Gate 1 auch nur ein Blockkondesator. Bei normalen Dual Gate MOSFETs hast du sicher recht.
Vielleicht sollte der obere Übertrageranschluss einen separat abgeblockten 12V Anschluss erhalten. Ist der Übertrager breitbandig genug?
>Übertrageranschluss einen separat abgeblockten 12V Anschluss C5 des RC Siebs zu vergrössern hatte ich schon probiert, aber ein zweites RC Glied verändert auch nichts. >Ist der Übertrager breitbandig genug? Gute Frage. Was ich beobachten kann, ist dass das Phänomen relative unabhängig von der Frequenz ist. Sowhol bei den 30-60MHz des VCO 2, als auch bei den 480-820MHz des VCO 1 und egal wo ich den LO relativ dazu lege und ebfalls wenn ich LO und RF vertausche: sobald LO-RF klein wird verbeult der Sinus nach dem LPF. Bei VCO 2 tritt dies erst bei delta f <50Khz, so dass ich annehme, dass der Übertrager bei den 1Mhz des VCO 1 eigentlich nicht die Ursache sein kann. Wenn es von dem Aufbau selbst kommen sollte, warum tritt das dann auch bei den gemütlichen 30-60MHz des VCO 2 auf und warum funktioniert das ganze prächtig wenn LO-RF > 1MHz wird bis rauf zu 820MHz? Wenn es zu einer Wechselwirkung von Mixer und VCO kommen sollte, wieso sieht man die dann nur bei geringen Differenzfrequenzen? Rätsel über Rätsel... und ich spiel mal wieder Ochs vorm Berg.
Wo hast du die Applikationnote zum BF1009 her aus dem dein Schaltplanausschnitt stammt? Ich habe bisher nur das kleine vierseitige Datenblatt gefunden. http://www.criseis.ruhr.de/bf1009.zip http://www.criseis.ruhr.de/bf1009.gif Falls du mal Langeweile haben solltest, ich habe hier ein selbstgebasteltes Modell fuer SwitcherCad abgelegt. Ich kann keine Garantien dafuer abgeben das es sich wirklich, besonders natuerlich im oberen Frequenzbereich, so verhaelt wie der originale Transistor. Aber ich dachte du willst das vielleicht mal ausprobieren und mir darueber berichten. :-) Fuer die Mitleser, den BF1009 gibt es derzeit sehr billig bei Pollin. Da kann man sich schonmal 100Stk fuer Notzeiten weglegen. .-) Olaf
Verzerrungen.. sind Oberwellen. Wie stellst du fest, dass die nur bei hinreichend kleiner differenzfrequenz auftreten ? Nun muesste man die beiden RF und LO hinreichend entkoppeln und auf Oberwellen testen, dann mischen und wieder messen. Natuerlich nicht mit dem Scope, sondern mit dem Spektrumanalyzer. Wie sind RF und LO denn entkoppelt ? Verstaerker ? Attenuator ?
>Wo hast du die Applikationnote zum BF1009 her aus dem dein >Schaltplanausschnitt stammt? Irgendwo irgendwie im Netz gefunden. Ist auch eigentlich keine Appnote zum BF1009, wird nur in einer Schaltung mit verwendet. >selbstgebasteltes Modell fuer SwitcherCad abgelegt. oh... vielen Dank! Werd es mir genauer anschauen. Hab schon nach sowas gesucht aber nichts gefunden. >en BF1009 gibt es derzeit sehr billig bei Pollin eben :) So wie ich auf den ersten blick mit meinen bescheidenen Mitteln sehen kann, mischt der bis ~ 1GHz. Zuvor hatte ich mir einen Mixer auf Diodenquartet Basis mit Ein/Ausgangsbalun mit wesentlich geringerem Erfolg gebastelt. >Verzerrungen.. sind Oberwellen. >Wie stellst du fest, dass die nur bei hinreichend kleiner >differenzfrequenz auftreten. Ich stell mit der Abstimmspannung am VCO eine Frequenz fest ein und stimme mit einem FG die zweite Frequenz durch, alternativ auch umgekehrt, macht keinen Unterschied. Nach dem Mixer schaue ich mir das Ergebnis hinter einem 7 Pol LPF mit dem Oszi an. Zumindestens bei der 30-60MHz VCO Variante kann ich LO und RF direkt mit dem Oszi beobachten. Der VCO Ausgang scheint "sauber" zu sein. Der LO kommt aus einem HP8660C 1.3GHz Synthesizer. >... Natuerlich nicht mit dem Scope, sondern mit dem Spektrumanalyzer. so man hat. >Wie sind RF und LO denn entkoppelt ? Verstaerker ? Attenuator ? Weiss nicht genau was du damit genau meinst. Am VCO Ausgang sitzt eine Pufferstufe, bzw. ein Emitterfolger. Vielleicht sollte ich die Verzerrung noch etwas genauer beschreiben. Der Sinus nach dem LPF verschiebt sich unterhalb von 1MHz immer mehr zu einem (verbeulten) Sägezahn, wobei die positive Halbwelle sich immer mehr zur Nulllinie abflacht und die negative Halbwelle zu einem schmalen Spike zusammenschrumpft je näher LO und RF beieinander liegen. Also fasst so wie ein hochpassgefilteter Sägezahn. Leider kann ich kein Bildschirmfoto machen. Meine nächste Idee ist nachzuschauen, ob die Abstimmspannung am VCO stabil genug ist oder ob eventuell durch Einstreuungen einen Phasenmodulation stattfindet, was dann seinerseits zu so einem seltsamen Mischprodukt führt.
Hallo, kommen denn die 50kHz sauber über den Übertrager? Wenn es verzerrt ist, können ja auch gut die Oberwellen der Differenzfrequnz besser durchkommen als die 50kHz Grundwelle der Mischung. Mitzieheffekte der Oszillatoren sollten zwar in der Schaltung kaum auftreten, vielleicht beeinflussen sich die Oszillatoren auch direkt (Betriebsspannung, Masseleitung o.ä.)? Gruß aus Berlin Michael Gruß aus Berlin Michael
Dieser Transistor ist ausgelegt als rauscharme regelbare Vorstufe (AGC). Wäre er uneingeschränkt als Mischer verwendbar, stünde das bestimmt als positive Eigenschaft im DB. Möglicherweise ist auch das interne Vorspannungsnetzwerk für G1 die Ursache. Arno
Erst noch mal Danke für die rege Beteiligung. >Abstimmspannung am VCO stabil genug Weitere RC Tiefpass hat nichts verändert >kommen denn die 50kHz sauber über den Übertrager? Ich hab testhalber den Impedanzwandler rausgenommen das Signal direkt am BF1009 Drain abgenommen. VCO 1 (480-820MHz) ändert sich am Verhalten nichst. VCO 2 (30-60MHz) Diffrenzfrequenz bis ~1-2Khz Differenzfrequenz einigermassen sinusförmig. Zwar jede Menge Phasenrauschen und Drift, aber immerhin. Damit scheint klar zu sein, dass das Phänomen bei VCO1 & 2 Verschiedene Ursachen haben. Wie Vorgeschlagen scheint bei ~50KHz die untere Grenzfrequenz des Impedanzwandlers zu sein und dann kommt es zu der von Michael U. erwähnten dreiecksförmigen Verzerrung. Da hab ich wohl zu schnell geschossen als ich dachte, gleiches Erscheinungsbild = gleiche Ursache. Rumspielen mit der geometrischen Anordnung Mixer - VCO 1 verändert die Form der Verzerrungen. Ich vermute daher dass irgenwie eine Feldkopplung stattfindet - wie ist mir zwar schleierhaft, aber es sieht sehr stark danach aus. Ich werd mal versuchen den VCO hermetisch abzuschirmen, vielleicht sieht man dann weiter.
>Dieser Transistor ist ausgelegt als rauscharme regelbare Vorstufe (AGC). >Wäre er uneingeschränkt als Mischer verwendbar, stünde das bestimmt als >positive Eigenschaft im DB Hmmm... mag ja sein, aber zumindestens kann ich damit ja schon von 480-820MHz runtermischen auf ~ 1-200MHz - das ist doch für den Anfang schon mal was, oder? Die Preisfrage wa ja: was ist bei einer Differenzfrequenz < 1MHz so anders. Meine momentane Vermutung: bei VCO 1 hat man wegen der hohen Freq. eine gute Feldkopplung, was bei kleinen Freq.Differenzen zu einer Phasenmodulation führt, die man dann im Mischprodukt als Verzerrungen sieht.
>G1 Bias Netztwerk So sieht zumindestens bei einem BF909 das Biasnetzwerk aus - inwieweit das mit dem BF1009 Vergleichbar ist ....? >Möglicherweise ist auch das interne Vorspannungsnetzwerk für G1 die >Ursache. Möglich, aber warum funktioniert dann z.B. das Mischen von 820 mit 820+-10MHz, aber nicht das Mischen von 820 mit 820+-1MHz (oder jedes andere Frequenzpaar mit 1MHz Abstand)?
Rückwirkung vom Drain auf G2 oder Übersteuerung? Das Drain liefert ja nicht nur die Mischprodukte, sondern auch die Originalfrequenzen. Kannst Du Deine Eingangspegel senken und ggf. R1 vorsichtig verkleinern oder weglassen (so dass aber die Drainspannung noch nicht zu hoch wird). Ev. ist auch die Sourcebeschaltung eher kontraproduktiv.
> R1 vorsichtig verkleinern Halbieren von R1 und auch weglassen des Impedanzwandlers verändert am prinzipiellen Verhalten nichts. >Ev. ist auch die Sourcebeschaltung eher kontraproduktiv. Kurzschliessen von R2/C1 dito. nichts. >Kannst Du Deine Eingangspegel senken. Vom LO ja, von VCO 1 nein. Aber mit VCO 2 liefert einen bis zu 10fach höheren Pegel von RF & LO immer noch das gewünschte Differenzprodukt (wenn auch bei niederen Frequenzen). Am reinen Pegel kanns also nicht liegen (denkt sich meiner einer). Den stärksten Hinweis, dass es sich um eine feldgebundene Kopplung handeln könnte: Bei geeigneter räumlicher Orientierung von VCO 1 und Mixer zueinander führt eine Kippung um 180° des Mixers um eine entsprechende Achse zu einer exakten Amplitudeninvertierung der Verzerrung nach dem LPF. Da sich dadurch die elektrischen Verhältnisse innerhalb der Teilschaltungen nicht ändern, denk ich es liegt an den umherwabernden Feldern - und eine richtige Abschirmung ist angesagt. (für mich ist das der erste richtige Umgang mit so hohen Frequenzen, da stellt man sich noch beliebig unerfahren an).
Das hört sich für mich an als würde einer der Generatoren rückwärts Leistung abbekommen und dann intermodulieren. Versuch doch mal vor beide Generatoren jeweils ein 10dB Dämpfungsglied zu setzen.
>als würde einer der Generatoren rückwärts Leistung abbekommen ... >...jeweils ein 10dB Dämpfungsglied setzen Hatte ich schon versucht. Am Ausgang des VCOs nach dem Emitterfolger hab ich noch ein 20dB Pad gesetzt - leider ohne Erfolg. Die Mischeramplitude war dann zwar so gering, so dass ich erst mal nach dem LPF einen 30dB Verstärker nachschalte musste, aber im wesentlichen wieder das selbe Verhalten: 1-200MHz Hui, ~ 0-1MHz Pfui. Am zweiten Generator HP8660C denk ich sollte es diesbezüglich doch keine Probleme geben, zumal ja sowieso an dessen Ausgang ein Stufenabschwächer sitzt.
>Koennen wir mal ein Photo der Anordnung sehen ?
klar, gnadenlos ... auch die Spanner sollen auf ihre Kosten kommen ;-)
Den VCO hatte ich mittlerweile provisorisch etwas mehr abgeschirmt.
Die gute Nachricht: Der VCO läuft jetzt, wie durch die Abschirmung zu
erwarten, um ~ 300MHz höher (700-1100Mhz) - auch nicht schlecht.
Die schlechte: Am problem ändert sich nichts wesentliches :(
und der VCO hat auch nicht mehr einen so geraden Amplitudengang :(
Hier noch der Frequenzgang des Mischprodukts nach dem LPF. Da ich den VCO momentan nur mechanisch verstellen kann, hab ich für die Aufnahme den VCO auf 820Mhz eingestellt und stattdessen den LO Sweeper von 600-950Mhz durchlaufen lassen (Frequenzskale in der Aufnahme). Der scharfe einbruch bei 820Mhz entspricht der 0 Schwebung wenn VCO=LO. Der Abfall Links ist die Obergrenze des 200MHz LPFs. Rechts von 820MHz gehts dann wieder Spiegelbildlich weiter. Am LPF kommen natürlich die 0-200Mhz raus.
Hier der Frequenzgang des BF1009 Mixers. Gelb: Gate 1, Gate 2 Open. Blau: Gate 2, Gate 1 Open. Jeweils -10dBm aus dem Sweeper. Den Gate 2 Bias hab ich "nach bestem Mischergebnis" gewählt. Wie man sieht ist der Frequenzgang (zumindestens für die Art des Aufbaus) ohne jeglich zusätzliche Anpassung für einen ersten Wurf doch garnicht mal so schlecht, oder? (der Knick bei 1-2Mhz ist ein Aufnhameartefakt).
Hier noch der Frequenzgang des LPF Die Spulen sind durchs Handling schon etwas arg ramponiert, so dass die 200MHz nicht mehr ganz stimmen, aber fürs experimentieren reichts.
So, und hier noch zum Abschluss der VCO. Die eingetragenen Werte stimmen durch die vielen Umlötorgien auch nicht mehr so ganz, aber was solls.
> Wie man sieht ist der Frequenzgang (zumindestens für die Art des > Aufbaus) Ich finde es sehr erstaunlich das dein Aufbau ueberhaubt funktioniert. Fuer den Frequenzbereich wo du dich aufhaelst gibt es nach meinem Geschmack VIEL zuwenig Masse. Ich mache das so das ich eine Lochrasterplatine auf eine Platine mit durchgehend Kupfer klebe. Wenn ich dann irgendwo MAsse brauche dann bohre ich an der Stelle das Loch im Lochraster eine Etage tiefer und hole mir da Masse her. Aendert sich bei dir nicht das Verhalten allein schon wenn du deine Platine etwas auf dem Tisch bewegst? Olaf
>nach meinem Geschmack VIEL zuwenig Masse. ... >eine Lochrasterplatine auf eine Platine mit durchgehend Kupfer klebe. ich kann dich beruhigen, ich mach das genauso. Nur nehme ich dafür 35µm Kupferfolie, die ich jeh nach Bedarf zuschneide und aufklebe. Die kann ich einfach für ein GND Via mit einer Nadel durchstechen und beidseitig verlöten. Viel wichtiger scheint mir jedoch eine peinlich genaue Planung und minimierung der "heissen" Stromloops zu sein, jeder mm zählt. Das verhindert schon mal viele Probleme. Im Anhang noch mal die Rückseite der Platinen. In dem kleinen, schräg aufgesetzten Kästchen unten ist die Resonanzspule untergebracht, der aktive Teil Schaltung auf der anderen Seite ist auch nicht groesser als 7x7mm. >Aendert sich bei dir nicht das Verhalten allein schon wenn du deine >Platine etwas auf dem Tisch bewegst? Ohne die zusätlichen Kupferhauben war der VCO natürlich ein sehr guter Raumbewegungsmelder - logisch. Mit den Hauben verstimmt sich die Frequenz nur noch wenn mann direkt auf die Haube langt, 35µm reichen als vollständige Schirming also nicht aus. Und da wir schon gerade bei Konstruktionstips sind - Neulich hab ich herausgefunden wie man einfach mit der Fädeltechnik eine 50 Ohm "Microstripline" legt: Einfach auf die Kupfermassenfolie 0.2mm (besser 0.3mm) CuLack Draht flach aufgedrückt/aufgeklebt verlegen, es darf aber wirklich keine Lücke bleiben. Genau vermessen kann ich das mit meinen Mitteln nicht, aber mit meinem Avalanchpulser kann ich sehr gut Reflektionen sichtbar machen. Einen solcher Konstruktion (4cm "Fädelstripline" zwischen zwei Koaxbuchsen) durchgepulst war genauso gut wie ein handeslübliches 3cm Bu/Bu Coax Verlängerungsstück. Längere Strecken, um mehr zu sehen, hab ich noch nicht ausprobiert. Damit lässt sich schon manches entspannter platzieren, vor allem wenn der Weg zu den Ein/Ausgangsbuchsen etwas länger wird. (es muss ja nicht immer gleich 4 Lagen Kaviar sein)
Ich habe mich mal mit Olafs Simulationsmodell beschäftigt. Stimmt zwar nicht so gut mit dem Datenblatt überein, aber die Tendenz ist ganz ok. Hier ist ein Sweep ID vs. UG2, UG2=0..6V, Drain liegt direkt an 12V, Source direkt auf Gnd, Signal an G1 800MHz, 80mV Amplitude.
Mit der RC-Beschaltung am Source ergibt sich dieses Bild. Macht einen instabilen Eindruck.
Die Simuation einer Testschaltung mit Olafs Modell: Ausgangsfrequenz 10kHz.
Die dazugehörige Testschaltung. Der Übertrager ist unrealistisch groß, weil sonst keine 10kHz Ausgangsfrequenz möglich wären.
>Mit der RC-Beschaltung am Source ergibt sich dieses Bild. Macht einen >instabilen Eindruck. Ich hatte gerade noch mals probiert das ganze ohne dieses RC Glied (sollte ja eine Grenzfrequenz von ~10KHz haben) zu fahren, hat aber überhaupt nichts geändert. Den Impedanzwandler hatte ich für die letzten Versuche ja sowieso rausgeschmissen und hab einfach 230 Ohm am Drain. G2-S fahre ich momentan mit 1.85V, das gibt das beste Mischprodukt. Laut DB wären das ~ -5dB Insertion Power Gain. Mit VCO 2 (30-60MHz) klappt das ja alles prächtig und ich kann bis runter zu Differenzfrequenzen von 1 paar khz einen schönen Sinus sehen, so wie es sein sollte. Also prinzipiell kann ers ja, wenn er will, dieses Mistviech. Ich hatte gestern noch versucht das übersprechen zwischen Gate 1 & 2 Port zu messen, kam aber irgendwie nicht richtig zurande. Aber tendenziell waren es besser als 20dB. Was ich auch noch versuchen wollte, am VCO Ausgang ein 1GHz LPF zu setzen (wenn ich sowas überhaupt hinbekomme). Vielleicht ist mein VCO eine wilde Dreckschleuder und das macht dann solche Effekte. Ein einfacher PAD würde ja bei sowas nichts bringen. Aber sehen wirs mal positiv: Für 4.5 cent kann man schon einen prächtigen Mixer bauen. Nur eins verstehe ich nicht - warum sieht man in den typischen Mixer Schaltungen von AFulern meist Double Balanced Diode Mixer, die teuer und schwer zu beschaffen sind und oben drein mit höherem Pegel angeblasen werden müssen? Haben die weniger höhere Mischprodukte?
Direkt am Drain, also ohne Filter, sehe ich nur Schwebungen. Ich hab mir schon fast die Karten gelegt, bis da mal die gewünscht Differenzfrequenz aufgetaucht ist. Ich denke mal, bei den Diodenmixern werden die Eingangsfrequenzen besser geblockt. Praktische Erfahrung habe ich da aber nicht. Das hier interessiert Dich vielleicht: http://techdoc.kvindesland.no/radio/ymse1/20061216154238210.pdf
> Die Simuation einer Testschaltung mit Olafs Modell: > Ausgangsfrequenz 10kHz. Habe gerade mal einen 50Mhz Clapp Oszilator gebaut. Der funktioniert nicht nur in der Simulation, sondern auch in der Praxis. Allerdings brauchte die Simulation noch einen Kickstarter. :-) http://www.criseis.ruhr.de/clapp.gif http://www.criseis.ruhr.de/clapp.jpg http://www.criseis.ruhr.de/bf1009_2.asc Olaf
Hier noch der Beweiss das er auch wirklich schwingt. http://www.criseis.ruhr.de/freq.jpg http://www.criseis.ruhr.de/oszi.jpg Ich nehme mal die nicht so aeh ganz sinusfoermige Kurve als Hinweis das sich der Transistor zu hoeherfrequenten berufen fuehlt. .-) Olaf
> Ich nehme mal die nicht so aeh ganz sinusfoermige Kurve als
Direkt am Gate sieht die Spannung meist besser aus. Einfach dort
abgreifen:)
>http://techdoc.kvindesland.no/radio/ymse1/20061216154238210.pdf Danke für den Link, kommt gleich in meine Sammlung. Die darin aufgeführte Schaltung (links) ist im wesentlichen das was ich auch an meheren anderen Stellen für Dual Gate MOSFETs gefunden habe, nur dass hier G2 ohne Bias und damit also im reinen Schaltbetrieb gefahren wird. Die rechte und untere Schaltung scheint eine Vereinfachung der Gilbert Celle zu sein, wie man sie z.B. im MC1496 und SA612 findet. Meistens werden diese Schaltungen ja für eine feste IF (z.B. 10.4MHz) designed, daher ja auch die Tuned Load am Drain. Eine so blödsinnige Idee wie damit einen Sinusgenerator bauen zu wollen scheint nicht sehr weit verbreitet zu sein. >Direkt am Drain, also ohne Filter, sehe ich nur Schwebungen. Ich hab mir >schon fast die Karten gelegt Klar ohne LPF läuft nix. >Habe gerade mal einen 50Mhz Clapp Oszilator gebaut. Ahhh, sehr schön, da hat wohl jemand wieder mal das Lötfieber gepackt. :-) Wenn dein Anfall noch etwas länger anhält, könntest du mal einen symetrischen Oszilator ausprobieren: Beitrag "Re: Varicap Dioden bei Reichelt ?" Das wollte ich auch noch demnächst mit dem BF1009 machen. Der bisher verwendete 2N7002 hat leider mit 20pF eine viel zu hohe Gate Cap. so dass ich bisher über 80MHz nicht hinauskam. Aber das Ding schwingt so stabil und hat einen sauberen Sinus bis 2Vpp und selbst mit der verwendeteten unmöglichen 1N5822 als Cap. Diode schwingt das Ding mit allem was man ihm als Spule vorwirft ohne gleich irgendwelche Feedback Cap. anpassen zu müssen. Noch ein Tipp: Ich löt die SMD Cs & Rs meist hochkant ein. Damnit kann man dan leichter bis zu 4 Stück an einem Kreizungspunkt zusammenführen und auch wieder unabhängig voneinander auslöten. Macht das ganze auch ein Stück kompakter. >Direkt am Gate sieht die Spannung meist besser aus. Mit einer magnetischen Auskopplung an der Schwingspule hab ich auch sehr gute Erfahrungen gemacht. Man kann das auch in den Simulationen gut sehen, wenn man sich auch die Stromkurven im Vergleich zu den Spannungskurven an den verschieden Oszilatorpunkten anschaut. >http://www.criseis.ruhr.de/oszi.jpg Noch etwas mehr flachgedrückter in der Flanke sieht mein Sinus unterhalb von 1MHz IF aus.
> Nur eins verstehe ich nicht - warum sieht man in den typischen Mixer > Schaltungen von AFulern meist Double Balanced Diode Mixer, die teuer und > schwer zu beschaffen sind und oben drein mit höherem Pegel angeblasen > werden müssen? Bessere Großsignalfestigkeit.
Kupfer Michi wrote: > Nur eins verstehe ich nicht - warum sieht man in den typischen Mixer > Schaltungen von AFulern meist Double Balanced Diode Mixer, die teuer und > schwer zu beschaffen sind und oben drein mit höherem Pegel angeblasen > werden müssen? ,,Haben wir schon immer so gemacht.'' In einem FUNKAMATEUR des letzten Jahres war mal ein Vergleich verschiedener Mischer. Fazit war, dass so ein SA602/612 eher zu unrecht wenig benutzt wird. Zwar sind die Diodenmischer in der Tat besser großsignalfest (was man vor allem abends auf 7 MHz in Europa schätzen lernen kann), aber der notwendige hohe Ansteuerpegel ist halt der wesentliche Nachteil. Erstens kann man das in einem batteriebetriebenen Gerät dann praktisch knicken, zweitens wird bei einer derartigen Ansteuerleistung auch mächtig Wärme generiert, was nun wiederum der Frequenzstabilität keinen besonderen Gefallen tut.
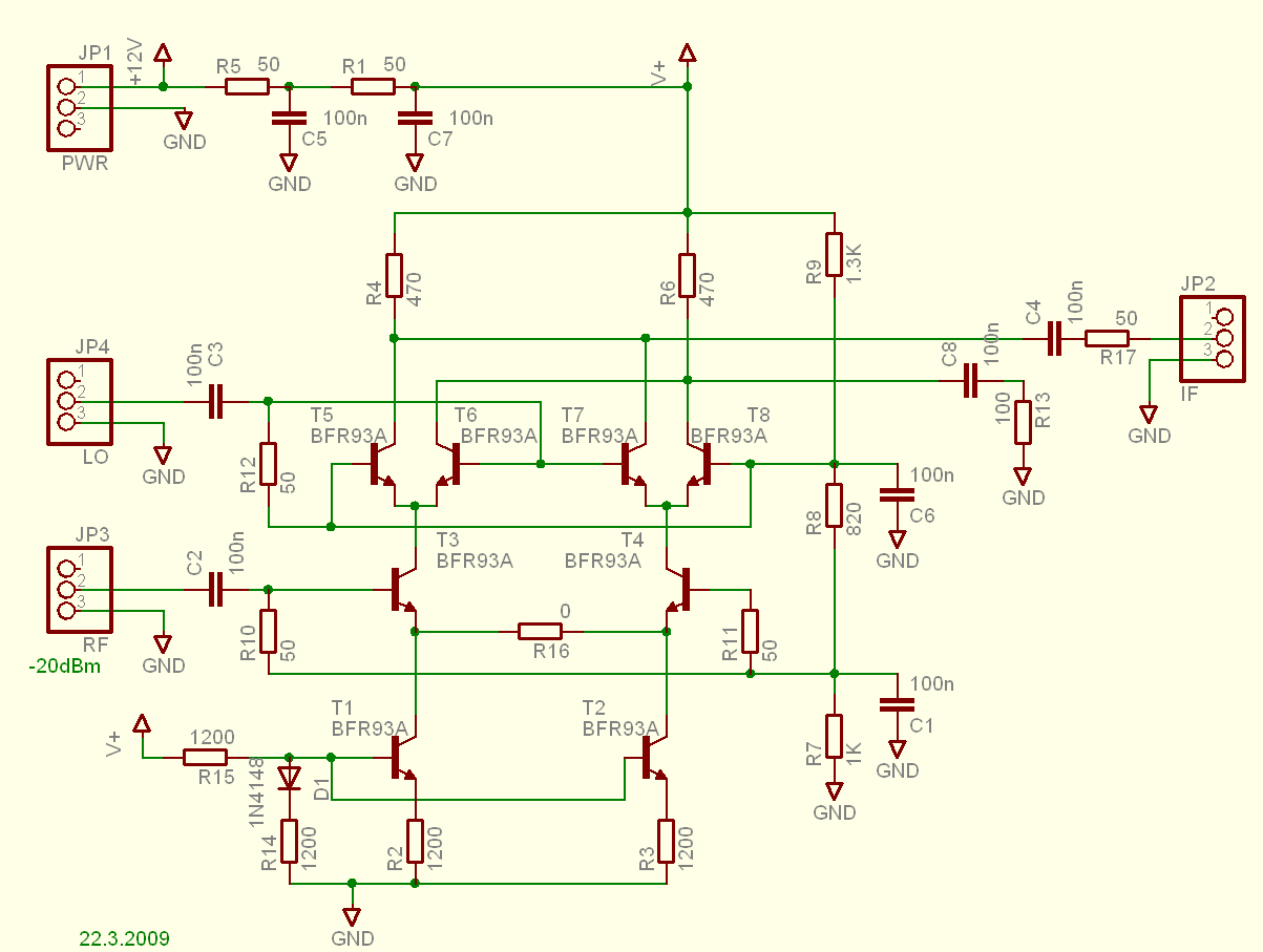
So, nachdem ich endlich wieder etwas Zeit gefunden habe, hatte ich noch einiges ausprobiert (Blech Gehäuse für den VCO, weiterer VCO auf BF1009 Basis, bessere stabilisierung der VCO Abstimmspannung,LPF am VCO Ausgang, uvm.) - leider ohne Erfolg. Aus purem Übermut hab ich auch noch eine Gilbert Zelle aus 8 BFR93A zusammengelötet. Geht auch sehr prächtig, konnte auf Anhieb und ohne viel Optimierung bis über 1.2GHz mischen. Aber leider wieder das selbe Phänomen: unter 1MHz IF starke Verzerrung des Mischprodukts. Irgendwie scheine ich da was grundsätzlich noch nicht verstanden zu haben. Da das mit der Gilbert Zelle und den VCOs so gut geht, könnte man ja damit einen 400MHz Sinus Generator bauen oder sogar einen primitiven 400MHz SA. Allerdings muss ich erst mal schauen wie man sehr schmalbandige Filter für die erste ZF baut, scheint ja in dem Frequenzbereich nicht so einfach zu sein. >>Double Balanced Diode Mixer, >Bessere Großsignalfestigkeit. ... >Zwar sind die Diodenmischer in der Tat besser großsignalfest (was man vor >allem abends auf 7 MHz in Europa schätzen lernen kann Für solche Fälle wäre dann ein FET Schalter anstelle der Dioden doch Ideal. Eventuell für so niedrige Frequenzen einfach ein HC4053 für die +-1 Multiplikation.
> könnte man ja damit einen 400MHz Sinus Generator bauen oder sogar > einen primitiven 400MHz SA. Tja, man koennte. Ich hab vor einiger Zeit auch mal drueber nachgedacht. Waer sicher auch spannend und lehrreich. Aber sich einen alten gebrauchten Tektroniks zu kaufen ist erheblich billiger. (7L13 10khz-1.8Ghz) Und wenn ich mir den so anschaue dann glaube ich nicht das man das privat als Einzelperson in absehbarer Zeit hinbekommt. Der Aufwand in so einer Kiste ist wirklich immens! Es wuerde mich nicht wundern wenn alleine schon die ganzen HF-Stecker heute neu mehr kosten als so ein gebrauchter SA. Oder der Schalter fuer das Daempfungsglied am Eingang.... Das Teil ist mein elektronisches Geraet mit der hoechstens Dichte. Etwa wie eine Kiste Bier, aber mit halbem Volumen. Einfach nur durch die ganze Klempnertechnik. > Allerdings muss ich erst mal schauen wie man sehr schmalbandige Filter > für die erste ZF baut, scheint ja in dem Frequenzbereich nicht so > einfach zu sein. Es gibt SAW-Filter fuer 14xMhz und 4xxMhz. Oder du baust die Helicalfilter. Das koennte auch spannend sein. :-) Olaf
Hallo, @Jörg Wunsch Wie sieht es mit dem SA602/SA612 Mixer im unteren Frequenzband aus (< 500KHz), sind die dort noch brauchbar ? Grüße.
Fragender wrote: > Wie sieht es mit dem SA602/SA612 Mixer im unteren Frequenzband aus (< > 500KHz), sind die dort noch brauchbar ? Ich habe den Artikel nicht parat. Da aber innerhalb des ICs alles gleichspannungsgekoppelt sein dürfte, fällt mir auf Anhieb nicht ein, warum die Teile nicht auch bis zu DC herunter funktionieren sollten.
Hallo, @Jörg Wunsch ich habe bisher den TA7358 verwendet, aber die Bauform ist mir etwas zu klobig (für die Einarbeitung ins VLF/LF Thema aber ok). Ich werde mir den SA612 mal näher anschauen. Grüße.
> Wie sieht es mit dem SA602/SA612 Mixer im unteren Frequenzband > aus (<500KHz), Ich meine gesehen zu haben das einige Leute sich damit 455khz auf Soundkarte runtergemischt haben. (fuer DRM) Olaf
Hallo, ich glaube DRM fängt erst bei über 1Mhz an (http://www.shortwavemonitor.com/00-05.htm). Für mich sind die sub-500kHz interessant. Mit dem TA7358 und einem AD9833 funktioniert es mit der Soundkarte und meiner Dekodersoftware auf einigen 100kHz auch überaschend gut. Es ist halt die Bauform die mich noch stört. Da ich mich noch im "Frickelstadium" befinde ist der Wechsel auf einen anderen Mixer noch nicht so tragisch und einige Erfahrungsberichte sparen mir endlose Stunden löterei und frickelei ;-) Grüße.
> ich glaube DRM fängt erst bei über 1Mhz an Aber 455kHz kann man in Empfaengern einfach finden. Meiner hat die sogar auf einen extra Ausgang gefuehrt damit man sich da was eigenes anklemmen kann. > Es ist halt die Bauform die mich noch stört. Komisch, als ich Burkhard damals auf das Dingen aufmerksam gemacht habe war er gerade von der Bauform begeistert weil das so Anfaengerfreundlich ist. Ausserdem ist der 7358 ja auch sehr preiswert.... Olaf
> > könnte man ja damit einen 400MHz Sinus Generator bauen oder sogar > > einen primitiven 400MHz SA. > Tja, man koennte. ..... Aber sich einen alten gebrauchten Tektroniks > zu kaufen ist erheblich billiger Klar, das ist eine andere Liga, mir gehts auch nur ums Prinzip. Die Schaltpläne zu verstehen ist eines, aber wenigstens eine primitiv Version auf den Boden zu bringern etwas ganz anders. Das sieht man dann sehr schnell wo es im Verständniss noch hapert. Ausserdem sind 400MHz BW für den praktischen Nutzen nicht besonders viel. > > Allerdings muss ich erst mal schauen wie man sehr schmalbandige Filter > > für die erste ZF baut, scheint ja in dem Frequenzbereich nicht so > > einfach zu sein. > ... Oder du baust die Helicalfilter. Das koennte auch spannend sein. :-) Hat mir keine Ruhe gelassen und so hab ich mir gleich einen 3stufigen 800MHz Helix Filter gebaut. Gerade fertig geworden und ich war ganz baff, dass man schon beim ersten Scan sowas wie eine brauchbare Filterkurve erkennen konnte.... aber irgend was muss da noch abgelichen werden. Wo ich noch schwimme, ist die richtige Kopplung zwischen den Stufen (Öffnung zwischen den Kammern oder einfach ein Drahtstummel zur kap. kopplung) sowie die höhe des Koppelpunktes an der Helix der Ein/Ausgangsstufe. Wird der einfach wie bei einem Autotransformer zur Impedanzanpassung berechnet? (Jetzt bräuchte es eigentlich nur noch einen 20->800MHz Frequenzvervielfacher bzw. weitere PLL gesteuerete VCOs und etwas AVR kleinkram und fertig wär der Mini-SA ;-) , na ja, so in etwa, auch die grössten Gartenzwerge haben mal ganz klein angefangen)
> Gerade fertig geworden und ich war ganz baff, dass man schon > beim ersten Scan sowas wie eine brauchbare Filterkurve > erkennen konnte.... Stimmt, kaum zu glauben. :-) > Wird der einfach wie bei einem Autotransformer zur Impedanzanpassung > berechnet? Keine Ahnung, ich hatte bisher nur kurz darueber nachgedacht als ich selber ueber meinen SA gegruebelt habe. Ich wuerde aber erwarten das es da auf die Resonanz ankommt und das es ganz schoen komplziert wird bis es so laeuft wie man es sich vorstellt. Das hier hab ich mir noch gemerkt: http://www.rfcafe.com/references/electrical/helical-resonator.htm > (Jetzt bräuchte es eigentlich nur noch einen 20->800MHz > Frequenzvervielfacher bzw. weitere PLL gesteuerete VCO U6205 (Du brauchst einen Berg alter Tuner, Pollin?) SP5055 http://hem.passagen.se/communication/supertuner.html TD6358 http://hem.passagen.se/communication/uv916rec.html http://www.g-qrp-dl.de/Projekte/spektrumana/spectrum.html http://www.holmea.demon.co.uk/SpecAnHtml/SpecAn.htm ittp://www.hanssummers.com/electronics/equipment/spectrumanalyser/logamp /index.htm ittp://www.nitehawk.com/rasmit/sa50.html ittp://www.intio.or.jp/jf10zl/speana.htm ittp://www.qsl.net/va3iul/SA/spectrum_an.html ittp://www.ak-modul-bus.de/stat/programmierbarer_oszillator_ics307_2.htm l Olaf
Schau dir mal den an: http://www.analog.com/static/imported-files/data_sheets/ADL5350.pdf Low Cost und wie du schon sagtest, der Frequenzvervielfacher ist dann das eigentliche Problemchen ...
Vorerst Danke an euch Beiden für die vielen Links - ... werde berichten, wenn ich wieder etwas Zeit habe.
So, jetzt hatte ich wieder etwas Zeit mich rekursive durch die vielen Links zu wühlen. Einen Teil kannte ich schon, aber es kann ja nicht schaden, die Sachen mehrfach zu lesen. Wer an SA Selbsbauten interessiert ist sollte sich auch: http://www.s5tech.net/s53mv/spectana/sa.html von S53MV anschauen. >Tuner... SP5055 Guter Tip, hab gleich nachgeschaut und in einem defekten Gerät einen SP5055 ausgegraben. Wenn ich das DB richtig lese, so könnte man das Ding auch durch entsprechende Programmierung als 2.6GHz Prescaler betreiben und den PLL Teil einfach unbenutzt lassen - auch was wert. > > Helixresonator .... > > Gerade fertig geworden und ich war ganz baff, dass man schon > > beim ersten Scan sowas wie eine brauchbare Filterkurve > > erkennen konnte.... > Stimmt, kaum zu glauben. :-) Ja, aber die Probleme meiner Konstruktion sieht man erst, wenn man etwas genauer hinschaut. Man hat zwar, bei geigneter Kopplung/Abstimmung mit ~2.5MHz einen wunderbar schmalbandigen Durchlass, aber ...
... aber im oberen Stopband hat man einen ungewollten Durchlass. Die Form und Stärke der Rippel hängt sehr stark von der Anordnung der Koppeldrähte relkativ zu der Helixwindung ab. Muss da noch einiges ausprobieren, aber meine Mechanische Konstruktion lässt mir da nicht sehr viel Spielraum.
Hier noch das mechanische Verbrechen... (Die Endkappen sind nicht aufgesetzt)
Als nächstes wollte ich auch noch ein sogenanten Interdigital Bandpass aus lamda/4 Resonatorstäben zusammenschrauben. Mal sehen, wie weit man dabei mit einfachen Mitteln kommt.
Wo gibts denn das tolle Design-Prog für Interdigitalbandpässe? Gruß - Abdul
>Wo gibts denn das tolle Design-Prog für Interdigitalbandpässe? Den Algorithmus habe ich von hier: Interdigital Bandpass Filter Designer http://www.wa4dsy.net/cgi-bin/idbpf war in einem von Olaf's Links vergraben. Hab nur ein paar Trivialänderungen vorgenommen und zum Rumspielen ein UI drübergestülpt. Hab noch keine Ahnung ob das realistische Werte liefert.
"Hab nur ein paar Trivialänderungen vorgenommen und zum Rumspielen ein UI drübergestülpt." Irgendwas muß ich verpaßt haben. 'Nur ein UI' und du bekommst gleich Grafiken draus??? Zauberer zumindest in Softwaretechnik? Was hast du genau gemacht? Gruß - Abdul
> Zauberer zumindest in Softwaretechnik?
Na klar, wenns mit dem Lötkolben nicht mehr weiter geht wird halt mit
Software gezaubert...
Ich habe den C Code aus obigen Link hergenommen, etwas aufgeräumt und
eine C++ Klasse draus gemacht.
In dem Array ALOSS wird ja schon der Frequenzgang berechnet. Diese Daten
lese ich nach der Berechnung aus, stopfe sie in ein selbstgeschriebenes
Graphen Control, dazu noch die übliche MFC Instant Sauce und schon hat
man obige Ausgabe. (Das Programm läuft natürlich vollständig lokal auf
dem PC und ruft nicht das Web Interface von wa4dsy auf)
Ich wollte einfach an einem Slider zappeln können und sofort die
Auswirkungen auf den Frequenzgang sehen, nichts ernsthaftes, einfach
eine kleine Nebenspielerrei.
Ja, jetzt hast du den Salat. Das läuft unter Windoof? Posten! Gruß - Abdul
@ Kupfer Michi Ich hätte auch Interesse an deinem Programm. Wäre schön wenn du es als Download zur Verfügung stellen könntest.
Huch, da zappelt ja noch was... Im Anhang das Programm. Ich habs unter W2K mit 1600x1280 Auflösung erstellt. Keine Ahnung ob das unter anderen Randbedingungen richtig läuft. Das Programm sollte selbsterklärend sein, wenn man sich vorher die URLs durchgelesen hat. Wie gesagt, war das ganze für mich nur eine kleine Nebenspielerrei, in die ich keinen allzugrossen Zeitaufwand stecken wollte. Daher verspüre ich auch keine allzugrosse Lust, die Sourcen mit allen dazugehörigen eigenentwickelten Libs in einen veröffentlichungsfähigen Zustand zu bringen. Jedoch hab ich zum besseren Verständniss die zwei wichtigsten Dateien, in denen das ganze Berechnen stattfindet, mit beigepackt. (Die Orignalsoftware stammt aus der oben angegeben Quelle)
Läuft unter Vista. Und ein Beispiel für die für mich nötigen 1090MHz ist auch schon drin! Super, vielen Dank für die Veröffentlichung.
>Läuft unter Vista.
Stell mal ein Bild rein, damit ich sehen kann wie das dort aussieht.
Noch ne Anmerkung:
Im Durchlassbereich nimmt der Algorithmus vereinfachend einen ebenen
Frequenzgang an, die eigentlich durch die Überlagereung entstehenden
Rippel bleiben unberücksichtigt. Also nicht wundern...
Danke, aber wie ich befürchtet habe wird bei deiner niedrigeren Auflösung die obere Schemazeichnung nicht richtig mitskaliert und am unteren Rand abgeschnitten. Aber zum Rumspielen sollte es reichen.
Hallo, ich habe auch Probleme mit dem BF1009SW. Ich möchte ihn jedoch nicht als Mixer, sondern als HF-Breitband-Verstärker (100kHz-30MHz) benutzen. Meine Test-Schaltung entspricht dabei im Wesentlichen der im Datenblatt aufgeführten Applikation (einen genauen Schaltplan kann ich gerne einstellen). Bei einem Testaufbau hat der BF1009 sehr seltsames Verhalten gezeigt. Zum einen war die Stromaufnahme wesentlich größer als im Datenblatt vermerkt (23mA bei 9V), zum anderen verlief die Verstärkung mittels des AGC-Gates nicht linear zur Steuer-Spannung. Das Maximum der Verstärkung war bei einer AGC-Spannung von ca. 2,6V. Danach fällt die Ausgangsspannung wieder stark ab. Nicht zuletzt war auch eine deutliche Deformierung der Kurvenform zu erkennen: Ein Rechtecksignal erscheint am Ausgang nahezu als Sinus (Meßfrequenz von 2 MHz, wobei die Kurven bei 100kHz auch nicht wesentlich besser aussahen). Alles in allem habe ich mehr Frage als Antworten, nach ein paar Tests mit dem Dual-Gate-Mosfet. Daher meine Frage/Bitte: Hat jemand Erfahrungen mit dem BF1009SW? Gibt es irgendwo Schaltungs-Applikationen oder Applikationshinweise, aus denen man villeicht schlau werden könnte? Besten Dank für die Hilfe Gruß Max.
Anbei die von mir verwendete Schaltung, in der ich den BF1009SW als HF-Verstärker arbeiten lassen will (siehe Problembeschreibung im vorhergehenden Posting). Gruß Max.
23mA ist in der Tat etwas hoch. Mach mal bei einem frischen Exemplar sicherheitsheitshalber noch einen Widerstand an Drain dran. Gate 1/2 verwechselt? (von der BF1009S.. Serie gibt es verschiedene Gehäusevarianten) >Das Maximum der Verstärkung war bei einer AGC-Spannung von ca. 2,6V Das ist ja auch laut DB so zu erwarten, aber danach abfallen sollte er nicht. Tritt das auch bei anderen Exemplaren auf? An Gate 1 Spannung überschritten? (max. 3V laut DB) Der BF1009S ist eigentlich nur für Kleinsignalverstärkung/Abschwächung ausgelegt. Oberhalb von ein paar 10mV treten nach meiner Erinnerung Signalverzerrungen auf.
Eine Verwechslung der Anschlüsse würde ich mal ausschliessen. Ich habe die Pollin-Variante (BF1009SW) und auch genau das Datenblatt dazu genommen. Aber stimmt, da kommt man schnell ins Schwitzen, bei den 'zig Varianten und Möglichkeiten - und dann ist das auch noch alles soooo klein :-) Ich habe jedenfalls die im Reversegehäuse (so wie von mir im Schaltplan gezeichnet ist die Draufsicht). Gute Idee mit der Eingangsspannung: Ich befeuere den MOSFET mit 30mV - das könnte also schon mal für die hübsche Kurvenform sprechen. Da werde ich einen U-Teiler davor setzen müssen, damit ich locker unter 10mV bleibe. Mal sehen, ob es hilft. G1 wird bei mir ausschliesslich mit HF betrieben, da sollte gar keine Gleichspannung ankommen, aber selbst die HF ist noch nie über Uss=3V gewesen. Nach den ersten Messungen war auch mein erster Gedanke: mal wieder Mist gelötet! Also noch mal ein neuer BF1009 aus der Verpackung und alles mit vielen Überprüfunegn zusammengelötet. Aber es war exakt das selbe (auch der Verstärkungsabfall bei höherer G2-Spannung)! Allerdings muß ich sagen, dass ich - des bessern experimentierens wegen - recht lange Leitungen zw. den Bauelementen hab (also keine Beinchen gekürzt). Aber das sollte doch bei 2MHz noch kein K.O.-Kriterium sein, oder? Zumal es ja bei niedrigeren Frequenzen auch nicht besser wird. Was meinst Du, wie groß der R im Drain sein sollte? So als Größenordnung? Werde leider erst am Montag wieder zum testen kommen - melde mich dann aber gleich mit den Ergebnissen. Vorerst einmal vielen Dank für die Tipps. Gruß Max.
G1 erkennst du auch daran, dass es ein paar 100KOhm zu D und S hat (Self
Bias Network)
30mV sollte eigentlich noch gehen.
Bei 3.3V G2 hab ich hier 20dB Verstärkung. allerdings fällt dann auch
bei mir bei höherem G2 die Verstärkung wieder ab (10-20%).
Über die Frequenz brauchst du dier keine Gedanken machen, solang du
oberhalb Grenzfreq. des Hochpasses vor G1 liegst.
Was soll die riesen 220mH Spule an D?
Die hat doch sicher eine SRF << 1MHz ! Kein Wunder dass dann die
Oberwellen deines Rechtecks durch deren Streukapazität schon wieder
kurzgeschlossen werden und du dann nur noch die Grundwelle am Ausgang
siehst.
Schmeiss die raus und setz einen Widerstand.
>Was meinst Du, wie groß der R im Drain sein sollte?
Na überleg doch. Mindestens so gross dass bei voller Aussteuerung
maximal ID max fliesen kann bzw Ptot max einghalten wird.
Danach kannst du versuchen den Arbeitspunkt an D so zu legen, dass
minimale Verzerrung entstehen (D bestimmt ja über Self Bias Network
Arbeitspunkt an G1).
Das DB gibt ja da leider nicht sehr viel her.
Ich hab gerade zum ausprobieren auf die schnelle bei 6.5V 470Ohm
genommen.
Also der Tip mit der Spule war schonmal ein Volltreffer! In meiner Unbekümmertheit war ich der Meinung, dass das G2 mittels der L schön HF-frei ist - war es sicher auch, aber dadurch habe ich mir echt die Ausgangsspannung verbogen. Und das sogar schon bei 100kHz - also auf die Idee wäre ich ehrlich gesagt von alleine nie gekommen! Überhaupt schwingt das Teil ziemlich schnell - ich werde es nochmal vollkommen neu aufbauen. Und dann auch gleich HF-gerecht. Erst dann lohnt sich das Weitermessen. Melde mich wieder, wenn ich so weit bin - Besten Dank aber schon erstmal!
> Allerdings muß ich > sagen, dass ich - des bessern experimentierens wegen - recht lange > Leitungen zw. den Bauelementen hab (also keine Beinchen gekürzt). Aber > das sollte doch bei 2MHz noch kein K.O.-Kriterium sein, oder? Zumal es > ja bei niedrigeren Frequenzen auch nicht besser wird. Das ist eine Fehleinschaetzung. Sehr schnelle Bauelemente koennen dann trotzdem munter mit 1Ghz schwingen und du merkst das vielleicht nur an der grossen Stromaufnahme. Ueberlegt dir mal wie eine Oszillatorschaltung sagen wir mal fuer 1Ghz dimensioniert ist. Da hast du auch nur allerwinzigste Kondensatoren und Spulen und da reichen dann laengere Anschlussdraehte auch schon. > Überhaupt schwingt das Teil ziemlich schnell - ich werde es nochmal > vollkommen neu aufbauen. Und dann auch gleich HF-gerecht. Erst dann > lohnt sich das Weitermessen. Richtig! Olaf
Wenn ich mit schnellen HF-Bauteilen auf dem Steckbrett experimentieren
möchte, löte ich diese auf ein kleines (Lochraster) Platinchen als
Halbbaugruppe HF Gerecht zusammen, alles SMD natürlich.
Da sind dann alle kritischen Signalwege, Ablockelemente, Rückkopplungen
etc. drauf.
Damit kommt man dann schon etwas weiter und hat nur noch die relativ
unkritischen Signalwege übers Steckbrett laufen - ein Kompromiss halt
zwischen Experimentierflexibilität und HF Notwendigkeit.
> Sehr schnelle Bauelemente koennen dann trotzdem munter mit 1Ghz schwingen
z.B. bei einem 1-2GHz VCO ist die "aktive" Schwingpule bei mir ein 5mm
Drahtstückchen...
Tja, typischer Fall von Denkfehler (und mangelnder Erfahrung): es stimmt natürlich, dass in diesem Fall die zu verarbeitenden Frequenzen eher zweitrangig sind. Solange der MOSFET 1GHz schafft, kann er natürlich auch jederzeit als Oszillator in diesem Bereich arbeiten - und dazu reichen natürlich wirklich schon minimale Kapazitäten/Induktivitäten. Manchmal braucht man eben mal jemanden, der einem das Brett vor dem Kopf ein wenig anbohrt ;-) Also wie gesagt: Heute Abend wir alles ganz neu, kurz und hübsch aufgebaut. Ich melde mich wieder... Gruß Max.
So, es ist vollbracht! Der Verstärker verstärkt, das Signal ist ganz ordentlich und die Stomaufnahme ist auch im Rahmen dessen, was sich Infineon seinerzeit mal so dachte. Ich habe nochmal die Schaltung gezeichnet, wie sie jetzt bei mir läuft, vielleicht interessiert es jemanden. Die beiden Hauptprobleme waren in der Tat das wilde Schwingen (so um die 120 MHz) und die Induktivität in der Versorgungsleitung. Einzig das nicht ganz datenblattkonforme Verhalten bei Erhöhung der AGC-Spannung konnte nicht beseitigt werden. Die Verstärkung fällt nach einem Maximum (bei mir ca. +24dB) bei weiterer Erhöhung der Spannung an G2 ab. Die Gatespannung für das Maximum liegt bei mir je nach gewähltem AP bei ca. 3,5V bis 7V. Aber zugegeben: Das stört mich nicht wirklich ;-) Vielen lieben Dank an Euch, für die schnelle und kompetente Hilfe! Möge der Gott der hohen Frequenzen allzeit mit Euch sein :-) Danke, Gruß und Tschüß! Max.
Bitte melde dich an um einen Beitrag zu schreiben. Anmeldung ist kostenlos und dauert nur eine Minute.
Bestehender Account
Schon ein Account bei Google/GoogleMail? Keine Anmeldung erforderlich!
Mit Google-Account einloggen
Mit Google-Account einloggen
Noch kein Account? Hier anmelden.





















