Hallöchen Ich baue zur Zeit ein RFID-Lesegerät für FDX-Transponder ( Tiererkennung ). Diese Teile verwenden Amplitudenmodulation zur Datenübertragung. Zur Zeit verwende ich eine einfache Detektorschaltung ( Diode + Kondensator ) zur AM-Demodulation. Die Demodulation und auch Dekodierung mit einem uC funktioniert bereits. Aber leider wenn sich der Transponder in größerem Abstand befindet wird das AM-Signal so schwach, dass die Störungen überwiegen. Aufgabe : Es gibt einen Schwingkreis den ich mit einem MosFet zum Schwingen anrege ( 134kHz ). Der Transponder dämpft den Schwingkreis im Takt der Daten (ca. 4 kHz ). Es befindet sich daher auf einer Wechselspannung mit 200 Vpp ein AM-Signal mit manchmal wenigen Millivolt. Wie kann ich nun dieses AM-Signal mit möglichst einfacher Schaltung demodulieren ( und möglichst mit Standart IC's die leicht zu beschaffen sind !! ) Danke Euch für Eure Hilfe. hmg Mandi
Manfred Schön schrieb: > Der Transponder dämpft den Schwingkreis im Takt der Daten (ca. 4 kHz ). > Es befindet sich daher auf einer Wechselspannung mit 200 Vpp ein > AM-Signal mit manchmal wenigen Millivolt. Das geht relativ einfach: 1. Einfacher AM-Demodulator mit Diode Kondensator und Lastwiderstand 2. Kondensator zur Auskopplung der 100 oder 200 V DC. 3. Tiefpass zum Ausfiltern des Trägers Übrig bleibt das Modulationssignal des Trägers. Das wird aber nur funktionieren, wenn der Oszillator sehr rauscharm ist. Jörg
Vermutlich würde dir ein MK484 bereits reichen. Wenn du damit nichts anzufangen weißt, dann melde dich per PM. Gruß - Abdul
Hey Abdul, ich kannte den MK484 nicht, wohl aber den Vorgänger ZN414. Dass ich das Ferranti-Datenbuch nochmal in die Hand nehme, wer hätte das gedacht... :-) Sollte man mit dem MK484 einen bemerkenswert einfachen DCF77-Empfänger bauen können?
Weil die Frage nach der Funktion des MK484 auftauchte: Über die rückgekoppelte Gleichspannung vom Ausgang kommend wird die erste Stufe in der Verstärkung geregelt. Steigt die Feldstärke, dann wird die durchschnittliche Ausgangsgleichspannung niedriger und damit regelt sich die Eingangsstufe über den Gleichstrompfad quer durch die Empfangsspule zurück. Diese Spannung ist antiproportional zum Logarithmus der Feldstärke. Leider ist der Regelumfang aber nur ca. 30dB. Wunder kannst du also keine erwarten. Für die Anwendung RFID sollte das aber reichen. Das IC ist halt schön klein, einfach anzuschließen und billig. Richtig Verstärkung hat er allerdings erst bei 200kHz aufwärts. Tunen daran geht wegen der integrierten Koppelkondensatoren nicht. Eine exakte Literaturquelle zur Funktionsweise ist mir nicht bekannt. An den Ausgang hängst du dann einfach einen kondensatorgekoppelten Komparator, dessen zweiter Eingang über einen Tiefpaß an seinen ersten Eingang angeschlossen ist. Die Zeitkonstante des Tiefpaß machst du länger als ein Symbol deines Modulationssignals, aber kürzer als eine komplette Message. Demodulation ist also nur von ASK-Signalen möglich. Viel Spaß - Abdul
Eddy Current schrieb: > Hey Abdul, > > ich kannte den MK484 nicht, wohl aber den Vorgänger ZN414. Dass ich das > Ferranti-Datenbuch nochmal in die Hand nehme, wer hätte das gedacht... > :-) Sollte man mit dem MK484 einen bemerkenswert einfachen > DCF77-Empfänger bauen können? Habe ich schon gemacht. Du kommst zu spät :-) Wenn du das sagenumrankte Application Manual für den ZN414 drinnen hast, dann wäre ich daran interessiert. Konnte das bislang nirgends finden. Gruß - Abdul
Ein paar interessante Schaltungen stehen allemal drinnen, siehe Anhang. Ich werde mir das Thema DCF77 mal vornehmen, da ich nicht bereit bin, ein so einfach zu benutzendes, fix und fertiges Modul vom C oder R einzusetzen... Hier ist auch noch ein interessanter Link, der sich mit ZN414/MK484/TA7642 beschäftigt, einschließlich einfacher Ersatzschaltung, mit der sich dann auch die untere Grenzfrequenz einstellen läßt: http://www.franzis.de/elo-das-magazin/entwicklung-und-projekte/retro-radio/mittelwellenempfaenger-mit-dem-ta7642
Hallo Chrisi Danke für das PDF und der Link. Hab mir nun ein paar so Teile bestellt und sobald ich die habe werde ich mal experimentieren damit. Hinweis der C hat diese Teile noch ! hmg Mandi
Hi Manfred, Für Deine Anwendung halte ich mittlerweile den ZN414 und seine Nachkommen für ungeeignet: - (Viel) zu grosser Signalpegel am Schwingkreis, ein Dämpfungsglied macht die Vorteile des ZN414 wieder zunichte. - Verstärkungsregelung kann nicht genutzt werden. Der ZN414 verstärkt die HF. Was Du brauchst, ist erst die Demodulation mit anschliessender Verstärkung im Basisband.
Oh, habe gerade die Aufgabenstellung nochmals gelesen. Du bedämpfst also den Schwingkreis des Senders durch den Empfänger?! Dann sind das nur zwei lose gekoppelte Schwingkreise. Da muß ich Eddy dann allerdings recht geben, eine einfache Lösung gibts für diese Anwendung nicht. Der MK484 wird vielleicht gehen, aber nicht sonderlich gut. Vielleicht gerade erträglich :-) Es ist eine Frage des Abstandes mit 15x'!' Und die schlechte Nachrichte: Kenne keine elegante Lösung! Das gewählte Verfahren ist Blödsinn. Ist das irgendein Standard? Solche Sachen gibt es vereinzelt als Anwendung z.B. bei der automatischen Signalisierung von vorbeifahrenden Zügen. Geschickter wäre es, im batterielosen Transceiver bspw. die Frequenz zu verdoppeln. Oder eine Lücke einzufügen, nachder der Empfänger zurücksendet und dabei die empfangene Energie benutzt. Die Sendespule also mittlerweile wieder abgeschaltet ist! Daher die Frage, ob es ein vordefinierter Standard ist oder du deine Suppe selber kochen kannst. Gruß - Abdul
Eddy Current schrieb: > Ein paar interessante Schaltungen stehen allemal drinnen, siehe Anhang. > Ich werde mir das Thema DCF77 mal vornehmen, da ich nicht bereit bin, > ein so einfach zu benutzendes, fix und fertiges Modul vom C oder R > einzusetzen... > Danke Eddy! Das hatte ich schon. Auf Seite 5-47 unten steht was von Application Manual. Sorry, das meinte ich! Any chance? Gruß - Abdul
Hallöchen Zur Frage : >>Daher die Frage, ob es ein vordefinierter Standard ist oder du deine >>Suppe selber kochen kannst. Ja es ist Standart. Fast alle RFID-System arbeiten so. Für die meisten System gibt es fertige IC's die das machen. Das RFID-System um das es geht findet Verwendung in der Tiererkennung. Es gibt da leider sehr wenige Hersteller. Und die Wenigen sind sauteuer. Wollte daher eine Schaltung mit möglichst Standartbauteilen machen die auch noch günstig sein soll. hmg Mandi
Hm. @Mandi: Hängt das ja offensichtlich mit diesem Thread zusammen: Beitrag "Tiefpassfilter achter Ordnung" Frage: Hast du seitdem deine Ansichten etwas angepaßt? Gruß - Abdul
Abdul K. schrieb: > Danke Eddy! Das hatte ich schon. Auf Seite 5-47 unten steht was von > Application Manual. Sorry, das meinte ich! Egal, das Datenblatt wirkt vielleicht auch auf andere inspirierend :-) > Any chance? Von meiner Seite: Nö. Das Datenbuch stammt aus meiner Praktikantenzeit und die ist über 20 Jahre her (-:>
Wat solls. Als ZF-Verstärker ist er trotzdem gut. Einen SA602 davor und man hat einen guten Empfänger für die starken Broadcast-Sender. Gruß - Abdul
Manfred Schön schrieb: > Das RFID-System um das es geht findet Verwendung in der Tiererkennung. > Es gibt da leider sehr wenige Hersteller. Und die Wenigen sind sauteuer. > Wollte daher eine Schaltung mit möglichst Standartbauteilen machen die > auch noch günstig sein soll. Ich hatte Dir schon ganz oben geschrieben, wie man das ganz einfach machen kann. Statt einmal darauf einzugehen, diskutiert Ihr hier am Thema vorbei. Jörg
Hast du das schonmal probiert, wie du es beschreibst? Es wird ein Verhältnis von 200V zu mV erwähnt. Gleichzeitig muß der Schwingkreis aber auch einschwingen und stabil die Amplitude halten, damit der Oszillator nicht die paar mV völlig überdeckt. Das stelle ich mir schwierig zu erreichen vor. Aber wie wohl schon gemerkt, diese Anwendung hatte ich bislang nie auf dem Tisch und kann daher nur theoretisch beitragen. Solange nicht exakte Standards beschrieben werden, ist das eh alles Käse. Kein Mensch weiß wie lange z.B. die Präampel ist. Gute Nacht - Abdul
Hallo Jörg. >Das geht relativ einfach: >1. Einfacher AM-Demodulator mit Diode Kondensator und Lastwiderstand >2. Kondensator zur Auskopplung der 100 oder 200 V DC. >3. Tiefpass zum Ausfiltern des Trägers Sorry. Aber genauso mache ich es zur Zeit : >>Zur Zeit verwende ich eine einfache Detektorschaltung ( Diode + >>Kondensator ) zur AM-Demodulation. Und das mit dem MK484 schien zu verlockend zu sein. Ich habe für Deinen Schaltungsvorschlag keine Dimensionierung gefunden. Der Tiefpassfilter ist kein Problem. Aber der Demodulator ( Diode, Kondensator u. Lastwiderstand ) Gibt es spezielle Dioden dafür ? >2. Kondensator zur Auskopplung der 100 oder 200 V DC. Da hast was falsch gelesen : Es ist AC und nicht DC ! :-( hmg Mandi
Hallo Jörg. >>2. Kondensator zur Auskopplung der 100 oder 200 V DC. >Da hast was falsch gelesen : Es ist AC und nicht DC ! :-( Mein Denkfehler. Nach dem Detektor ist es natürlich bereits Gleichspannung. hmg Mandi
Abdul K. schrieb: > Hast du das schonmal probiert, wie du es beschreibst? In ähnlichen Anwendungen (Ultraschall-Doppler-Radar) habe ich das schon erfolgreich eingesetzt. > Es wird ein > Verhältnis von 200V zu mV erwähnt. Gleichzeitig muß der Schwingkreis > aber auch einschwingen und stabil die Amplitude halten, damit der > Oszillator nicht die paar mV völlig überdeckt. > > Das stelle ich mir schwierig zu erreichen vor. Natürlich ist das schwierig, aber das hat nichts mit dem Demodulator zu tun. Wenn das Oszillatorsignal unstabil oder verrauscht ist, überdeckt es das Modulationssignal auf jeden Fall, unabhängig von Aufbau und Funktionsweise des Demodulators. Deshalb macht es auch wenig Sinn, über den Demodulator zu diskutieren. Manfred Schön schrieb: > Ich habe für Deinen Schaltungsvorschlag keine Dimensionierung gefunden. > Der Tiefpassfilter ist kein Problem. > Aber der Demodulator ( Diode, Kondensator u. Lastwiderstand ) > Gibt es spezielle Dioden dafür ? Da brauchst Du keine speziellen Dioden. Sie sollte schnell sein und min. 600 V sperren können. Wahrscheinlich reicht eine BA 159. Die Dimensionierung ist unkritisch und kann empirisch optimiert werden. Sie sollte den Oszillator nicht zu stark belasten. Wie ich bereits schrieb, ist nicht der Demodulator das Problem, sondern die Stabilität des Oszillators. Jörg
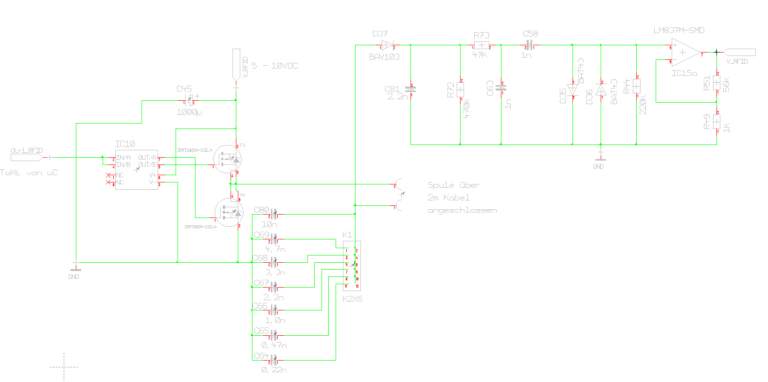
Hallo Jörg. Du meinst also , dass das Problem eher beim Schwingkreis liegt ? Ich habe die Schaltung des Schwingkreises und des Demodulators angefügt. Ich habe mit Digital.- und einfachen Analogschaltungen kein Problem. Aber mit Schwingkreise, Demodulatoren und Filter habe ich keine Erfahung. Kannst Du bitte mal ein Auge drauf werfen. Wäre supa. Würde mich auch für die Hilfe erkenntlich zeigen. hmg Mandi
Manfred Schön schrieb: > Du meinst also , dass das Problem eher beim Schwingkreis liegt ? Ja > Ich habe die Schaltung des Schwingkreises und des Demodulators angefügt. > > Ich habe mit Digital.- und einfachen Analogschaltungen kein Problem. > Aber mit Schwingkreise, Demodulatoren und Filter habe ich keine > Erfahung. > Kannst Du bitte mal ein Auge drauf werfen. Wäre supa. Der Demodulator sollte im Prinzip funktionieren. Ob die Verstärkung ausreichend ist und ggf. eine Regelung nötig ist, mußt Du testen. Ein Tiefpass sollte noch VOR den Verstärker, damit der nicht vom Träger übersteuert wird. Das Trägersignal vom µP sollte starr von einem Quarzoszillator abgeleitet sein, dann ist das Phasenrauschen minimal. Die Betriebsspannung der MOSFET-Endstufe muß ultrastabil bzw. rauscharm sein. Eine Schwankung von nur 1 mV bei 5 V Betriebsspannung würde die Oszillatoramplitude um 1/5000 stören. Bei 200Vpp wären das immerhin schon 20mV Störpegel auf dem AM-Demodulator. Damit liegtst Du um Größenordnungen über dem, was Du an Signalpegel auswerten könntest. > Würde mich auch für die Hilfe erkenntlich zeigen. Das höre ich gerne ;-) Jörg
Hallo Jörg. >> Der Demodulator sollte im Prinzip funktionieren. Na OK. >> Ein Tiefpass sollte noch VOR den Verstärker, damit der nicht vom Träger >>übersteuert wird. Die Verstärkung der ersten Stufe ist ja nicht so hoch. Kann daher fast nicht übersteuert werden. Nach der ersten Stufe habe ich einen Tiefpassfilter 4-ter Ordnung. Danach zwei Verstärkerstufen mit höherer Verstärkung ( jeweils 60-fach ) und Bandpassfilterung. >>Das Trägersignal vom µP sollte starr von einem Quarzoszillator >>abgeleitet sein, dann ist das Phasenrauschen minimal. Ja ist so. >> Die Betriebsspannung der MOSFET-Endstufe muß ultrastabil bzw. rauscharm sein. Die Spannung bricht beim Anregen des Schwingkreises um ca. 20mV pro Takt ain. Ist aber über der ganzen Zeitdauer gleichmässig. Sollten dieses Störungen verursachen, sollten sich diese ja durch einen Tiefpass rausfiltern lassen. Eigentlich ist ja die Trägerfrequenz weit höher als die Frequenz des zu übertragenden Signals und daher sollten sich diese Störungen leicht rausfiltern lassen. Ich bin am überlegen ob ich nicht die Verstärkung der ersten Stufe ( vor dem Filter ) etwas erhöhen sollte ? Signalverlauf : Demodulator -> Tiefpass RC -> Vorverstärker -> Tiefpass 4-ter Ordnung -> Verstärker mit Bandpass -> Komperator -> uC Eingang hmg Mandi
Manfred Schön schrieb: >>> Die Betriebsspannung der MOSFET-Endstufe muß ultrastabil bzw. rauscharm > sein. > > Die Spannung bricht beim Anregen des Schwingkreises um ca. 20mV pro Takt > ain. Ist aber über der ganzen Zeitdauer gleichmässig. > Sollten dieses Störungen verursachen, sollten sich diese ja durch einen > Tiefpass rausfiltern lassen. Diese Störung ist prinzipiell irrelevant, sofern sie stabil ist. Da die Störfrequenz in Phase zur Oszillatorschwingung ist, gibt es keine Intermodulationdprodukte. > Eigentlich ist ja die Trägerfrequenz weit höher als die Frequenz des zu > übertragenden Signals und daher sollten sich diese Störungen leicht > rausfiltern lassen. Ganz so einfach ist das nicht. Störungen auf der Betriebsspannung werden direkt auf den Träger moduliert und vom Demodulator wieder in das Nutzsignal transferiert. Du mußt also mit einem Tiefpass alle Frequenzen aus der Betriebsspannung herausfiltern, die im Bereich des Nutzsignales liegen. > Ich bin am überlegen ob ich nicht die Verstärkung der ersten Stufe ( vor > dem Filter ) etwas erhöhen sollte ? Prinzipiell sollte die Verstärkung der 1. Stufe möglichst hoch sein, damit die Rauschpegel der folgenden Stufen möglichst nicht mehr ins Gewicht fallen. Je nach Beschaltung wird man aber bei Verstärkungen von über 20-50 in der 1. Stufe keine Verbesserung mehr erreichen Jörg
Ich frage mich, wer sich so ein Kommunikationssystem einfallen läßt und wozu? Es gibt doch einfachere Möglichkeiten, oder? Was ist der Hintergrund? Unwissen des Entwicklers, oder soll es so kompliziert sein damit es keiner nachbaut? Wenn es ein Massenmarkt ist, dann sollte es dafür auch ein fertiges IC geben. Falls dieser Markt Platz für Konkurrenten hat, dann wäre solch ein IC auch günstig zu erwerben. - Wie wäre es, wenn man das Empfangssignal durchs Sendesignal teilt und somit nur noch die relative Amplitude auswertet? Passende Chips gäbe es dafür bei AD. Gruß - Abdul
Hallo Abdul. >>Ich frage mich, wer sich so ein Kommunikationssystem einfallen läßt und >>wozu? Wie bereits erwähnt arbeitet fast jedes RFID so. Der Transponder hat ja keine Stromversorgung und muss daher über die Induktion versorgt werden. Um die Daten zu übertragen dämpft der Transponder dämpft im Takt der Daten den Schwingkreis. Das geht soweit sehr gut. Das Problem ist nur die Induktion nimmt mit der Entfernung stark ab. Bei meinem System kann ich die Antenne nicht beliebig groß machen und trotzdem soll die Reichweite sehr hoch sein. Die Ideale Reichweite für die verwendet Spule wäre ca. 15cm. Ich brauche aber eine Reichweite von mindestens 40cm. ( Es gibt System die das auch schaffen ) hmg Mandi
Naja, Phasenmodulation und gute Kondensatoren wurden schon erfunden. Eine Marktübersicht aller gängigen RFID-Systeme habe ich nicht. Wenn es so vorgegeben ist, kann man natürlich lange drüber lästern - nützt nix. Die geringe Reichweite liegt einfach daran, das das was du da 'Antenne' nennst, keine wirkliche ist. Du befindest dich im Nahfeld und koppelst praktisch ausschließlich induktiv. Eine Art extrem ausgezogener Lufttrafo mit entsprechend schlechtem Koppelgrad. Die Reichweite ist halt eine Funktion der Qualität der Schaltung. Ich denke ich würde es auf deine gewünschten 40cm schaffen. Vielleicht willst du mir einen Auftrag geben? Dann melde dich per PM. Wird das nun ein privates Spielzeug für die Katze oder was stückzahlmäßiges interessantes? Gruß - Abdul
@mandi: Mein Internet geht gerade nicht. Ich muß dich vertrösten auf ca. 17.06.09 - wenn denn der Provider es dann endlich zum Laufen brachte... emails kannst du trotzdem schicken. Also pack schonmal Infos. Danke. Gruß - Abdul
Was ist eigentlich aus dieser Baustelle hier geworden? Ich beschäftige mich auch gerade mit RFID und bin prinzipiell bei der gleichen Fragestellung angelangt. Von der Lösung wurde leider nichts mehr berichtet. MFG, Daniel
Hallöchen HDX ist fertig bei FDX hab' ich noch leichte Probleme mit der Reichweite. Hatte aber bisher leider keine Zeit es fertig zu machen. Irgendwann wenn's brennt muss es "sofort" fertig werden :-( hmg Mandi
Hast du die Schaltung selbst weiterentwickelt oder an Abdul abgetreten? Wie schaut sie aus? Darf man da näheres erfahren? Wurden die 40cm Lesereichweite erreicht und falls ja, mit welcher Schaltungstopologie? Nähere Infos wären wirklich nett. Man lernt ja gern dazu. MFG, Daniel
Hallo! Habe ich das richtig verstanden, dass es hier (immernoch?) um einen RFID-Tag mit 134kHz geht? Wenn ja, dann klingt das für mich sehr nach einem TIRIS-System. Bei Elektor gibt es da unter folgenden Link etwas zum nachbauen/verbessern. http://www.elektor.de/jahrgang/2005/oktober/tiris-rfid-leser.63779.lynkx Habe mir selber so einen Leser nachgebaut und war sehr überrascht, dass mein Autoschlüssel eine Nummer lieferte. :-) In der Schaltung ist zwar noch ein AT902313 angegeben, aber das stört ja nun nicht wirklich. Gruß...Harpax
Bitte melde dich an um einen Beitrag zu schreiben. Anmeldung ist kostenlos und dauert nur eine Minute.
Bestehender Account
Schon ein Account bei Google/GoogleMail? Keine Anmeldung erforderlich!
Mit Google-Account einloggen
Mit Google-Account einloggen
Noch kein Account? Hier anmelden.

