Hallo, Bin Anfänger: Ich hätte da mal eine Grundsatzfrage. Der LM393 hat ja einen Open Collector Ausgang. Daher brauche ich einen Pull Up Widerstand. laut Datenblatt ( 3k). Den BC817 will ich als Schalter betreiben. Normalerweise hätte ich da eien Vorwiderstand von 1,5 K genommen. In den Artikel ist ja auch so ein Beispiel angegeben. http://www.mikrocontroller.net/articles/Basiswiderstand (Kapitel: Ältere Mikrocontroller ) Ich bin mir nicht sicher jetzt , genügt es R5 wegzulassen und R18 durch 1,5K zu ersetzten oder würde die Schaltung so wie ich es jetzt gezeichnet habe auch funktionieren. Danke
So wie Du den BC817 betreibst hat er ja auch nur die Funktion eines Open Collectors. Warum verwendest Du nicht den Ausgang des LM393 direkt? Aus Deinem Schaltbild erschließt sich mir leider nicht, was Du schaltest und welchen Strom Du schalten willst, sonst könnte die Antwort konkreter ausfallen.
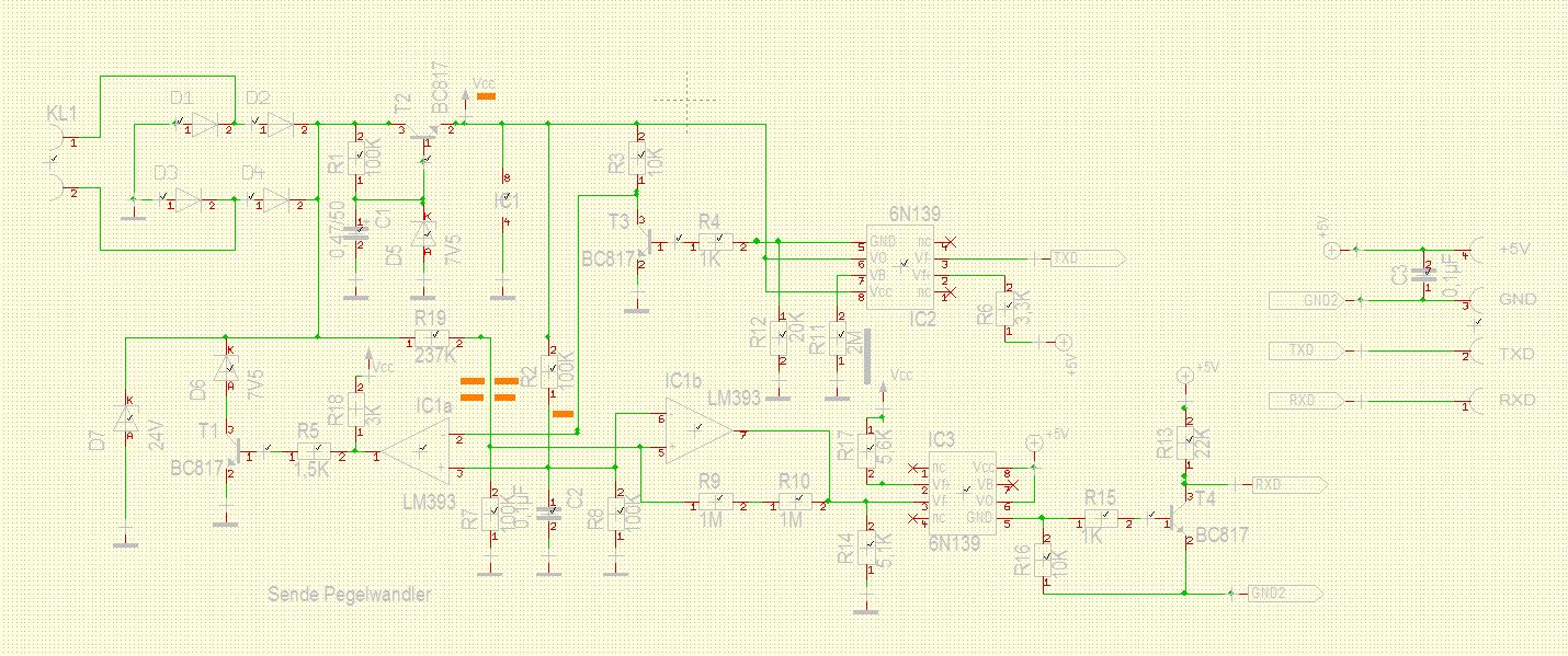
Also hier mal die gesamte Schaltung. Die Schaltung soll eine Spannung zwischen 9-12 V (LOW) und 15-24 V (HIGH) auf TTL kompatible Signale wandeln. Die Schaltung habe ich von einer Application Note eines Herstellers. Ich muss allerdings sagen das in dieser Apllication Note kein LM393 als Komperator sondern ein TS3V3702 verwendet wird. Den bekomme ich aber nicht, daher habe ich einen LM393 verwendet. Jetzt wird mir einiges klar ( wie gesagt ich bin Anfänger ) der TS3V3702 hat einen CMOS Ausgang ( komplementäres Transistorpaar ), daher wahrscheinlich der nachfolgende Transistor der wie ein Open Collector wirkt. Galube ich halt. Das heißt ich könnte den T1 BC817 weglassen und die Z Diode direkt am Ausgang des LM393 hängen ? Danke
Prinzipiel würde es ausreichen denn Widerstand R5 wegzulassen und denn Schaltstrom durch R18 zu Dimensionieren. Jedoch ist dein Gedanke R18 mit 1,5kOhm anzusetzen FALSCH. Um denselben Effekt wie bei der bisherigen Schaltung zu erhalten bräuchtest du einen R18 von 4,5kOhm. Schliesslich hast du ja einen Spannnungsteiler bestehend aus R5, R18 und der auch abfallenden Ube Spannung. Mal dir mal die Beiden Stromkreise (Ausgang des OP's kann vernachlässigt werden) auf und schau es dir an (Spannungsteilerregel?)
Der Transistor in der Schaltung invertiert natürlich das Ausgangssignal des LM393, so einfach weglassen geht darum nicht. Kannst Du die Quelle des Schaltplans angeben? Ist die im Netz zu finden? Die Schaltung halte ich auf den ersten Blick für mächtig kompliziert aufgebaut. Da würd ich gern mal in die ApNote reinschauen, was die für eine Aufgabenstellung annehmen. Wenns nur drum geht aus 2 Spannungspegel ein TTL-Signal zu machen, müßte das wesentlich einfacher gehen. Aber wie geschrieben, hängt von Deiner Anwendung ab (Frequenzen, Pegel ...)
Nun das ganze ist eine RS232 Schnitstelle für eine Heizung. ( eBus ). Hab mal die AppNote raufgeladen. ( Seite 24 )
Nur zur Info RS232 ist was ganz anderes. Das ist ein Bus mit Stromversorgung, RX und TX auf den gleichen Leitungen. Du hast Dir ja was vorgenommen. Hoffentlich reichen Deine Kenntnisse aus, daß das was wird.
nun es is ja schon was geworden, die erste Schaltung aus App Note geht ja schon. ( Software habe ich auch schon und geht , allso mal Daten loggen ) Prinzipell baue ich ja ganz stupid "nur" eine Schaltung nach. Das ganze ist ja deshalb interessant weil auch die Schaltung verstehen lernen will bzw modifizieren. Ich versuche halt meine Elektronikkentnisse aus dieser Anwendung aufzufrischen. RS232 ist ganz was anderes, weiß ich aber ich habs halt umgangsprachlich so bezeichnet. Sprich wenn es keine einfachere Möglichkeit gibt, dann lasse ich den T1 wegen des invertierens, lasse den R5 weg und dimensioniere den R18 neu.
Glückwunsch. T1 weglassen müßte schon gehen. Tausch die Eingänge des LM393, so invertierst Du das Signal am Ausgang. Somit kannst Du den T1 weglassen. Voraussetzung ist allerdings, daß der LM393 die Diode D6 genug auf Masse ziehen kann (Strombelastung des LM393). Wenn der LM393 zu schwach ist, machs so wie Du es beschrieben hast.R5 raus, R18 neu dimensioniert.
Jetzt brauche ich nochmals Hilfe. Wenn ich wissen will ob der LM393 stark genug ist. Aus der bestehenden Schaltung mit BC817 Basisvorwiderstand 1K5 habe ich mal berechnet für was der IC ausgelegt wurde. U = 7,5 V ( gibt ja die Z Diode vor ) B = 10 ( aus Datenblatt aus Diagramm Collector - Emitter Saturation ..) R = 1K5 ( ist ja gegeben ) U/R = I --> 7,5 V / 1,5K = 5mA IB IC = B x IB = 50 mA Ich hoffe soweit ist es noch richtig. So jetzt Datenblatt vom LM393. Da gibts natürlich keine Angaben von IC.. Meine Frage nun wie den der Parameter lauten könnte ? Ich sehe im Datenblatt eine Angabe "Output Sink Current" ist das der Wert den ich suche ? Danke
Bei der obrigen Berechnung habe ich was falsch gemacht U = 7,5 V ist ja falsch ich darf ja nicht die Spannung was durchgeschaltet wird heranziehen. Original Komperator ist Push Pull also nehme ich an das der auf VCC vom Komperator durchschaltet. VCC wären 6,85 V . Daher mit U = 6,85 V --> IC = 41 mA Stellt sich nur die Frage ob "Output Sink Current" der Wert ist der angiebt was der LM393 am Ausgang liefern kann.
ja dürfte es sein. LM393 kann so ca. 20 mA habe ich durch Google Befragungen herausgefunden, daher fällt Option LM393 direkt nutzen weg. Jedoch ist dein Gedanke R18 mit 1,5kOhm anzusetzen FALSCH. WARUM ? Ich habe jetzt nur diesen Teil der Schaltung mal neu gzeichnet. R1 begrenzt mir den IB auf ~4,1 mA, und das ist auch weit weniger als die 20 mA die der LM393 Schalten kann. Wenn Ausgang Lm393 nicht schaltet, dann ist Ausgang von LM393 hochohmig, daher leigt an der Basis T1 VCC Potential.--> Transistor schaltet Wenn Ausgang LM393 schaltet, dann zieht die Basis T1 nach Masse oder ?
Hallo Ebc, hast du mittlerweile das eBus Interface alternativ mit dem LM393 aufgebaut und getestet? Wenn ja, wäre ich an dem endgültigen Schaltplan interessiert, da ich auch keinen TS3V3702 zur Hand habe. Danke, Michael
nein eigentlich nicht habe dann 5 stück TS3V3702 wo herbekommen und damit dann eine schaltung gemacht. Danach 1x mal erfolgreich gestestet und jetzt wartet es seit gut einen halben jahr auf weitere verwendung...
Hallo Ebc, Dein Text...habe dann 5 stück TS3V3702 wo herbekommen...könntest Du mir bitte verraten, wo Du die fünf TS3V3702 herbekommen hast? Ich hänge an dem selben eBUS-Interface und möchte es nachbauen. Wäre dankbar für eine Antwort. Danke Pepe
Zum Beispiel hier: http://de.mouser.com/ProductDetail/STMicroelectronics/TS3V3702ID/?qs=sGAEpiMZZMuS%2fmO2LfY7hmfxDFi0lkY8F9A0QX3vJH8%3d
RS Components Österreich Die leifern aber nur an Firmen, aber habs einfach über die Firma bestellt wo ich arbeite...
Bitte melde dich an um einen Beitrag zu schreiben. Anmeldung ist kostenlos und dauert nur eine Minute.
Bestehender Account
Schon ein Account bei Google/GoogleMail? Keine Anmeldung erforderlich!
Mit Google-Account einloggen
Mit Google-Account einloggen
Noch kein Account? Hier anmelden.


