Hallo zusammen, folgendermaßen: Wir haben an unserem Gartentor einen elektrischen Türöffner aber leider keine Klingel. Es führen 4 Adern an das Tor und 3 davon sind verwendet (geschaltete 12V, Masse und dauer 12V) also ist noch eine Ader frei. Jetzt möchte ich 3 Klingeltaster an dem Gartentor anbringen weil sonst keiner mitbekommt, dass jemand draußen wartet ^^. Also habe ich mich gefragt ob es nicht einen IC gibt, der 3 Eingänge hat und über einen Tx Ausgang die Signale digital an seinen "Gegenspieler" überträgt, der dann wieder 3 Ausgänge hat und ich diese dann zum ansteuern der Glocken verstärken kann. Und weil ich mit IC’s und Mikrokontrollern wenig bis überhaupt nicht auskenne (Automatisierungstechniker ;-)) poste ich euch einfach mal und freu mich auf die Antworten. Gruß Simon
kauf dir eine Funkklingel. Es gibt soweit ich weiss dafür keine Fertigen schaltkreise. Aber man kann das ganze mit 2 µC lösen, aber dafür sollte man wenn man bei 0 anfängt viel zeit einplanen. Wenn du es selber machen willst, dann lies dir auf der Seite die Tutorials über die µC welt durch.
Praktisch jeder kleine Mikrocontroller übernimmt diese Aufgabe spielend.
wenn du lernwillig bist und du ein wenig Zeit einplanst(2 Wochen wenn du schnell bist) kannst du dieses Projekt mit Hilfe des Tutorials selbst bewerkstelligen, einen fertigen IC kenne ich nicht
Hallo, wie wäre es damit: http://www.elv-downloads.de/service/manuals/56970_ZD8_km_web_um.pdf Gruß Sven
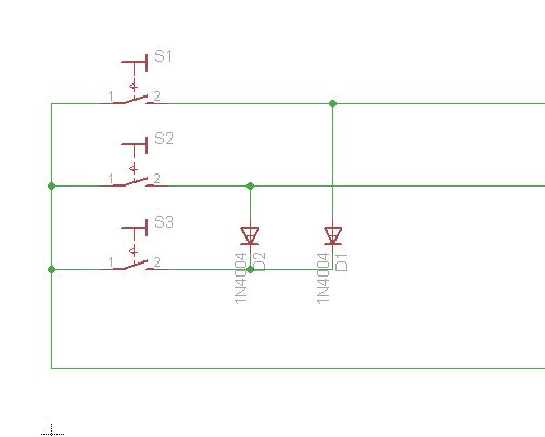
Hi Simon Simon schrieb: > Und weil ich mit IC’s und Mikrokontrollern wenig bis überhaupt nicht > auskenne (Automatisierungstechniker ;-)) poste ich euch einfach mal und > freu mich auf die Antworten. Warum nicht einfach die Taster so kodieren wie im Anhang gezeigt? Du hast dann noch die Masseleitung und eine freie Leitung für den Öffner übrig. Die Dekodierung der 3 Glocken im Haus ist nicht so kompliziert und geht bestimmt auch ohne irgendein IC oder Mikrocontroller: Leitung 1 -> Glocke 1 Leitung 2 -> Glocke 2 Beide Leitungen -> Glocke 3 Es gibt damit zwar eine Fehlsignalisierung wenn mehrer Taster gleichzeitig gedrückt werden, aber das müsste doch akzeptabel sein. mfg Harri
Es gibt eine freie Leitung, wie verteilst du die beiden Leitungen aus deiner Lösung darauf?
Gast schrieb: > Es gibt eine freie Leitung, wie verteilst du die beiden Leitungen aus > deiner Lösung darauf? Ich gedachte die Dauer 12V entfallen zu lassen und so alle 4 Leitungen für die Taster, Masse und die geschalteten 12V zu nutzen. Hätte vielleicht mal fragen sollen, ob die 12V Dauerspannung für irgendwas benötigt wird :-) Falls die Klingeltaster beleuchtet sein sollen, ist es aus mit meinem Vorschlag. Oder man arbeitet mit 2 Spannungspegeln: kleine Spannung -> Taster beleuchtet, höhere Spannung -> Tür öffnet. Es bleibt bei einmal Masse und zwei Leitungen für die Taster, dann sind alle 4 belegt. Müsste natürlich etwas unternommen werden um die Lampe vor der höheren Öffner-Spannung zu schützen (Transistor und Zenerdiode könnte schon reichen) und keinen Dauerstrom durch den Öffner zu haben. Mein Gedanke war eben ein mit Simons Kenntnissen umsetzbaren Vorschlag anzubieten. Also ohne fetten Mikrocontroller an der Tür sondern nur recht einfache Logik. mfg Harri
man könnte auch versuchen die Taster über verschiedene Widerstände an die freie Leitung anzuschließen, und über Komparatoren auszuwerten
Nimm die freie Leitung als Masse, diese muss aber potential getrennt von der anderen sein. Jetzt kannst du die anderen Leitungen für deine Klingeln benutzen. Am Besten sollte das mit Batterie betriebenen Klingeln gehen.
Woow, also mit so vielen Antworten und soooo schnell hätte ich jetzt nicht gerechnet. Ich persönlich tendiere jetzt schon zu den Mikrokontrollern. Bin ja lernwillig und die Zeit der kalten Tage kommt ;-). Außerdem wenn ich schon dabei bin kommt dann auch noch ein Postmelder dazu, weil unser Briefkasten auch direkt daneben ist. Kann ich dann auch so was wie einen Hausbus aufbauen mit dem ich dann alle Etagen anfahre und z.B. überall einen "Postmelder" ^^ realisieren kann? VIELEN DANK FÜR DIE ANTWORTEN!
wenn du dein protokoll bidirektional aufbaust was nicht viel mehraufwand ist JA ;-) viel spaß, und wenn du konkrete Probleme hast melde dich wieder
Aus der Mücke einen Elefanten machen, na ja, wir wissen ja wo wir hier sind. Wenn für jedes kleine Problemchen so viel Hirnschmalz und Aufwand geopfert wird, wozu kommt man dann denn noch groß? Der Bauvorschlag mit der ELV-Pdf-Datei war schon mal nicht so daneben. Doch die bei ELV wollen wieder genauso hoch hinaus, wie einige hier sicher auch (viel zu aufwändig und teuer). Es gab mal früher mehrere IC-Paare (DIL) / Bausätze beim blauen C + ELV, mit denen man über eine Zeidrahtleitung genau das mit 8 Kanälen + U-betr. realisieren konnte. Wenn dazu der nötige Ehrgeiz besteht, sollte sich das auch noch finden lassen (Google).
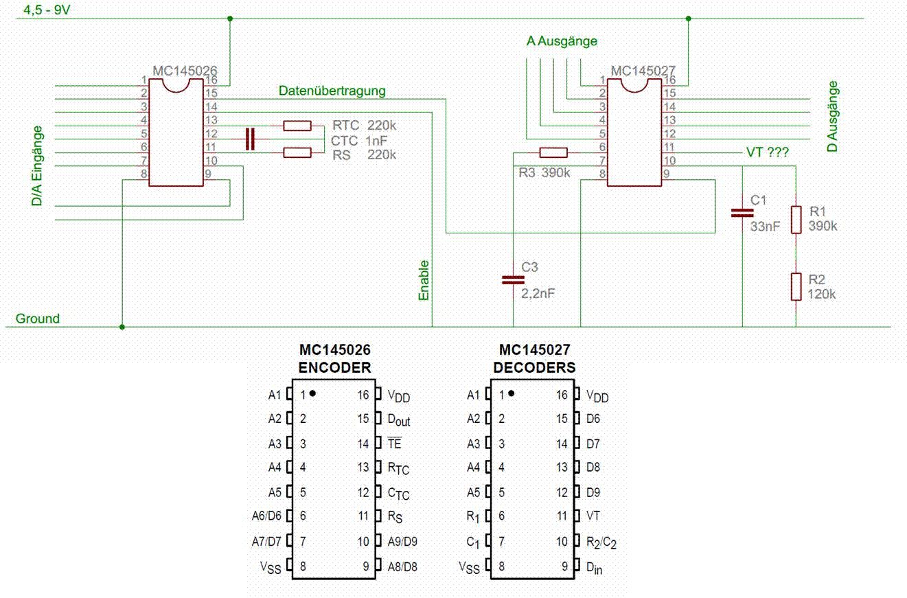
Franz schrieb: > Es gab mal früher mehrere IC-Paare (DIL) / > Bausätze beim blauen C + ELV, mit denen man über eine Zeidrahtleitung > genau das mit 8 Kanälen + U-betr. realisieren konnte. MC145026 und MC145027, erhältlich bei Reichelt.
nur was dann schneller umgesetzt ist ist die frage und wenn es denn dann auch noch bidirektional umgesetzt werden soll
Solange keine größeren Störspannungen auf die Leitungen kommen, wird es wohl schön funktionieren. Man sollte sich jedoch daran erinnern, daß eine Klingel auch Abschaltspannungen erzeugt. Dann steht die simple Dioden-Relais-Lösung auch wieder zur Diskussion. http://de.wikipedia.org/wiki/Wagnerscher_Hammer
Vielleicht kann man ja im Rahmen dieser elektronischen Bauaktion auch gleich die mechanische Klingel durch einen elektronischen Gong ersetzen.
Ein 4093 mit 4 NAMD Schmitt-Trigger und ein paar Widerstände lösen das Problem für 50 Cent.
> Franz schrieb: > Es gab mal früher mehrere IC-Paare (DIL) / > Bausätze beim blauen C + ELV, mit denen man über eine Zeidrahtleitung > genau das mit 8 Kanälen + U-betr. realisieren konnte. > MC145026 und MC145027, erhältlich bei Reichelt. Also die Encoder/Decoder scheinen mir optimal. Wenn ich dann noch Ausgänge an dem Gartentor brauche kommt das ganze einfach 2 mal, in beide Richtungen hin. Und der Preis ist auch echt verlockend! Jetzt muss mir nur noch einer einen Schaltplan für die Dinger geben ^^ werde aus dem Datenblatt nicht wirklich schlau. Viele Grüße Simon
* Hab noch was gefunden. Handelt sich aber um eine Infrarot übertragung. Was kann ich davon verwenden? Und was wird zwingend benötigt?
Infrarot würde ich nicht nehmen, da kommt immer was "dazwischen". Nimm Funkmodule mit programmierbarer Codierung.
Ähm, bei einer Klingel ist das PRoblem ja ziemlich einfach. Ich nehme mal nicht an, dass du drei verschiedene Klingeltöne brauchst. Deshalb nimmst du einfach bei jedem Taster einen Pin an VCC und den anderen an den Draht. Auf der anderen Sache nimmst du dann einen Transistor und die Klingel (Buzzer?). Nitnelav
Also ich hab mir das jetzt so überlegt. Die Eingänge kommen auf Masse und die Ausgänge werden transistorverstärkt auf Relais o.ä. gehen. Kommt dort positive Spannung raus??? Kann mir einer sagen ob das so funktioniert :-) Und was die RTC, CTC und RS am Sender sind? Für den Takt oder? Wo bekomm ich so was her und vor allem unter welcher Bezeichnung? Viele Grüße und schönes Wochenende! Simon
Und ich dachte schon, ich wäre der Einzige mit solchen Ideen... Ich habe das gleiche Problem: drei Taster an der Haustür (für jede Etage einen), aber nur drei Drähte. Funk wollte ich zunächst erst mal ausschließen - zumal die existierenden Funktaster den WAF nicht erfüllt haben. Und zum anderen schien mir das als eine beherrschbare Aufgabe, mich in das Thema µC einzuarbeiten. Meine Idee ist folgende: Über zwei der drei Drähte wird die Versorgungsspannung vom Klingeltrafo zu einer im Mauerwerk versteckten Platine (Sender) mit einem AtTiny13 geführt. An diesem kleinen achtbeinigen Kollegen sind drei Taster als Eingang und eine optionale LED als Tastecho angeschlossen. Der letzte Pin liefert viele vom Taster abhängige und frequenzabhängige Spannungsimpulse, die über die 3. Ader der Klingelleitung an den Empfänger geschickt werden. Die Generierung des Sendeimpulses mit drei verschiedenen Frequenzen erfolgt per Timer oder PWM - da bin ich noch am forschen. Die Platine des Senders scheint mir sehr übersichtlich. Am umständlichsten ist da noch die Spannungsversorgung für den Controller aus der Spannung des Klingeltrafos. Auch der Empfänger auf der anderen Seite der Sendeleitung scheint überschaubar: Wieder ein AtTiny13, der den ganzen Tag vor sich hin schläft und nur aufwacht, wenn sich der Pegel an seinem Eingang ändert. Und dann muss er "nur" noch die Frequenz der Impulse messen, die dort ankommt und auf dieser Basis entscheiden, welches Relais als Schalter einer Etagenklingel angesteuert werden muss. Der Empfänger hat als Eingang die Sendeleitung und drei Relais als Ausgang. Soweit die Theorie. Die Praxis sieht da schon etwas anspruchsvoller aus. Mein ganzes Wissen beruht bisher auf das Lernpaket Mikrocontroller von Franzis (deshalb der AtTiny13), diesem Forum und diverser Internetseiten. Vielleicht liest ja jemand mit viel Ahnung diese Idee, schlägt die Hände über den Kopf zusammen und sagt uns (dem Verfasser des Threads und mir), dass alles gaaaanz anders und einfacher geht. Aber nicht mit Funk - das kann sich jeder aus'm Baumarkt holen!
Wie schon mehrfach geschrieben, die Drähte entsprechend mehrfach verwenden.
ja, ich weiß dass das ein "bastler" forum ist.. aber nur mal sicherheitshalber dass es sowas fixfertig (und garnicht mal so teuer) gibt, ist eh jedem klar, oder ?? (und nicht nur als klingel, sonder auch mit ton bzw. würde es sogar video geben?!) z.b. 1. bester link: http://www.tradoria.de/p/zweidraht-tuersprechanlage-fuer-3-familienhaus-709191
(schäm) sorry ist keine 2-draht anlage... (sondern 6, hab ich auf die schnelel überlesen..)
lrlr schrieb: > ja, ich weiß dass das ein "bastler" forum ist.. > > aber nur mal sicherheitshalber > > dass es sowas fixfertig (und garnicht mal so teuer) gibt, ist eh jedem > klar, oder ?? So als nicht-selbstbau-Tipp: Ritto Twinbus geht in diese Richtung des adernsparens (wobei man da über Teuer/nicht teuer trefflich streiten kann). Diverse Discounter bieten no-name 2 Draht Anlagen mit Mehrtastenfunktion, Ansteuerung Türöffnermagnet, etc für um die 25 bis 40 Euro das Set, kommt alle Monate wieder.
sowas geht auch mit nem lm3415 (mehrfachkomperator, auch bekannt aus den "Led aussteuerungsanzeigen", denn die probleme hatten schon unsere vorfahren! so gesehen in irgend einer alten elektor oder 3xx schaltungen. Klaus.
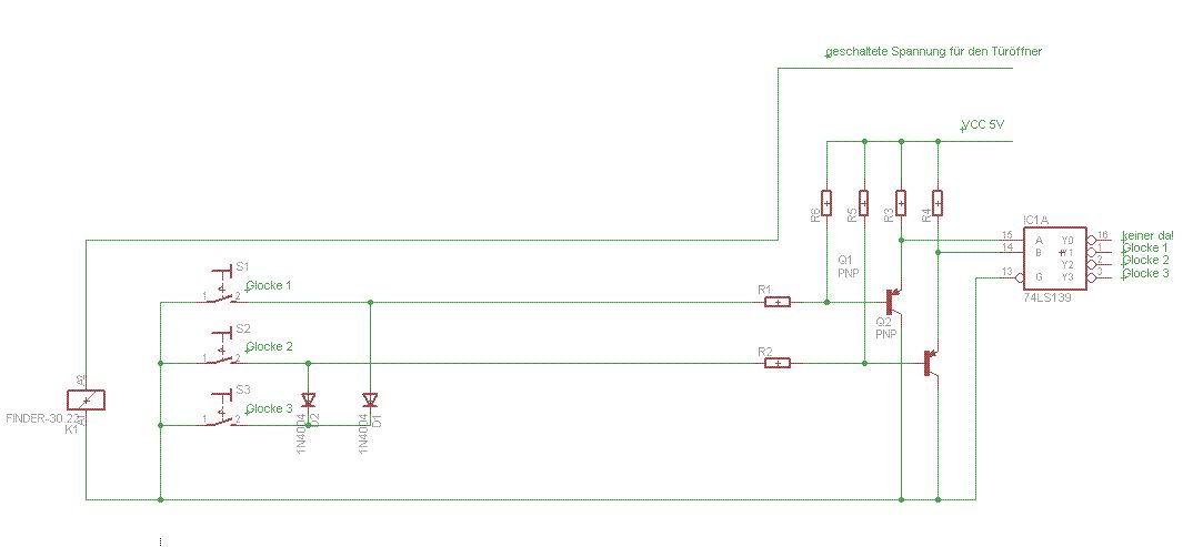
Jetzt schweifen wir immer mehr ab... das mit Video und Ton ist (je nach dem wie viele Adern ich dann noch frei habe) schon mehr oder weniger ein Thema. Aber ganz sicher nichts gekauftes!!! Die IC's kosten wenns hoch kommt 15 Euro und mir giengs ja eher um die Bastelei, was kaufen kann jeder. Also kann mir jetzt bitte jemand sagen ob meine Schaltung funktioniert bevor ich munter drauflos löte? Simon
Ich würde trotzdem ´nen Tiny-Controller (oder besser 2) nehmen. Billig, zuverlässig und gut. Die 12V auf 5V herunteregeln, Masse als Masse und über die freie Ader ein 5V/0V Manchester- oder UART-Signal schicken. Als Open-Collector-Bus funktioniert das Ganze dann auch bidirektional, um draußen zum Beispiel Signal-LEDs oder die Gehwegbeleuchtung einzuschalten... @Simon: Als Hinweis: lege niemals längere Leitungen ungepuffert und ohne Schutzbeschaltung an Integrierte Schaltungen an. Lange Leitungen sammeln alle möglichen elektromagnetischen Störungen auf, die ungünstigenfalls Deine ICs grillen und nebenbei natürlich auch die Datenübertragung stören.
Aber ich kann meine Schaltung mit nem Puffer ausprobieren und sie könnte eventuell funktionieren????
Probieren kannst Du alles! Ist ja Dein Lehrgeld ;-)
Hallo Simon, ich würde das Problem mit 3 Frequenzen für die 3 Klingeltasten lösen. Am Klingeltaster bastelst du 3 Oszillatoren, die unterschiedlich schnell schwingen (z.B. Quad-NAND Gatter 4093 rückgekoppelt über 3 verschiedene Widerstände oder Kondensatoren). Ist sehr wenig Aufwand. Den Ausgang eines jeden Oszillators koppelst du über einen Kondensator auf eine Klingelleitung (alle 3 Oszillatoren auf die gleiche Leitung!). Die Frequenz sollte nicht zu hoch sein bei langen Leitungen im Garten. Vielleicht 100Hz, 1kHz und 10kHz. Das kann man leicht erreichen. Auf der Empfängerseite kannst Du dann mit Hochpass bzw. Tiefpass die 3 Frequenzen wieder trennen und jeweils den gedrückten Taster erkennen. Es können auch alle 3 Taster gleichzeitig gedrückt werden und du würdest das erkennen. Hoffe die Idee hift, Dominik.
> (geschaltete 12V, Masse und dauer 12V)
Üblicher sind 24V Wechselspannung für die Torspule, wer ist denn der
Hersteller?
Mit AC-Versorgung ginge es einfacher, so wie die Faller-Autos aus der
Vorzeit, da gab es Plus und Minus -Typen, je nachdem wie herum die
Selengleichrichter reingesteckt wurden.
Man schalte die drei Taster in Reihe und zu jedem Taster parallel einen Widerstand. Als Widerstände könnte man z. B. 220 Ohm, 470 Ohm und 1 kOhm nehmen (immer Faktor 2 dazwischen). Ein Ende der Kette auf GND, das andere an die noch freie Ader. Im Haus macht ein weiterer Widerstand 1 kOhm den Spannungsteiler komplett. Alles was man dann tun muss, ist die Teilspannung laufend mit einem AVR analog zu messen (ADC) und abhängig von dem Wert drei digitale Ausgänge zu schalten. Aufwand: vier Widerstände, ein ATtiny13 und ein paar Zeilen C oder Assembler.
> ob die 12V Dauerspannung für irgendwas benötigt wird :-) Falls die
> Klingeltaster beleuchtet sein sollen, ist es aus mit meinem
Vorschlag.
Das Beleuchten des Tasters geht auch ohne Dauerspannung.
Am besten, es werden althergebrachte Glocken (die mit 1 A Strom)
verwendet. Dazu werden dem Taster einfach das Glühlämpchen parallel
geschaltet, es fließt somit ein geringer Dauerstrom der die Glocke
jedoch noch nicht erregen kann. Beim Drücken geht sie aus, weil der
Tastkontakt sie überbrückt.
> MC145026 und MC145027
Die wurden im Elektor Digital Train verwendet.
Die anderen Fabrikate (Temic) sind:
U 6050 transmitter
U 6051 / 6052 receiver
für permanent-scanning von 8 Positionen.
Oder U 6055 /6056, wenn es denn mit einem MC betrieben werden soll.
Entschuldigung dass ich den Thread nochmal hochhole. Ich möchte eine 4-Kanal Fernsteuerung bauen,die 2 Motoren und 2 Umschaltrelais ansteuert. Versendet soll sozusagen einfach die direkte PWM an die Motoren und je ein "Haltesignal" für die Relais. Hat inzwischen jemand Erfahrung ob das mit den MC145026/27 so klappt? Was ich amsonsten gerne versuchen würde wär ein Attiny 2313, oder besser Attiny 13. (erstmal 2-kanalig zum Verständnis) Gibts irgendwo schon fertige Routinen,um einen AT13 als "Multiplexer" zu verwenden? Amsonsten wär ich für einen Tip dankbar,wie man einen TN13 als "Datensender/Empfänger" am besten programmieren kann. (möglichst Assembler)
Die Lösung von Gast ist gut. Zu beachten ist, dass es sich bei den 12 Volt nicht um Gleichspannung handeln dürfte. Gruß
Andi schrieb: > Entschuldigung dass ich den Thread nochmal hochhole. > > Ich möchte eine 4-Kanal Fernsteuerung bauen,die 2 Motoren und 2 > Umschaltrelais ansteuert. Beitrag "Funk Rollomotoren + externe Schalter"
Bitte melde dich an um einen Beitrag zu schreiben. Anmeldung ist kostenlos und dauert nur eine Minute.
Bestehender Account
Schon ein Account bei Google/GoogleMail? Keine Anmeldung erforderlich!
Mit Google-Account einloggen
Mit Google-Account einloggen
Noch kein Account? Hier anmelden.


