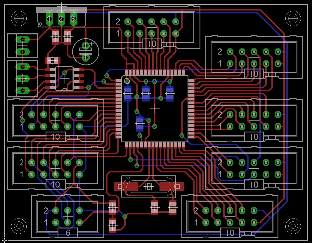
Hallo zusammen, um Diesen tread hier fortzusetzen Beitrag "Ideensammlung Atmega Universalplatine" Ich habe inzwischen ein Layout geroutet 64x50 mm² mit den folgenden Features: - passend für alle (pinkompatible) TQFP64 ATmegas, z.B. 64A, 128A, 2561, etc, sowie der nur knapp 3 EUR teure 169P (Reichelt) - Platz fuer Quarz, TO220-Spannungsregler (mit 0 Ohm Widerstand überbrückbar), RS485 Treiber, Hühnerfutter (0805) - Alle 7 Ports auf 10poligen Wannensteckern (incl. VCC und GND) - 6poliger ISP Header - M3 Bohrungen zur Montage Anbei ein Bild vom Schaltplan und dem Layout (Massepolygone kommen noch dazu). Bei Bilex kosten die Platinen 6,50 EUR bei Abnahme von 25 Stück. Da ich selbst nicht so viele benötige, würde es mich freuen wenn jemand anderes auch Interesse daran hat. Ich würde mich dann um die Beschaffung kümmern und die Platinen für 7,00 EUR an Euch weiterversenden. Wenn ich unbewusst grobe Schnitzer beim Layout gemacht habe, freue ich mich natürlich auch über Aufklärung! ;) Hier meine emailadresse: andre ät kulturspektakel punkt de Viele Grüße Andre
Hi, paar kleine Layouttipps: - Massefläche(n)! - den linken 22p Kondensator näher an den linken Quarzpin - ich würde noch den ADC wie im Datenblatt beschalten (Induktivität) Tom
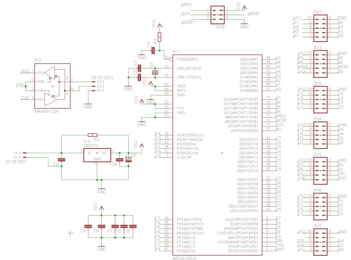
Zum Debuggen mit debugWire darf kein C an Reset sein und der Widerstand minimal 10k. AVCC mit 10uH und 100n Sieben. Verpoolungs-Schutz-Diode für Versorgungsspannung? Wannenstecker sind doch unpraktisch. 2 doppelreihige Stiftleisten.
Die Masse an den Quarzkondensatoren meinst du nicht ernst, oder? Von Atmel gibts da ein paar nette Appnotes die du mal durcharbeiten solltest... Quarzleitungen IMMER auf kürzestem Weg. Dazu zählt natürlich auch die "Rückleitung" aka Masse von den 22pF zum Chip. Gleiches gilt auch für die Kondensatoren am Chip. Die müssen so nah wie möglich ran. Wofür ist R2? Ich dachte dafür benutzt man Dioden ;) http://www.mikrocontroller.net/articles/Richtiges_Designen_von_Platinenlayouts
Servus, danke schonmal fuer die Hinweise. Was den Quarz angeht: wie oben erwaehnt bekommt die Platine natuerlich noch auf beiden Layern ein Massepolygon, das habe ich nur der uebersichtlichkeit halber im Bild weggelassen!!! Dann passt wohl auch die Verbindung Quarzkondensatoren -> Masse!? Ich sehe auch gerade: der Schaltplan passt nicht ganz zum Layout (aeltere Version), im Layout gibt es keinen R2, der war gedacht zum ueberbruecken des Spannungsreglers, wenn Dieser nicht bestueckt wird. Im aktuellen Layout kann man das an den oberen Pads der Kondensatoren am Spannungsregler machen. Spricht etwas dagegen, die 100nF Kerkos des Controllers direkt unter den Chip auf dem BOT-Layer zu setzen (= so nahe wie moeglich)? Den ADC werde ich noch mit der entsprechenden Beschaltung versehen, danke! Den Kondensator am Resetpin darf man also bedenkenlos weglassen? Viele Gruesse Andre
> Spricht etwas dagegen, die 100nF Kerkos des Controllers direkt unter den > Chip auf dem BOT-Layer zu setzen (= so nahe wie moeglich)? Naja, die Vias bringen wieder zusätzliche Induktivität mit ins Spiel. Besser ist auf dem gleichen Layer. > Den Kondensator am Resetpin darf man also bedenkenlos weglassen? Wenn man nicht in schwer verseuchter Umgebung arbeitet kann man das machen. Aber mir wäre jetzt auch kein TQFP64-Chip mit DebugWire geläufig. Ich würde ihn vorsehen...nicht bestücken geht immer. Gruß Fabian
Hi >Aber mir wäre jetzt auch kein TQFP64-Chip mit DebugWire >geläufig. Ich würde ihn vorsehen...nicht bestücken geht immer. Lohnt nicht. Aber ein JTAG-Interface wäre hilfreich. MfG Spess
Bitte melde dich an um einen Beitrag zu schreiben. Anmeldung ist kostenlos und dauert nur eine Minute.
Bestehender Account
Schon ein Account bei Google/GoogleMail? Keine Anmeldung erforderlich!
Mit Google-Account einloggen
Mit Google-Account einloggen
Noch kein Account? Hier anmelden.

