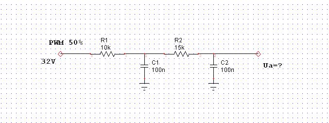
Hallo! Ich hoffe Ihr könnt mir helfen. Ich habe hier im Forum viele Beiträge gelesen, aber ich komme nicht weiter. Kann mir jemand einfach die Ausgangsspannung der gegebenen Schaltung berechnen mit f=10000Hz? Die Schaltung ist so gegeben und ist nicht veränderbar. Danke
Danke. Kannst Du mir bitte bei PWM 10% die Ausgangsspannung mit Rechenweg vorrechnen? Dann wird mir so einiges klar denke ich. Gruß
genau, das verstehe ich nicht. ich erwarte eigentlich eine Formel, in der R1 und R2 und die C's vorkommen. z.B. möchte ich Ua nach dem 1. RC-Glied berechnen.
Wie wäre es mit ner Fourier Transformation... Und dann mit dem Signal weiter rechnen.
Da habe ich keine Zeit und Lust zu... Solche PWM Sachen gibts aber schon vorgefertigt, wenn man ein wenig sucht.
> Das ist mein Problem...
Was ist dein Problem?
Versuch es doch erstmal, wenn du nicht weiterkommst kann man dir helfen.
Ich habe foglende Formel: Ua/Ue=1/sqrt((2*pi*f*C*R)^2+1) f ist 10k, C =100nF, R=10k, Ue=32V Ich möchte Ua nach dem ersten Glied berechnen. als Ergebnis für Ua bekomme ich: 0,5V raus. Das kann doch dann nicht hinhauen, wenn bei PWM 50%= 16V rauskommen soll.
Versuch mal, den Gleichspannungsanteil und den Wechselspannungsanteil auseinander zu halten. Bei 50% PWM wird im Mittel immer Vin/2 rauskommen, nur die Amplitude des Wechselspannungsanteils ist von f,R,C abhängig.
heißt das dann: Gleichspannugnsanteil 32V / 2 =16V + Wechselspannugnsanteil 0,5V (mit der Formel) = 16,5V ???
Wenn du nur das Ergebnis brauchst kannste das ganze besser simulieren mit PSpice oder so.
Hier gibts z.B. eine Studentenversion, die Bauteile sind glaube ich begrenzt. http://www.electronics-lab.com/downloads/cnt/fclick.php?fid=513
Ich brauche die schriftliche Berechnung. Ich habe das ganze mit Icaps simluliert. Beim Nachvollziehen habe ich meine Probleme...
Hallo besorge dir mal den Tietze/Schenk. Da ist auf den ersten Seiten das alles erklärt für einen einfachen Tiefpass. Darauf kannst du aufbauen.
den Tietze habe ich gelesen. Irgendwo haperts beim Verständnis. Ich habe mit einer Formel aus http://www.elektroniktutor.de/analog/tiefpass.html einen DB Wert berechnet: -36DB Kann ich dann rechnen: 20 * log(Ua/Ue)= -36DB, und dann nach Ua auflösen? ist dann der Wert den ich erhalte der gesuchte???
Ich verstehe den Zusammenhang nicht, zwischen der PWM-Tastverhältnis und PWM-Frequenz...
@ Daniel: Deine Datei kann ich nicht runterladen... Ich bekomme eine kaputte Datei
Die Aufgabe überausche ich nicht. Sch...ße Sind eigentlich meine Behauptungen mit: 20 * log(Ua/Ue)= -36db richtig?
>Ich brauche die schriftliche Berechnung.
Du hast am Ausgang deiner PWM Stufe eine mit Wechselspannung
ueberlagerte Gleichspannung.
Nun muss du die beiden Komponeten unterscheiden.
Der Mittelwert der Wechselspannung ist 0. Bleibt also nur noch dein
Gleichspannungsanteil. Und der ist:
Ua = Ub * (ton / (ton+toff))
Das kann man jetzt auch ueber ein Integral loesen.
Der Wechselspannunganteil der deiner Ausgangspannung ueberlagert ist
haengt von deinem Filter ab. Ist es richtig dimensoniert (also
moeglichst tiefe Grenzfrequenz) sollte der nahe Null sein.
Wenn du ihn berechnen willst muss du die Uebertragungsfunktion deines
RC-Tiefpasses ausstellen und mit der anliegenden Wechselspannung
multiplizieren und du bekommst deine ueberlagerte Wechselspannung am
Ausgang.
Da deine Wechselsapnnung allerdings ein Rechteck ist muss du die
Ausgangsspannung zu berechnen dieser erst nach Fourier zerlegen.
Zur vereinfachten Annahme kannst du aber mit der Recteckamplitude des
Signales am Eingang rechnen.
Den Amplitudengang kannst du nach folgender Formel berechnen:
Ua 1
-- = ---------------------------------------------------------
Ue sqrt( (1-w^2*R1*R2*C1*C2)^2 + w^2*(R1*C2+R1*C1+R2*C2)^2 )
w = 2 pi f
Gruss Helmi
Danke für deine Antwort Helmi. Der Gleichspannugsanteil ist demzufolge unabhängig von R1, oder? Dann muss ich Gleichspannungsanteil + Wechselspannugnsanteil addieren.
>Der Gleichspannugsanteil ist demzufolge unabhängig von R1, oder?
Richtig ! Es sei denn du hast am Ausgang eine niederohmige Last das du
mit dem einen Spannungsteiler bildest. Da aber im allgemeinen dort ein
Buffer Op dranhaengt ist die Ausgangsspannung unabhaengig von R1,R2
Am Ausgang ist ein Transistor angeschlossen. Das Ganze soll einer Worst Case Berechnung dienen, und zwar soll ich die Ausgangssapnnung mit Toleranzen in Abhängigkeit vom Tastverhätlnis der PWM berechnen. Nach der Formel Ua = Ub * (ton / (ton+toff)) ergeben sich aber keine Toleranzen, da z.B. R1 nicht vorkommt. Wie kann ich denn nun als Ergebnis angeben: Bei einer PWM mit 50% duty cycle ergibt sich eine Ausgangsspannung von 16V +- 0,1V oder 16V +- 5%????
>Das Ganze soll einer Worst Case Berechnung dienen, und zwar soll ich die >Ausgangssapnnung mit Toleranzen in Abhängigkeit vom Tastverhätlnis der >PWM berechnen. >Nach der Formel >Ua = Ub * (ton / (ton+toff)) >ergeben sich aber keine Toleranzen, da z.B. R1 nicht vorkommt. Das ist richtig. Es gibt da so gesehen keine Toleranzen. Die einzige Ungenauigkeit die du hast ist die Genauigkeit deiner Referenzspannung Ub. Die geht in deine Genauigkeit mit ein. Wenn die um 5% daneben liegt dann ist das deine Ausgangsspannung auch. >Am Ausgang ist ein Transistor angeschlossen. Der belastet natuerlich dein PWM Filter. Besser ist es dort ein Op vorzusehen.
Enthschuldigung, ich meinte für diese Formel: Ua 1 -- = --------------------------------------------------------- Ue sqrt( (1-w^2*R1*R2*C1*C2)^2 + w^2*(R1*C2+R1*C1+R2*C2)^2 )
Zum Rechenweg: Einfach die Maschen u. Knotengleichungen aufstellen und dann nach Ua/Ue aufloesen. Dann die Formel nach Real u. Imaginaerteil aufteilen und die Betragsfunktion bilden. Das wars schon. Ist zwar ein bisschen Fleissarbeit aber sonst nix besonderes. Gruss Helmi
Blöde Frage: in der Formel sind dich aber nur Realanteile gezeigt, oder? Wo stehen die Imaginäranteile?
>Blöde Frage: in der Formel sind dich aber nur Realanteile gezeigt, oder? >Wo stehen die Imaginäranteile? Das ist schon die Betragsformel. Da kommt kein 'j' mehr vor. Aber hier die Formel im Komplexen: Ua 1 -- = --------------------------------------------- Ue 1-w^2*R1*R2*C1*C2 + jw(R1*C1 + R2*C2 + R1*C2) w = 2 pi f Betrag = 1/ sqrt (RE^2 + IM^2)
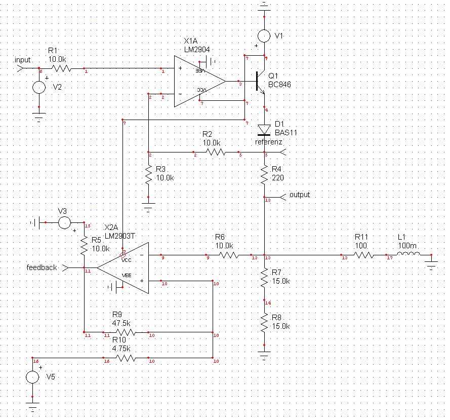
@ Helmi1: Ich denk, Du bist ziemlich versiert in Elektronik. Eine Frage: Kannst Du mir bitte die Schaltschwellen (Formel) angeben für den Komparator im Anhang? Dabei die Kondensatoren nicht beachten... Das wäre echt super nett!!! Es ist ein Komparator mit Hysterese.
Uu = (U5 * R9) / (R9 + R10 fuer obere Schaltschwelle Uo = U5 - ((U5-U3)*R10) / (R5+R9+R10) fuer untere Schaltschwelle Sollte so eigentlich stimmen.
Das Ganze ist ja Thema Spannungsteiler. Eines verstehe ich nicht: wo liegt denn nun die spannung, die man berechnet? Ich hoffe, meine Frage ist verständlich...
>Das Ganze ist ja Thema Spannungsteiler. Eines verstehe ich nicht: wo >liegt denn nun die spannung, die man berechnet? Immer gegen GND gemessen
Hallo Yücel,
>Kannst Du mir bitte die Herleitung geben?
Ich würde das so wie im Anhang machen.
Kai Klaas
Hallo Helmi! Kurze Frage zu den Formeln, die Du mir genannt hast: Ua 1 -- = --------------------------------------------------------- Ue sqrt( (1-w^2*R1*R2*C1*C2)^2 + w^2*(R1*C2+R1*C1+R2*C2)^2 ) Kann ich sagen, dass das Ergebnis dieser Formel der Ripple der Ausgangsspannug ist, weil es ja den Wechselspannungsanteil angibt? Gruß
Die Formel gibt die Daempfung deines Wechselspannunganteils am Ausgang wieder. Gruss Helmi
Ich nahm an, dass es gleich dem Ripple sei. Ich habe eine Formel unter diesem Link für den Ripple gefunden: http://www.mikrocontroller.net/articles/Pulsweitenmodulation Allerdings ist das nur für einen RC-GLied und nicht für einen Doppel-RC-Glied. Ich muss nun unbedingt den Ripple berechnen und weiß nicht, wie das Ganze für einen Doppel-RC-Glied aussieht....
Ich weiss nicht wo du da jetzt ein Problem hast. Die Formel von mir gibt die Daempung an. So du hast jetzt eine PWM. Da es sich dabei um ein Rechtecksignal handelt muss du es erst durch eine Fourieranalyse zerlegen. Dann bekommst du ein Spektrum (Amplitude und Frequenzen). Nun must du fuer jede dieser Frequenzen die Daempung ausrechnen. Mit deinen Bauteilwerten und meiner Formel. So danach bekommst du am Ausgang die Amplituden des gefilterten Signales und das ist dein Ripple wenn du alles wieder zusammensetzt. Als vereinfachte Rechnung kannst du aber auch nur die Grundwelle nehmen deren Daempfung berechnen und schon hast du eine Naehrung fuer dein Ripple. Die Oberwellen haben ehedem eine hoehere Daempfung durch das Filter. Im Grunde wird sowas meistens ueberschlaegig berechnet. Also ein Filter 1. Ordnung hat 20dB Daempung/Dekade , Filter 2. Ordnung 40 dB/Dekade. Gruss Helmi
Ok, ich werde dann die Überschlagsrechnung durchführen. Das müsste dann ausreichen. Ich habe sehr viele Formeln gegoogelt. Aber nix brauchbares gefunden für folgendes: Ich möchte den Strom durch R4 berechnen. Da unten diese Sch...ß Widerstände stehen (R7 und R8) komme ich nicht klar. Kann mir jemand eine Formel dafür aufstellen? danke
>Ich habe sehr viele Formeln gegoogelt. Aber nix brauchbares gefunden für >folgendes: ergoogeln alleine nuetzt nichts man muss die Formeln auch verstehen. Im ganzen reichen fuer dich: Ohmische Gesetz und die beiden Kirchhoffischen Gesetzte. Damit kannst du den Strom durch R4 berechnen >Ich möchte den Strom durch R4 berechnen. Da unten diese Sch...ß >Widerstände stehen (R7 und R8) komme ich nicht klar. Kann mir jemand >eine Formel dafür aufstellen? So dann vereinfach doch erstmal die Schaltung. R7 u. R8 kannst du doch zusammenfassen als einen Widerstand mit 30K. Durch R6 fliessen nur Spurenelemente von Strom kannste also weglassen. Im eingeschwungenen Zustand faellt an der Spule keine Spannung ab -> also auch weglassen. So danach hast du eine Parallelschaltung von 30K (R7,R8) und R11 ( 100 Ohm). das ergibt: 99.6 Ohm. Daran erkennst du das die 30 K fast keine Rolle spielen. Also hast du letzten Endes nur ein Reihenschaltung von R4 (220 Ohm) und R11 (100 Ohm). Und da solltest du den Strom schon ausrechnen koennen.
Hallo Yücel, >Ich muss nun unbedingt den Ripple berechnen und weiß >nicht, wie das Ganze für einen Doppel-RC-Glied aussieht.... Was heißt das genau? 1. Mußt nur wissen wie groß er ist? Dann simuliere das doch einfach und lies das Ergebnis ab. 2. Mußt du das auf dem Papier ausrechnen? Dann löse die Differentialgleichung, die ich dir gegeben habe im Zeitbereich (-> Laplace-Transformation) und berechne, um wieviel sich C2 entlädt in der Low-Phase des PWM-Signals, ausgehend vom eingeschwungenen DC-Wert. Ich habe so etwas früher oft mit einem numerischen Verfahren gelöst: Differentialgleichung in eine Differenzengleichung umwandeln und mit geeigneter Schrittweite von einem Zeitpunkt zum nächsten rechnen, alles schön in QBASIC. Kai Klaas
Bitte melde dich an um einen Beitrag zu schreiben. Anmeldung ist kostenlos und dauert nur eine Minute.
Bestehender Account
Schon ein Account bei Google/GoogleMail? Keine Anmeldung erforderlich!
Mit Google-Account einloggen
Mit Google-Account einloggen
Noch kein Account? Hier anmelden.



