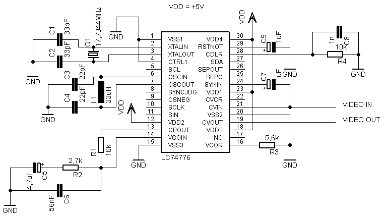
Hallo werte Gemeinde! Ich hab aus einem alten Videorecorder einen OSD IC namens LC74776 ausgebaut und will den nun zum laufen bringen. Wenn er funktioniert, sollte er einfach Zeichen am Fernseher ausgeben. Es gibt auch schon andere Threads, die mir aber nicht weiter geholfen haben. Die Schaltung und den Code zur Initialisierung hab ich hoch geladen. (Der Code ist von http://www.dl1mfk.de/Projekte/Video/OSD_IC/index.htm und sollte funktionieren) Nun zu meinem Problem: Scheinbar schwingt der Quarz nicht richtig. Wenn ich die Schaltung ordnungsgemäß anschließe und ein paar mal auf den Quarz tippe, dann erscheint kurzzeitig das Bild und wird nach einigen Sekunden wieder Schwarz. Auf den Quarz steht JQ 17.734475MHz 32pF Ich nehme an, dass die Aufschrift 32pF auf die Stützkondensatoren bezogen sind. Ich hab 33pF eingebaut. Ich hab es auch schon mit 22pF versucht - aber dann rührt sich gar nichts mehr. Was mach ich also bei dem Quarz falsch? Kann es an dem einen pF liegen? Die Leitungen selbst haben ja schon parasitäre Kapazitäten... Grüße Markus
Vieleicht musst den IC auch nur richtig herum einlöten. (ich hab noch nie gesehen, dass jemand einen DIL-IC so einlötet. Oder hat der kein inch-Raster?)
nicht Gast schrieb: > Vieleicht musst den IC auch nur richtig herum einlöten. (ich hab noch > nie gesehen, dass jemand einen DIL-IC so einlötet. Oder hat der kein > inch-Raster?) guck doch selber drauf und laber kein sch*
Hallo! Danke für die schnellen Antworten! Quarz ist getauscht - leider gleicher Effekt! Habs auch mit einen 8.867MHz Quarz und 22pF Kondensatoren versucht - immer noch gleicher Effekt. Den IC musste ich so einlöten - war echte Fummelarbeit ;-) Kann es an dem Schwingkreis an Pin6 und 7 liegen? Im original Schaltplan waren da 18pF und 24pF Kondis verbaut. Ich hatte allerdings nur 2x22pF Ich weiß leider nicht, welche Funktion der Schwingkreis hat. Weiß das zufällig jemand? Im Datenblatt steht: "To generate the character output dot clock" Das sagt mir echt Nüsse... Grüße Markus
Tja, so ist das, ich zähle die Pins auch immer entgegen dem Uhrzeigersinn. Oft gehts dann auch. @Thomas: .. vielleicht doch mal einen Spiegel nehmen???
nönö - das mit dem Spiegel war zwar ein Stolperstein, sollte aber kein Fehler drinnen sein. Diese Verdrahtungsvariante hat sich sogar als nützlicher erwiesen, weil die Anschlüsse beim Löten dann richtig herum so wie am Schaltplan sind. Hab das nachkontrolliert. Es funktioniert ja auch schon. Leider halt nur kurz und durch oftmaliges Antippen des Quarzes... Grüße Markus
Moin erstmal! Die Art des verlötens ist zwar ungewöhnlich aber das macht ja nix aus. Zuerst würde ich vorschlagen uns die Platine auch mal von unten her zu zeigen, da könnten wir schon mehr sehen wo was und wie gelötet wurde! Wenn du mit dem Finger drauftippst und es erscheint was dann würde ich nach kalten Lötstellen suchen und mir überlegen ob mit der Masse alles in Ordnung ist. Das sind erstmal meine Tipps ins helle des Morgens geschossen. Zum Thema "Falsch eingebaut", dann dürfte er doch garnichts sehen und der IC wäre wahrscheinlich geschrottet, oder nicht? Gruss Andi
Hallo! Ich bin übers Wochenende weiter gekommen. Nach hundert mal prüfen und messen bin ich mir sicher, dass die Schaltung passt. Der Quarz schwingt jetzt auch brav. Ich hab festgestellt - wenn ich mit dem Tastkopf direkt am Quarz messe, dann hört er auf zu schwingen und ich mess gar nichts mehr. Aber auf den anderen Pins (zB. VCOR) kommen Rechtecke usw raus. Daraus schließe ich, dass das Teil funktioniert. Aber nun tut sich ein anderes Problem auf - ich bekomme kein Bild! Soweit ich weiß, sollte ja das Videosignal ohne den Chip initialisiert zu haben einfach durchgeschliffen werden oder? Ich kann einfach gar nichts am Ausgang messen. Wenn ich die Versorgungsspannung des ICs abschalte, dann wird ein Bild durchgeschliffen aber äußerst instabil. Der Ausgang dürfte also nicht kaputt sein. Kennt sich jemand mit solchen ICs aus und weiß, was er tun sollte wenn er funktioniert? Grüße Markus
> wenn ich mit dem Tastkopf direkt > am Quarz messe, dann hört er auf zu schwingen Schreibe bitte 100x "Ich soll nur mit einem 10:1 Tastkopf messen" Dann wuerde ich dir empfehlen das Datenblatt deines ICs nach einem einfachen Ausgangssignal abzusuchen das du von deinem Controller aus umprogrammieren kannst. Und das machst du dann. So kannst du relativ einfach ausprobieren ob du mit dem IC reden kannst. Und dann kuemmerst du dich erst wider um dein urspruengliches Vorhaben. Olaf
Hallo! AAAAlso: Der Tipp mit dem Tastkopf klingt logisch! Werd ich mir merken. Ich habs ausprobiert aber dennoch hat er aufgehört zu schwingen. Aber solange er schwingt solange ich nicht messe, kanns mir ja auch egal sein. Das Ding hat jetzt die ersten Lebenszeichen von sich gegeben. Ich hab ihn so initialisiert, dass der LC-Oszillator und der Quarz disabled werden. Und siehe da - am Oszi war plötzlich Ruhe. Und als ich wieder den Code für enable LC-Osillator geschickt habe, hat er wieder brav geschwungen. Für alle dies interessiert: Bytes = &B1101_1000_0000_0000 'Externe Synchronisation Gosub Leitung Bytes = &B1100_0000_0000_0000 'Character display off Gosub Leitung Bytes = &B1100_0010_0000_0000 'Stop the crystal and LC oscillators Gosub Leitung Die Kommunikation funktioniert also. Ich hab das Gefühl als ob der IC alles richtig macht außer das Bild weiter zu schicken. Ich habs jetzt schon mit PAL und NTSC versucht. Also am SAT-Receiver und natürlich im Register umgestellt - ohne Erfolg. Mir dämmert, dass der Gelbe Video-Chinch-Stecker am SAT-Reciever gar das falsche Signal enthält, weil das Diagramm im Datenblatt auf Seite 33 nicht wie das Video-Signal aus dem Receiver aussieht. Kann das das Problem sein? Grüße Markus
>Mir dämmert, dass der Gelbe Video-Chinch-Stecker am SAT-Reciever gar das >falsche Signal enthält, weil das Diagramm im Datenblatt auf Seite 33 >nicht wie das Video-Signal aus dem Receiver aussieht. Kann das das >Problem sein? FBAS ist FBAS. Bis auf invertierung und Pegelhöhe gibt's nicht viel was anders sein kann.
Hallo! Ja stimmt. Hab mich über die ganzen Standards schlau gemacht. Mittlerweile bin ich mir sicher, dass das Ausgangssignal des SAT-Receivers (also das Eingangssignal meiner Schaltung) invertiert ist. Der Synchronisierpegel, der normalerweise 100% der Pegelspannung ist, ist bei mir am kleinsten. Im Datenblatt steht nichts über einen invertierten Eingangspegel. Im Diagramm des Ausgangssignals kann man erkennen, dass es nicht invertiert ist. Könnte hier das Problem liegen? Und wenn ja - wie invertiere ich das Eingangssignal? Grüße Markus
Hallo! Ja das würde gehen! Ich hab auch schon einen Schaltplan gefunden: http://oh3tr.ele.tut.fi/~ftp/video/videoinv.gif Kann das theoretisch funktionieren? Hab die Schaltung Simuliert - es kommen nur noch 120mVpp am Ausgang raus, wenn ich an einem Abschlusswiderstand von 75Ohm messe. Was mich irritiert - bei den Anderen hat es doch auch ohne Invertierer funktioniert. Gibt es Geräte, die das Signal nicht invertiert schicken? Grüße Markus
da brauchst du am Ausgang auch keine 75 Ohm mehr dran machen. > Gibt es Geräte, die das Signal nicht invertiert schicken? was heißt bei dir Invertiert? Der Synchronimpuls geht normalerweise auf 0V runter. Das Norm-FBAS oder -BAS-Signal kannst du hier sehen: http://de.wikipedia.org/wiki/Fernsehsignal
Hallo! Hm... du hast recht. Das Signal ist doch nicht invertiert. Hab das nur vertauscht. Somit ist die letzte Hoffnung das Teil zum Laufen zu bringen auch dahin. Hat noch wer eine Idee, was da falsch sein könnte? Sonst klopf ich das ganze jetzt in den Müll. Grüße Markus
Also Bild-Ausgang ist einfach nur schwarz, bzw. Gleichspannung am Pin?
Hallo! Ja - das Bild ist einfach nur schwarz. Misst man mit dem Oszi am Video-Ausgang, misst man eine Gleichspannung von 2V (genau 1.88V - 1.92V). Hättest du eine Idee was da faul sein könnte? Die Kommunikation mit dem IC funktioniert und die Initialisierung des ICs hab ich anhand von funktionierenden Projekten nachgemacht. An dem liegts also nicht. Das interessante ist, wenn ich die Versorgungsspannung vom Controller und vom LC74776 abklemme (der IC also außer betrieb ist) wird ein verzerrtes Videosignal durchgeschliffen und es kommt zu einem instabilen Bild am Fernseher. Das werte ich als Zeichen, dass der Ausgang nicht kaputt sein kann. Grüße Markus
limbo! schrieb: > Ja - das Bild ist einfach nur schwarz. Misst man mit dem Oszi am > Video-Ausgang, misst man eine Gleichspannung von 2V (genau 1.88V - > 1.92V). Schau doch mal ins Datenblatt (Kondensator in out). :)
Jo den Kondensator werde ich morgen noch einbauen. Allerdings wird es nichts bringen. Denn es ist doch egal ob 2V oder 0V am Eingangssignal des Fernsehers anliegen - ohne Bildinformation am Ausgang der Schaltung gibts auch kein Bild... Grüße Markus
Ich meine schon auch mit dem Transistor zur Pufferung, um ein Signal an 75 Ohm zu treiben.
Vielleicht einfach an die Schaltung im Datenblatt halten. Ansonsten hab ich dir noch mal ne Schaltung mit LC74763 in den Anhang gepackt. Vielleicht kannst du davon noch was verwerten. Zumindest der Teil von- und zu Scart Buchse könnte interessant zum nachbauen sein.
Bitte melde dich an um einen Beitrag zu schreiben. Anmeldung ist kostenlos und dauert nur eine Minute.
Bestehender Account
Schon ein Account bei Google/GoogleMail? Keine Anmeldung erforderlich!
Mit Google-Account einloggen
Mit Google-Account einloggen
Noch kein Account? Hier anmelden.

