So, ich hatte ja angekündigt, dass ich mal probehalber nen Schwung Platinen bestelle. Die sind dann auch gestern angekommen. Falls jemand mitbasteln will verkaufe ich diese zum Einkaufspreis von 1€ + 0.55€ Versand. Der Schaltplan entspricht dem im Wiki, also Pullup für USB auf den Attiny.
Hallo... Meld dich mal bitte bei mir wg. weiterer Abwicklung. Hätte Interesse an 2 oder 3 Platinen. Dirk
Hallo Hannes, schön das du dieses Projekt nochmal aufgreifst. Wollt mich mal erkundigen wie der Stand der Dinge ist. Wann wird es soweit sein das man den Bausatz bei Dir im Shop kaufen kann? Und so welchem Preis? Gruß Tom
Tom Roesi schrieb: > Hallo Hannes, > > schön das du dieses Projekt nochmal aufgreifst. > Wollt mich mal erkundigen wie der Stand der Dinge ist. Wann wird es > soweit sein das man den Bausatz bei Dir im Shop kaufen kann? Und so > welchem Preis? > > Gruß Tom Hallo Tom, der Stand ist im Moment "schwimmend" ;-) (KEINE Anspielung auf die Hochwässer in .de) Im Moment renn ich dank ehajo von Zoll zu Behörde und wieder zurück :( Ich kam aber Anfang der Woche dazu die Platine mal aufzubauen. Sie hat auch "funktioniert", sprich keine USB-Fehler fabriziert wie der Prototyp am Brotbrett. Programmiert habe ich noch keinen µC damit, das schaffe ich hoffentlich noch diese Woche. Für die Serienfertigung fehlt mir jetzt vor allem der Programmiersockel für den Attiny2313, die Investition möchte ich noch so lang rausschieben wies geht :( Beim Preis wird sich gegenüber des ursprünglichen Bausatzes nicht viel ändern, ich denke ich schaffe das mit 5 bis 6€.
Hannes Jochriem schrieb: > Für die Serienfertigung fehlt mir jetzt vor allem der Programmiersockel > für den Attiny2313, die Investition möchte ich noch so lang rausschieben > wies geht :( Der Daniel hat sich den Sockel auch gespart und den IC einfach per Hand auf die Pads gedrückt und programmiert . Außerdem: Thomas R. schrieb: > Ich selber habe ein programmer mit dem man das in wenigen minuten > fertig hat, und der war nicht wirklich teuer.
Alexander Schmidt schrieb: > Hannes Jochriem schrieb: >> Für die Serienfertigung fehlt mir jetzt vor allem der Programmiersockel >> für den Attiny2313, die Investition möchte ich noch so lang rausschieben >> wies geht :( > > Der Daniel hat sich den Sockel auch gespart und den IC einfach per Hand > auf die Pads gedrückt und programmiert . > > Außerdem: > Thomas R. schrieb: >> Ich selber habe ein programmer mit dem man das in wenigen minuten >> fertig hat, und der war nicht wirklich teuer. Jo, geht ohne Zweifel, für die Attinys13 hab ich nen umgeschnitzten Nullkraftsockel. Für meinen CW-Keyer habe ich Programmier-Pads auf denen ich mit Federkontakten drücke. Irgendwie schwebt mir aber so ein schönes Adapterboard für mein STK600 im Hinterkopf :-S
Hallo Hannes Jochriem, Ich suche nach einen kleinen ISP programmer. Wollte fragen ob du mir auch ne platine und evtl. einen vorprogrammieren controller zuschicken könntest. SMD-Löten ist nicht das Problem, aber das programmieren von uC ohne Programmer könnte schwierig werden ;-) Falls jemand überhaupt einen fix fertig gelöteten oder Bausatz verkauft wäre ich aus sehr froh. Bitte um Rückmeldung
Einzelstücke könnte ich schon verschicken... Ich hab glaub ich irgendwas um die 1,50€ für die Attinys bezahlt. Aber dann gehts weiter... Hast du ne passende Z-Diode? Cs? Rs? LEDs?
Hallo, ja die Bauteile sind kein Problem, vlt. kannst du mir einen Link oder so für die Bauteilliste schicken. Ich bestell mir dann über mein Elektronik Geschäft die nötigen Sachen über RS components. Wenn du mir eine Platine und eine programmierten Attiny zuschicken könntest, das wäre toll. Am besten wird es sein, wenn wir einfach per Mail Versandadress und Kontodaten austauschen. Dann überweise ich dir das Geld. Bitte weitere Kommunikation darüber via Mail. Soll ich dir über dein Kontakt Formular (http://hannes.jochriem.at/contact/) ne Mail schicken? Dann hast du meine Mail Adresse. Will sie nämlich nicht hier posten. LG Andreas
Hallo Hannes, habe dir gerade eine Mail auf deine Shop Kontakt Adresse gesendet. liebe Grüße Andreas
hallo hannes! soweit ich mitbekommen habe versendest du platinen.. wäre es möglich mir eine platine + programmierten uC zukommen zu lassen?? die restlichen bauteile wären kein problem für mich zu besorgen.. falls es möglich ist, was würde mich der ganze spaß in etwa kosten?? (inkl. versandkosten... wohne in österreich)
Irgendwie sind 90% der Interessenten Österreicher... ob mir das zu denken geben sollte? So, mal ne globale Antwort an alle: Ich kann die Platinen auch nach .at verschicken. Ich kann "theoretisch" auch nen programmierten µC dazugeben, hab noch n paar übrig. Was allerdings nicht geht (viell kann mir wer helfen) ist mein modifizierter Code. Ada hat bei ihrer PCB den Pullup auf PD6, ich hab ihn der Einfachheit halber auf PD4 gelegt. Ich krieg Adas Code kompiliert (100% memory-use vom attiny) sobald ich den Stick aber mit dieser HEX bespiele kommen nur noch USB-Errors... Eigentlich wollte ich ja nur "schnell" PD6 gegen PD4 tauschen... Wenn jemand den Stick also dringen braucht muss er vorerst den Pullup zwischen die Beine des USB-Steckers löten, dann klappts auf jeden fall (grad eben getestet) :-) hilfe lg, hannes
Hannes Jochriem schrieb: > Ada hat bei ihrer PCB den Pullup auf PD6, ich hab ihn der Einfachheit > halber auf PD4 gelegt. > Ich krieg Adas Code kompiliert (100% memory-use vom attiny) sobald ich > den Stick aber mit dieser HEX bespiele kommen nur noch USB-Errors... > Eigentlich wollte ich ja nur "schnell" PD6 gegen PD4 tauschen... Auf PD4 liegt doch schon das Signal BUFFEN?
Ja, die PD4 Änderungen sind weg. Ansonsten würde er ja den Pullup abschalten. Ich hab generell das Problem, dass ich USB-Errors krieg wenn ich die Firmware selber mache. Wenn ich ADAs Firmware aufflashe funktionierts....
Hallo Hannes, wie sieht`s aus? Hast du deine Firmware geflickt? Gruß Anatoliy
Nö, tut mir leid. Ich bin im Moment sehr im Umzugs-/neuer Job-/Bürokratie-Stress :-(
Hallo Forum, ich habe die Firmware heute an die Hardware angepasst und auf Hannes Platine getestet. Es läuft ! Nun wird Hannes bestimmt auch seine Tests machen und Euch berichten. Änderungen in der Bestückung R1, R2, R3, R4 = 1k R5 = 2,2k (Vcc=5V) R6, R7 = 68R LED normale 3mm Typen D1, D2 = ZD3,6V Bauform bedrahtet. C1, C2 = 22pF SMD 0805 Für die Programmierung der neuen Firmware habe ich noch #Reset Pin1 per Jumper auf den 6 Pol. ISP gelegt. .
So, jetzt melde ich mich mal wieder zu Wort :-) Vielen Dank an Uwe der mich mit der Firmware so super unterstützt hat! Ich würde jetzt mal 10 Bausätze für 6€ das Stück zzgl 1,45€ Versand als Luftpolster rausschicken. Die Bausätze enthalten alles was man so brauch: - Platine - Quarz - vorprogrammierter µC - Vogelfutter - USB-Stecker - Jumper Wer also einen Bausatz will schnell sein und einfach mal ne PN schreiben :-P Der Endpreis wird sich dann denk ich irgendwo bei 10€ inkl. Versand einpendeln, eventuell 9€...
Oh, das ging ja flott. Die Bausätze sind schon alle weg. Ich bin gerade am Video-Schneiden. Hab noch schnell ein Video vom Auflöten gedreht. Die bestellten Bausätze gehen morgen raus.
Kommt ganz drauf an wie schnell jetzt FedEx und DHL über die Feiertage liefern kann. Ich schätze mal, dass der Bausatz Ende nächster Woche in meinem Shop erscheint.
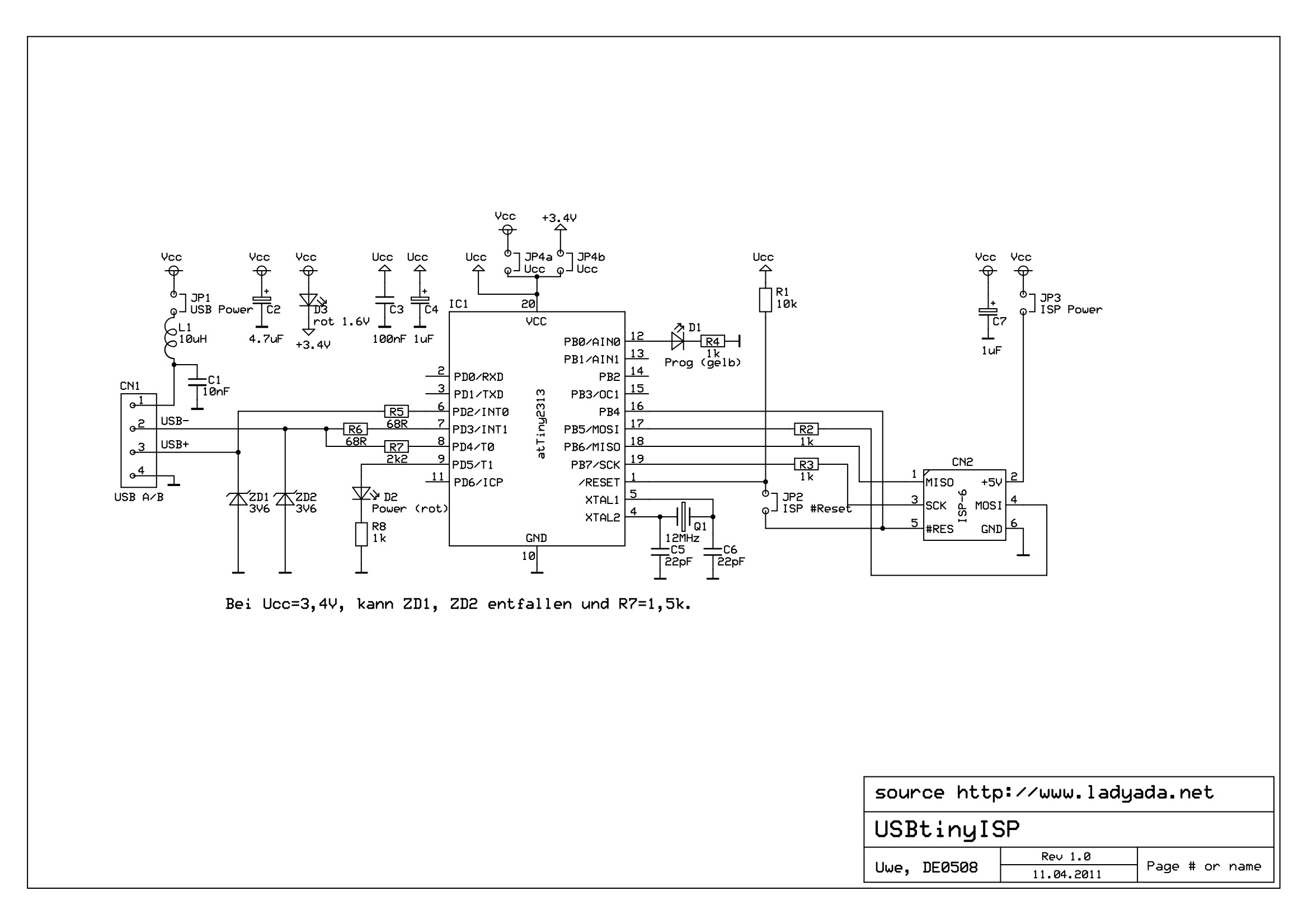
warum habt Ihr denn hier den AT90S2313 genommen? Der wird doch für Neuentwicklungen nicht mehr empfohlen und ist durch den Attiny2313 ersetzt http://www.atmel.com/dyn/products/product_card.asp?part_id=1993 "Mature product; not recommended for new designs. Replaced by ATtiny2313A"
Hallo, ich denke das war ein versehen, es wird der Attiny2313 verwendet ! Hier noch zwei (schnelle) Bilder, ich habe eine Mischbestückung gewählt, da ich nicht alles in SMD Bauteilen da habe. .
Genau, es wird natürlich der Attiny2313 verwendet. Ich sollte mal den Schaltplan im Wiki aktualisieren... Sieht schön aus Uwe :-) Die Finale-Version bekommt auch gewinkelte Stiftleisten und nen transparenten Schrumpfschlauch drum herum.
Hallo, Hannes hat den Schaltplan und die Platine angepasst. Hier die PDFs.
Hallo, wie ich gerade sehe hat Hannes den USBTinyISP nun Überarbeitet und wieder im Angebot: http://www.ehajo.de/Bausaetze/AVR-ISP-Stick
Uwe S. schrieb: > Hallo, > > wie ich gerade sehe hat Hannes den USBTinyISP nun Überarbeitet und > wieder im Angebot: > > http://www.ehajo.de/Bausaetze/AVR-ISP-Stick @Hannes: Könntest Du dir vorstellen, auch die unbestückte Leiterplatte einzeln ohne Bauteile anzubieten?
M. G. schrieb: > @Hannes: > Könntest Du dir vorstellen, auch die unbestückte Leiterplatte einzeln > ohne Bauteile anzubieten? Hallo MG, wie man weiter oben im Post sehen kann habe ich das bereits :) Es gibt in meinem Shop bereits die Kategorie "Platinen", dort ist zwar noch keine ISP-Platine drin, wird aber noch kommen. Ich habe eh vor mehrere Einzelplatinen anzubieten, eventuell irgendwann dann auch noch die exotischen Bauteile (Zenerdiode, programmierter µC, CMC-Filter, ...) Ich werde die Platine der Endversion des Bausatzes auch nicht mehr verändern. Ich will ja nen günstigen ISP ins Volk bringen, da ist so Schnickschnack wie Bestückdruck nur unnötige Kosten die der Kunde dann tragen muss. -> Platine folgt die Tage...
Ich habe einen der 10 o.g. Bausätze von Hannes erhalten, gestern abend zusammen geklopft - funktioniert wunderbar. Die einzigen "Problemchen", die ich hatte, waren: - Identifizierung der SMD-Bauteile, da die Aufschrift teilw. etwas verwischt war, was sich aber nach dem Ausschluss-Verfahren lösen liess. (Und Ausmessen wäre ja auch noch gegangen) - die rote LED hatte keinen (für mich erkennbaren) Aufdruck bzgl. der Polarität. Aber Ausmessen und Vergleichen gg. die grüne mit Aufdruck hat wunderbar funktioniert. - welchen Programmer gebe ich denn nun als Parameter an avrdude ? Die Lösung ist "usbtiny" Alles in allem, sehr gute Qualität, tip-top Preis - was will man mehr. Mein altes, paralleles Programmierkabel habe ich gleich mal weggepackt.
Hallo, ja der Programmer funktioniert unter "avrdude" als usbtiny. Da man für WinOS noch einen Treiber benötigt, sollte man diesen hier downloaden: http://www.ladyada.net/make/usbtinyisp/download.html P.S. Meine USBTinyISP mit herkömmlichen Bauteilen - für Menschen die keine SMD löten wollen oder können - ist auch fertig und läuft 1A. .
us73 schrieb: > - Identifizierung der SMD-Bauteile, da die Aufschrift teilw. etwas > verwischt war, was sich aber nach dem Ausschluss-Verfahren lösen liess. > (Und Ausmessen wäre ja auch noch gegangen) Das wird sich jetzt in Zukunft ändern :-) Bishher hab ich mir ja die Mühe gemacht auf jeden Abschnitt von Hand den Wert draufzuschreiben. Ab sofort klebe ich einfach einen Ausdruck vom Laserdrucker drauf (Bilder folgen). > > - die rote LED hatte keinen (für mich erkennbaren) Aufdruck bzgl. der > Polarität. Aber Ausmessen und Vergleichen gg. die grüne mit Aufdruck hat > wunderbar funktioniert. Das ärgert mich auch sehr. Die LEDs die ich jetzt bekommen habe, haben die Kathode mit zwei pipikleinen Pünktchen markiert. Ich werde im Wiki dazu entsprechende Doku einfügen. > Alles in allem, sehr gute Qualität, tip-top Preis - was will man mehr. > > > Mein altes, paralleles Programmierkabel habe ich gleich mal weggepackt. Dankeschön :-)
So sehen die Bauteile jetzt im Bausatz aus. Ich finde das sieht jetzt schon quasi richtig professionell aus :-S Und dann noch ein Bild vom aufgebauten Bausatz wie der dann final aussieht: Schrumpfschlauch und gewinkelte Stiftleisten. Am Wochenende gehts ans Bauteile eintüten :-)
> So sehen die Bauteile jetzt im Bausatz aus. Zu-Hause-Bastler, was willst Du mehr ? > Und dann noch ein Bild vom aufgebauten Bausatz wie der dann final > aussieht: Schrumpfschlauch und gewinkelte Stiftleisten. Hannes, hast Du schonmal darüber nachgedacht, anstatt der Stiftleiste(n) einen abgewinkelten Wannenstecker zu verwenden ? Was Baugrösse etc. angeht, habe ich das noch nicht im Detail angeschaut, aber die Sache wäre dann verpolungssicher bzw. fehlervermeidend. Und vielleicht willst Du ja in deinem Shop noch ein 6-auf-10 Adapter-Board anbieten. Inzwischen habe ich mir eins gebaut, gg. eine fertige Platine hätt ich aber auch nichts einzuwenden gehabt. Ob das aber ein "Business-Case" für dich ist, kann ich leider nicht vorhersagen... (myavr.de bietet sowas als "ISP Connect Kit 10 / 6polig" an)
us73 schrieb: > Hannes, > > hast Du schonmal darüber nachgedacht, anstatt der Stiftleiste(n) einen > abgewinkelten Wannenstecker zu verwenden ? > Was Baugrösse etc. angeht, habe ich das noch nicht im Detail angeschaut, > aber die Sache wäre dann verpolungssicher bzw. fehlervermeidend. > Jupp, darüber hab ich kurz nachgedacht und dann sofort wieder damit aufgehört :-) Der Stecker hätte schon Platz, die Stiftleiste kostet aber etwa 10 mal weniger. Ich bin zu Kundenpreis-orientiert ;-) Ich kann ja ein "Upgrade" anbieten für den Stick! > Und vielleicht willst Du ja in deinem Shop noch ein 6-auf-10 > Adapter-Board anbieten. Inzwischen habe ich mir eins gebaut, gg. eine > fertige Platine hätt ich aber auch nichts einzuwenden gehabt. Ob das > aber ein "Business-Case" für dich ist, kann ich leider nicht > vorhersagen... > (myavr.de bietet sowas als "ISP Connect Kit 10 / 6polig" an) Hm, 5.50€ ist nicht viel bei myavr. Sind wahrscheinlich 2 bis 3€ Materialkosten, je nachdem wieviel ich auf Lager lege. Mal überlegen... Ich kann ja mal nen Link auf myavr im wiki einpflegen, dann findet man das auch wenn mans sucht...
Hi! Ich habe jetzt meinen Progger auch aufgebaut :-) Was mir noch aufgefallen ist, der 6pol ISP ist nicht nach Atmel-Standard. Ob das so bleiben soll? Siehe 6pisp.png
Dass du die Adresse von meinem Shop auf den USB-Stecker geklebt hast berührt mich gerade echt zutiefst :-) Vielen Dank!!! Du hast recht, die Pin-Order von meine Schaltplan ist wie bei Jumpern üblich, da ich ja auch das Bauteil "Jumper" verwendet habe. Da aber ein Flachbandkabel angeschlossen wird sollte die Pin-Order wie rechts sein. Anbei nochmal ein (absichtlich großes) Bild von den LEDs mit ihren Polungen. Artikel dazu: http://wiki.ehajo.de/index.php/LED-Polarität
Hallo X. H., ich muss Dir wieder sprechen, die Steckerbelegung stimmt mit den Vorgaben von ATMEL für ISP Programmierung von AVRs überein ! Siehe: AVR042: AVR Hardware Design Considerations - http://www.atmel.com/atmel/acrobat/doc2521.pdf AVR910: In-System Programming - http://www.atmel.com/atmel/acrobat/doc0943.pdf
auf der platine wars falsch uwe... :-) also nicht die belegung sondern einfach nur die beschriftung
X. H. schrieb: > Hi! Ich hab ja schon gesagt wie zutiefst mich dieser Aufkleber auf dem USB-Stecker berührt hat... Er hat mich auch auf ne dumme Idee gebracht... siehe Bild im Anhang...
Hey, hab mir den Programmer bei ehajo.de bestellt und zusammengebaut, aber ich habe ein Problem... Hab hier einen Mega48 mit dem funktioniert der super, aber den will ich in eine Fernsteuerung einbauen, die einen Mega64 drin hat und an der Fernbedienung funktioniert er nicht. Hab von einem Freund einen anderen STK500-Clon, der funktioniert an der Fernbedienung. Hat jemand eine Ahnung woran das liegen kann? com0com und USBtiny500 sind installiert(geht es auch irgendwie ohne?)
Hallo Frank, ich verstehe deine Frage leider nicht - was hat ein Mega48 in einer Fernsteuerung mit Mega64 zu tun ? Zu beachten ist auch immer die Kabellänge des ISP Programmers zur Schaltung und natürlich die Belegungen der ISP-Steuerleitungen. Für was benötigst Du com0com ? Mit avrdude 5.10 (ist in WinAVR enthalten) und burn-o-mat (avr8-burn-o-mat.aaabbb.de) unter WinOS und den passenden Libusb Treibern (DLL) kann man problemlos alle 8-Bit Atmel programmieren. Mach doch mal ein Bild deiner Fernsteuerung und füge bitte einen Schaltplan hinzu. Ok ?
Hallo Uwe, Der Mega48 hat mit der Fernbedienung nichts zu tun, den hab ich auf nem Steckbrett und hab mit dem einfach probiert, ob der Programmer funktioniert. Die Kabellänge zwischen Programmer und Chip beträgt ca 15cm, das sollte kein Problem sein... Das com0com hab ich genommen um AVRStudio nutzen zu können, aber stimmt hab auch grade gesehen, dass ich das für AVRDUDE nicht brauche. Aber im AVRDUDE habe ich genau das gleiche Problem, UBSTiny mit mega48 geht, ISP Prog mit Mega64(Fernbedienung) geht, aber USBTiny und Mega64 geht nicht Burn-o-Mat hab ich auch probiert, aber da kann ich bei mir irgendwie keinen Programmer auswählen, nur den Port. Den Schaltplan gibt es hier http://th9x.googlecode.com/svn/trunk/doc/schaltplan-transmitter.pdf Ich hatte mich bei dem anlöten der Kabel einfach an das Bild gehalten, dass ich angehängt habe, das ist von der gleichen Seite wie der Schaltplan(ist so ein Umbaututorial)
Hallo, ich sehe schon da Problem in der Schaltung. Reset (Pin 20) ist mit 10µF beschaltet... An CON10 liegen alle Signale an. Wo greifst Du sie ab ?
Ja das hab ich auch gesehen... Ich weiß auch nicht, warum der so groß ist, vermutlich um sicherzustellen, dass der Reset nicht ausversehen ausgelöst wird(wäre bei ner Modell-Fernbedienung ziemlich doof^^) Wieso kann es denn durch den Kondensator vorkommen, dass ein Programmer geht und ein anderer nicht? Treiber zu schwach? Ich hab grade mal ein bisschen it der ISP-Geschwindikgeit rumgespielt, wenn ich im AVRStudio auf 4khz stelle, dann kann ich zumindest die Signatur auslesen. Hab es bei AVRDude mal mit "-B 250" versucht, dann kann ich den Flash auslesen, aber es geht mehr als Langsam(also so RICHTIG langsam, nach 5min und 10% hab ich abgebrochen) hab noch ein paar andere Werte probiert, aber schneller gehts nicht, und wenn ich weit von 250 weg bin, geht garnichts mehr... Jetzt wo du es sagst sehe ich es auch mit dem CON10, aber wenn ich die Platine richtig lese ist CON10 genau die Lötpads an die ich die Kabel angelötet habe(zuindest geht RST nur zu dem Widerstand, dem Kondensator und dem Lötpad und Mosi/Miso gehen nur zu nem Widerstand und nem Lötpad Außerdem gibt es ein Passendes Programmiergerät für die Fernbedienung, das mit Federkontakten an die Lötpad geht(das ist nur relativ teuer und vermutlich für die nächsten Monate nicht verfügbar :-( ), glaube nicht, dass die sich so einen Umstand machen würden, wenn es einen Steckverbinder geben würde...
Frank F. schrieb: > Ich hab grade mal ein bisschen it der ISP-Geschwindikgeit rumgespielt, > wenn ich im AVRStudio auf 4khz stelle, dann kann ich zumindest die > Signatur auslesen. Na das macht doch absolut Sinn. Der Programmierstick legt ja die Resetleitung auf GND zum Programmieren (bzw. taktet die wahrscheinlich). Wenn da ein dicker Kondensator draufhängt dauert das natürlich schon ne gewisse Zeit bis die Leitung unten ist. Wobei ich gerade im Schaltplan (vom Stick) sehe, dass die RST-Leitung ja direkt an den OC vom attiny geht, das sollte also kein Thema sein. Je nachdem wie groß die Kondensatoren von den MOSI und SCK - Leitungen sind können natürlich die 1k in Serie auf dem Stick Probleme machen und eine lange Entladezeit verursachen.
bingo schrieb: > MOSI und MISO stimmen nicht, die sind direkt neben SCK (Pins 11-13) Stimmt, das hat mich auch erst gewundert, aber dann hab ich im Datenblatt das gefunden: "Even though the SPI Programming interface re-uses the SPI I/O module, there is one important difference: The MOSI/MISO pins that are mapped to PB2 and PB3 in the SPI I/O module are not used in the Programming interface. Instead, PE0 and PE1 are used for data in SPI Programming mode as shown in Table 27-13." (Seite 310 Atmega64A Datenblatt) Aber es wundert mich schon, dass es mit dem ISP Prog auf anhieb funktioniert...
Also bei mir hat der Programmer an der th9x zuerst auch nicht funktioniert. Danach habe ich die beiden Schutzwiderstände in der MOSI und SCK Leitung (R6 und R7) von 1.5K auf 47 Ohm verkleinert. Seitdem funktioniert der Programmer. Mein Reset-Kondensator ist aber möglicherweise auch noch eine ältere, kleinere Variante. D.h. eventuell ist bei neueren Anlagen der Reset-C ein Problem. Die Programmierpins MOSI und MISO sind beim Mega64 übrigens wirklich sehr seltsam belegt. Im Programmiermodus werden andere Pins verwendet wie im Normalbetrieb.
Hallo zusammen, ich habe Probleme mit dem ISP Stick. Zunächst habe ich festgestellt, dass er anscheinend mit AVR Studio 5 und der letzten (nun verfügbaren) AVR Studio Version 4 nicht funktioniert. Ich bekomme keine Verbindung. Ich habe dann eine frühere Version vom AVR Studio 4 aufgespielt, mit der ich auf meinem anderen Rechner bereits erfolgreich programmiert habe. Damit hat er dann eine Verbindung hinbekommen. Nun ist es aber so, dass der Programmer zwar verbindet, aber beim Auslesen der Signatur scheitert. Manchmal klappt es auch die Signatur auszulesen und ich kann ein Flash aufspielen. Aber spätestens beim EEPROM ist wieder keine Verbindung vorhanden. ISP Leitung ist nur 10cm, ISP Frequenz 115.2kHz. Hat jemand eine Idee oder gleiche Erfahrung?
Hallo ! ich betreibe 4 der ISPtinyUSB und sie laufen alle mit avrdude unter Linux perfekt. Die laufen bei mir im vergl. zu meinen USBASP ISP Programmer besser und zuverlässiger. Ich habe einige USB-Kabel, die mögen die USBASP nicht. Evtl. versuchst Du dein Problem ein zu kreisen, indem Du avrdude (testweise) zum Beschreiben verwendest. ok ?
Hi, habe den Stick nach Schaltplan und mit der Software von Hannes Jochriem in konventioneller (nicht SMD) Technik nachgebaut und funktioniert unter avrdude zuverlässig. Allerdings nicht an jedem USB Port. Benutze Windows 7 64bit Rechner mit aktuellem Treiber. Bei manchen USB Schnittstellen wird der Stick nicht erkannt. Windows sagt mir "USB Device not recognized". Neuinstallation des Treibers hilft nicht. Scheint wohl problematisch zu sein, die USB Device ID zuverlässig zu erkennen. Vielleicht nur ein Timing Problem. Ähnliches Verhalten habe ich übrigens auch mit USB Steckdosenleisten (Gembird SIS PMS), die anscheinend auch auf Mikrocontrollerbasis aufgebaut sind und nicht 100 prozentig USB konform zu sein scheinen. Karl
Mmh, das ganze wird noch misteriöser. Ich habe nun einen Atmega8 am Stick hängen, dieser lässt sich problemlos programmieren, keine Verbindungsunterbrechung. Aber bei einem Attiny13 habe ich die obigen Probleme. Am µC liegt es nicht, habe schon diverse (neue) Attiny13 versucht. Habe an VCC und GND noch einen Stützkondensator hingebastelt, aber das brachte auch nichts.
Hallo zusammen! Da der AVR-ISP-Stickbausatz so gut ankommt habe ich eine neue Version entwickelt: µISP-Stick Bei diesem Stick sind alle SMD-Bauteile schon vorbestückt, man muss also nur noch den USB-Stecker und die Stiftleisten anlöten. Finden kann man ihn unter: http://www.ehajo.de/Bausaetze/µISP-Stick Liebe Grüße, Hannes
bitemychiniesmetalass schrieb: > und um nen ganzen faktor teurer. Naja, eher nur Faktor 1,43... Wenn man bedenkt, dass der Komplettbausatz vorher 8€ gekostet hat ists sogar nur n Faktor 1,24... Aber genau aus dem Grund biete ich den alten Bausatz natürlich noch weiterhin (und wie schon geschrieben: billiger als zuvor) im Shop an.
Hall bitemychiniesmetalass, nein das war nur der atTiny2313. Ich wundere mich doch sehr über diese Pfennigfuchser. Wer etwas anderes verwenden will, kann das doch machen. Punkt.
Das war damals aber auch ein Privatverkauf... allein die bauteile kosten jetzt schon über 3€, ohne platine: https://secure.reichelt.de/index.html?;ACTION=20;LA=5010;AWKID=540603;PROVID=2084
Hannes Jochriem schrieb: > Bei diesem Stick sind alle SMD-Bauteile schon vorbestückt, man muss also > nur noch den USB-Stecker und die Stiftleisten anlöten. Sehr schön!
Ja noch einer, mit tiny45/85 und in TH Ausführung und 10 Pin ISP Header, Abgesehen von ISP soll der auch noch andere Verwendung haben, deshalb Neuauflage, bzw Nachfrage ob sowas aktuell ist. Preis, Bauteilkosten+30% , also ca 3€ inkl Versand.
Ja, 3€ ist erstmal geschätzt, reine Bauteilkosten inkl Platine sind 2€. Stecker 40Cent, Hühnerfutter 40Cent, CPU 50 Cent, Platine 60 Cent, 3 Cent Trasport/handling. Alles als Bausatz zum Selberlöten. Wenn es dann zum Schluss 3.3€ oder auch max 3.6€ werden, mehr wird es garantiert nicht. Ich feile noch ein bisschen an der Platine rum, eventuelle Wünsche könnte ich noch berücksichtigen, ansonsten werden die Platinen am Montag bestellt. Abgesehen von Programmer soll das Ding auch als Logger, i2c Sniffer, IR-Schnittstelle Funk Schnittstelle dienen mit zusätzlichen Bauteilen.
Ich würde gerne eins bzw. zwei gerne nehmen, melde dich damit man dir per PN erreichen kann oder gibt ne E-Mail Adresse, ich bin sicher dass hier einige Leute Interesse hätten.
Obi-Wan Kenobi schrieb: > Ich nehm auch einen, schick mir einfach ne PM :) Ja, ich will auch einen! Schick mir am besten gleich den ganzen Stick per PM! Sollte ja kein Problem sein, wahrscheinlich handelt es sich nicht nur um einen anonymen virtuellen Forums-User, sondern auch um einen virtuellen Stick. ;-) Oder irr ich mich? Wie wärs mit einer Registrierung? Tut auch bestimmt nicht weh! :-)
Mit Registrierung, und neuem Thread zur Platine: Beitrag "avr-isp TH Platine" Da die Usb-Stecker eine long-hole benötigen, muss ich erst Rückfragen ob sie sowas machen, bzw ob auch eine seitliche Metallisierung möglich ist.
Bitte melde dich an um einen Beitrag zu schreiben. Anmeldung ist kostenlos und dauert nur eine Minute.
Bestehender Account
Schon ein Account bei Google/GoogleMail? Keine Anmeldung erforderlich!
Mit Google-Account einloggen
Mit Google-Account einloggen
Noch kein Account? Hier anmelden.



















