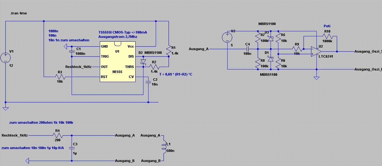
Hallo, da ich mir im Moment kein LCR-Meter leisten möchte dachte ich mir, ich könnte die Induktivität einer Spule auch andersder ermitteln. Meine Idee ist es, mit einem TS555 ein Rechtecksignal (50-50) zu erzeugen. Dieses wird über einen Widerstand an einen Kondensator bekannter Größe geleitet. Parallel zu diesem befindet sich eine Spule. Es entsteht ein sinusförmiger Spannung durch den Parallelschwingkreis, welche ich verstärke. Anschließend müsste ich mit der am Oszi abgelesene Frequenz (Periodendauer) die Spule berechnen können. Ich würde euch nun gerne Fragen, ob dieses Vorhaben realistisch ist und ob meine Schaltung (siehe Schaltplan) funktioniert. Stützkondensatoren sind nicht verzeichnet. Was könnte man noch zur besseren Hife ergänzen. Der TS555 ist eine CMOS veriante des NE555. http://www.datasheetcatalog.org/datasheet/stmicroelectronics/4077.pdf Bei dem LTC6241 weiß ich noch nicht was ich dort nehmen sollte. Es war das einzige passende Bauteil in der lib, welches ich gefunden habe. http://cds.linear.com/docs/Datasheet/624012fd.pdf
Dazu müßtest du aber die Frequenz variabel machen. Mit dem Oszi bestimmst du dann diejenige Frequenz, bei der die Ausgansgsspannung maximal wird. Dazu brauchst du eigentlich keine OPamp-Schaltung, sondern kannst das Oszi direkt an den Parallelkreis hängen. Du müßstet mal simulieren, was für Kapazitäten du brauchst, um mit den geplanten Induktivitäten eine brauchbare Parallelresonanz zu erhalten. Das geht nämlich nicht mit allen Kapazitäten. Außerdem solltest du R4 veränderbar machen, um das Resosnanzverhalten zu optimieren, da auch R4 die Resonanz soweit bedämpfen kann, daß sie verschwindet. Denke daran, daß auch der Serienwiderstand der Induktivität die Güte und damit die Resonanzfrequenz beeinflußt. Das solltest du ebenfalls in die Simulation miteinbeziehen. Ich kenne deine Induktivitäten ja nicht... Kai Klaas
Schau mal hier. Die Standardschaltung mit Komparator als aktives Element des Oszillators wird in vielen preiswerten Geräten verwendet. Das funktioniert sehr gut. http://sprut.de/electronic/pic/projekte/lcmeter/lcmeter_sch.gif Eine einfachere Lösung. Wahrscheinlich nicht ganz so genau. Beitrag "Induktivität messen"
>Dazu müßtest du aber die Frequenz variabel machen. Mit dem Oszi >bestimmst du dann diejenige Frequenz, bei der die Ausgansgsspannung >maximal wird. Dazu brauchst du eigentlich keine OPamp-Schaltung, sondern >kannst das Oszi direkt an den Parallelkreis hängen. Ich dachte mir das so. Mein NE555 liefert eine Rechteckspannung im Verhältniss 50zu50. Bei jedem Spannungssprung von 0V auf 12V oder von 12V auf 0V beginnt der Parallelschwinggkreis zu schwingen. Dieses schwingen dauert jedoch kürzer als eine halbe Periode. Also die Spannung im Schwinggkreis geht auf fast 0V vor jedem Spannungssprung, denn die Spule ist Gleichstromseitig ein Kurzschluss. Das sähe dann aus wie auf dem Bild im Anhang. Der Opamp dient nur dem Verstärken der Spannung. Im Bild, also bei 200ohm, 1µF und 500nH währen es 40mV peak. Das geht bei einem DSO schon fast im Rauschen unter, wenn man einen 1:10 Tastkopf benutzt. Laut meiner Excelberechnung käme dann ein Schwingen mit 225.079,08Hz zu stande. >Du müßstet mal simulieren, was für Kapazitäten du brauchst, um mit den >geplanten Induktivitäten eine brauchbare Parallelresonanz zu erhalten. >Das geht nämlich nicht mit allen Kapazitäten. Außerdem solltest du R4 >veränderbar machen, um das Resosnanzverhalten zu optimieren, da auch R4 >die Resonanz soweit bedämpfen kann, daß sie verschwindet. Das verschwinden ist mit eingeplant. Ich brauche zum Messen keine anhaltende Osszilation. Die kurze Oszilation reicht um die Periodendauer zu messen. Den Widerstand R4 und den Kondensator C3 würde ich varible gestalten. Müsste aber dabei stehen. R4 = 200,1k, 10k und 100k C3 = 10n, 100n, 1µ und 10µ Das müsste für die meisten Induktivitäten reichen. Natürlich ist bei unter 100nH Schluss. Dann spielen schon die parasitären Kapazitäten des Aufbaus und die parasitären induktivitäten des Kondensator eine Rolle. Erhoffe mir jedoch eine Genauigkeit von ca. 5%.
Warum nimmst du nicht die tausendfach erprobte Schaltung mit dem Komparator als Oszillator? Es gibt gute Gründe warum praktisch niemand die von dir gewählte Schaltung nimmt. Aber ich will dich nicht bekehren. Man lernt aus Fehlern bzw. Versuch macht klug.
>Bei jedem Spannungssprung von 0V auf 12V oder von 12V auf 0V beginnt der >Parallelschwinggkreis zu schwingen. Ach sooooo.... >Laut meiner Excelberechnung käme dann ein Schwingen mit 225.079,08Hz zu >stande. Das ist die Thomson-Formel, nicht wahr? Aber stimmt die noch, wenn die Schwingung so stark gedämpft ist? Simuliere das Ganze doch mal mit TINA von Texas Instruments. Kai Klaas
>Das ist die Thomson-Formel, nicht wahr? Aber stimmt die noch, wenn die >Schwingung so stark gedämpft ist? Ja, diese Formel habe ich benutzt. Jedoch hat die Dämpfung laut meiner Simulation scheinbar keine Auswirkungen auf die Frequenz. Aber genau wegen solchen Sachen habe ich hier im Forum gepostet. >Warum nimmst du nicht die tausendfach erprobte Schaltung mit dem >Komparator als Oszillator? Es gibt gute Gründe warum praktisch niemand >die von dir gewählte Schaltung nimmt. Aber ich will dich nicht bekehren. >Man lernt aus Fehlern bzw. Versuch macht klug. Weil ich keine Methode mit einem Komparator kenne. Aber ich lasse mich auch belehren, wenn es einfachere Methoden gibt.
Was ist eigentlich mit der Methode wo man die resultierende Phasenverschiebung und die Amplitude von Strom und Spannung misst bei verschiedenen Frequenzen um daraus die Kapazität Induktivität Ohmschen Widerstand zu berechnen? Da war doch sowas.
Dafür bräuchte ich eine variable Sinusspannung. Es ist mir jedoch zu viel Aufwand eine solche zu erzeugen.
>>Warum nimmst du nicht die tausendfach erprobte Schaltung mit dem >>Komparator als Oszillator? Es gibt gute Gründe warum praktisch niemand >>die von dir gewählte Schaltung nimmt. Aber ich will dich nicht bekehren. >>Man lernt aus Fehlern bzw. Versuch macht klug. > > Weil ich keine Methode mit einem Komparator kenne. > Aber ich lasse mich auch belehren, wenn es einfachere Methoden gibt. Hast du meinen Link ignoriert? http://sprut.de/electronic/pic/projekte/lcmeter/lcmeter_sch.gif http://electronics-diy.com/img/lc_meter_pic16f84a.jpg http://www.aade.com/LCinst/lcm2b.htm
Es tut mir leid aber den ersten Link habe ich nur überflogen. Jedoch habe ich keine Erfahrungen mit Mikrocontrollern. Deswegen erschien mir der Schaltplan etwas komplex. Es wird mir auch nicht möglich sein, einen Mikrocontrolller so zu programmieren, dass er ein Display ansteuert. Sonst hätte ich von Anfang an einen anderen Weg eingeschlagen.
Du kannst ja die Frequenz messen mit der der Komparator(LM311) schwingt. Daraus kannst du dann die Induktivität berechnen. Was anderes macht der PIC auch nicht.
Könntest du mir vielleicht erklären, was die Widerstandsanordnung um den LM311N genau macht. Ich sehe dort nur 5 Widerstände und 2 Kondensatoren. Der Widerstand R3 und der Kondensator C7 bilden einen Tiefpass. Bei dem Rest bin ich mir jedoch unschlüssig. Vielleicht stell ich mich etwas dumm an. Aber ich habe bis jetzt noch nicht so komplexe Schaltungen berechnet.
A. R. schrieb: > Könntest du mir vielleicht erklären, was die Widerstandsanordnung um den > LM311N genau macht. Ich sehe dort nur 5 Widerstände und 2 Kondensatoren. > Der Widerstand R3 und der Kondensator C7 bilden einen Tiefpass. Bei dem > Rest bin ich mir jedoch unschlüssig. > > Vielleicht stell ich mich etwas dumm an. Aber ich habe bis jetzt noch > nicht so komplexe Schaltungen berechnet. R1, R2 Arbeitspunkt auf halbe Betriebsspannung R4 Mitkopplung R5 Pullup Widerstand R3, C7 Ubatt/2 als Mittelwert C3 AC-Ankopplung an den Schwingkreis C8, C9 Schwingkreiskondensator, bei großem L größere Cs parallel schalten. Parallel dazu die externe Spule Am Ausgang vom LM311 die Frequenz messen.
OK Danke. Das werde ich mal simulieren und schauen wie die Schaltung genau funktioniert. Sehe ich das richtig, dass der LM331N die Schwingung aufrecht hält? Wenn ja, dann würde das die Schaltung vereinfachen.
A. R. schrieb: > OK Danke. > > Das werde ich mal simulieren und schauen wie die Schaltung genau > funktioniert. > > Sehe ich das richtig, dass der LM331N die Schwingung aufrecht hält? Ja. Du brauchst wirklich nur einen C und die zu messende Spule am Eingang.
Eine sinusförmige Spannung zu erzeugen sollte mit R2R Ladder und Operationsverstärker nicht allzu schwer werden, oder? Ansonsten, nen xmega hat ja zum Beispiel zwei DACs eingebaut.
@ Helmut S. Das sieht ja echt super aus. Würde auch das Messen erheblich erleichter. Dann muss ich nur auf die Frequenzanzeige im Oszi gucken und ich spare mir das Rechnen über die Periodendauer. Weißt du vielleicht ob es ein öffentliches Programm für so ein Teil gibt? Aber auch ohne Display würde der Aufbau meinen Schaltplan schon vereinfachen.
Die methode mit dem Rechteck geht auch. Die meisten etwas neueren Oszilloskope haben für die Kalibrierung ja schon ein Rechtecksignal. Die Minimallösung wäre damit eine Kondensator, ein Widerstand und die zu messende Spule.
Ich hätte noch 2 Fragen zu dem Schaltplan. 1. Angeblich kann das Teil bis zu nH messen. Jedoch ergibt sich bei 500nH schon eine Oszilaionsfrequenz von 5Mhz, wenn ich die maximal eingezeichneten 2nF verwende. Wie soll das der Lm311N schaffen können? Der hat doch laut Datenblatt eine response time von 200ns. 2. Wo bekommt man genaue Kondensatoren her, die etwas größere Kapazitäten haben. Bei 1nF 10nF könnte ich Glimmer mit +/-1% nehmen. Darüber würde ich Folienkondensatoren nehmen. Aber diese haben schon +/-5% oder sogar 20%.
Für so kleine Induktivitäten wird man schon einen größeren KOndensator nehmen müssen. Gelegentlich kreigt man auch Folienkondensatoren mit geringer Tollerand (1% oder 2%) . Viel besser wird man auch kaum brauchen, denn die Messung über die Frequenz ist nicht besonders genau. Auch 5% Genauigkeit können schon reichen. Um wirklich genaue Werte geht es ja bei Induktivitäten nur selten. Oft geht es ja eher darum, die Größenordnung zu bestimmen, da machen dann 10% Abweichung nicht wirklich was aus. Wenn es ganuer werden soll, sollte man anders messen: mit konstanter Frequenz und dann mit Phasenrichtiger Spannungsmessung bzw. bzw. als Brücke mit Nullabgleich.
@ Ulrich Hast eigendlich schon recht. Aber es schadet nicht eine bestimmte Genauigkeit zu habe. Ich denke für 1nF und 10nF nehme ich 1% Glimmer. Bei höheren Werten kann ich die Größe ohne Probleme mit meinem Multimeter erfassen (Auflösung 1nF). Dann spielt es keine Rolle wenn der 100nF Kondensator 105nF hat. Denn ich kann mit den 105nF rechnen. Was mir aktuell große Sorgen bereitet ist, dass ich für kleine Induktivitäten große Kondensatoren brauche. Bei 500nH und 10µF habe ich 72kHz. Dort kann ich noch einen Kunststoffolienkondensator nehmen. Was nehme ich aber für 100µF. 500nH und 100µF --> 22,5kHz. Wobei ich denke, dass genau dort aus physikalischen Gründen Schluss ist mit meinem Messverfahren.
Hat Hameg die Pläne vom 8018 nicht im Netz? Die Platine ist 1-seitig, Bauteile sind allbekannt, der Rastschalter müsste auch zu kriegen sein.
@Denker: in der Tat: http://www.akh.se/hameg/hm80/hm8018-2-serv.pdf Ist allerdings relativ komplex das Teil, und zum Kalibrieren braucht man Praezisionswiderstaende und einen Praezisionskondensator ...
Nach dem Plan würde ich heutzutage keim LCR Meter mehr aufbauen. Meine Wahl wäre ein µC mit DDS-Generator in Software um ein Sinussignal von etwa 100 Hz, 1 kHz oder 10 kHz zu erzeugen. Damit eine einfache Brücke Treiben. Wenn man will auch mit definierter Stromquelle und Spannungsmessung (für Spulen), bzw. Spannungsquelle und Strommessung (für Kondensatoren). Nötig ist das aber nichtmal. Das Signal dann mit dem AD-Wandler messen um Amplitude und Phase zu bestimmen. Als Anzeige dann ein LCD Display. Es gibt irgenwo auch einen Plan, wie man das am PC mit der Soundkarte macht.
Ulrich, die Idee hatte ich oben schon mal angemerkt. Scheint wohl nicht so gut anzukommen ;) PS: Muss das unbedingt ein Sinus sein eigentlich? Gut, der hat natürlich die minimal mögliche Anzahl an Obertöne.
Simon K. schrieb: > Ulrich, die Idee hatte ich oben schon mal angemerkt. Scheint wohl nicht > so gut anzukommen ;) > > PS: Muss das unbedingt ein Sinus sein eigentlich? Gut, der hat natürlich > die minimal mögliche Anzahl an Obertöne. Die Schaltung mit dem LM311 und einem PIC+LCD ist halt unschlagbar im Preis-Leistungsverhältnis. Einziger Nachteil: Die Messferquenz ist nicht wirklich wählbar und die Güte der Spule kann man auch nicht messen. Diese Nachteile können allerdings die meisten Anwender verschmerzen. Interessant sind heutzutage vor allem die kleinen Messbereiche z.B. 20uH.
Wenn man einen Mikrocontroller mit D/A benutzt, dürfte der Aufwand mit der Variante doch viel kleiner werden, als das riesige Hameg Teil da.
@Ulrich: interessant. Aber wozu eine Brücke? Es müsste doch einfach ein Widerstand reichen -> Spannungsteiler R-Cx/Lx. DAC bräuchte man nichtmal, ein AVR mit high speed timer schafft eine PWM Frequenz von 250 kHz, damit sollte man einen brauchbaren 10 kHz Sinus hinkriegen. Somit könnte man nur mit einem Controller und einem Widerstand ein LC-Meter bauen, und man bräuchte nicht einmal irgendwelche obskuren Präzisionskondesatoren zur Kalibrierung.
Nochmal zu diesem Schaltplan. http://sprut.de/electronic/pic/projekte/lcmeter/lc... Gibt es auch Operationsverstärker, die für diesen Einsatzzweck besser geeignet sind als der LM311. Wenn ich das richtig interpretiere, dann braucht man nur einen Komparator, der einen sehr kleinen input bias current hat. Der LM311 hat -respons time 200ns -Input Bias current 100nA -Anstiegsgeschwindigkeit 7V/µs http://www.national.com/ds/LM/LM311.pdf Liese sich stattdessen auch ein LMV762 verwenden? -Propagation delay 200ns -Input Bias current 0,2pA -Rise und Fall time unter 2ns http://www.national.com/ds/LM/LMV761.pdf
Habe die Schaltung nun wie im Anhang aufgebaut. Möchte euch nun mal meine Erfahrungen posten. Bin noch nicht ganz Glücklich. ----------------- Als erstes habe ich eine große Spule getestet, welche sehr Wahrscheinlich aus einer Frequenzweiche oder ähnlichem stammt. Kapazität Frequenz Rechnerische Induktivität 1nF 73350Hz 4708038,731nH 10nF 22000Hz 5233532,213nH 100nF 6700Hz 5642748,031nH 1060nF 2120Hz 5316951,223nH 10030nF 666Hz 5690233,309nH Das währen 20% Abweichung zwischen 1nF und 100nF. ----------------- Das 2te war eine kleine Spule aufgewickelt auf einem Ferritring. Kapazität Frequenz Rechnerische Induktivität 1nF 831910Hz 36600,54681nH 10nF 270000Hz 34746,63362nH 100nF 86570Hz 33799,12274nH 1060nF 25000Hz 38234,40892nH 10030nF Verzerrt nicht möglich Das währen ca. 13% Abweichung zwischen 100nF und 1060nF. ----------------- Das letzte war ein sehr kleine Spule Kapazität Frequenz Rechnerische Induktivität 1nF Verzerrz nicht möglich 10nF 705000Hz nicht möglich 100nF 180460Hz 509,6382659nH 1060nF Verzerrt 733,7911878nH 10030nF Verzerrt nicht möglich Das währen ca. 44% Abweichung zwischen 100nF und 1060nF. ----------------- Nachdem ich das berechnet habe gefällt mir das Ergebniss gar nicht mehr. Gibt es vielleicht irgendwelche Tips zum Aufbau? Im Moment habe ich 2 verdrillte Verbindungskable zwischen der Platine mit dem Op und dem Schwingkreis. Die Entfernung ist ca. 10cm. Würde es helfen, wenn ich dort eine Koaxialkabel verwende? Ein weiteres Problemes währe: Wenn ich eine sehr kleine Induktivität verwende schwing der OP mit 20kHz unabhängig davon, wie viele Kondensatoren ich dazuschalte. Als letztes noch ein Bild wie es auf dem Oszi aussieht, wenn ich Verzerrt angegeben habe. Ggf. könnte ich noch ein Foto vom Aufbau machen.
Hallo, bin augenblicklich auf den Artikel gestoßen, habe aus meinen früheren Bastelzeiten noch eine einfache Scheibe zum bestimmen von Induktivitäten, könnte in Deinem Fall hilfreich sein (im Anhang).Scheibe besteht aus zwei Teilen. Den inneren Teil mußt Du ausschneiden, damit man ihn drehen kann. Gruß Wolfgang
Habe die Scheibe zerlegt, damit man sie nutzen kann. Wolfgang
@ wolfgang Danke für die Schablone. Werd mal schauen ob sich das realisieren lässt. Ist doch ein bisschen lästig immer den Laptop zum berechnen dabei zu haben. Hab den Aufbau jetzt fertig. Klappt auch eigendlich ganz gut. Nur bei Werten unter 1µH wirds knifflig. Wenn Interesse besteht könnte ich mal ein Foto machen von meinem "Messgerät"
Bitte melde dich an um einen Beitrag zu schreiben. Anmeldung ist kostenlos und dauert nur eine Minute.
Bestehender Account
Schon ein Account bei Google/GoogleMail? Keine Anmeldung erforderlich!
Mit Google-Account einloggen
Mit Google-Account einloggen
Noch kein Account? Hier anmelden.








