Forum: Analoge Elektronik und Schaltungstechnik TENS / Reizstrom


von Für-Freundin-Bastler (Gast)


Lesenswert?

Hallo Forum;

Ich habe heute einmal eine, vielleicht nicht ganz in diesem Forum 
erwartete Frage und zwar bezüglich des Eigenbaus von TENS Geräten, bzw. 
genauer gesagt Reizstrom-Geräten (siehe 
http://de.wikipedia.org/wiki/Erotische_Elektrostimulation) .
Das klingt jetzt war wie der Standard-Anfang eines Themas, welches einem 
peinlich ist, aber es ist in diesem Fall wirklich so, dass mich eine 
gute Freundin darauf angesprochen hat, ob ich ihr so etwas nicht bauen 
könne, als angehender E-Techniker.
Natürlich habe ich ihr erst einmal erzählt, dass sie sich einfach eines 
dieser Geräte aus dem Medizin Bereich holen solle, aber es wird in 
verschiedenen Foren immer wieder von abgeraten sagte sie, diese Geräte 
zu nehmen und als ich festgestellt habe, dass es selbst bei Wiki gesagt 
wird, dass es Unterschiede mache, dachte ich mir, das evtl. etwas dran 
sein könnte.

Lange Rede kurzer Sinn: Ich brauche eure Hilfe bei diesem Projekt. Ich 
bin mir im Großen und Ganzen über die Funktionsweise klar, auch da ich 
verschiedene DIY_Anleitungen im Netz bereits gelesen habe, doch einiges 
bleibt offen.

Grundlegendes Prinzip ist ein Signal welches über eine Spurenkombination 
(Trafo, Umsetzer,...) a) galvanisch getrennt und b) verstärkt wird. Die 
Signalerzeugung wird im Internet meist durch Soundkarten gemacht, ich 
würde ehr zu einem Frequenzgenerator oder einem µC alleine ohne 
Freq.Gen. IC tendieren. Aber jetzt lese ich das z.B. Ströme bis 180mA 
über die Elektroden geschickt werden - wenn ich mich nicht ganz irre, 
kann das doch schon ziemlich brenzlich werden, oder? War es nicht mal 
so, dass alles über 40 V und/oder über 100mA "gefährlich" ist? So hat 
mans uns früher in der Schule eingetrichtert.
Des weiteren wird bei Wiki oder auch bei den Beschreibungen von manchen 
med. TENS Geräten von Frequenzen von 1-120Hz gesprochen - sollte eine 
Wechsel-Rechteckspannung mit 1Hz nicht schon fast an eine kurzzeitige 
Gleichspannung grenzen, die wiederum zu Elektrolyse und damit äußerster 
Gefahr im Körper führen kann?

Hat irgendwer von euch Erfahrung im Bau solcher Dinge? Ich hab meiner 
"Auftraggeberin" gesagt, dass ich mich mal darum kümmern werde, sie 
dieses Teil aber auf 100%ige eigene Gefahr nutzt und ich ihr nichts 
geben werde außer ein paar Links, wenn es mir nicht Sicher genug 
vorkommt. (Bei diesem Stichwort: Schaltung soll natürlich netzunabhängig 
durch 9v-Block betrieben werden- was es nicht 'ungefährlicher' macht)

Bin auf Eure Hinweise gespannt und möchte dummen Sprüchen zu dieser Art 
von Elektroniknutzung an dieser Stelle vorbeugen, denn falls euch 
Funfactory etwas sagt (Hersteller von Sextoys), sie wird von einem Dipl. 
Ing (ich meine Mal was Richtung ET oder Masch-Bauer gelesen zu haben) – 
insofern...

Schönen Abend!

Für-Freundin-Bastler!

von Korrektor (Gast)


Lesenswert?

Lies den Text wenigstens ein zweites mal...

Denn im letzten Absatz fehlt ein Prädikat, also "geleitet", "geführt", 
irgednwie so etwas... und sicherlich meinst du auch keine 
Spurenkombinationen sondern Spulenkombinationen - wobei das zugegeben 
ehr nach der Autokorrektur einer Eingabehilfe aussieht...

Ansonsten helfen kann ich dir leider nicht, aber find's sehr interessant 
und werde es auf alle Fälle verfolgen!

von Wegstaben V. (wegstabenverbuchsler)


Lesenswert?

solche Reizstrom-Dinger gibts doch für kleines Geld (20 EUR) überall zu 
kaufen, inl schickem gehäuse, Klebepads etc. z.B. bei Pearl:

http://www.pearl.de/a-PE2920-5220.shtml?query=reizstrom


Kleb dir die Pads auf den Dödel, deiner Freundin auf die Nippel, und ab 
gehts ...

Wenn dir das Programm nicht gefällt, dann hack dich dort ein, und 
schreibe deine eigene Impuls-Sequenzen etc. fürs geeigente 
Wohlbefinden....

von Für-Freundin-Bastler (Gast)


Lesenswert?

Ich weißt nicht, ob du das Prinzip als solches verstanden hast, es ist 
ja grade so, dass es Unterschiede geben soll zwischen diesen Massage 
Dingern und denen, die ich bauen soll...
Des weiteren würde ich ihr nie empfehlen,dass in Höhe der Brust zu 
benutzen... (Nähe zum Herzen)

Und auch wenns nichts zum Thema ist, es ist nicht meine Freundin, 
sondern eine (gute) Freundin. (leider...)

Bevor ich ihr also sage, dass sie sich so ein Teil kaufen soll und es 
mir dann um dran-rum-basteln in dei Hand drückt, mach ich lieber selber 
etwas, vondem ich weiß wie es geht, ohne vorher Reverse Engeneering zu 
betreiben...


Aber Danke für den Hinweis!

von Philipp (Gast)


Lesenswert?

Das lässt sich leicht mit ner Soundkarte, nem Operationsverstärker, ein 
paar Kondensatoren und Widerständen und einem handelsüblichen 
Printtransformator  bauen und läuft mit >=4 AA-Batterien. Statt der 
Soundkarte kann man bestimmta auch nen AVR nehmen, der das Signal 
generiert.
Sobald ich den Schaltplan wieder finde kann ich ihn posten (Sitze grad 
am falschen PC...)

von Purzel H. (hacky)


Lesenswert?

>Und auch wenns nichts zum Thema ist, es ist nicht meine Freundin,
sondern eine (gute) Freundin. (leider...)

Also wenn die Anfrage keine Aufforderung zum Ausprobieren war....

von Frank (Gast)


Lesenswert?

Tja da kommt es jetzt ein wenig drauf an, was sie genau haben will. Geht 
es nur um ein wenig Kribbeln, reichen wohl die gewöhnlichen Tens Geräte 
völlig aus, gerade wärend des ... macht es ordentlich Spass. Wenn Sie 
allerdings auf die Härtere Tour steht (BDSM), wird die luft schnell 
dünn, und die angebotenen Geräte recht Teuer. Richtig austoben kann sich 
der Ambitionierte Baster jedoch wirklich, wenn Selfbondage auf dem Plan 
steht. Zeitgesteuerte oder sogar Zufallsgesteuerte Sequenzen beherrschen 
nur die wirklich teuren Geräte. (und mein Microkontroller)

>War es nicht mal
>so, dass alles über 40 V und/oder über 100mA "gefährlich" ist ?

So allgemein kann man das auf keinen Fall sagen, bereits 20 mA können 
tötlich sein . Und glaub mir, tot ist nicht sehr erregend.

Andererseits gibt es genug Videos, wo leute an mehrere tausend Volt 
eines Tesla Trafos packen, und ihren Spass dabei haben. (Geschützt durch 
den Skinn effekt).

Es gibt 2 Gefahrenqellen

1) Strom über das Herz.
Das herz hat seine eigene Takterzeugung (Sinusknoten und a/v Knoten)
Diese Takterzeugung ist leider auch elektrisch, störst du sie, kann es 
zu Kammerflimmern kommen. Der Stromweg ist also vom Herzen fern zu 
halten.
Eine Elektrode Linke Brust und die Andere Rechts ist also eine Schlechte 
idee, denn dabei dringt der Strom tief in den Körper ein.
Wenn du jedoch beide Elektroden an eine Brustwarze klebst, bleibt die 
Eintringtiefe gering, und der spassfaktor hoch, denn dort verlaufen jede 
menge empfindliche nervenenden. Die Vanillas jedoch bevorzugen strom nur 
unterhalb der Gürtellinie

2) Verbrennungen
Um verbrennungen zu erzeugen, bedarf es schon gehöriger Ströme, die zum 
glück kein Tens Gerät liefern kann. Ausserdem können ungeeignete Pads 
sich negativ auswirken. (Ja ein Piercing ist ein ungeeigneter 
Stromzugang) Grössere Pads bedeuten weniger gefahr und weniger 
Schmerzen, weshalb BDSM anhänger hier lieber zu kleinen Pads oder 
Klammern greifen. (Nein, nicht die Krokoklemmen vom Bastlertisch)

Ich weiss ja nicht wie hart deine nicht feundin drauf ist, aber wenn ihr 
ein tens gerät nicht reicht, und sie was Stärkeres will, gibt es noch 
elektrische Fiehtreiber, aber das ist wirklich nur was für echt 
Masochisten. kann aber auch richtig viel spass machen.

Bei deinen Bastelleien bitte ich dich jedoch eins nicht zu vergessen:
Geh behutsam vor und bastel keine Tötungsmaschine, jeder reagiert anders 
auf strom.

von joe (Gast)


Lesenswert?

> ja grade so, dass es Unterschiede geben soll zwischen diesen Massage
> Dingern und denen, die ich bauen soll...

Scheint sich wirklich um BDSM zu handeln, na dann viel Spass damit fg

von Für-Freundin-Bastler (Gast)


Lesenswert?

Hallo Frank, vielen Dank für deine sehr ausführliche Erklärung, das mit 
dem Herzen war mir bereits bewusst, deshalb habe ich ja dem ersten 
Antwort-Poster gleich gesagt, dass es von Brustwarze zu Brustwarze 
schelcht ist!

Ansonsten vermute ich auch mal, dass sie nicht nur etwas softes will, 
afaik stehst sie sonst auch auf Krams wie Wachspiele und Bondage - also 
ich denke ehr, dass sie in den BDSM Bereich zu sortieren ist.

Wenn du sagst, dass dein µC sopwas kann, was hast du dir denn gebaut? 
Auch ein solches Gerät, oder etwas anderes, was du jetzt über den µC 
steuerst?

>Also wenn die Anfrage keine Aufforderung zum Ausprobieren war....
Dem werde ich spätestens bei Auslieferung nachgehen ;)

von ... (Gast)


Lesenswert?

Auch wenn das Thema ganz nett ist.;) (Vielleicht postest du dann ja mal 
ein paar Ergebnissbilder, mit Dame versteht sich..)
Stichworte wie BDSM+Reizstrom liefern bei google 9940 Ergebnisse. 
Darunter jede Menge Shops, die sich auf sowas spezialisiert haben. Zudem 
sollte man sich in einschlägigen Foren erkundigen können, welche Geräte 
gut und welche schlecht sind. So etwas selbst bauen wird in der Regel 
ein flop.

von Watt ihr Volt (Gast)


Lesenswert?

Vom Eigenbau würde ich abraten. So wie ich das verstanden habe, 
befürchtet die Dame, die kommerziellen Geräte könnten nicht genug Power 
haben. Erstens mal haben die ausreichend Power, denn man muß schon stark 
masochistisch veranlagt sein, um die maximale Stromstärke auszunutzen. 
Zum zweiten sind diese Geräte bewußt technisch so ausgelegt, daß sie 
unter keinen Umständen Gesundheitsschäden verursachen können.
Kann gut sein, daß es der eine oder andere trotzdem etwas doller mag. 
Jetzt könnte man ihm zwar den Gefallen tun und was basteln. Aber... wie 
jedem aus eigener Erfahrung klar sein dürfte, ist man im 
Erregungszustand kaum noch zu klarer Denkweise in der Lage und kann 
nicht mehr richtig einschätzen, ab wann es gefährlich wird. Das 
Schmerzempfinden ist bei sexueller Erregung stark herabgesetzt und 
schützt somit nicht mehr. Wenn man dann ein Gerät einsetzt, daß mehr 
Leistung abgibt, als es der Körper verträgt... Als Promi hätte man in 
diesem Seite 1 der BILD sicher, als Normalo höchstens weiter hinten bei 
den schwarz umrandeten Anzeigen.

Man bekommt für ca. 70,- schon gute Mehrkanal-Geräte wie das Vitatronic 
804/S. Die Elektroden sind im Medizinbedarf übrigens deutlich 
preiswerter als beim Erotikversand. Guckt mal unter www.tensshop.de

von Frank (Gast)


Lesenswert?

Wenn du sagst, dass dein µC sopwas kann, was hast du dir denn gebaut?
Auch ein solches Gerät, oder etwas anderes, was du jetzt über den µC
steuerst?

Das ist schon ein paar Jahre her. Ich hab das gerät hier:
http://www.tens.de/TENS%20Digi.htm
Ich hab damals drauf geachtet, ein gerät ohne Potis zu kaufen. An jede 
Taste einen Draht dran gelötet (Einer reicht, ist eine Matrix) und das 
auf einen sub d stecker geführt. Die andere Seite bildete eine c-control 
mit einem Haufen mini-relais. die c-control war so Programmiert, das 
sowohl intensität als auch dauer zufällig eingestellt wurden. Ausserdem 
wurde die Intensität mit der Zeit gesteigert. war für ein paar 
selfbondage erfahrungen ganz Hilfreich. Für den einstieg in BDSM und 
Strom reicht es, jedoch finde ich es heute zu schwach.

Hat die Dame denn einen Spielpartner ? oder läuft das auf Selfbondage 
hinaus ? Ich hab einige Erfahrung und könnte aushelfen.

>>Also wenn die Anfrage keine Aufforderung zum Ausprobieren war....
>Dem werde ich spätestens bei Auslieferung nachgehen ;)
Na dann pass mal auf, das du dich nicht selbst dabei auslieferst :-)

von Markus F. (5volt) Benutzerseite


Lesenswert?

Der Reizstrom muss auf alle Fälle impulsförmig sein. Dauerstrom ist 
(vermutlich) unangenehm und auch gefährlich.
Mit Stromimpulsen ist das aber meiner Meinung nach (natürlich ohne 
Gewähr) eine recht ungefährliche Sache, solange sie nicht zu stark sind.

Ich würde mal sagen, eine Impulsenergie von einigen zig mJ sollte man 
nicht überschreiten.
Die Spannung musst du dir überlegen, mit unter 200V wird das aber 
vermutlich nix.
Es können ruhig ca. 400...600V sein. Die kann man mit einem kleinen 
Schaltwandler aus der Spannung der 9V-Batterie machen.
Dieser Wandler lädt dann einen Kondensator, der die genannte Energie von 
max. einigen zig mJ speichert. Also ein Folienkondensator mit einigen 
100nF.
Und der Spannungswandler sollte sicherheitshalber so aufgebaut werden, 
dass er nicht mehr als 1-2 Watt liefern kann.

Der Kondensator kann dann nach einer vom µC vorgegebenen Zeit über einen 
Thyristor zu den Elektroden durchgeschaltet werden. Währenddessen muss 
der Spannungswandler aber deaktiviert werden, sonst schaltet der 
Thyristor nicht wieder ab!

von Ulrich (Firma: DC3AX) (uprinz)


Lesenswert?

Au Backe...

Aber was solls, um größere Ausfälle und Kollateralschäden in der 
Entwicklungsphase zu verhindern, sei darauf hingewiesen, dass es ein 
solches Gerät auch in der Elektor schon gegeben hat.
Dabei wurde auf eine gewisse Sicherheit geachtet. Ich denke das ist der 
beste Anfang für den geneigten Bastler. Das Gerät dann später zu 
frisieren, bzw. die Wohlfühl-Algorhythmen zu verbessern, ist auf dieser 
Plattform sicherlich weniger gefährlich, als wenn man mit ein paar FETs 
und einem anders herum betrieben Trafo Selbstversuche macht.

Es wäre schade wenn wir auf diese Weise ein Forummitglied verlieren 
würden, gerade bei so amüsanten Themen.

Ach so, das TENS ist in der Ausgabe Juli 2006.

Gruß, Ulrich

von Andrew T. (marsufant)


Lesenswert?

Markus F. schrieb:
> Ich würde mal sagen, eine Impulsenergie von einigen zig mJ sollte man
> nicht überschreiten.

Nicht mehr als 6000 mJ == 6J.
Weidezaungerät bis 6J ist schließlich zugelassen.

> Die Spannung musst du dir überlegen, mit unter 200V wird das aber
> vermutlich nix.

So 120V an aufwärts. BOSCH Reizstromgeräte arbeiten im Bereich 120 bis 
230V peak.

> Es können ruhig ca. 400...600V sein. Die kann man mit einem kleinen
> Schaltwandler aus der Spannung der 9V-Batterie machen.
> Dieser Wandler lädt dann einen Kondensator, der die genannte Energie von
> max. einigen zig mJ speichert. Also ein Folienkondensator mit einigen
> 100nF.
> Und der Spannungswandler sollte sicherheitshalber so aufgebaut werden,
> dass er nicht mehr als 1-2 Watt liefern kann.


So zimperlich muß es keinesfalls sein. 10W sollte man als Obergrenze 
anpeilen.

>
> Der Kondensator kann dann nach einer vom µC vorgegebenen Zeit über einen
> Thyristor zu den Elektroden durchgeschaltet werden. Währenddessen muss
> der Spannungswandler aber deaktiviert werden, sonst schaltet der
> Thyristor nicht wieder ab!


Ein Leistungs-FET oder Bipolar-Transistor ist das übliche Schaltelement 
bei diesen Geräten.

Es spricht daher nix dagegen das auch hier einzusetzen.

Ulrich P. schrieb:
>
> Es wäre schade wenn wir auf diese Weise ein Forummitglied verlieren
> würden, gerade bei so amüsanten Themen.
>


Nun, die Gefahr besteht nicht: Die Freundin des TE postet hier ja nicht.

von ... (Gast)


Lesenswert?

> Die Freundin des TE postet hier ja nicht.

Aber vielleicht probiert sie es erst mal am TE aus...

von Für-Freundin-Bastler (Gast)


Lesenswert?

@ ... : Ich glaube da bekäme ich Ärger mit den Mods hier - aber 
natürlich habe ich vor dem Posten schon Google befragt, nur finde ich 
viele der in Foren vorgestellten DIY Lösungen sehr extravagant bis hin 
zu lebensgefährlich, deshalb vertraue ich lieber auf ein Forum, dessen 
Kompetenz mir bewusst ist!

@ Watt ihr Volt: Du hast es nicht ganz richtig verstanden - die 
Erotikgeräte sind nicht zu schwach, die TENS Geräte für die Medizin oder 
für's Bodybuilding, die hält sie für zu schwach! Was deine Bedenken 
angeht, kann ich dir nur zustimmen, ich hoffe man merkt, dass ich selber 
auch bedenken habe - natürlich wird das ganze nicht ohne 
Sicherheitsmaßnahmen aufgebaut werden - wo kämen wir denn dahin...
Und Danke für den Tipp mit den Elektroden aus dem Medi-Shops!

@ Frank: Ja hat sie... und ich passe auf mich auf ;) Sie ist das 
erwartungsgemäß er devot ;)

@ Ulrich, danke für den Tipp! Wo kann mal alte Elektors einsehen? Hab 
grad' mal bei meiner UniBib geschaut, aber leider scheint Elektor zu 
unfachlich zu sein :(

@  Andrew Taylor:
>Nun, die Gefahr besteht nicht: Die Freundin des TE postet hier ja nicht.
Danke dass es von dir kam, sonst hätte ich das noch schreiben müssen ;) 
Nein, ich kann die Bedenken ja verstehen, ich habe sie ja auch.

@ ... : ich werde es vor der Herausgabe, zwar nicht zweckmäßig, aber an 
den Händen o.Ä. Testen. Da ich dies aber nur machen werde, wenn ich mir 
100%ig sicher bin, kann also nicht mehr ganz viel passieren.

Ich muss sagen, ich hätte nicht mit gerechnet, dass ich ein so 
interessantes Thema aufgemacht habe, aber es freut mich zu sehen, wie 
die Beteiligung hier ist. Ich werde mal schauen ob ich diese Elektor 
Geschichte irgendwo finde, dass klingt nach einem vernünftigen Anfang 
für das ganze.

P.S.: Leider mag ich diese Art und weise zu Antworten in dem ich auch 
jedne Post einzeln eingehe nicht so sehr, aber ich wusste nicht, wie ich 
sonst alle Antworten hätte durchgehen sollen! Danke euch!

von ähm (Gast)


Lesenswert?

Wenn du das Gerät schon bauen willst/sollst, hat deine Freundin auch 
etwas von Elektroden gesagt? Oder will sie da nur die Klebepads, die man 
so kennt?

Denn wie du die machen willst, würde mich mal interessieren, vor allem 
das Material!

von Markus F. (5volt) Benutzerseite


Lesenswert?

> Nicht mehr als 6000 mJ == 6J.
> Weidezaungerät bis 6J ist schließlich zugelassen.

Zugelassen sind die, allerdings ist da bestimmt der Maximalstrom 
begrenzt.
Es heißt so, dass 10...15 Joule auch für einen gesunden Menschen 
lebensgefährlich sind. Leider weiß ich jetzt nicht mehr wo ich diese 
Zahl mal gelesen habe.
Jedenfalls habe ich mal (ziemlich in meiner Elektronik-Anfangsphase) 
einen Schlag von einem Kondensator mit 2,7µF bei ca. 1100V bekommen. Das 
sind gut 1,6 Joule.
Als "Reizstrom zur Elektrostimulation" würde ich das nicht mehr 
bezeichnen. Ich wusste für ein paar Sekunden gar nicht, was eigentlich 
passiert war. Zuerst dachte ich, jemand hätte die Tür, hinter der ich 
dabei saß plötzlich ruckartig aufgemacht und mich damit als Versehen 
geschlagen. Angenehm war es jedenfalls nicht...

Daher komme ich auf die einigen zig mJ als vielleicht sinnvollen Wert. 
Auf jeden Fall dürften Energien von >1J auch für BDSM-Zwecke zu viel 
sein...

> 10W sollte man als Obergrenze anpeilen.
10 Watt wären z.B. 0,1 Joule mit 100Hz Wiederholrate. Ich denke mal, da 
kann man sich gar nicht mehr vernünftig bewegen...
Ich denke mal, dass sogar weniger als 1 Watt ausreichend ist.

von gastarbeiter (Gast)


Lesenswert?

Hi,
und wenn das Weidezeungerät nicht mehr reich, hätte ich hier noch einen 
Surge-/ESD-Generator.

von Udo S. (udo)


Lesenswert?

Für-Freundin-Bastler schrieb:
> ich hätte nicht mit gerechnet, dass ich ein so
> interessantes Thema aufgemacht habe

Sex sells....

von NN (Gast)


Lesenswert?

Ich habe mal so ein Ding gebaut:

8 x AA NiMH als Spannungsquelle

Ein L298, dahinter 2 1:10 Audiotrafos von Reichelt, je ein 10K Poti pro 
Ausgang als Spannungsteiler um die Ausgangsspannung zu regeln, 
antiparallele LEDs zur Anzeige.

Ein ATMEGA48 zur Ansteuerung.

Pulse von ca 250µs, abwechselnd positiv und negativ um Elektrolyse zu 
vermeiden.

Der Strom war maximal ca 40mA bei ca 20V. Nicht extrem stark, aber man 
kann sich interessantere Rhythmen als bei käuflichen TENS-Geräten 
programmieren.


Bei kommerziellen TENS/EMS Geräten findet man manchmal 100mA als 
maximalen Strom spezifiziert. Das sollte auf jeden Fall stark genug 
sein, was stärkeres würde ich jedenfalls nicht bauen wollen.


Elektor verkauft alte Artikel Online als PDF. Das TENS in Juli/August 
2006 ist ein primitives Teil mit einem 555. In 4/2000 ist ein längerer 
Artikel mit einem mikrocontrollergesteuerten TENS.


Das Fachforum heißt übrigens Smartstim.

von Für-Freundin-Bastler (Gast)


Lesenswert?

Danke Euch allen! Ich werde mir erstmal die Elektor Artikel anschauen 
und dann ggf. weitere Fragen stellen. Ich weiß noch nicht, ob ich vllt 
doch erst die simple Variante mit dem NE555 bauen, bevor ich mit Kanonen 
auf Spatzen schieße, obwohl es der Auftraggeberin sicher gefallen würde, 
je mehr Möglichkeiten sie hat.

von Dönermeister (Gast)


Lesenswert?

Eigenkonstruktionen
Einige Nutzer der Methode versuchen eigene Geräte zu entwerfen oder 
Konstruktionen aufgrund entsprechender Pläne nachzubauen oder Geräte 
entsprechend umzubauen, die für erotische Anwendungen am menschlichen 
Körper niemals vorgesehen waren. Zahlreiche im Internet zu findende 
Bauanleitungen stellen aufgrund ihrer Unzulänglichkeiten ein erhebliches 
Risiko dar.

Hierbei handelt es sich um ein gefährliches Vorgehen. Improvisierte und 
selbstkonstruierte Geräte stellen eine große Gefahr dar. Da die 
verwendete Technologie im Schnittpunkt zwischen Elektrotechnik, Biologie 
und Medizin steht, sind die mit ihr verbundenen Gefahren und Risiken 
selbst für Experten aus jedem einzelnen dieser drei Gebiete groß und in 
ihren Zusammenhängen äußerst kompliziert. In der Vergangenheit kam es 
mitunter gar zu Todesfällen.

Quelle: 
http://de.wikipedia.org/wiki/Erotische_Elektrostimulation#Eigenkonstruktionen

von Xoni (Gast)


Lesenswert?

@Für-Freundin-Bastler
Ich hab mit dem Thema viel eigene Erfahrung. Können ja Kontakt 
aufnehmen.

von Strom kann ganz arg aua machen! (Gast)


Lesenswert?

Ich hab zwar keine Ahnung! Aber eine sehr einfache und billige Lösung 
wäre doch die Blitzelektronik aus so einem 3.99Euro Einwegfoto zu 
nehmen.
Da einfach die Blitzröhre entnehmen und statt dessen Kabel mit Pads 
anlöten.

Ich bin beim Basteln mal an den Kondensator gekommen - das kribbelt ganz 
Ordentlich!

von Alexander S. (esko) Benutzerseite


Lesenswert?

Strom kann ganz arg aua machen! schrieb:
> Ich hab zwar keine Ahnung! Aber eine sehr einfache und billige Lösung
> wäre doch die Blitzelektronik aus so einem 3.99Euro Einwegfoto zu
> nehmen.

Das du keine Ahnung hast merkt man. Sowas halte ich für 
Lebensgefährlich, weil der Strom nicht begrenzt wird.

von Knut B. (Firma: TravelRec.) (travelrec) Benutzerseite


Lesenswert?

Alexander Schmidt schrieb:
> weil der Strom nicht begrenzt wird.

Doch. Durch den Hautwiderstand und die Kapazität des Kondensators. 
Trotzdem verrückt, sich an eine Blitzelektronik anzuschließen.

von Dirk J. (jedi)


Lesenswert?

Reizendes Thema hier :-)

also mein seidenes Halbwissen reicht bestimmt nicht nicht aus um hier 
qualifiziert mitzureden, aber ich erinner mich, das ich vor mehr als 20 
Jahren (scheisse bin ich alt geworden) in einer VDE0100 Vorlesung 
mitbekommen habe, das es im Bereich der Medizintechnik für das einführen 
von elektrischen Geräten in den Körper klare Grenzwerte existieren 
(wurde uns damals anhand von Virbatoren klargemacht: "warum hat ein 
Vibrator nicht mehr als 3 Vot - weils veroten ist - das steht in ner 
DIN":-)

Vielleicht wäre es sinnvoll mal in einer erprobten Lektüre wie z.B. 
einer DIN/VDE nachzulesen um zumindest offizielle Grenzwerte nicht zu 
überschreiten.

ansonsten fröhliches zappeln ;-)
Gruß
jedi

von Knut B. (Firma: TravelRec.) (travelrec) Benutzerseite


Lesenswert?

Selbst wenn in der DIN 3V als Obergrenze gelten sollte, so merkt man die 
halt nicht. Und hier soll man es ja gerade merken. Die Haare sollen sich 
dabei natürlich nicht noch mehr kräuseln (falls vorhanden) ;-) Wer 
selber bastelt oder unbedarfte Elektixer an´s Werk läßt, geht 
unbestritten ein Risiko ein. So what: no risk, no fun.

von Xoni (Gast)


Lesenswert?

Noch einen Vorschlag:
Zieh ihr zur Erniedrigung eine Windel an und schlag sie mit einem 
Paddel!

Das tut auch weh und ist nicht einmal nur ansatzweise gefährlich!

von Dönermeister (Gast)


Lesenswert?

- Reizstrom ist eine Überart aller bekannten Ströme. Er wird 
hauptsächlich zur Beleuchtung von Skattischen verwendet.

Quelle:
http://www.stupidedia.org/stupi/Strom#Die_verschiedenen_Stromarten

von Ich - wer sonst? (Gast)


Lesenswert?

Markus F. schrieb:
> Jedenfalls habe ich mal (ziemlich in meiner Elektronik-Anfangsphase)
> einen Schlag von einem Kondensator mit 2,7µF bei ca. 1100V bekommen. Das
> sind gut 1,6 Joule.

Wie rechnet man das aus?

von radioactivman (Gast)


Angehängte Dateien:

Lesenswert?

Strom kann ganz arg aua machen! schrieb:
> Ich hab zwar keine Ahnung! Aber eine sehr einfache und billige Lösung
> wäre doch die Blitzelektronik aus so einem 3.99Euro Einwegfoto zu
> nehmen.
> Da einfach die Blitzröhre entnehmen und statt dessen Kabel mit Pads
> anlöten.
>
> Ich bin beim Basteln mal an den Kondensator gekommen - das kribbelt ganz
> Ordentlich!

Hallo,
ich war gerade beim Drogeriemarkt-Müller und habe so einen Foto gekauft.
Das was da drinne ist sieht aus wie ein Sperrwandler.
Mein Messgerät sagt, dass der Kondensator auf 450 Volt geladen wird. 
Leider steht auf diesem C keine Kapazitätsangabe.

Nach dem Messen hab ich versehentlich hingelangt - hab versucht den 
Blitz auszulösen und den Kondensator zu entladen...

Ich kann euch sagen, aus dem größten Masochisten macht das keinen Spaß 
mehr!!!

von Warren S. (jcdenton)


Lesenswert?

ich hab den elektor artikel mit schaltplan des NE555 teils als pdf...

hust email Räusper

von B e r n d W. (smiley46)


Lesenswert?

Den Blitz würde ich ganz schnell vergessen. Trotzdem muss man erstmal 
wissen, ob das Teil zu Bestrafung oder zur Stimulation dienen soll.

Die Impulsdauer von normalen TENS Geräten sind zur Schmerzlinderung oder 
fürs Muskeltraining ausgelgt, der Rhytmus ist nicht zur Stimulation 
geeignet. Typischerweise wird ein Burstsignal verwendet, welches 
galvanisch getrennt sein sollte. Dies gilt insbesondere, wenn das Gerät 
mehrere Kanäle hat und der Strom immer nur zur Gegenelektrode fließen 
soll. Es ist ein Übertrager pro Kanal notwendig, wodurch auch kein 
Gleichstrom fließen kann.

Der Burst besteht aus
Einzelimpulsen mit einer Länge von 10-250µs.
Die Burstimpulse kommen mit 50 - 100Hz.
Die Bursts werden mit 1-10Hz wiederholt.

Vorerst sollte der Strom per Vorwiderstand auf 20-30mA begrenzt werden, 
was bei einem Hautwiderstand von 2000 Ohm etwa 40 Volt bedeutet. Werden 
die Einzelimpulse länger, so ist weniger Strom notwendig. Die Impuldauer 
bestimmt, welche Nervenfasern aktiviert werden.

Bei käuflichen TENS muß man aus Sicherheitsgründen erst das Poti auf 
Null stellen, um es starten zu können. Dies ist in Deinem Fall 
wahrscheinlich nachteilig. Interessant sollen angeblich mehrere Kanäle 
mit unterschiedlichen Frequenzen sein, was dann zu Schwebungen führt. 
Das wäre mit mehreren PWM Ausgängen machbar.

Die Elektroden sollten einen guten Hautkontakt gewährleisten 
(Leitfähiges Gel / Salzlösung) und nicht scharfkanntig sein. Eine zu 
kleine Kontaktfläche kann zu Verbrennungen an den Kontaktstellen führen 
(keinen Draht verwenden). Wie oben schon gesagt, nie den Strom über das 
Herz fließen lassen. Das Elektrodenmaterial sollte Hautverträglich sein, 
da sich durch den Stromfluß Metallionen aus dem Material lösen können 
(Nickelalergie).

Gruß

von uff (Gast)


Lesenswert?

Wie alt ist denn die Hübsche? Kann ich ihre Handynummer haben?

von Falk B. (falk)


Lesenswert?

@  Ich - wer sonst? (Gast)

>> einen Schlag von einem Kondensator mit 2,7µF bei ca. 1100V bekommen. Das
>> sind gut 1,6 Joule.

>Wie rechnet man das aus?

Mit E = 0,5*C*U^2.

Mit einem (rest)geladenen Blitzkondondensator bin ich auch schon in 
schmerzliche Berührung gekommen, aber nicht unter der Gürtellinie.
War nur mein Digitus anularius. ;-)

Das Thema ist mal wieder sehr amüsant . . . ;-)

Aber am Ende wird das rauskommen, was mehrere Leute schon empfohlen 
haben.

NICHT selber bauen!

Wenn du ihr zur E-Stumulation verhelfen willst, schenk ihr einen 
Acrylpulli und einen PVC Bettvorleger. Damit kann sie sich prima 
aufladen und am geerdeten Bettgestell ordentlich einen Schlag holen. 
Wenn sie unbedingt was induviduell angefertiges will, kannst du den 
Pulli ja selber stricken ;-)

E-stimulierende Grüße
Falk

von Stromer (Gast)


Lesenswert?

Ein E-Schocker und ab geht die Party. Danach will Sie nur noch 
Telefonsex.

von Für-Freundin-Bastler (Gast)


Lesenswert?

@ uff
> Wie alt ist denn die Hübsche? Kann ich ihre Handynummer haben?

Klar... 555-1234-567 (Das war jetzt nicht wirklich ernst gemeint, oder?) 
:D
(und ich habe keine Ahnung, wo man landet, wenn man amerik. Vorwahlen 
in D wählt, nur nebenbei erwähnt)

Die Elektor_Artikel habe ich mitlerweile, nur denke ich, dass die 
Gefahren bei einem Gerät, das in einer "Fach"-Zeitschrift publiziert 
wurde, etwas geringer sein könnten, als bei völligem Eigenbau.

An dieser Stelle, Danke an alle die sich bereits zu dem Vorschlag mit 
dem Blitz geäußert haben, jetzt brauch ich es nicht mehr - aber ihr 
müsst doch sagen, einen gewissen Humor-Faktor hatte der Vorschlag 
schon... :D

Irgendwer fragte ob es um Bestrafung oder Stimulation gehen sollte - 
erstmal ehr Stimulation!

@ Xoni: äh... Nein... auch wenn das vllt. wehtun mag, da hat sie 
(genauso wenig wie ich) Erfahrungen mit und so soll es auch bleiben. 
Aber jedem das seine...

... und um das ganze mal wieder sinnvoll voran zu bringen, weil es doch 
an einige Stelle etwas abschweift, mein Plan ist momentan, mir die 
Schaltung aus der Elektor 4/2000 genauer anzuschauen und evtl nach zu 
bauen...

von Wegstaben V. (wegstabenverbuchsler)


Lesenswert?

< und habe so einen Foto gekauft....

ein Foto gekauft und ein Blitzlicht bekommen? wie das???

von ... (Gast)


Lesenswert?

hier ist ein Vorschlag für den richtigen Trafo zu deinem Projekt:
Beitrag "Re: hv trafo aus insektenvernichter"

von Nicht ohne Pause! (Gast)


Lesenswert?

Darf ich fragen, was dein Projekt nun so macht?

von Andrew T. (marsufant)


Lesenswert?

Nicht ohne Pause! schrieb:
> Darf ich fragen, was dein Projekt nun so macht?


Wie schon Tim Allen sagt: This thing needs more power .-))

6 Joule sollten es schon sein.


> ... und um das ganze mal wieder sinnvoll voran zu bringen, weil es doch
> an einige Stelle etwas abschweift, mein Plan ist momentan, mir die
> Schaltung aus der Elektor 4/2000 genauer anzuschauen und evtl nach zu
> bauen...

nun, elektor Nachbauten haben wenigstens eines Gewiss: Es werden noch 
(hier) jede Menge Posts folgen, damit die Fehler der Schaltungen 
beseitigt werdne können.

von Nicht ohne Pause! (Gast)


Lesenswert?

Andrew Taylor schrieb:
> nun, elektor Nachbauten haben wenigstens eines Gewiss: Es werden noch
>
> (hier) jede Menge Posts folgen, damit die Fehler der Schaltungen
>
> beseitigt werdne können.

Dashalb habe ich ja gefragt :-)

von Mitbauer (Gast)


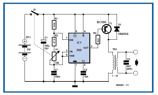
Angehängte Dateien:

Lesenswert?

Hallo,

ich bin auch gerade dabei das kleine Elektor-Projekt nachzubauen, habe 
jedoch noch folgende Fragen:

Woher bekommei den 4,7nF / 400V Kondensator?
Wie ist die Betriebsspannung der Elektorschaltung? 2*4,5V oder 2*9V ????
Wie kann ich den 555 beschalten, damit ich die Frequenzen verändern 
kann?

Vielen Dank schonmal für eure Antworten!

von Andrew T. (marsufant)


Lesenswert?

Mitbauer schrieb:
> Hallo,
>
> ich bin auch gerade dabei das kleine Elektor-Projekt nachzubauen, habe
> jedoch noch folgende Fragen:

1. Wie benutze ich eine Suchmaschine?

>
> Woher bekommei den 4,7nF / 400V Kondensator?

2. was sind Conrad, Reichelt, RS,...

> Wie ist die Betriebsspannung der Elektorschaltung? 2*4,5V oder 2*9V ????

3. 2 x 4.5V Alkali-Mangan.

> Wie kann ich den 555 beschalten, damit ich die Frequenzen verändern
> kann?

4. Warum ist da ein Poti eingebaut? Darf man daran drehen? Wenn ja, 
warum nicht?


>
> Vielen Dank schonmal für eure Antworten!

Viel Spaß beim Ausprobieren !

von Mitbauer (Gast)


Lesenswert?

Hallo Andrew,

leider aändert das Poti nicht die Frequenzen sondern die Intensität des 
Stromes!
Beim Reichelt kann ich leider auch keinen C mit 4,7n und !!! 400V !!! 
finden. (250V würden ja wahrschienlich auch ausreichen... sind aber auch 
nicht zu finden).

Trotzdem danke für deine leider nur wenig hilfreiche Antwort.

von Andrew T. (marsufant)


Lesenswert?

Mitbauer schrieb:
> Hallo Andrew,
>
> leider aändert das Poti nicht die Frequenzen sondern die Intensität des
> Stromes!

Tja, da irrst Du komplett. Die Frequenz ändert sich.

Ein einfaches Suchen nach "ne555 datenblatt" hätte Dir das auch gezeigt.

> Beim Reichelt kann ich leider auch keinen C mit 4,7n und !!! 400V !!!
> finden. (250V würden ja wahrschienlich auch ausreichen... sind aber auch
> nicht zu finden).

Ich finde die schon. Es könnte daher am Sucher liegen.

BTW: Du mußt auf "nipple grade" Typen achten.

>
> Trotzdem danke für deine leider nur wenig hilfreiche Antwort.

Tja, könnte am Frager liegen. Wem wie Dir jeglicher intelektueller 
Zugang fehlt...

von Paul Baumann (Gast)


Lesenswert?

Was bis jetzt völlig außer Acht gelassen wurde, ist die 
Strombelastbarkeit
von Stecker und Buchse der Beteiligten...

Schweinkram
Paul

von Andrew T. (marsufant)


Lesenswert?

Paul Baumann schrieb:
> Was bis jetzt völlig außer Acht gelassen wurde, ist die
> Strombelastbarkeit
> von Stecker und Buchse der Beteiligten...
>
> *Schweinkram*
> Paul

Warmduscher! Schattenparker! Buckelpistenvermeider!

Hirschmann PKI 10A  ist in jedem Fall ausreichend dimensioniert ,-))

von Paul Baumann (Gast)


Lesenswert?

>Warmduscher! Schattenparker! Buckelpistenvermeider!
Nimm die Beleidigungen sofort zurück! ;-))
Ich bin lediglich Beckenrandschwimmer und Teletubbi-Zurückwinker...

feix
Paul

von Andrew T. (marsufant)


Lesenswert?

Dann grüße ich Dich mit einem fröhlichen LALA HUCH

Jetzt mach aber flott Paul und schalte die "Sendung mit der Maus" ein.

von Christian H. (netzwanze) Benutzerseite


Lesenswert?

Andrew Taylor schrieb:
> Jetzt mach aber flott Paul und schalte die "Sendung mit der Maus" ein.

Haben die auch eine Sendung zum Thema TENS? Wenn ja, ist die sicherlich 
sehr lehrreich - wie auch andere Sendungen mit dem Nager.

von Andrew T. (marsufant)


Lesenswert?

Christian H. schrieb:

> Haben die auch eine Sendung zum Thema TENS? Wenn ja, ist die sicherlich
> sehr lehrreich - wie auch andere Sendungen mit dem Nager.

Nimm besser den Beitag "Strom-Spezial" von 2005.

von RumpelPumpel (Gast)


Lesenswert?

Mitbauer schrieb:
> Unbenannt.gif

Was ist denn in dem Bild die gestrichelte Linie zwischen S1 und dem 
Poti?

von Mr.Google (Gast)


Lesenswert?

Mitbauer schrieb:
> Woher bekommei den 4,7nF / 400V Kondensator?

http://www.reichelt.de/?ACTION=3;ARTICLE=31991;PROVID=2402

von Andrew T. (marsufant)


Lesenswert?

RumpelPumpel schrieb:
> Mitbauer schrieb:
>> Unbenannt.gif
>
> Was ist denn in dem Bild die gestrichelte Linie zwischen S1 und dem
> Poti?

Die mechanische Verbindung zwischen Poti und S1. Ein Poti mit Schalter 
halt.

von GastX (Gast)


Lesenswert?

@ RumpelPumpel
Soll sicher ein Poti mit Schalter darstellen.

von Fallout-Boy (Gast)


Lesenswert?

Wieviel Volts kommen da hinten raus?

Ohne Verluste gerechnet habe ich 9V am Trafo.
Bei einer 1:10 Übersetzung kommen dann 90V raus.

Ich muss sagen, ich finde das ziemlich laangweilig...

von Fallout-Boy (Gast)


Lesenswert?

Warum ist eingentlich die Freilaufdiode nicht am TR sondern am T?

von Andrew T. (marsufant)


Lesenswert?

Fallout-Boy schrieb:
> Warum ist eingentlich die Freilaufdiode nicht am TR sondern am T?


Wegen der umweltfreundlichen Energierückgewinnung.

Aus dem gleichen Grunde aus dem E-Lokomotiven beim Bremsen Strom in 
Bahnnetz zurückspeisen.

Oder kurz: Damit es 90 V nicht wesentlich überschreitet.


> Ich muss sagen, ich finde das ziemlich laangweilig...

Was die Schaltung und deren Leistung angeht: D'accord.

von Fallout-Boy (Gast)


Lesenswert?

Andrew Taylor schrieb:
> Aus dem gleichen Grunde aus dem E-Lokomotiven beim Bremsen Strom in
>
> Bahnnetz zurückspeisen.

Tun sie das wirklich? Das sagt irgendwie was anderes....
http://www.deutschebahn.com/site/shared/de/bilder/grafiken/bremsenergierueckspeisung1,type=large.jpeg

von GenKlon (Gast)


Lesenswert?

Falsch eigentlich wollt ich Fragen, wo machen die die 50/3 Hz.

Das geht doch nur bei einer ganz bestimmten Geschwindigkeit!

von Alexander S. (esko) Benutzerseite


Lesenswert?

Fallout-Boy schrieb:
>> ... E-Lokomotiven beim Bremsen Strom ins Bahnnetz zurückspeisen.
>
> Tun sie das wirklich? Das sagt irgendwie was anderes....
> 
http://www.deutschebahn.com/site/shared/de/bilder/grafiken/bremsenergierueckspeisung1,type=large.jpeg

Hättest du das Bild angeschaut, wüsstest du das es die Meinung von 
Andrew stützt.


@GenKlon: Frequenzumrichter

von Thomas B. (Gast)


Lesenswert?

Andrew Taylor schrieb:
> Aus dem gleichen Grunde aus dem E-Lokomotiven beim Bremsen Strom in
> Bahnnetz zurückspeisen.

Dann baue ihr doch eine eLock an die Mumu ;-)

von Greenhorn (Gast)


Lesenswert?

Nichts reimt sich auf Uschi!!! ;-)

by Mickie Krause

von Andrew T. (marsufant)


Lesenswert?

Boys, mir scheint Ihr habt alle zu lang am Elektrisiergerät gespielt.


Deshalb folgende Sado-Maso-Situation:

Der Masochist sagt zum Sadisten: "Bitte, bitte gib mir weitere 
Elektrostimulation"

Darauf der Sadist: "Nein!"

von Ephraim H. (ephi)


Lesenswert?

jetzt les ich schon "Elektrosimulation"

von NN (Gast)


Lesenswert?

> leider aändert das Poti nicht die Frequenzen sondern die Intensität des
Stromes!

Das Poti ändert die Länge der Impulse, und als Nebeneffekt ein wenig die 
Frequenz. Längere Impulse haben eine stärkere Wirkung, jedenfalls wenn 
man im richtigen Bereich von ca 250µs ist.

von Andrew T. (marsufant)


Lesenswert?

NN schrieb:
> ... Wirkung, jedenfalls wenn
> man im richtigen Bereich von ca 250µs ist.


Bitte verrate hier keine weiteren wesentlichen Parameter. Ich habe nun 
bereits mehrere lukrative Aufträge für den Bau deratiger Geräte. 
Insbesondere durch den Einsatz eines Doppelt-logarithmischen 
Potentiometers  *) kann ich den gesamten Bereich von "sanft-prickelnd" 
bis "6J-Guantanamo-Bestrafung" mit einem Stellknopf abdecken. Rauschfrei 
hochkonstant stabilisierte Stromversogung sichert gleichbleibende 
Ergebnisse bei der wiederholten Anwendung. LiPo-Akkupack für den mobilen 
Einsatz als Option erhältlich.

Das ist es wohl, was die nationale bdsm Szene dringend erwartet hat.

Leider ist die Produktion bis 04/2010 ausgelastet, sodaß Wartezeiten in 
Kauf zu nehmen sind. Die devote Kundschaft möge das nun widerspruchslos 
akzeptieren.


*) nein, ein Potenziometer wird auch gegen Aufpreis nicht eingebaut.

von Fallout-Boy (Gast)


Lesenswert?

Also Kommerzielle Geräte haben,
Ausgangsstrom: 180 mA, Ausgangsfrequenz: 1-120 Hz, Pulsbreite: 40-250 µS

Du meinst sowas soll man hier nicht nennen?

Dann Sorry.

Quelle: leider zu schnell zu geklickt - somit Link nicht mehr vorhanden 
:(

von Andrew T. (marsufant)


Lesenswert?

Fallout-Boy schrieb:
> Quelle: leider zu schnell zu geklickt - somit Link nicht mehr vorhanden
>
> :(



YMMD :-))

von Fallout-Boy (Gast)


Lesenswert?

Andrew Taylor schrieb:
> Doppelt-logarithmischen
> Potentiometers  *) kann ich den gesamten Bereich von "sanft-prickelnd"
> bis "6J-Guantanamo-Bestrafung"

Mich würds nur mal so interresieren. Was gedenkst du für einen 
Kondensator eunzusetzen?
Bzw. auf welche Spannung lädst du ihn.

Mal dafon ausgegangen, dass du ihn auf 90 Volt lädst (was ja durchaus 
üblich ist) dann ist das ein C mit 1,5mF. Das wird dann aber nichts mit 
für die Hosentasche.

von Andrew T. (marsufant)


Lesenswert?

Fallout-Boy schrieb:
> Mich würds nur mal so interresieren. Was gedenkst du für einen
> Kondensator eunzusetzen?
> Bzw. auf welche Spannung lädst du ihn.

Steht doch alles in dem Link (den Du oben weggeklickt hast).

Echt Pech für Dich.

von Fallout-Boy (Gast)


Lesenswert?

Andrew Taylor schrieb:
> Steht doch alles in dem Link (den Du oben weggeklickt hast).
> Echt Pech für Dich.

Nein, das stand da nicht. Sonst hätte ich es Zitiert...

von Fallout-Boy (Gast)


Lesenswert?

Nochwas. Da steht auch der Rest drinne.
> http://www.beurer.com/web/_dokumente/Beurer_Ratgeber_TENS.pdf
Der Link oben ist auch die Quelle!

WTF hat das zu bedeuten?
Ausgangsspannung: 70 V p-p bei 500 Ohm Ladung
Ausgangsstrom: 140 mA p-p bei 500 Ohm Ladung

Da hat wieder ohne Ahnung einen Prospekt machen dürfen...

von Strombremse (Gast)


Angehängte Dateien:

Lesenswert?

Mitbauer schrieb:
> Unbenannt.gif
>           10,6 KB, 158 Downloads
>
>       Hallo,
>
> ich bin auch gerade dabei das kleine Elektor-Projekt nachzubauen, habe
> jedoch noch folgende Fragen:
>
> Woher bekommei den 4,7nF / 400V Kondensator?
> Wie ist die Betriebsspannung der Elektorschaltung? 2*4,5V oder 2*9V ????
> Wie kann ich den 555 beschalten, damit ich die Frequenzen verändern
> kann?
>
> Vielen Dank schonmal für eure Antworten!

Euch ist aber schon klar, dass hier der Strom durch nichts anderes als 
durch euren Körper begrenzt wird?

Ich halte das für höchst bedenklich...

von Jens P. (picler)


Lesenswert?

Strombremse schrieb:
> Euch ist aber schon klar, dass hier der Strom durch nichts anderes als
> durch euren Körper begrenzt wird?

Naja, der Trafo wird auch im Kurzschlußfall nicht unbegrenzt Strom 
liefern, so dass es schon mal 2 strombegrenzende Faktoren gibt. Nämlich 
der Innenwiderstand des Trafos und der menschliche Körper. Meistens 
haben solche Schaltungen auch noch einen strombegrenzenden Widerstand 
vor den Elektroden. Warum die in der Elektor-Schaltung fehlen, weiß ich 
auch nicht...

von Strombremse (Gast)


Lesenswert?

Jens A: schrieb:
> Naja, der Trafo wird auch im Kurzschlußfall nicht unbegrenzt Strom
> liefern, so dass es schon mal 2 strombegrenzende Faktoren gibt. Nämlich
> der Innenwiderstand des Trafos und der menschliche Körper. Meistens
> haben solche Schaltungen auch noch einen strombegrenzenden Widerstand
> vor den Elektroden. Warum die in der Elektor-Schaltung fehlen, weiß ich
> auch nicht...

Weißt du wie groß die Widerstände so pi * Daumen sind?

von Steffen (Gast)


Lesenswert?

Die Strombegrenzung über den Hautwiderstand ist viel zu gefährlich, wie 
wäre es mit ner getasteten Konstantstromquelle. Denke dabei an den Ami 
der sich sich mit nem 9V-Block umgebracht hat weil er sich die 
Messspitzen des Messgeräts beim Messen in die Finger gerammt hat. Will 
sagen Körperflüssigkeiten sind niederohmig und dementsprechend ist beim 
Plazieren der Elektroden Vorsicht walten zu lassen xD Ich will es auch 
nicht wirklich wissen wie genau die benutzt werden.

von Kluchscheißer (Gast)


Lesenswert?

Du meinst wohl ihn hier?
http://www.darwinawards.com/darwin/darwin1999-50.html

Die Geschichte glaube ich nicht weil,
1.) Elektrischer Ansatz:
der Strom auch wirklich durch das Herz fließen muß. Und durch die
Parallelschaltung vieler Widerstände (Blutgefäße, Nerven, Interstitium
etc.) wird der Strom sich schon schön aufteilen und für das Herz bleibt
nicht "genug" übrig. Bei der Physiotherapie oder HF-Chirurgie z.B.
fließen schon deutlich mehr als einige Mikroampere durch den Körper,
aber eben nicht durchs Herz. Es ist eben neben Stromart und-stärke
auch wichtig, wo er durch den Körper fließt.

2.) Statistischer Ansatz:
Wenn das so einfach wäre, sich mit 2 offenen Wunden an den Fingern mit
einem Multimeter umzubringen, wärs schon zigtausende Male so manchem
Elektriker bei der täglichen Arbeit passiert und es würde nicht auf
einen anekdotischen Einzelfall verwiesen werden.

von Andrew T. (marsufant)


Lesenswert?

Steffen schrieb:
> Die Strombegrenzung über den Hautwiderstand ist viel zu gefährlich, wie
> wäre es mit ner getasteten Konstantstromquelle. Denke dabei an den Ami
> der sich sich mit nem 9V-Block umgebracht hat weil er sich die
> Messspitzen des Messgeräts beim Messen in die Finger gerammt hat.

Urban legend.

Aber kommt immer wieder gut die Story, auch wenn diese so nie 
funktioniert hat.


Was auch gut ist.

von Zappel und gut! (Gast)


Lesenswert?


von Ralph B. (rberres)


Lesenswert?

Zappel

Der Beitrag in Youtube finde ich ehrlichgesagt ziemlich derb.

Wie kann man nur soviel Spass empfinden andere so sadistisch zu quälen?

Man sollte dem Akteur in diesem Video dieses 750KV Teil an seine besten
Stellen halten und 10 Sekunden abdrücken, damit er mal selbst weis wie 
das ist. Vielleicht hat dann nicht mehr solche Sprüche drauf.

Diese 750KV Schocker sind übrigens ziemlich gefährlich und dürften 
meines Erachtens im Handel überhaupt nicht erhältlich sein. Sie gehören 
unter das Waffengesetz.

von Andrew T. (marsufant)


Lesenswert?

Waffengesetz: Sind sie doch bereits von erfaßt.

von estim-freund (Gast)


Lesenswert?

ja, wie sieht es denn jetzt aus ??

Hat denn jemand eine vernünftige Schaltung mit einen Atmel Teil? Auf dem 
Markt gibt es eigentlich nur ein gutes Gerät von Erostek - aber viel zu 
teuer.

Wer traut sich an ein Projekt - Estim und AVR ... Ich würde auf jeden 
Fall mitmachen.

von anonµm (Gast)


Lesenswert?

Zu dem Video:
Aus Erfahrung kann ich sagen, dass die Teile nur halb so wild sind. Die 
Funken und Blitze machen echt was her, aber der Schmerz ist nicht allzu 
schlimm.

von Ralph B. (rberres)


Lesenswert?

>Zu dem Video:
>Aus Erfahrung kann ich sagen, dass die Teile nur halb so wild sind. Die
>Funken und Blitze machen echt was her, aber der Schmerz ist nicht allzu
>schlimm

Da bleibt mir doch glatt die Spucke weg.

Welche Erfahrung? Hast du das an jemand anderes ausprobiert? Oder hat 
schon mal jemand so ein 750KV Teil an dir ausprobiert? Bist du so hart 
gesotten?

Wenn man die Elektroden von solch einen Gerät direkt auf die Haut 
gedrückt bekommt, werden zumindestens an der Überschlagstelle ziemlich 
üble Brandmarken zurück bleiben.

Ich bleibe dabei sowas ist purer Sadismus und unter Folter einzustufen.

von Andrew T. (marsufant)


Lesenswert?

Nö, da hat anonµm schon Recht.

Wie man übrigens leicht an der Funkenlänge sieht hat das Teile weit 
weniger als 750kV.

Aber so was macht sich halt besser in der Werbung. So wie 250W PMPO bei 
Microkompaktanlagen.

> Ich bleibe dabei sowas ist purer Sadismus und unter Folter einzustufen.

Lächerlich.

Fahr mal täglich  in NewYork, Berlin, München etc.  S-Bahn und Du wirst 
so ein Teil als schlicht nützlichen Schutz betrachten.

Na ja, in Trier ist halt noch heile Welt seitdem die Römer abgezogen 
sind.

von anonµm (Gast)


Lesenswert?

Ralph Berres schrieb:
>>Zu dem Video:
> Da bleibt mir doch glatt die Spucke weg.
> Welche Erfahrung? Hast du das an jemand anderes ausprobiert? Oder hat
> schon mal jemand so ein 750KV Teil an dir ausprobiert? Bist du so hart
> gesotten?

Hab es als Halbstarker vor ein paar Jahren an mir selbst ausprobiert.
Im Freundeskreis. Einer hat sich das Ding nach einigem testen sogar an 
den Hals gehalten, ihm gings danach auch gut, gut wehgetan hat es 
natürlich.

> Wenn man die Elektroden von solch einen Gerät direkt auf die Haut
> gedrückt bekommt, werden zumindestens an der Überschlagstelle ziemlich
> üble Brandmarken zurück bleiben.

Rein garnichts. Wie Andrew schon schrieb sind die Spannungen sicher 
keine echten 750kV. Außerdem ist der Strom sicher winzig.

von Andrew T. (marsufant)


Lesenswert?

Na also, endlich mal ein echter Mann der sowas probiert.
Weiter so!

von Fallout-Girl (Gast)


Lesenswert?

back2topic
@Für-Freundin-Bastler
Gibt es schon einen Stand? Was hast du bis jetzt erreicht?

von Andrew T. (marsufant)


Lesenswert?

Fallout-Girl schrieb:
> back2topic
> @Für-Freundin-Bastler
> Gibt es schon einen Stand? Was hast du bis jetzt erreicht?


Schau einer mal, an der HS Ulm gibt es Interesse dafür...

von Knie_nieder_und_gehorche_Deiner_Herrin (Gast)


Lesenswert?

Ich will hier meinen tiefen Dank an die Teilnehmer dieses Threads 
aussprechen. Und die Praxiserfahrungen aus meinem Studio mitteilen.

Seit 2 Wochen nutze ich erfolgreich das Stromgerät von A.T. -- und alle 
meine Kunden sind begeistert.

Angefangen von sanftem Prickeln bis hin zu gnadenloser Bestrafung ist 
alles mit einem einzigen Gerät machbar. Dabei sicher und einfach zu 
bedienen.

Das war dringend nötig. Absolut gefühlsecht!

Das Mustergerät zum Preis von 60 Euro hat sich bereits zig fach bezahlt 
gemacht.

von Fallout-Girl (Gast)


Lesenswert?

Andrew Taylor schrieb:
> Schau einer mal, an der HS Ulm gibt es Interesse dafür...

Nein, ich interresiere mich vielmehr für den Lösungsweg! Nicht für das 
Produkt. (Und wenn schon... Dann geht es dich immernoch ncihts an)

von Andrew T. (marsufant)


Lesenswert?

Fallout-Girl schrieb:
> Andrew Taylor schrieb:
>> Schau einer mal, an der HS Ulm gibt es Interesse dafür...
>
> Nein, ich interresiere mich vielmehr für den Lösungsweg! Nicht für das
> Produkt. (Und wenn schon... Dann geht es dich immernoch ncihts an)


Genau. Du beschäftigst damit nur rein wissenschaftlich....

YMMD

von Fallout-Girl (Gast)


Lesenswert?

Andrew Taylor schrieb:
>>> Schau einer mal, an der HS Ulm gibt es Interesse dafür...
>> Nein, ich interresiere mich vielmehr für den Lösungsweg! Nicht für das
>> Produkt. (Und wenn schon... Dann geht es dich immernoch ncihts an)
> Genau. Du beschäftigst damit nur rein wissenschaftlich....
> YMMD

Wenn es aus vergnügungstechnischem Interesse wär, würde ich mir einfach 
ein gerät kaufen. Die 60Euro für ein Gerät (860351-62) hätte ich gerade 
noch übrig.

von Andrew T. (marsufant)


Lesenswert?

Fallout-Girl schrieb:
> Andrew Taylor schrieb:
>>>> Schau einer mal, an der HS Ulm gibt es Interesse dafür...
>>> Nein, ich interresiere mich vielmehr für den Lösungsweg! Nicht für das
>>> Produkt. (Und wenn schon... Dann geht es dich immernoch ncihts an)
>> Genau. Du beschäftigst damit nur rein wissenschaftlich....
>> YMMD
>
> Wenn es aus vergnügungstechnischem Interesse wär, würde ich mir einfach
> ein gerät kaufen. Die 60Euro für ein Gerät (860351-62) hätte ich gerade
> noch übrig.

Du könntest nicht mal, auch wenn Du wolltest.

Da bereits attraktivere Leute hier für derartiges Equipment angefragt 
haben, stehst Du stets ganz hinten in der Warteschlange.

von GastGast (Gast)


Lesenswert?

Nicht gerade das, was man in einem µC-Forum erwartet Ô_o

von Fallout-Girl (Gast)


Angehängte Dateien:

Lesenswert?

Hallo,
nachdem hier wohl nichts mehr vorwärts geht - hab ich mal selbst 
angefangen mit EAGLE etwas zu malen.

Da dies meine erste Egale-Zeichnung ist, würde ich mich über Tipps sehr 
freuen.

Danke!

von Fallout-Girl (Gast)


Angehängte Dateien:

Lesenswert?

Ok, nochmals mit höherer Auflösung.

Ist die schaltung aus der Elektor...

Danke

von Andrew T. (marsufant)


Lesenswert?

Schau besser mal unter den Schaltplänen von www.raupenhaus.de, 
Reizstromgerät.

Die elektor Schaltung ist nicht so das Gelbe vom Ei (was noch positiv 
ausgedrückt ist).

von trockene Haut (Gast)


Lesenswert?

Andrew Taylor schrieb:
> Schau besser mal unter den Schaltplänen von www.raupenhaus.de,
> Reizstromgerät

Mittelalterlicher Wandler von 6V= nach 50V=,
An den 50V an C8 wird dann von V8 oder V9 runtergewackelt,
das ist nicht spannend.

Da bringt ein Netztrafo mit ca. 6-9 Voltpulsen rein schon mehr.

T.H.

von Andrew T. (marsufant)


Lesenswert?

trockene Haut schrieb:
>
> Da bringt ein Netztrafo mit ca. 6-9 Voltpulsen rein schon mehr.
>
> T.H.

Da der Elektorwandler per Diode die Primärspannungspulse  gegen die 
Versorgung limitiert, werden aus den 6-9V nur 60 bis 90V beim 1:10 
trafo.

Du siehst, ist nicht das Gelbe vom Ei.

von Paul B. (paul_baumann)


Lesenswert?

Wie hoch ist der Isolationswiderstand von Kondomen?

dämlich grins
Paul

von Stromer (Gast)


Lesenswert?

@Paul

die 750kV würden durchschlagen. Würde es aber nicht am Objekt probieren 
wollen, vielleicht hat man(n) ein geplatztes Würstchen und Flecken an 
der Decke.

von Mitbauer (Gast)


Lesenswert?

Hallo,

ich habe mittlerweile die kleine Elektor-Schaltung aufgebaut.
Beim 1:10 Übertrager habe ich den NFU 1-10 von Reichelt verwendet.
Leider wird die Schaltung beim Anlegen der Versorgungsspannung sofort 
heiß und scheint auch keine Impulse abzugeben.
Achja, ich habe einen NE555 verwendet, obwohl im Elektor-Artikel von 
einem CMOS 555 die Rede war.

Hat schon jemand die Schaltung nachgebaut? Hat sie funktioniert?

Gruß

von Andrew T. (marsufant)


Lesenswert?

Ich schreib ja bereits:

"Die elektor Schaltung ist nicht so das Gelbe vom Ei (was noch positiv
ausgedrückt ist)"


Welchen Teil dieses Satzes hat Mitbauer nicht verstanden?

von Michael O. (mischu)


Lesenswert?

Beim Lesen dieses Threads musste ich an folgenden Comic denken:

http://www.dilbert.com/strips/comic/2003-07-02

von trockene Haut (Gast)


Lesenswert?

Andrew Taylor schrieb:
>> Da bringt ein Netztrafo mit ca. 6-9 Voltpulsen rein schon mehr.
>>
>> T.H.
>
> Da der Elektorwandler per Diode die Primärspannungspulse  gegen die
> Versorgung limitiert, werden aus den 6-9V nur 60 bis 90V beim 1:10
> trafo.
>
> Du siehst, ist nicht das Gelbe vom Ei.

Du redest von Elektor, 1:10 Trafo.

Ich jedoch von einem Netztrafo 6 bis 9 Volt rein -> 230 V raus.
Da kommen mindestens 230 Volt raus, angepasst, Schwingkreis, 
Spitzenspannung, bzw. SS, das spürt Frau.

T.H.

von trockene Haut (Gast)


Lesenswert?

Mitbauer schrieb:
> Hat schon jemand die Schaltung nachgebaut? Hat sie funktioniert?

Ja

T.H.

von trockene Haut (Gast)


Lesenswert?

trockene Haut schrieb:
> Ich jedoch von einem Netztrafo 6 bis 9 Volt rein -> 230 V raus.

Korrektur:
Ich jedoch von einem Netztrafo 6 bis 9 Volt rein -> 230 V raus 
gesprochen.

T.H.

von Tens (Gast)


Lesenswert?

Hallo erstmal:)
ich kenn mich nicht so sehr gut mit elektronick aus..
aba was einfach und gut ist für deine freundin ist ein traffo.
du nimmst einen normalen traffo z.b 220-12volt dann hälst du da wo die 
12 volt normaler weise rauskommen eine 9 volt batterie drann dann hast 
du an der anderen seite ungefähr 1000volt die sind aba gar nicht schlimm 
hab ich selbs ausprobiert  dann nimmst du am besten auch zimlich vile 
elektroden z.b 5 an den einen anscluss und 5 an den anderen dann klebst 
du die elektroden an der rechten brust deiner freundin drann dann musst 
du  nur die batterie ganz kurz   an den 12volt anschluss vom traffo 
halten und sie hatt ihr kribbeln (damit man aber nicht immer die 
batterie darn halten muss kannst du auch eine schaltung bauen das kann 
ich halt nicht währe nett wenn du mir aba sagen kannst wie man sowas 
macht und) die schaltung kann halt ne bestimmte frequens haben die muss 
aba immer gans plötzlich verschwinden damit im traffo auch die spannung 
hoch genug induziert wirt:)

von Christian K. (christian_rx7) Benutzerseite


Lesenswert?

@ Tens.

Gratulation zum Beitrag mit den meisten Rechtschreibfehlern, den 
wenigsten Satzzeichen, nicht vorhandener Großschreibung und einem 
haarsträubenden Rechenfehler.

Christian

von ... (Gast)


Lesenswert?

ich vermute er hat seine Schaltung schon öfter an seinem Kopf 
ausprobiert...

von Andrew T. (marsufant)


Lesenswert?

... schrieb:
> ich vermute er hat seine Schaltung schon öfter an seinem Kopf
> ausprobiert...


Und am Kopf seines besten kleinen Freundes .-))


cnr

von Fralla (Gast)


Lesenswert?

Wie wärs mit KFZ Zündspulen?
Als Halbstarker hab ich mir früher gern die Kerzenstecker an die Finger 
gesteckt und dann schön am Motorblock geerdet. Weniger aus erotischen 
Gründen sondern einfach um als harter Kerl dazustehen und Mädels zu 
beeindrucken.... Rummst dann aber schon extremst, haut richting rein.
heute würde mich nicht mehr dazu bringen!

Aber in einer Schaltung verbaut muß man ja nicht so hoch 
aufmagnetisieren...

von Esquilax (Gast)


Lesenswert?

Fralla schrieb:
> einfach um als harter Kerl dazustehen und Mädels zu
> beeindrucken....

Hats dann wenigstens was gebracht? ;-)

von Fralla (Gast)


Lesenswert?

Esquilax schrieb:
> Hats dann wenigstens was gebracht? ;-)

Ich glaub einmal, sie meinte ich kann ihre Nummer auch so haben, ich muß 
das nicht tun...
Die anderen meinten nur: "so ein Irrer...". Besonders nachdem ich dann 
mit der Nase auf den Scheinwerfer gefallen bin. Dann hab ich aber auch 
damit aufgehört. Manchmal ist es gut dass man älter wird...

von I peed my pant (Gast)


Lesenswert?

_Und hast das Teil nun fertig?
Sonst setze sie doch da drauf: 
http://www.youtube.com/watch?v=zokDkRtqmKs

von peter (Gast)


Lesenswert?

hallo ich suche als mann einen reizstrom geräte mit mehr als nur 9volt.
wo bekommt mann geräte zwischen 16 und 32 volt ?
für die intim behandlung
bitte um info
peter

von From Canada with Love (Gast)


Lesenswert?

You guys are nuts!
Mein alt-Deutsch benutzte viel Zeit alles zu uebersetzen, wert jede 
Minute!Eh, E

von Diener von Herrin Tessa (Gast)


Lesenswert?

Hey

Ein paar Links zum Thema:

http://www.e-play-tec.de/

http://www.sklavenzentrale.com/index.php?dores=1&hascookie=1277570179&act=forum&topic=34&entry=350751

Zwei persönliche Tipps: Zur Vermeidung von Allergien bastele man sich 
sich
die Elektroden aus möglichst reinem Titan. Sie müssen nicht komplett aus 
Titan sein, lediglich die Kontaktstellen zur Haut. Es ist also durchaus 
möglich, eine Krokodilklemme vorne mit Titan zu versehen.
Auch andere Klammern aus möglicherweise nichtleitendem Material 
(kräftige Holz oder Wächeklammern) lassen sich so verwenden.
Die Allergievermeidende Wirkung von Titan kann man auch Nutzen, wenn man 
z.B. Batterieklemmen verwendet, weil die so schön stramm sind, ohne das 
man jetzt noch explizit Strom anlegen möchte. ;-)

Auch wenn ich persönlich eher auf Flag und Bastonade stehe: Mit etwas 
Training kann es mit einem normalen Weidezaungerät oder einem 
Viehtreibestock
schon gut abgehen. ;-)

Geile Grüße an alle die Wissen was Spass macht. ;-)

von Andreas R. (andrewr)


Angehängte Dateien:

Lesenswert?

...nun, der ursprungs Thread ist ja schon von Anfang 2010 und eigentlich 
schon zur Genüge "durchgekaut". Auf viele Gefahren des elektrischen 
Stroms wurde ja schon ausführlich hingewiesen, Siehe vor allem den 
Beitrag von Frank vom 11.01.2010, sowie den Beitrag von BerndW vom 
16.01.2010. Diesen Ausführungen möchte ich mich uneingeschränkt 
anschließen und nicht noch mal alles wiederholen. Auch rechtliche Gründe 
sollten einen ganz klar davor zurückschrecken lassen selbstgebaute 
Geräte dieser Art in Umlauf zu bringen.

Das heisst aber nicht das auf der Welt nur Schwachköppe rumrennen, die 
alle keine Ahnung haben und sich mal eben eine Tötungsmaschine basteln 
wollen.
Was also spricht dagegen das jemand der über genügend Sachkenntnisse 
verfügt eine wirklich sichere Strombegrenzung zu bauen und die Schaltung 
mit sicheren Parametern betreibt, sich so was nicht selber bastelt?
Ich habe mal ein bischen im Internet recherchiert und musste feststellen 
das auf dem Markt ganz viele (in der "Bucht") Geräte vertreiben, die mit 
Ausgangsspannungen von 80 Volt pralen und mit Pulsen von 150mA an 500hm 
aufwarten (rechnerisch dann 75V).

Mehr aus neugier habe ich mich dann mal drangemacht so ein Ding selber 
zu bauen. Basis bildet ein Stepupwandler mit MC34063A der auf eine 
Ausgangsspannung von 38V eingestellt ist. Gepuffert wird diese Spannung 
lediglich durch einen 1uF Kondensator um nicht zu viel gespeicherte 
Energie "an Bord" zu haben. Dieser Stepupwandler bricht bei ca.100mA 
zusammen. Der Impulsausgabe dient eine diskrete H-Brücke aus 
Bipolartransistoren mit eingebauter Konstantstromquelle, eingestellt auf 
60mA. H-Brüche desalb, damit ich einen positiven- und negativen Impuls 
erzeugen kann, um elektrolyse-Effekte zu unterbinden. Zwischen 
Stepupwandler und H-Brücke gibt es noch ein Trimmpoti zum einstellen des 
maximalen "Schmerzlevels", sowie ein Poti zur individuellen Einstellung 
des "Wohlfüllevels". Also noch viel sicherer geht eigentlich nicht 
ausser man benutzt so ein Ding gar nicht erst.
Angesteuert wird das Ganze von einem Atmega8 über 6 Tasten und Display. 
zur Zeit kann ich programmmäßig die Impulsdauer von 40-250us (aufgeteilt 
in je einen halblangen positiven und negativen Impuls), die Frequenz von 
1-200Hz, sowie Bursts bis 9 Impulse einstellen. Gewisse Wellenförmige 
programme werde ich noch schreiben.

Da die Ausgangswerte meiner Schaltung weit unter dem mancher käuflicher 
Geräte liegen, hatte ich eigentlich damit gerechnet ausser einem 
leichten kribbeln nicht viel zu spüren. Ja pustkuchen!!! Ich habe das 
Ding momentan auf 40mA als oberstes Schmerzlimit eingestellt. Alles 
darüber ist meiner Meinung nach nur für Masochisten (oder Sadisten)...
Macht auf jeden Fall spass das Ding und ist durch die Möglichkeit sich 
eigene Betribsmodi zu programmieren auf jedenfall käuflichen Geräten um 
einiges voraus.

von B e r n d W. (smiley46)


Lesenswert?

Hallo Andreas

> eine wirklich sichere Strombegrenzung zu bauen
Für die Serienreife müsste das eigentlich Falesafe gebaut werden. Jemand 
wird sich das möglicherweise nachbauen und mit einem Netzteil betreiben. 
Welchen Weg der Strom dann ohne galvanische Trennung findet, kann 
niemand vorhersehen. Batteriebetrieb dagegen sollte sicher sein.

Der Impuls muss nicht unbedingt symetrisch sein. Deshalb gefällt mir die 
Trafoversion besser, vor allem da bei mehreren Kanälen keine 
Ausgleichsströme fließen. Eine ganz einfache und sehr sichere Methode 
ist, die Eingangsleistung per Vorwiderstand zu begrenzen. Wenn 
Halbleiter durchbrennen, leiten die in der Regel ziemlich gut. Die 
Ladung durch den 1µ Kondensator zu begrenzen, sollte auch ok sein.

> die mit Ausgangsspannungen von 80 Volt prahlen
Das sind dann 80V Pimp oder wie war das gleich bei den PC-Lautsprechern?

Eine weitere Idee wäre, sich eine Tabelle vom PC runterzuladen und ein 
Programm ablaufen lassen. Für Partner wären 2 Geräte interessant, wobei 
jeder das Gerät des Anderen bedient. Oder ein Feedback: Wer sich bewegt, 
wird bestraft.

Auch hier besteht die Gefahr, daß das Gerät über das Schnittstellenkabel 
Kontakt zum Schutzleiter bekommt und Ströme einen ungeplanten Weg 
finden.

von herbert (Gast)


Lesenswert?

Ich hatte mal eine ganze Weile ein med. Reistromgerät von meinem 
Knochendoktor verordnet bekommen um meine 
Schulterschmerzen(Impingmentsyndrom) zu behandeln. Diese Dinger arbeiten 
Impulsmäßig nach medizinischen Parametern die mir der Doc vorgab. Beim 
Googeln nach Pads für dieses Ding bin ich auch auf diverse 
"Elektrikerseiten" gestoßen. Ohne Internet bleibt man halt in manchen 
Sachen dumm.;-) Aus meiner Erfahrung kann ich nur sagen ,dass die 
Kontakte auf der Haut nicht zu knapp ausfallen dürfen weil es sonst zu 
Verbrennungen kommt. Nachdem ich dann mal versucht habe in 
Eigenverordnung meine zähen Schmerzen der Patellasehne im rechten Knie 
zu behandeln ,das aber mit einer zunahme der Schmerzen einher ging bin 
ich sehr vorsichtig geworden was Reizstrom anbelangt. Gut meine Schulter 
mußte trotzdem unters Messer und das Ergebnis war besser als bei 
Tens.Tens kann bei unsachgemäßer Anwendung Herzkammerflimmern auslösen.

von Andreas R. (andrewr)


Lesenswert?

Hallo Bernd,

ja, da stimme ich Dir uneingeschränkt zu! Für Serienreife muss so etwas 
absolut Falesafe sein! Deshalb sagte ich auch: "Auch rechtliche Gründe
sollten einen ganz klar davor zurückschrecken lassen selbstgebaute
Geräte dieser Art in Umlauf zu bringen."
Nun, ich beabsichtige nicht so was in Umlauf zu bringen.

B e r n d W. schrieb:
> Deshalb gefällt mir die
> Trafoversion besser

Hab ich auch getestet. Das ist mit 2 Mosfets und einem umgedrehten 9V 
Travo (10W) eine ziemlich einfache und mit nur 2 aktiven Bauteilen eine 
recht simple Angelegenheit. Zumal die Primärseite des Trafos (die ja 
dann die Sekunderseite bildet) durch ihren Innenwiderstand automatisch 
zur Strombegrenzung beiträgt. Mir gefallen allerdings die hohen 
Spannungspeaks, das Einschwingverhalten bei Rechteckimpulsen, sowie die 
recht lange Abklingzeit der Spannung nicht. Merken tut man davon zwar 
nichts, aber man sieht es auf dem Oszi. Und wenn ich weiß das es da ist 
auch wenn man es nicht sieht, finde ich das unangenehm. Ausserdem gehe 
ich davon aus das Du genausowenig wie ich Biochemiker bist und deshalb 
auch nicht weisst ob diese kurzen Spannungspeaks oder das hochfrequente 
Einschwingen evtl. doch negative Auswirkungen haben.

B e r n d W. schrieb:
> Jemand
> wird sich das möglicherweise nachbauen und mit einem Netzteil betreiben.
> Welchen Weg der Strom dann ohne galvanische Trennung findet, kann
> niemand vorhersehen. Batteriebetrieb dagegen sollte sicher sein.

Wie du auf meinem Bild sehen kannst betreibe ich das mit 4 AA Baterien.
Ich habe zwar noch nie in meinem Bastelleben ein Netzeil erlebt bei dem 
die galvanisch Trennung "defekt" war, (Wicklungsschluss zwischen Primär 
und Sekundär) aber du kannst mir glauben dass ich einen gesunden Respekt 
vor Strom habe und von daher nichts dem Zufall überlasse! Im Übrigen ist 
in diesem Thread ja auch schon mehrfach auf Schaltungen von Elektor 
hingewiesen worden. Wer die nachbaut und dann mit einem Netzteil 
betreibt, hat das gleiche Problem. Im Übrigen könnte ja auch jemand auf 
die Idee kommen ein gekauftes Gerät mit einem Netzteil zu betreiben.
Fazit, wer sich umbringen will hört eh nicht auf Sachkundige. Laut 
Darwin sterben die aber aus weil nicht lebenstauglich ;-)

B e r n d W. schrieb:
> Eine ganz einfache und sehr sichere Methode
> ist, die Eingangsleistung per Vorwiderstand zu begrenzen.

Ist bei mir eingebaut!

B e r n d W. schrieb:
> Wenn
> Halbleiter durchbrennen, leiten die in der Regel ziemlich gut.

So ist es, deshalb tut man gut daran elektronische Bauteile im vom 
Hersteller dafür spezifizierten Bereich zu betreiben und nach 
möglichkeit Grenzbereiche zu vermeiden! Was alleine selbstverständlich 
keine ausreichende Sicherheit gewährt.

B e r n d W. schrieb:
> Das sind dann 80V Pimp oder wie war das gleich bei den PC-Lautsprechern?

Jau, 1500W PMPO, mit einem 5W Steckernetzeil!!!

B e r n d W. schrieb:
> Eine weitere Idee wäre, sich eine Tabelle vom PC runterzuladen und ein
> Programm ablaufen lassen. Für Partner wären 2 Geräte interessant, wobei
> jeder das Gerät des Anderen bedient. Oder ein Feedback: Wer sich bewegt,
> wird bestraft.

Mensch, du kannst ja Ideen haben lol. Eigentlich hatte ich gar nicht vor 
das Ding wirklich weiter zu entwickeln und regelmäßig zu benutzen, war 
mehr so eine kleine Bastelei am Rande bei schlechtem Wetter. Bei gutem 
Wetter setze ich mich nicht unter Strom, sondern auf´s Motorrad!

Als Fazit möchte ich noch mal betonen: Wer sich umbringen will tut das 
auch. Von daher finde ich eins der Wichtigsten Dinge in so einem Thread, 
das auf Gefahren hingewisen wird und ganz wichtig!!! Das keine 
Lebensgefährlichen unwarheiten von Leuten ohne Ahnung verbreitet werden!

Schönes Wochenende noch...

von Andreas R. (andrewr)


Lesenswert?

Hallo Herbert

herbert schrieb:
> Tens kann bei unsachgemäßer Anwendung Herzkammerflimmern auslösen.

Ganz richtig! Deshalb dürfen bestimmte Ströme nicht überschritten 
werden, der Strompfad nimals über das Herz laufen und auch die 
Impulslänge so bemessen sein, das es in der vulnerablen Phase des 
Herzens nicht zu Störungen kommt. Hier sei noch zu bemerken, das auch 
bei nicht direktem Pfad über das Herz Teilströme unbekannter Größe da 
lang fließen können. Deshalb kann ich nur Raten so was nur selber zu 
bauen wenn man weiss was man tut und die Möglichkeit hat das 
Eigenbaugerät auf Herz und Nieren durchzumessen bevor man damit 
rumspielt. Letztendlich kann ich mir auch mit einem zugelassenen Gerät 
bei unsachgemäßer Verwendung Schaden zufügen!

Um so wichtiger finde ich es auch solche Themen in Foren nicht 
unkommentiert Laien zu überlassen, die sich damit in Gefahr bringen 
können! Siehe: Ich halte mir ein umgebautes Blitzlichtgerät an den 
Schnidel...
Der wusste doch ganz sicher nicht wieviel Joule in dem Kondensator 
steckten und welcher Entladestrom für welche Zeit fließen würde...

herbert schrieb:
> Ich hatte mal eine ganze Weile ein med. Reistromgerät von meinem
> Knochendoktor verordnet bekommen um meine
> Schulterschmerzen(Impingmentsyndrom) zu behandeln.

Ach... das kann man auch medizinisch verwenden? Dafür war das aber 
eigentlich nicht gedacht ;-)

PS: Ich hoffe Deine Schulter ist wieder in Ordnung

Gruß Andreas

von j. c. (jesuschristus)


Lesenswert?

>Das heisst aber nicht das auf der Welt nur Schwachköppe rumrennen, die
>alle keine Ahnung haben und sich mal eben eine Tötungsmaschine basteln
>wollen.

Mit Verlaub, aber genau das trifft auf Dich und Deine Tötungsmaschine 
zu. Du betreibst sie als Spannungsquelle, nicht als Stromquelle mit 
sicherem Ausgangslevel. Mit dem Ding kannst Du Dich locker ins Jenseits 
befördern. 50 mA können tötlich wirken, auf die Spannung kommt es nicht 
an. Ab 10 V ohne Hautwiderstand wirds brenzlig. Und mit Klebeelektroden 
kann man den erheblich herabsetzen.

von herbert (Gast)


Lesenswert?

Andreas Reinert schrieb:
> Ach... das kann man auch medizinisch verwenden? Dafür war das aber
> eigentlich nicht gedacht ;-)
>
> PS: Ich hoffe Deine Schulter ist wieder in Ordnung

Ich habe jetzt keine Ahnung zu welchem Zweck (foltern oder heilen) diese 
Dinger zuerst benutzt wurden.Geheimdienste arbeiten ja auch schon im 
2.Wk.damit.Sportler bilden sich ein von Reizstrom Muskeln zu 
bekommen.Entsprechend horrend sind die Preise (500 Euro).
Meine Schulter gibt nach der op in der die Ursachen beseitigt wurden 
Ruhe.
Allerdings denkt man in der Medizin zu oft ans Geld verdienen.Ich ging 
im Herbst zum Doc weil ich kaum mehr den Lenker am MTB halten 
konnte.Dann wird halt kostenpflichtig experimentiert obwohl damit kaum 
ein mechanisches Problem zu beseitigen ist.Da habe ich halt mal meine 
Stimme erhoben und schon hatte ich einen Termin im Krankenhaus.So konnte 
ich wenigstens im Frühjahr wieder trainieren.:-)sorry..ist ja ein 
Elektronik Forum.

von Andreas R. (andrewr)



Lesenswert?

@ jesuschristus

tu Dir und anderen im Forum doch bitte den Gefallen und lies erst mal 
die Texte die du kommentierst vollständig durch, bevor Du Leute 
diskreditierst oder schlimmer noch sogar beleidigst. Außerdem solltest 
Du nur Behauptungen von Dir geben die auch fundiert sind. Offensichtlich 
bist du schon in sehr vielen Threads den anderen Mitglidern sauer 
aufgestoßen, oder überrascht mit Threads zum Thema Politik (London 
Calling) die dann von den Mods gleich wieder geschlossen werden, 
startest Threads zum Thema Kinderbeschäftigung am Wochenende (Kinder am 
Wochenende) oder Threads zum Thema nutzlose Knöpfe (nutzlose Knöpfe). 
Meinst Du ehrlich du bist hier richtig???

Eigentlich ist wollte ich Deinen Müll gar nicht weiter kommentieren, nur 
so stehen lassen kann ich den auch nicht.

j. c. schrieb:
> Mit Verlaub, aber genau das trifft auf Dich und Deine Tötungsmaschine
> zu. Du betreibst sie als Spannungsquelle, nicht als Stromquelle mit
> sicherem Ausgangslevel. Mit dem Ding kannst Du Dich locker ins Jenseits
> befördern. 50 mA können tödlich wirken, auf die Spannung kommt es nicht
> an. Ab 10 V ohne Hautwiderstand wird’s brenzlig. Und mit Klebeelektroden
> kann man den erheblich herabsetzen.

Hättest Du meine Beschreibung sorgfältig gelesen, wäre Dir zunächst 
aufgefallen, das meine Spannungsquelle gar nicht im Stande ist über 
100mA zu liefern. Alleine damit wäre ich schon nicht mehr im sicher 
tödlichen Bereich. Siehe Bild: Wirkung Gleichspannung auf Körper. Hinter 
der Spannungsquelle gibt es Strombegrenzende Widerstände. Und last but 
not least ist in die H-Brücke eine Konstantstromquelle eingebaut, die 
den Strom auf exakt 37,45mA begrenzt. (gerechnet, simuliert und 
gemessen)
Damit bin ich aber so was von im Sicheren Bereich! (Nicht zu 
vernachlässigen sind natürlich die Stromwegfaktoren. Siehe Bild: 
Stromwegfaktoren Kh nach SAM.

Zu Deinen 10V:

Siehe auch VDE V 0140-479-1
Wirkungen des elektrischen Stromes auf Menschen und Nutztiere - Teil 1: 
Allgemeine Aspekte - (IEC/TS 60479-1:2005 + Corrigendum Oktober 2006)

Auszug Wikipedia:
http://de.wikipedia.org/wiki/Stromunfall

In Deutschland darf die maximale Berührungsspannung laut Verband der 
Elektrotechnik, Elektronik und Informationstechnik 50 V Wechselspannung 
oder 120 Volt Gleichspannung nicht übersteigen.
Bei Kinderspielzeug, Räumen für Nutztiere und in der Medizintechnik ist 
die Berührungsspannung nur auf maximal 25 V Wechselspannung oder 60 V 
Gleichspannung festgelegt. Bei Niederspannung führt Wechselstrom zu 
ausgeprägteren Schäden als Gleichstrom
Dabei wird allerdings vorausgesetzt, dass die Stromeinwirkung einige 100 
ms lang dauert. Bei erheblich kürzeren Einwirkungsdauern um 1 ms können 
auch Spannungsspitzen von 10.000 Volt, wie sie in Elektrozaun-Geräten 
oder in Zündspulen durch Induktion erzeugt werden, problemlos 
überstanden werden.
Als Richtwert kann man für den Körperwiderstand einen Bereich von 500 O 
bis 3 kO annehmen. Das gilt für einen Erwachsenen und einen Stromweg zum 
Beispiel von der rechten Hand zum linken oder rechten Fuß. Bei 
großflächiger Berührung, bei dünner Haut (beispielsweise bei Säuglingen) 
und bei kürzeren Wegen kann dieser Wert geringer ausfallen. Wird der 
Gesamtkörperwiderstand mit einem Multimeter und bei kleiner Messspannung 
gemessen, werden sehr hohe Werte von ca. 1 MO angezeigt. Bei der 
Berührung mit hohen Spannungen kommt es zum Durchschlag durch die Haut, 
sodass nur noch der Körperwiderstand alleine gilt. In einschlägiger 
Literatur geht man von einem Körperwiderstand von 1 kO bis 2,4 kO aus.

http://de.wikipedia.org/wiki/Kleinspannung

Kleinspannung (engl. Extra Low Voltage, ELV) ist eine Spannung in der 
Elektrotechnik, die Grenzwerte für den Spannungsbereich I nach IEC 60449 
nicht überschreitet. Dieser Teilbereich der Niederspannung wird 
umgangssprachlich auch als Niedervolt oder Schwachstrom bezeichnet. Die 
Grenzwerte sind für Wechselspannung (AC) = 50 V und für Gleichspannung 
(DC) = 120 V. Diese Werte entsprechen der Grenze für die dauernd 
zulässige Berührungsspannung für erwachsene Menschen und normale 
Anwendungsfälle als nicht lebensbedrohlich. Für besondere 
Anwendungsfälle sind niedrigere Werte festgelegt (siehe VDE 0100 Gruppe 
700).
Die europäische Niederspannungsrichtlinie gilt daher auch für den oberen 
Bereich der Kleinspannung (AC über 50 Volt Effektivwert und DC über 75 
Volt).
Bei Spannungen unter 25 Volt AC oder 60 Volt DC kann gänzlich auf einen 
Schutz gegen Berühren verzichtet werden; diese Spannungen gelten auch 
für Tiere und Kinder als ungefährlich.


Die einzige Möglichkeit sich mit 10V Schaden zuzufügen besteht darin 
sich über viele Stunden damit zu bestromen. Dabei liegt die Gefahr dann 
aber in den Elektrolytischen effekten (Blutvergiftung, 
Kaliumfreisetzung) Den Hautwiderstand durchbrichst du mit 10V jedenfalls 
nicht. Um Dir auf dem Stromwege damit zu schaden, musst du Dir einen 
Nagel in Achselhöle rammen und einen in die Bauchgegend, an die du dann 
die 10V anlegst. Dann krigst du bei einem Körperwiderstand von 100-120 
Ohm einen Stromfluss von knapp 100mA zu Stande. Und selbst das reicht 
nicht zum sicheren töten!

Ausserdem war der allgemeine Tenor in diesem Thread, das wenn man so ein 
Gerät schon zu Vergnügungszwecken einsetzt darauf zu achten den Stromweg 
so weit als möglich vom Herzen fern zu halten!

von Andreas R. (andrewr)


Lesenswert?

... noch mal was intressantes zum Thema was der Mensch so alles aushält!

http://de.wikipedia.org/wiki/Elektroschockpistole#T.C3.B6dliche_Wirkung

...Eine Studie von CBC hat ergeben, dass 4 von 41 eingesetzten Waffen 
eine deutlich höhere Stromstärke lieferten als vom Hersteller angegeben. 
Sie lieferten statt der angegebenen Spitze von 3,3 Ampere bis zu 5 
Ampere...
...Eine medizinische Studie, die Verletzungen zur Anzahl der 
Taser-Einsätze in Beziehung setzte, kam zu dem Ergebnis, dass bei einer 
Stichprobe von rund 1000 Taser-Einsätzen in den USA zwischen 2005 und 
2007 nur drei Personen tatsächlich ins Krankenhaus eingeliefert 
wurden...

!!! Wegen Sturzverletzungen !!!

Hallo!? die reden da schon über Ströme im Amperebereich! allerdings ist 
die Impulsdauer und und die damit verbundene Entladeenergie nicht 
angegeben.

http://www.spiegel.de/wissenschaft/mensch/elektroschocker-studie-tausendmal-getasert-drei-im-krankenhaus-a-510156.html

http://nibelungen.gmxhome.de/TaserM18.pdf
Spannung 50.000 V
Stromstärke 133 mA
Leistung 18 W
Impulsenergie 1,76 J

... ohne Worte!

von Tilo (Gast)


Lesenswert?

Ob nun Strom oder Spannungregelt ist doch eigentlich egal, da meistens 
die Patientenimpedanz bestimmt wird.

Die Elektrostimulatoren im EEG/EMG Bereich die ich kenne sind 
energiebegrenzt. Der HV-Kondensator im Zwischenstromkreis ist so 
beschaltet, dass nur dann ein Puls abgegeben werden kann, wenn der 
Primärkreis nicht mit dem HV-Kondensator verbunden ist. Im 
Erstfehlerfall kann nur die Energie aus dem Kondensator abgegeben 
werden.

von Andreas R. (andrewr)


Lesenswert?

Tilo schrieb:
> Der HV-Kondensator im Zwischenstromkreis ist so
> beschaltet, dass nur dann ein Puls abgegeben werden kann, wenn der
> Primärkreis nicht mit dem HV-Kondensator verbunden ist. Im
> Erstfehlerfall kann nur die Energie aus dem Kondensator abgegeben
> werden.

Das halte ich für eine sehr saubere und sichere Lösung

von Johnny B. (johnnyb)


Angehängte Dateien:

Lesenswert?

B e r n d W. schrieb:
> Die Impulsdauer von normalen TENS Geräten sind zur Schmerzlinderung oder
> fürs Muskeltraining ausgelgt, der Rhytmus ist nicht zur Stimulation
> geeignet.

Wo liegt denn der Unterschied im Rhytmus?

Habe bei Pearl ein supergünstiges "Massagegerät" für EUR 9.90 gekauft 
mit der Idee, das zu zerlegen und evtl. daran rumzubasteln.
http://www.pearl.de/a-NC5277-5225.shtml
Einen Trafo habe ich darin nicht gefunden, im Wesentlichen nur eine 
Spule, ein PNP-Transistor und ein Kondensator. Dann noch kleine Dinge 
rundherum und ein vergossener Mikrocontroller (COB).
Im Anhang noch ein paar Fotos, sorry für die schlechte Qualität, hatte 
gerade nur ein Handy zur Hand.

Wenn man die Pads an sich anschliesst, dann zwickt es je nach 
"Massageprogramm" ganz schön. Aber ich würde auch sagen, dass das mit 
Stimulation nicht viel gemeinsam hat und sich eher zum foltern eignet.
Daher frage ich mich, wo die Unterschiede sind, damit es angenehm 
stimuliert.

von Hagen R. (hagen)


Lesenswert?

Johnny B. schrieb:
> Daher frage ich mich, wo die Unterschiede sind, damit es angenehm
> stimuliert.

In dem was du unter Folter verstehst, vielleicht ?! Andere Menschen 
mögen vielleicht das was du unter Folter verstehst als stimulierend 
empfinden ;) (habe ich irgendwo mal gehört ;)

von KrU (Gast)


Lesenswert?

Johnny B. schrieb:
> Aber ich würde auch sagen, dass das mit
> Stimulation nicht viel gemeinsam hat und sich eher zum foltern eignet.

Um den Vorteil der überschaubar einfachen Schaltung auskosten zu können: 
bereichere Dich um eine applikationskompatible Freundin.

von Neugieriger (Gast)


Lesenswert?

Hallo

ich habe den Thread mal sehr interessiert durchgelesen da ich selbst 
dabei bin mir so ein Gerät zu bauen. Derzeit nutze ich ein gekauftes 
Gerät aus dem Bereich Estim. Hat mir schon einige wohltuende Momente 
beschert, und damit meine ich keine schmerzhaften !!
Ich halte mich an die Erfahrungen aus diesem Thread hier:
http://www.lovetoytest.net/forum/topic/8448-meine-eigenbaugeraete/
Ich habe mir auch schon einige MP3-Files aus dem Netz besorgt. Durch die 
Möglichkeit die Impulse von MP3-Files zu erzeugen ergeben sich sehr 
vielseitige Möglichkeiten.

Ach ja
und allen ein spannungsgeladenes 2013 ;-)

RoBo

von Macho (Gast)


Lesenswert?

Für-Freundin-Bastler schrieb:
> Und auch wenns nichts zum Thema ist, es ist nicht meine Freundin,
> sondern eine (gute) Freundin. (leider...)

... immer wieder gern gelesen ... und überhaupt, was nich is kann ja 
noch werden ...

von Neunbürger (Gast)


Lesenswert?

Tens schrieb:
> Hallo erstmal:)
>
> ich kenn mich nicht so sehr gut mit elektronick aus..
> aba was einfach und gut ist für deine freundin ist ein traffo.

Ich schmeiss mich weg!!

von Lachnit! (Gast)


Lesenswert?

Für-Freundin-Bastler schrieb:
> Bin auf Eure Hinweise gespannt und möchte dummen Sprüchen zu dieser Art
> von Elektroniknutzung an dieser Stelle vorbeugen,

hat wohl nix gebracht :-))

aber wen wundert's bei diesem Namen?

von Linker (Gast)


Lesenswert?

herbert schrieb:
> Tens kann bei unsachgemäßer Anwendung Herzkammerflimmern auslösen.

Dagegen hilft gleich das hier

Beitrag "Defibrillator selber bauen"

von Icke ®. (49636b65)


Lesenswert?

Neugieriger schrieb:

> Ich halte mich an die Erfahrungen aus diesem Thread hier:
> http://www.lovetoytest.net/forum/topic/8448-meine-eigenbaugeraete/

Man hört ja ab und zu von Promis, die bei autoerotischen Spielen den Tod 
fanden. Möglicherweise haben die auch solche Bauanleitungen befolgt.

von Kranker (Gast)


Lesenswert?

Ich habe solch ein professionelles Gerät OmnitensXP für den Muskelaufbau 
und die Schmerztherapie und folgendes vorgefunden: Die Strommuster sind 
gänzlich andere, als hier in den Anleitungen kommuniziert und ich sie 
bei einigen Consumergeräten gemessen habe. Vor allem sind die 
Stromstärken höher. Sie sind auch für den Hals-Nackenbereich zugelassen, 
sowie für spinal/lumbal.

Sie kosten >400,-!

Dieser Beitrag ist gesperrt und kann nicht beantwortet werden.