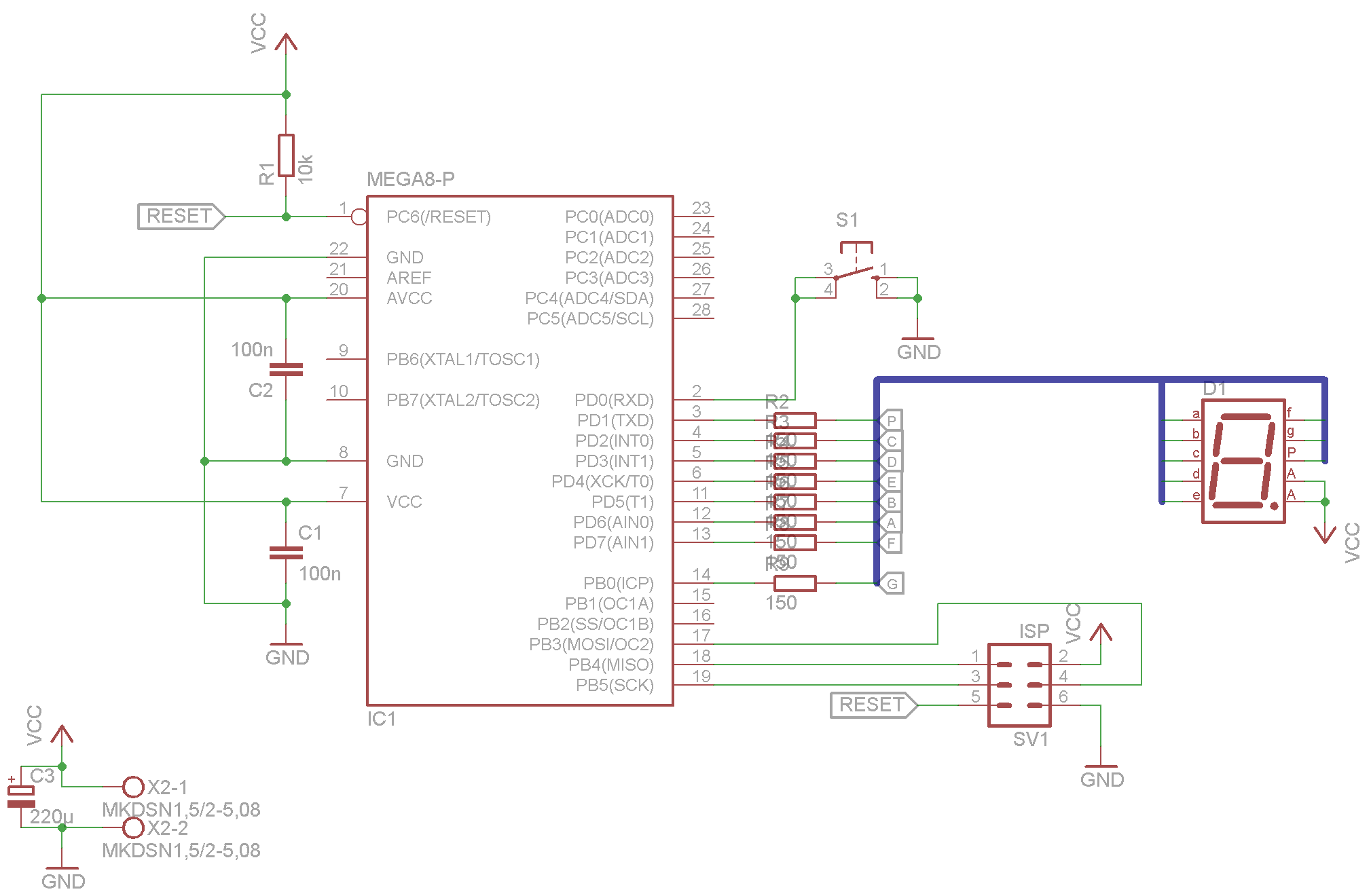
Hallo zusammen, Ich habe mir gestern in Eagle mal mein erstes Board zusammengabaut. Es besteht eigentlich nur aus einem Atmega8, einer 7-Segment Anzeige, einem ISP-Anschluss, einer Anschlussklemme und einem Taster. Mir gefällt es eigentlich soweit... Was haltet Ihr davon? Wird das so funktionieren? MFG
Mahlzeit! Die Anzeige hat laut Schaltplan gemeinsame Anoden, welche nicht gegen Gnd, sondern gegen Vcc geführt werden sollten, damit da überhaupt etwas leuchtet. Ansonsten solltest du erstmal den Schaltplan aufräumen: * Viel zu viele Verbindungspunkte, die dort nicht hingehören * Leitungen werden nicht durch Bauteile geführt (7-Segment-Anzeige) * Das Layout sieht auch nicht unbedingt manuell nachbearbeitet aus. Gruß, Thomas
Stromlaufplan Seltsame Linienführung mit zu vielen Winkeln und Knoten AREF an +5V ist nit gudd. http://www.mikrocontroller.net/articles/AVR-GCC-Tutorial#Der_interne_ADC_im_AVR 100nF zwischen GND und AVcc fehlt. 100nF zwischen GND und AVREF fehlt. ISP Belegung an X1 ist "ungewöhnlich". http://www.mikrocontroller.net/articles/AVR_In_System_Programmer Wenn A an D1 common anode bedeutet und du das mit GND verbindest, wird die Anzeige nie leuchten. http://www.mikrocontroller.net/articles/AVR-Tutorial:_7-Segment-Anzeige Wert der Segmentwiderstände 150R können nicht überprüft werden, weil keine Bauteilinfos zu D1 vorhanden. Layout Die Möglichkeit Widerstände als Brücken über Leiterbahnen zu benutzen, wird verschenkt. Der Kondensator ist abartig weit vom Einsatzort entfernt. Kontrolle lohnt wg. Problemen im Schaltplan noch nicht. Kontrolle ist übermäßig schwer, weil Bestückungsdruck fehlt und Bild zu klein. Generell RXD/TXD würde ich für UART freihalten/nutzen
Hallo Danke für eure Antworten.... Also dass mit den gemeinsamen Anoden habe bereits geändert... ARef habe ich nun weggelassen? AVcc und GND habe ich über 100 nF verbunden... Dann zum ISP-Anschluss: Den habe ich nach diesem Vorbild gemacht: http://www.mikrocontroller.net/articles/AVR-Tutorial:_Equipment#Selbstbau Die 7-Segment Anzeige ist die folgende: http://www.csd-electronics.de/data/pdf/SA52-11EWA.pdf Das Layout wurde vom Autorouter hergestellt. Alleine habe ich es nicht geschafft ohne hunderte von Drahtbrücken... Schon besser so? MFG
blabla schrieb: Dein ISP an X1 sieht wie ein 2x3 poliger Anschluss aus, ist aber keiner. > Dann zum ISP-Anschluss: Den habe ich nach diesem Vorbild gemacht: > http://www.mikrocontroller.net/articles/AVR-Tutorial:_Equipment#Selbstbau In diesem Bild ist ein 1x6 poliger Anschluss gezeigt. Die Belegung orientiert sich meines Wissens nach an keinem "Standard" In "meinem" Link ist ein 2x3 poliger Anschluss angegeben, der so von Atmel verwendet wird. Die Belegung passt auf die Originalrogrammer von Atmel und zigmillionen Klones. Wenn ich mich entscheiden müsste, welche Belegung ich wähle, wäre das einfach :)
NA gut dann werde ich das auch ändern... Und ansonsten? Ist es so besser?
Stromlaufplan Mich würde allein aus ästhetischen Grunden stören, dass Leitungen quer durch Bauteile laufen... Leitungen, die übereinander liegen (PD4, MISO)... Leitungen die Abzweigungen haben, die im Nichts enden (SCK)... Bauteile mit seltsamen Pins (C2)... Layout Siehe Kritik oben minus Kondensator und Bestückungsdruck, der ist jetzt OK. Der untere Kondensator bambelt mit einem Beinchen in der Luft. Um mehr zu sehen fehlt mir eine Lupe.
Könnt ihr mir einen Tipp geben wie ich die BAuteile anordnen soll damit es kein allzu grosse durcheinander gibt?
Sag erstmal was du für eine Siebensegment Anzeige genau benutzt. Am besten gleich mit Datenblatt. Dann such mal nach anderen beispiel Schaltplänen und korrigiere mal deinen Schaltplan, einiges wurde ja schon genannt. Und als drittes machst du dann mal das Layout mit einer höheren Auflösung und stellst es nochmal rein.
blabla schrieb: > Die 7-Segment Anzeige ist die folgende: > http://www.csd-electronics.de/data/pdf/SA52-11EWA.pdf Am Rest arbeite ich noch...
So, mittlerweile siehts so aus.. Der Schaltplan ist aufegräumt und das Board ist in höherer Auflösung vorhanden...
Wenn du schon so stark an Bauteilen sparst, kannst du auch R10 weg lassen, siehe http://www.mikrocontroller.net/articles/AVR-Tutorial:_IO-Grundlagen#Pullup-Widerstand Dann Zeichnet man einen Schaltplan normalerweise so, das er logisch ist. z.B. werden die Abblockkondensatoren dicht an die dazugehörigen Anschlüsse gezeichnet, damit man beim lesen des Schaltplanes genau weiß welcher Kondensator welches VCC/GND Paar übernimmt. Also C1 zwischen VCC und GND an den µC setzten. Als nächstes eine Grundsätzliche frage, was willst du genau machen? Willst du dich in die Thematik µC einarbeiten? Ansonsten sehe ich keine richtige Verwendung. Wenn es wie von mir Vermutet nur zum Einarbeiten in die µC Technik sein soll, dann mach dir das leben nicht unnötig schwer und mach deine Platine größer, damit du mehr Platz für deine Leiterbahnen hast. Ätzt du die Platine selber? Wenn ja dann mach eine Massenfläche, geht mit dem Polygone Befehl. Edit: und normalerweise macht man keine Verbindungsknoten (Grüne Punkte) an Bauteile. Man nimmt den Befehl "Net" und klickt dann auf den Anschluss des Bauteils (ganze am ende vom Roten strich) und verlegt sie dann und schließt sie an seinem Ziel an, ganz einfach. Man muss nicht zweimal draufdrücken oder soetwas... Ich Empfehle auch mal unter die Bibliothek "frames" (z.B. "DINA4_L") zuschauen dort gibt es Rahmen für den Schaltplan, sieht viel Schöner aus und man kann noch Notizen zum Schaltplan machen...
Das Board ist zwar jetzt etwas größer, aber so richtig gut erkennt man immer noch nicht alles. Die Leiterbahn ganz links auf dem Board führt irgendwie ins Nirgendwo oder täusche ich mich da? Blau auf Schwarz ist vom Kontrast her nicht so toll, auch wenn man das hier häufig sieht. Ich mach den Boardhintergrund immer weiß, aber vielleicht gehöre ich damit ja zu den Außenseitern. Hmm, das schaut alles so nach Eagle-Autorouter aus? Klar, den Autorouter testet natürlich jeder mal, aber die allermeisten sehen wenigstens davon ab die Ergebnisse hier zu veröffentlichen. Für einen einzigen Controller mit nur einer 7-Segment-Anzeige dran, sieht das alles reichlich komplex bzw. unübersichtlich aus. Ich hab da schon einseitige ATmega644er Layouts mit LCD, SD-Karte, Quarz, LEDs, Optokopplern und Spannungsversorgung gesehen, die wesentlich übersichtlicher waren. Wenn das, wie du schreibst dein erstes Board ist und du das selbst ätzen, bohren und löten willst, solltest du vielleicht vorerst davon absehen so viele Leitungen zwischen zwei 2.54er Pins durchzuziehen (lassen). Auch die Leiterbahnbreite finde ich für einen ersten (Ätz-)Versuch zu dünn. Druck das mal in schwarz-weiß in Originalgröße auf ein Blatt Papier aus, damit du weißt, was dich erwartet. Ich würde vorschlagen, alles von Hand zu routen.
Meine ersten Versuche das ganze von HAnd zu routen gingen schonmal schief... Entweder gibt es zuviele Drahtbrücken, oder die Platine wird riesig etc... Ich scheitere eigtnlich bereits beim ISP-Anschluss an den Atmega8. Hat jemand eine Idee wie ich die BAuteile anordnen könnte damit es einafcher zum routen wird? MFG
Kannst du mal die Eagle Datei einstellen? Dann schau ichs mir mal an. Als erstes hat es sich bei mir bewährt wenn ich die Stromversorgung mit den Kondensatoren Route, dann den rest. Also als Eagle Datei mein ich die .brd und .sch datei.
Hallo Hier sind die Dateien, aber nicht erschrecken wenn es nach einem Chaos aussieht... :) MFG
so nochmal die Frage: was willst du genau machen? Ihrgendwelche wichtig Umgebung? Wie siehts mit der Stromversorgung aus ist die Stabiel auf 5V? Willst du einen richtigen Wannenstecker einsetzten für ISP oder reicht eine Stiftleiste? Sag mal genau was das teil machen soll und wie es mit Strom versorgt wird!
Das ganze ist eigentlich zu Übungszwecken. - Ich möchte die 7-Segment Anzeige ansteuern. - Den Taster verwenden um z.B. die 7-Segmente Anzeige zu verändern etc. - Über ISP den Atmega8 neu flashen... Das ist eigtnlich schon alles. Die Stromversorgung kommt von einem 5V Netzteil... Den ISP-Anschluss wollte ich über einen Wannenstecker machen... MFG
wichtige Infos. Wie sieht es mit den Kondensatoren aus, bist du dir sicher das das Rastermaße stimmt und keine 2,54mm Kondensatoren sind, gleiches beim Taster? Wenn man die Belegung des Anzeigemoduls ändert ist es viel einfacher zu Routen
Beim Taster bin ich mir sicher... Beim Kondensator nicht, die muss ich sowieso noch kaufen... Was ist denn der Standart? MFG
Ich benutze immer Kerkos (http://www.reichelt.de/?;ACTION=3;LA=2;GROUP=B353;GROUPID=3169;ARTICLE=9265;START=0;SORT=artnr;OFFSET=100;SID=28obSbJawQARwAAFmAEk08e15a1425d7e5d15447d3ed23365f81e) wobei die Abbildung nicht stimmt) die haben ein Raster von 5mm
Ich hoffe du hast ein Stabilisiertes Netzteil. Es sollte wirklich Stabile 5V liefern. Schau dir mal die rcl.lib an, das ist eigentlich Standard. Ich habe die Anschlussreihenfolge der Anzeige geändert, macht aber kein Unterschied. Widerstande auf 0207/10 geändert, eigentlich Standard, vorher waren sie kleiner. ELKO zur Stabilisierung hinzugefügt. Habe die Platine etwas vergrößert, auf 1/4 Europaformat (ca. 50x80mm) und Bohrlöcher hinzugefügt. Kondensatoren Package kleiner gemacht. Groundplane hinzugefügt. So nun solltest du dir Ersteinmal alles anschaun (Rastnest ausführen!) und dann überlegen ob du noch was hinzufügen möchtest, weil so kannst du nicht viel machen. Wie wäre es den die Anzeige dimmbar zu machen? Oder I2C mit auf das Board zu machen damit du was erweitern kannst. Oder PortA über eine Stiftleiste legen damit du dort z.B. ein NTC oder LDR anschließen kannst. Hab das Board nicht ganz fertig geroutet, du sollst ja schließlich auch noch was machen. Leg VCC des linken Kondensators direkt zur Stromquelle wenns klappt. Am ende würde ich dann ein Bestückungsdruck (nur Layer 17,18,20,21,22,51,52) machen und schaun ob wirklich alle Bauteile vom Raster usw. passen. Und vor dem Ätzen Drill-aid.ulp benutzen... Hoffe konnte dir helfen... Wenn noch Fragen offen sind nur zu.
Vielen Dank für deine Hilfe erstmal... Ich werde mir das ganze mal anschauen, zu Ende führen und vielleicht nocht etwas hinzufügen... Melde mich wieder wenn ich weitere Ergebnisse oder Probleme habe.. ;) MFG
Hmm.. Ich bin mir ja nicht sicher aber ich bin der Meininung dass de Atmega8 kein PortA hat? :S Oder soll ich einafch einen beliebigen Port an eine STiftleiste hängen? Zum Thema dimmen: Gehe ich richtig in der Annahme dass das einfach mit einem Potentiometer zu lösen ist? MFG
Hallo, klar habe mit PortA müll geschrieben. Meinte PortC also den ADC rauslegen. Wäre z.B. eine erweiterung. Dann muss aber noch ein Kondensator zwischen ARef und GND (PIN 22). Und wenn möglich noch eine Fest-Induktivität in die AVCC Leitung, aber dazu steht alles im Datenblatt unter "ADC". Die Annahme mit einem Poti geht nicht so einfach, da die Anzeige ihre Helligkeit verändert wenn unterschiedlich viele Segmente leuchten. Stichwort lautet hier PWM über ein Transistor. Ziel ist es ja µC kennen zu lernen (stimmt doch oder?) dann sollte auch die Dimmung natürlich der µC übernehmen sonst macht es ja keinen sinn. Aber es gibt sicherlich noch vieles was man hinzufügen könnte, du solltest dir halt überlegen was du so alles anzeigen willst. zu überlegen wäre natürlich auch ob dir eine Ziffer reicht oder lieber noch eine dazu. Aber ansonsten sieht es bis jetzt doch noch gut aus. Bedenke aber das du wirklich nur eine minimal Beschaltung hast für den µC. Und du bei späteren Projekten richtig machen solltest, aber so wie es ist läuft es auf jeden fall und du hast wenig Arbeit.
So: Ich habe mal den PortC an Stiftleisten gehängt und an PortB noch zwei LED's... Den ISP-Anschluss ist nun auch fast fertig, ich hab enur noch ein kleines Problem mit GND... Die beiden GND-Pins des Atmega8, müssen die unbedingt verbunden sein oder reicht es wenn beide mit der Massefläche verbunden sind? MFG
http://www.lothar-miller.de/s9y/categories/14-Entkopplung Schau dir mal das Anschlussbeispiel an und dann mein Layout und deins. Das hab ich schon mit Absicht gemacht. Ich würde nicht den Kompletten PORT rauslegen sondern nur PC0-PC3 dafür dann aber noch GND und VCC rauslegen, damit du dort auch Sensoren versorgen kannst. (oder was du auch mal anschließen willst). So wie es jetzt ist kannst du aber keine richtige Spannung messen, weiß aber auch nicht ob das erwünscht ist. Ich weiß auch nicht genau in welche Richtung du was machen möchtest. Fernbedienung auslesen z.B. könnte man (war eins meiner ersten Projekte). Ich würde nicht die VCC Leitungen direkt verbinden, so stören sie sich gegenseitig. Hab dir schon weiter oben geschrieben das man Versogungsleitungen normal als erstes verlegt und wenn möglich immer Sternförmig von der Versorgungsquelle. Ich würde noch einfach am linken Kondensator die VCC Spannung über eine Drahtbrücke nach ganz links und dann zur Quelle. Dann ist zwar die GND führung für den linken Kondensator nicht perfekt aber nun ja deswegen würde ich mich nicht aufhalten lassen, laufen tut es 100%ig. Wie sieht es aus mit Verpolungsschutz? Einmal kabel vertauscht ist der µC kaputt. Ich hoffe du Sockelst den µC.
So... Mittlerweile sieht das ganze so aus... Ich bin der Meinung dass ich nun alle erwähnten Punkte beachtet habe und in dem Fall sollte es nun passen? Nur den Verpolungsschutz habe ich nicht beachtet da ich ehrlich gesagt keinen Plan habe wie der funktioniert und ich das Board nicht noch komplizierter machen will.. :d Ist diese Board so in Ordnung? MFG
Sieht doch schon relativ gut aus als erste Platine. Zweit Tipps noch 1. Vias größer machen, also auf 0,8mm Bohrergröße, oder mit was Bohrst du? 2. Schau mal wie die Kathode der LED verläuft. Der muss einmal komplett über den µC durch, obwohl direkt daneben der Stromanschluss ist. Mach lieber die Brücke ganz unten nach ganz oben zwischen Stromanschluss und LED Kathode. Hoffe es war verständlich
Hmm kann man die Bohrung der Via's im Nachhinein noch verändern? Und wenn ja wie? MFG
Der obere Pins von JP1 ist nicht verbunden. Ich dachte, dort soll Vcc hin? Beide Drahtbrücken dort um einen Pinabstand nach unten verlagern und man kann Vcc anschliessen. Ist es IMHO nicht schön, dass die einzige GND Rückleitung quer unter dem Atmega8 durchläuft.
Moin Moin.. So nach den letzten Änderungen sieht es nun so aus: Sieht doch einiges schöner aus als die erste Platine und es wird auch einfacher zum ätzen da die Leiterbahnen nun dicker sind.... Danke für eure Hilfe und bis zum nächsten mal... ;) MFG
Ich vermisse noch einen 47nF Kondensator von Reset nach GND. Stefan B. schrieb: > AREF an +5V ist nit gudd. > http://www.mikrocontroller.net/articles/AVR-GCC-Tu... Aus dem Artikel erschließt sich mir ehrlich gesagt nicht wieso man AREF nicht an VCC legen soll (natürlich mit nem Kondensator nach GND? Ihn einfach drei schweben zu lassen kann ja wohl auch nicht ganz richtig sein oder? Gruß Tom
Das mit der Masse was Stefan sagte finde ich auch. Aber nun sind doch schon 2 tage vergangen und wir möchten ja was sehen und nicht nur uns mit dem Layout beschäftigen... Noch was zum Verpolungsschutz: http://rn-wissen.de/index.php/Schutzschaltungen Es reicht ein einfacher Verpolungsschutz mit einer Diode (BYV 27 oder ähnliches) wäre vllt noch machbar aber wenn man da nur mal ein oder zwei Wochenenden was dran macht brauch man es auch nicht zwingend. Denk aber dranne das du ein IC Sockel benutzt, weil du willst sicherlich danach was richtiges machen, wenn du aus dem "probier" Status raus bist. Dann wirst du die Platine nicht mehr brauchen. Kannst du wenn es fertig ist Bilder machen? Würde mich Freuen, wenn man sieht was draus wird wenn man geholfen hat. Gern geschehen @Thomas Burkhart schau dir mal den Brown Out an, damit braucht man kein Kondensator mehr. Natürlich kann man ihn benutzen, mach ich auch immer noch, damit ich den Brown Out nicht aktivieren muss (Stromsparen bei Batteriebetrieb). Bezüglich ARef: es gibt zwei Methoden, entweder man nimmt eine Externe Spannung und legt sie an ARef, oder man benutzt eine Interne Referenzspannung. Da man als Interne Referenzspannung auch AVCC einstellen kann macht es keinen Sinn ARef auf VCC zu legen. Wenn man VCC als Referenzspannung benutzen will, sollte man immer die Interne Referenzspannung benutzen und mit einem 100nF Kerko zwischen ARef und (A)GND stützen. http://www.mikrocontroller.net/articles/AVR-Tutorial:_ADC#Referenzspannung_AREF
Ich denke ich werde es so lassen. Die Platine wird wahrscheinlich nicht sonderlich lange in Gebrauch sein... Ja kann ich machen. Es wird aber noch ein bisschen dauern bis die Platine geätzt, gelötet etc ist. MFG
Ehe du jetzt den Prozess in gang bringst: Schieb hier die Leiterbahn noch etwas nach oben. Der Abstand zum Via ist schon sehr gering. Druck dir das Layout auch mal 1:1 aus und dann nimmst du den Bohrer, mit dem du sie verbohren wirst und hältst den mal auf die Pads (vor allem die von Widerständen und Kondensatoren). Das was dann noch übrig bleibt, ist der Kupferring rund ums Loch, der * im besten Fall übrig bleibt, wenn du mit dem Bohrer das Pad exakt zentrisch erwischt. * zum Löten ausreichen muss und zwar ohne dass sich das Kupfer durch die Wärme der Lötkolbens vom Trägermaterial ablöst, wenns beim Löten mal etwas länger dauert. Und dann setzt du noch einen Text in das Layout. Der zeigt erstens vom Entwicklerstolz und ist zweitens eine Hilfe, damit man die Layoutvorlage beim Belichten richtig rum auf die Photoschicht legt. Denn dann muss der Text seitenrichtig zu lesen sein.
Thomas Burkhart schrieb: > Ich vermisse noch einen 47nF Kondensator von Reset nach GND. > > > Stefan B. schrieb: >> AREF an +5V ist nit gudd. >> http://www.mikrocontroller.net/articles/AVR-GCC-Tu... > > Aus dem Artikel erschließt sich mir ehrlich gesagt nicht wieso man AREF > nicht an VCC legen soll (natürlich mit nem Kondensator nach GND? Ihn > einfach drei schweben zu lassen kann ja wohl auch nicht ganz richtig > sein oder? Vcc als ARef kannst du jederzeit auch per Programmierung auswählen. Legst du aber ARef extern fix auf Vcc, kannst du in der Software keine andere Referenz mehr auswählen. Der Pin schwebt ja nicht frei. Der Pin ist bei interner Generierung der Referenzspannung ein Output-Pin. Nur dann, wenn in Software eine externe Referenz eingestellt wird, fungiert er als Eingang.
mach mal eine DRC prüfung...wenn du die einstellungen nicht geändert hast müsste die schon eingestellt sein.
@Sönke O.: Danke für die Erläuterung, hab wieder was gelernt. Tom
Hier, beim Mega8, das ist auch alles sehr, sehr eng. Da musst du dir die Platine nach dem Ätzen genau ansehen, ob nicht doch noch eine Verbindung übrig geblieben ist. Wenn du allerdings den Port Anschluss ein wenig nach links schiebst, kannst du waagrecht aus den Mega8 Pins herausfahren und erst dann auf die Schräge gehen und vermeidest das ganze Problem von vorne herein. -> Wenn du selber Platinen fertigst, immer einen Kontrollausdruck machen, der das Layout 1:1 zeigt und den dann nach möglichen Fertigungsproblemen absuchen: Zu kleine Pads, Leiterbahnen die eng beieinander liegen. Auf dem Monitor sieht das alles immer gut aus, wenn man dann aber die Platine vor sich hat und löten soll merkt man dann erst so richtig, wie eng das alles ist. Ein DRC Check deckt natürlich auch solche engen Abstände auf. Ich mach mir dann trotzdem immer noch einen Kontrollausdruck. Auch deswegen, weil ich wissen will, ob ich zb bei Elkos im Eagle auch den richtigen Gehäusetyp ausgewählt habe und der Pinabstand auf dem Layout auch dem Pinabstand des Bauteils entspricht.
So... Mittlerweile sieht es so aus... Noch irgendwelche Anregungen?
Ich hätte den ISP Stecker noch um 180° gedreht. Dann müsste der einfacher zu verdrahten sein.
Man könnte die Leiterbahnen zwischen 100 nF KerKo und AVR etwas dicker machen, ebenso wie die gesamte Verbindung zwischen der Klemme und der Anzeige. Aber wie schon gesagt: Sieht wirklich gut aus für das erste Layout!
Wobei die Sache mit der Anzeige gar nicht mal so sinnvoll wäre wenn ich es mir recht überlege :). Da darf auf der Leitung schon ein bisschen Spannung abfallen. Wichtig ist nur dass der AVR mit seinem Stützkondensator eine niederohmige Verbindung hat.
guest: das ist völlig egal. Das ist die erste Schaltung, das teil wird nicht Produktiv eingesetzt, das teil darf auch mal notfalls ausfallen ohne ihrgendwelche Folgen, das teil ist nicht in einem EMV kritischen bereich. Man braucht es nicht übertreiben. Ab zum Ätzen und zum Löten und Programmieren damit... würde mich über Bilder freuen.
So... Habe es nun nach ein par Versuchen geschafft die Platine zu ätzen, bohren und löten... Es versucht soweit auch alles... Vielen Dank nochmals für die Hilfe und macht euch nicht über die Ergebnisse Lustig... ;) MFG
Hei is doch nen super Anfang. Die Loetaugen sehen bissle gruselig aus aber bei dem unscharfen Bild kann man das auch nich so genau sehen ;)
Ein paar der Lötaugen sehen so aus, als ob dort gar kein Zinn wäre. Die solltest du noch einmal nachlöten. Das Pad wird jeweils komplett mit Zinn gefüllt. Dann hält das auch mechanisch. Keine Angst: so schnell rauchen Widerstände nicht ab und den µC kann man ja während des Lötens aus dem Sockel nehmen. Da passiert nichts, wenn du den Lötkolben 5 Sekunden an Beinchen und Pin hältst. Ich denke du hast beim Löten gemerkt, wie gut es war, dass du auf die Abstände zu den Nachbarbahnen geachtet hast :-) Für die nächste Platine noch ein Tip: Widerstände sehen schöner aus, wenn man die Beinchen nicht mit der Zange und viel Gewalt durch die Bohrungen zieht, sondern die Beinchen zuvor mit einer kleinen Flachzange abwinkelt :-) Danach alle Widerstände nur mit einem Bein festlöten! Platine umdrehen und nachsehen, ob alle Widerstände schön gerade in den Bohrungen sitzen und auf der Platine anliegen. Gegebenenfalls die eine Lötstelle noch einmal aufschmelzen und korrigieren. Erst dann, wenn alles richtig sitzt, das jeweils zweite Beinchen festlöten. Mit Leds kann man genau gleich verfahren. Sieht einfach schöner aus, als wie wenn die Widerstände aussehen als ob du sie von der Ferne auf die Platine geworfen und festgelötet hättest. Aber hey! Die Platine funktioniert offensichtlich. Gratulation! (Den Thread sollte sich mal unser Techikschüler von hier Beitrag "SchulProjekt mit Mikrcontroller ,RaumtemperaturSensor ertellen" zu Gemüte führen. In nahezu demselben Zeitraum, in dem du ein komplettes Board entworfen, gefertigt, aufgebaut und programmiert hast, hat er es noch nicht einmal geschafft ein Board zu kaufen)
Karl heinz Buchegger schrieb: > Widerstände sehen schöner aus, wenn man die Beinchen nicht mit der Zange > und viel Gewalt durch die Bohrungen zieht, sondern die Beinchen zuvor > mit einer kleinen Flachzange abwinkelt :-) Oder man verwendet sowas hier: http://www.mikrocontroller.net/attachment/19896/Biegelehre.gif
Mich hätte mal interessiert warum soviel Aufwand getrieben wurde? Hätte eine Lochrasterplatine nicht gereicht?
Mike Hammer schrieb: > Mich hätte mal interessiert warum soviel Aufwand getrieben wurde? > Hätte eine Lochrasterplatine nicht gereicht? Irgendwann ist immer das erste mal und mann muss ins kalte Wasser springen :-) Nach der ersten, zweiten Platine stellt sich dann raus, dass Platine zeichnen, ätzen und bohren auch nicht sooo wahnsinnig mehr Aufwand ist, als eine Lochrasterplatine zu fädeln. Wenns dann größer wird ist eher das Gegenteil der Fall.
Mike Hammer schrieb: > Mich hätte mal interessiert warum soviel Aufwand getrieben wurde? > Hätte eine Lochrasterplatine nicht gereicht? Sicher aber ihn geht ganz bestimmt um lernen! ich hätte das gleiche gemacht, ich würde die Platine bestimmt noch mal Ätzen bist es PERFEKT aussieht!
Wissen wir wieviel Anlaeufe es gebraucht hat? Als ich angefangen hab hab ich meine ganze Startausruestung verschossen und hatte am Ende nix :P Lag wohl auch daran dass ich mit dem bekackten Proma-Material angefangen hab statt mit was gescheitem.
Michael G. schrieb: > Wissen wir wieviel Anlaeufe es gebraucht hat? Also bis ich den Toner auf die Platte brachte daueret es einige Anläufe. Sicher so 5-10... Das ätzen war eigentlich kein Problem... Lustig war es auch als ich mit einer Bosch Schlagbohrmaschine versucht habe 0.8 mm Löcher zu bohren... :) Ging dann mit einer Micromot 50 einiges besser.
Sieht doch perfekt aus. Danke das du Bilder nachgereicht hast, es freut mich immer wenn man sieht das wenn man geholfen hat auch was draus geworden ist. Viel Spaß mit µC und Co.
Hallo blabla, wurde mich mal das ganze Prozedur interessieren (wie du alles bis am ende gemacht hast), ich möchte auch irendwann eine Platine ätzen aber habe keine Ahnung wie ich anfangen soll. Gruß
Alejandro schrieb: > wurde mich mal das ganze Prozedur interessieren. Hi, Also am meisten geholfen hat mir eigtnlich die Seite von Thomas Pfeifer zum Tonertransferverfahren. -> http://thomaspfeifer.net/platinen_aetzen.htm Dort ist alles genau beschrieben... 1. Layout ausdrucken 2. Auf gesäuberte Platine aufbügeln 3. Platine einweichen 4. Papier vorsichtig abkratzen 5. Ätzen 6. Löten Viel Spass
Bitte melde dich an um einen Beitrag zu schreiben. Anmeldung ist kostenlos und dauert nur eine Minute.
  
  Bestehender Account
  
  
  
  Schon ein Account bei Google/GoogleMail? Keine Anmeldung erforderlich!
Mit Google-Account einloggen
Mit Google-Account einloggen
  Noch kein Account? Hier anmelden.

















 Thread beobachten
 Thread beobachten Seitenaufteilung abschalten
 Seitenaufteilung abschalten