Hallo! Ich habe ein riesiges Problem bei meinem Projekt. Ich bau einen via PIC-Mikrocontroller mit Hilfe von Digitalpotis gesteuerten XR2206-Funktionsgenerator, welcher über eine LabVIEW-Oberfläche gesteuert wird. Nun habe ich schon viele Probleme gelöst, welche mit dem XR2206 aufgetreten sind und jetzt bin ich auf eines gestoßen, dass ich selbst einfach nicht schaffe zu lösen. Ich möchte ein halbwegs schönes Ausgangssignal bis zu 200kHz erhalten und muss dieses verstärken, damit ich eine Amplitude von +-10V erreichen kann. Nun habe ich das Problem, dass bei einer Amplitude größer 6 bis 7V und einer Frequenz größer 35kHz mein Ausgangssinus einfach abgeschnitten wird. Nun habe ich mir gedacht, dann nehme ich mir halt einen anderen Verstärker, nämlich den LM384 mit 450kHz Bandbreite, diesen habe ich nun eingebaut und dieses blöde Teil bringt auch nicht den gewünschten Erfolg. Könnt ihr mir vielleicht helfen, wisst ihr den passenden Bauteil, ich selbst sehe mich da nicht mehr drüber? :[ mfg Fux
Bei dem Frequenzbereich bevorzuge ich einen diskret aufgebauten Verstärker. Das ergibt weniger Frust.
Das Signal aus dem XR2206 ist aber noch i.O., oder?
ja, das ohne Verstärker funktioniert so, wie es sein sollte. Zuerst haben wir ja schon eine analoge Schaltung aufgebaut ohne dig. Potis und mit mechanischen Frequenzbereichumschaltern. Nur das Verstärken spielt sich nicht.
Der LM384 z.B. hat eine feste Verstärkung von 50. Wenn also Dein Ausgangssignal klippt (also oben und unten beim Sinus ein Plateau zu sehen ist), ist möglicherweise die Eingangsspannung für die Endstufe zu groß - das Signal des XR2206 soll ja Deiner Aussage nach okay sein. Weiterhin ist die max. Betriebsspannung für den LM384 nur 26V - das könnte ein wenig eng werden für die angestrebten ±10V. Eine geregelte Spannungsversorgung wäre da nötig. Mein Tipp: Schau für die 'Endstufe' z.B. mal bei Analog Devices (www.analog.com) vorbei und suche nach OpAmp Applications. Da gibt es 4 oder 5 Schaltungssammlungen, die alle möglichen OpAmp-Schaltungen aufzeigen. Dort würde ich nach Schaltungen mit erweiterten Stromlieferfähigkeiten suchen. Das ist nichts anderes als ein OpAmp mit zusätzlichen Transistoren am Ausgang, um den max. Ausgangsstrom zu erhöhen. Das gleiche gibt's auch für höhere Spannungen, z.B. mit ±100V, um Piezos damit zu treiben.
>Eine geregelte > Spannungsversorgung wäre da nötig. Ich verwende momentan als Spannungsversorgung den TMP 15512C mit 5V (Versorgung PIC) und +-12V (XR-Versorgung). Glaubst, das hängt mit diesem Netzteil auch zusammen= > Schau für die 'Endstufe' z.B. mal bei Analog Devices (www.analog.com) > vorbei und suche nach OpAmp Applications. Da gibt es 4 oder 5 > Schaltungssammlungen, die alle möglichen OpAmp-Schaltungen aufzeigen. > Dort würde ich nach Schaltungen mit erweiterten Stromlieferfähigkeiten > suchen. Das ist nichts anderes als ein OpAmp mit zusätzlichen > Transistoren am Ausgang, um den max. Ausgangsstrom zu erhöhen. Könnt ihr mir vielleicht konkrete Beispiele für eine solche Schaltung nennen, dann würde ich das gleich einmal ausprobieren und wenn nötig kann ich ja sowieso die benötigten Bauteile bei Analog.com samplen. mfg
Hans M. schrieb: > Könnt ihr mir vielleicht konkrete Beispiele für eine solche Schaltung > nennen, dann würde ich das gleich einmal ausprobieren und wenn nötig > kann ich ja sowieso die benötigten Bauteile bei Analog.com samplen. Ich könnts dir auch fertig aufgebaut und bezahlt schicken...
Andreas K. schrieb:
> Ich könnts dir auch fertig aufgebaut und bezahlt schicken...
Du verschickst auch Samples... :-)
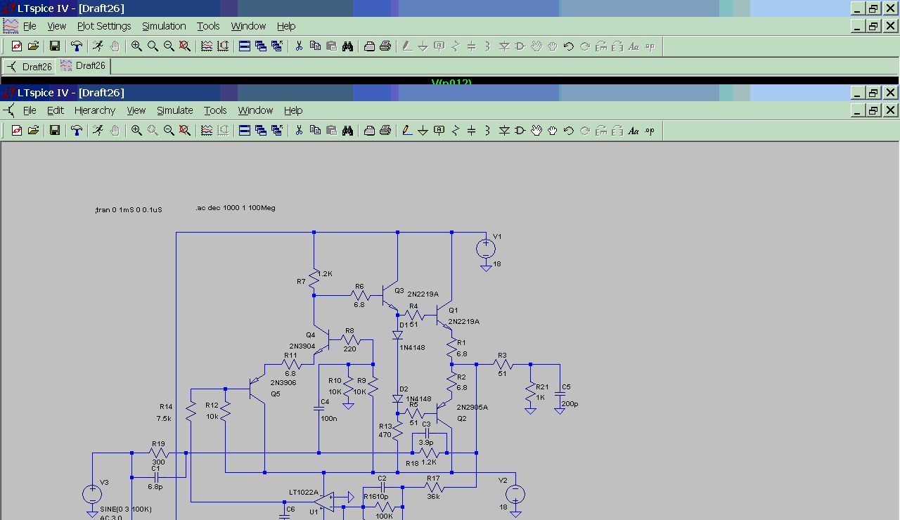
Ich habe mir jetzt ein wenig schon die Applications bei www.analog.com angesehen und bin einmal auf diese Schaltung im Anhang gestoßen. Wäre so etwas das, was gemeint wurde (Verstärkerschaltung mit hoher Stromlieferfähigkeit)? Bitte um Hilfe! Wisst ihr vielleicht sonst passende Schaltungen?
Vom Prinzip her ist es fast das was ich gemeint habe, aber die Schaltung die Du gefunden hast ist eine Stromquelle und keine Spannungsquelle. Das mit den beiden Transistoren direkt vom Ausgang zu treiben ist eine der Möglichkeiten den Ausgangsstrom zu erhöhen. Suche z.B. mal nach der AN-106 von AD und Du wirst gleich auf der ersten Seite mit einer ähnlichen Schaltung 'beglückt' (allerdings auch wieder als Stromquelle beschaltet). Für noch mehr Power würde dann die Schaltung in Figure 14 (auf der siebten Seite im gleichen PDF) sorgen. Die Änderung der Stromquelle in eine Spannungsquelle sollte trivial sein - Du brauchst Dir eigentlich nur die Beschaltung der Eingangs-Pins des OpAmps bei Figure 14 genauer anschauen und auf die Schaltung in Figure 1 anwenden. Hast dann allerdings auch einen invertierenden Verstärker. Einen Upload des PDF erspare ich mir, da es etwas über ein MiB groß ist.
Hans M. schrieb: > Ich habe mir jetzt ein wenig schon die Applications bei www.analog.com > angesehen und bin einmal auf diese Schaltung im Anhang gestoßen. > Wäre so etwas das, was gemeint wurde (Verstärkerschaltung mit hoher > Stromlieferfähigkeit)? > > Bitte um Hilfe! > Wisst ihr vielleicht sonst passende Schaltungen? R5 = 0 Ohm setzen, R4 weglassen. Dann passt es als SPANNUNGSQUELLE. Allerdings mit erheblichem Klirrfaktor.
Hmm, also ich habe vor Jahren einen Generator mit dem XR2206 und einem TL082 als Verstärker gebaut. Getrieben mit +-15V aus einem MAX743. Funzt wunderbar. Zugegeben, heute würde ich einen hochwertigeren OpAmp nehmen.
Ich werde nun so eine Schaltung austesten. Welchen OPV würdet ihr mir empfehlen, damit ich folgende Anforderungen bei meinem XR2206-Funktionsgenerator erfüllen kann: +-10V Amplitude 200 kHz maximale Frequenz des Ausgangssignals Diesen OPV möchte ich dann mit dieser Schaltung mit höher Stromlieferfähigkeit verwenden. Welche MOSFETs oder Transistoren würdet ihr mir zum Nachschalten nach dem OPV empfehlen? Im Anhang hab ich mal die Schaltung aus der AN-106 06 Application von Analog.com hinzugefügt, die ich als Spannungsquelle realisieren werde (Anm: in dieser Schaltung ist sie als Stromquelle ausgeführt)
Düsentrieb schrieb: > ne5534 > + > bc639 / bc640 So ich habe mir jetzt einmal diese beiden Bauteile bestellt und werde versuchen, so eine Verstärkerschaltung mit erhöhter Stromlieferfähigkeit aufzubauen, hoffentlich funktioniert das wohl :/ Ich werde mich dann über das Ergebnis melden. Raimund Rabe schrieb: > Für noch mehr Power würde dann die > Schaltung in Figure 14 (auf der siebten Seite im gleichen PDF) sorgen. > Die Änderung der Stromquelle in eine Spannungsquelle sollte trivial sein > - Du brauchst Dir eigentlich nur die Beschaltung der Eingangs-Pins des > OpAmps bei Figure 14 genauer anschauen und auf die Schaltung in Figure 1 > anwenden. Hast dann allerdings auch einen invertierenden Verstärker. Ich werde also die Schaltung, die ich vorher hochgeladen habe, sowie Raimund es beschrieben hat, aufbauen. Gruß Fux
Hohoho, ein Audioverstärker bis 300KHz, alter Schalter wo hast Du denn das her?
Abdul K. schrieb: > Nimm einen Audioverstärker passender Bandbreite. > TDA7052 oder 56 würden passen. Gehen bis 300KHz. schon zu spät, ich habe schon den ne5534 bestellt, hoffentlich geht das mit dem Teil. Ich habe ja vorher schon wie gesagt den LM384 Audioverstärker gehabt mit 450kHz Bandbreite und das dreckige Teil hat auch nicht funktioniert bei einer Bandbreite unter 20kHz -_-
Hans M. schrieb: > Abdul K. schrieb: >> Nimm einen Audioverstärker passender Bandbreite. >> TDA7052 oder 56 würden passen. Gehen bis 300KHz. > > schon zu spät, ich habe schon den ne5534 bestellt, hoffentlich geht das > mit dem Teil. Und nicht vergessen: 50 Ohm Widerstand dazuschalten in Serie mit dem Ausgang -- sonst verdampfen Deine BC639/640 schneller als Du "pfff" sagen kannst. > Ich habe ja vorher schon wie gesagt den LM384 Audioverstärker gehabt mit > 450kHz Bandbreite und das dreckige Teil hat auch nicht funktioniert bei > einer Bandbreite unter 20kHz -_- Tja, wenn Du da z.B. V=30 einstellst, wird das nicht gehen bei 20khz.
Ich wuerde den Endverstaerker diskret aufbauen. Auch wirst du kaum mit +-12V Versorgung ein Ausgangsignal von +-10V erreichen koennen. Soweit kannst du die Endstufe gar nicht aussteuern ohne das sie anfaengt zu clippen. Deshalb habe ich die Versorgung in der Schaltung auf +- 18V hochgesetzt. Die Endtransistoren und der Treibertransistor sind zu kuehlen. Kannst ja mal versuchen die Schaltung aufzubauen. Gruss Helmi
Hans M. schrieb: > Abdul K. schrieb: >> Nimm einen Audioverstärker passender Bandbreite. >> TDA7052 oder 56 würden passen. Gehen bis 300KHz. > > schon zu spät, ich habe schon den ne5534 bestellt, hoffentlich geht das > mit dem Teil. Als Treiber sollte der gut gehen. Ist halt für 600 Ohm Lasten gedacht. > Ich habe ja vorher schon wie gesagt den LM384 Audioverstärker gehabt mit > 450kHz Bandbreite und das dreckige Teil hat auch nicht funktioniert bei > einer Bandbreite unter 20kHz -_- Hm. Habe mal ins DB geschaut. Der ist nur für maximal 10KHz gedacht. Da steht zwar 450KHz, aber das bei 8 Ohm und nur 2 W gemessen! Der dann anstehende Klirrfaktor ist vermutlich aufgrund der offensichtlich (aber nicht direkt angegebenen) niedrigen Slew-rate auch sehr dürftig.
Hier wird von Bandbreite geredet. Ist euch auch klar daß es sich dabei um die sog. Kleinsignalbandbreite handelt? 10 V Amplitude fällt nicht mehr unter Kleinsignal. Hier ist die Slew-Rate gefragt. In diesem Fall braucht man schon einen OpAmp mit mind. 20V/us um ein sauberes Signal zu erhalten. Die Schaltung mit nach gesetzter Gegentaktendstufe ist ok. Aber auch hier Transistoren mit hoher Transitfrequenz nehmen. Grüße
Hallo, Ich bin auch gerade mit dem XR2206 am experimentieren. Habe einen TL082 an Pin 2 gesetzt und komme bei 200KHz immerhin noch auf 10V Peak to Peak! Versorgt wird das Ganze mit + -9V . Das Dreieck ist bis 100KHz noch ok, alles was drüber ist, ist nicht so berauschend. Mit dem TL082 geht noch was bis 2MHz für den Sinus, da bleiben allerdings nur noch 754mV übrig. Mit nur einem TL081, habe ich aus dem XR2206 sogar über 4MHz mit sauberen Sinus hin bekommen, obwohl der Tl081 nur eine Bandbreite von 4MHz und eine Slewrate von 16V/µs hat. Ich habe mal ein paar Fotos gemacht Gruß Michael
Na da wird der Streit gleich beginnen... Wer was fertiges ganz sicher funzendes will: Vielleicht ein BUF634 oder bei APEX vorbeigeschaut.
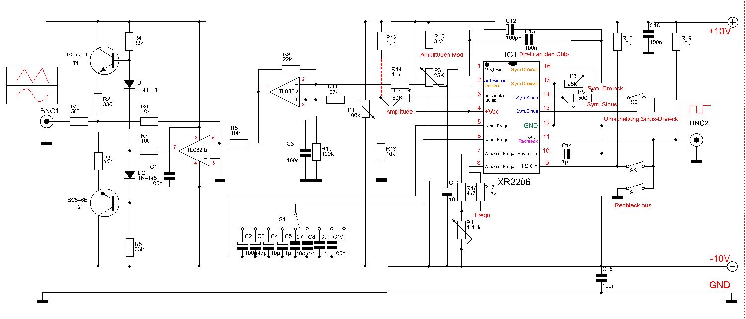
Hallöchen.. Hier einen kompletten Schaltplan eines Funktionsgenerators mit dem XR2206. Ich habe das Gerät in den 80er Jahren entwickelt und damals den CA3100 als Ausgangstreiber verwendet. Allerdings weis ich nicht, ob es das IC noch gibt. Gruß Rolf
...ist ja auch Sinn der Sache! Was 'Fertiges' kaufen kann man wohl, nur wo bleibt da die Kunst und der Spaßfaktor?
Hallo Rolf, Interessante Sache, die du da gebaut hast! Wie ich sehe, hast du 2x XR2206 verbaut? Und die DIN-Buchse, wie witzig. Für den CA3100 wird es ja wohl einen Ersatz geben, mal schauen, ob sich ein Datenblatt finden lässt. Gruß Michael
Hier mal ein Schaltungsvorschlag für die Verstärkerstufe mit TL082 und BC548 u. BC558 (Bandbreite 350MHz.) Pin 2 vom XR2206 ist über einen 10K Wiederstand an Pin 2 des Op's anzuschliessen. Evtl. könnte man noch Dämpfungsglieder dazwischen einbauen, ich teste das mal... An den Ausgang der Transistoren ist ein 560 Ohm Widerstand zu empfehlen. Die Schaltung ist mit + - 9 V Symetrisch betrieben. Kritik ist erwünscht, 'Keiner' ist perfekt! Hallo Rolf, der CA3100 ist wohl abgekündigt, wurde nirgens fündig! ...gibt es da ein Layout für dein Projekt? Gruß Michael
Ist im Prinzip ok. Die basisvorspannung mit den Dioden für die Endstufe würd ich weglassen, statt dessen die beiden basisanschlüsse direkt an den OpAmp Ausgang und einen ca. 100Ohm Widerstand zwischen Emitteranschlüsse und OpAmp Ausgang.Damit sind die Übernahmeverzerrungen minimal. Ein OpAmp mit höherer Slew Rate wär vielleicht auch nicht schlecht. Grüße
Gebhard Raich schrieb: > Die basisvorspannung mit den Dioden für die Endstufe > würd ich weglassen, statt dessen die beiden basisanschlüsse direkt an > den OpAmp Ausgang und einen ca. 100Ohm Widerstand zwischen > Emitteranschlüsse und OpAmp Ausgang.Damit sind die Übernahmeverzerrungen > minimal. Nicht unbedingt. Dann geht die Endstufe in den reinen B - Betreib ueber. Mit den beiden Dioden arbeitet die im AB-Betrieb. Im AB-Betrieb sind die Verzerrungen geringer. Und genau deshalb sind die beiden Dioden in der Schaltung um einen Ruhestrom in der Endstufe fliessen zu lassen und damit die Uebernahmeverzerrungen klein zu halten.
Helmut Lenzen schrieb: > Nicht unbedingt. Dann geht die Endstufe in den reinen B - Betreib ueber. > > Mit den beiden Dioden arbeitet die im AB-Betrieb. Im AB-Betrieb sind die > > Verzerrungen geringer. Und genau deshalb sind die beiden Dioden in der > > Schaltung um einen Ruhestrom in der Endstufe fliessen zu lassen und > > damit die Uebernahmeverzerrungen klein zu halten. Und eben der AB-Betrieb, war mein Gedanke. Habe die Endstufe mal aufgebaut und an den Pin 2 des XR2206 geklemmt! R30 100K habe ich gegen 27K getauscht da habe ich einen grösseren Regelbereich und bekomme das Übersteuern besser in den Griff. Hallo Gebhard, an welchen OPAmp dachtest du denn? Ich hatte einige OP's getestet, unter Anderem den LT1227 und einen OPA627, gab gewaltige Oberwellen! Am besten schnitt der TL082 ab. Um auf 16V Peak-Peak zu kommen (200KHz), mußte ich die + - 9V auf + - 10V erhöhen, mehr geht erstmal nicht! Ich werde mal den Schaltplan komplementieren und später mal hier einstellen. Gruß Michael
Ja OPA 627 wär eine gute Wahl. Zu beachten ist eine gute Versorgung (Kerkos nahe an den Versorgungspins), guter Aufbau (fliegend ist fast unmöglich) mit 2 Layer LP und MasseFlächen und eventuell ein RC Rückkoppelnetzwerk zur Phasenkompensation. Ist sicher eine Sache zum experimentieren, wo man viel lernen kann. Zum AB Betrieb: nicht unbedingt das wahre, weil das ganze bei Erwärmung leicht abraucht. Durch den vorgeschlagenen 100Ohm Widerstand zwischen OpAmp Ausgang und den Emittern liefert der OpAmp selbst den Strom für kleine Aussteuerung.Außerdem liegt das ganze in der Rückkoppelschleife, die bei schellem OpAmp dafür sorgt, daß der Ausgang dem Eingang folgt. Grüße und viel Erfolg
Hallo Gebhard, da hast du wohl Recht, mit dem OPA627 im Fliegenden Aufbau war das Signal eine Katastrophe! Ein Kerko (100nF), direkt über dem Chip, brachte erhebliche Besserung. Wenn die Schaltung fertig ist, werde ich die meisten Bauteile in SMD verbauen. Ich teste das schonmal mit den 100Ohm. Hier habe ich den Schaltplan mal ergänzt, nicht schimpfen, habe ihn schon zig mal editiert! Auch hier ist Kritik auf evtl. Fehler erwünscht. Gruß Michael
Ich wollte noch fragen, ob ich für Michaels Schaltung oberhalb auch andere Transistoren wie den BC539 oder BC547 verwenden kann, denn ich habe momentan nur diese zu Hause oder sind diese BC556 und BC546 unbedingt notwendig?
Hans M. schrieb: > Ich wollte noch fragen, ob ich für Michaels Schaltung oberhalb auch > andere Transistoren wie den BC539 oder BC547 verwenden kann, denn ich > habe momentan nur diese zu Hause oder sind diese BC556 und BC546 > unbedingt notwendig? Hallo Hans, BC539, wo hast du den denn her??? Hast du dich verschrieben? die BC546 und BC556 sind Low-Noise Transistoren, A,B und C ist der Verstärkungsfaktor. In diesem Fall sind es 'B' Typen. Man kann von 546, 556 bis 549, 559, verwenden! Diese sollten schon Komplementärtypen sein! Gruß Michael
> BC539, wo hast du den denn her??? Hast du dich verschrieben? Den hab ich noch zu Hause herumliegen, habe mich nur gefragt, ob der geht, jetzt weiß ich es e, danke! > die BC546 und BC556 sind Low-Noise Transistoren, A,B und C ist der > Verstärkungsfaktor. In diesem Fall sind es 'B' Typen. > Man kann von 546, 556 bis 549, 559, verwenden! Diese sollten schon > Komplementärtypen sein! Dann werde ich mich mal nach solchen umschauen, die muss ich mir halt wo kaufen. Und du denkst, dass diese Endstufe nun halbwegs gut laufen wird? Den TL082 habe ich mir schon gesampelt und nach den Schulferien werde ich deine Schaltung einmal aufbauen versuchen.
Schau halt in die Datenblätter und vergleiche die Werte, die Mühe muß man sich schon machen! Archive gibt es ja genug im Netz, hier z.B.: http://www.datasheetarchive.com/ Hans M. schrieb: > Und du denkst, dass diese Endstufe nun halbwegs gut laufen wird? Die Schaltung ist i.M. noch fliegend auf dem Breadboard aufgeaut. Die Endstufe funzt einwandfrei, wie man hier sieht: Beitrag "Re: Problem bei Verstärkung von XR2206 Ausgangssignal" ...bis 1MHz. kein Problem! Ich bin gerade noch am nach bessern der Schaltung. Das Rechteck des XR2206, ist jetzt nicht das Wahre, könnte man weg lassen und dafür einen TS555 Timer verwenden! Da ist das Rechteck mit 2Mhz. noch einigemaßen akzeptabel. Gruß Michael
Hach, ein BUF634 wird nicht akzeptiert, dafür lieber ein NE555 für 2MHz eingebaut, anstatt einen Komparator zu nehmen. Macht ohne mich weiter.
Abdul K. schrieb: > Hach, ein BUF634 wird nicht akzeptiert, dafür lieber ein NE555 für 2MHz > eingebaut, anstatt einen Komparator zu nehmen. > > Macht ohne mich weiter. Wer sagt das denn??? Hier wird alles akzeptiert! Mach einen Vorschlag mit dem Komperator, bin für alles zu haben. Nur mal so am Rande: Der NE555 hat eine Bandbreite von max. 500KHz, der TS555 ist ein MOS-Typ bis 2,7MHz Gruß Michael
Helmut Lenzen schrieb: > Schalte doch hinter dem XR2206 einen LM311 als Komparator und du hast > dein Rechteck. Wäre auch eine Kostengünstige Idee! Der LM393 käme vielleicht auch in Frage. Der BUF634 (Highspeed Buffer) hat auch seinen Preis: mit 6,80 Euro ! Gruß Michael
Michael D. schrieb: > Der BUF634 (Highspeed Buffer) hat auch seinen Preis: mit 6,80 Euro ! > Kommt auf deinen Stundenlohn an. Oder ist das ein Projekt für Indien? Ich will dich gar nicht ärgern, sondern zum Nachdenken anregen.
1. Denke ich da nicht nur an mich und mein Stundenlohn tut hier nichts zur Sache...Indien können wir auch aussen vor lassen! 2. Den BUF634 hat nicht Jeder gerade mal so rumliegen. 3. Den einen oder anderen Komperator haben die Meisten vorrätig. Nein, ärgerst mich nicht, wars't aber gleich auf 180 wegen dem TS555! Ich würde mich hier gerne zwar locker, aber auch gerne sachlich beteiligen! Gruß Michael
Michael D. schrieb: > die BC546 und BC556 sind Low-Noise Transistoren, A,B und C ist der > Verstärkungsfaktor. In diesem Fall sind es 'B' Typen. > Man kann von 546, 556 bis 549, 559, verwenden! Diese sollten schon > Komplementärtypen sein! > > Gruß Michael Nur BC549/550 und die Komplementärtypen BC559/560 sind als rauscharm beworben. Einen hab ich noch für die Designdiskussion: es muß ja nicht gleich ein LT1210 o.ä. sein, bei Pollin gibts für 1,95 einen AD815, muß nur ausgelötet werden. :) . Arno
Hallo noch mal, ich habe den korrigierten Schaltplan mal im Eagl erstellt. Den Rechteckausgang vom XR2206 habe ich mal mit angeschlossen, kann man später noch durch einen Komperator ersetzen! Habe auch den Vorschlag mit dem 100 Ohm vom OPAmp-Ausgang zur Endstufe berücksichtigt! Weiter stehen 2 Impedanzen am Ausgang zur Verfügung: 50 Ohm und 600 Ohm Am 3-Fach Wahlschalter (Lorlin) sind alle Signalformen wählbar. Den TL082 habe ich gegen den TL072er getauscht, Slewrate ist dieselbe, nur der Klirrfaktor ist um Einiges geringer. Mein Vorschlag, wäre eine Platine mit B:120 x H:60mm auf diese auch die Poti's und Drehschalter montiert werden. Das ganze würde schick in ein SNT-Gehäuse mit neuer Frontplatte passen! Wenn Jemand fit mit Eagle im Routen ist, wäre das eine feine Sache! Geplant ist noch ein Frequenzzähler mit einem Atmega8 7-Segment oder LCD-Display . Gruß Michael
Arno H. schrieb: > Nur BC549/550 und die Komplementärtypen BC559/560 sind als rauscharm > > beworben. Hallo Arno, danke für den Hinweis, du hast absolut Recht, ansonsten haben diese identische Werte mit den anderen Typen! Wer damit bessere Ergebnisse erzielt, kann ja mal bescheid geben! > Einen hab ich noch für die Designdiskussion: es muß ja nicht gleich ein > > LT1210 o.ä. sein, bei Pollin gibts für 1,95 einen AD815, muß nur > > ausgelötet werden. :) . Da bin ich auch deiner Meinung! Nun ja, da kämen noch die Versandkosten und das Auslöten, wäre die Frage, ob sich das lohnt? > > > > Arno Gruß Michael
So... ich habe den Fg. mal zusammen gebaut. Funktioniert ganz gut, bis auf die oberen Frequenzen, da war der TL082 dann doch die bessere Wahl. R2 27k (OPAmp Pin3, +Inv.) habe ich gegen 100k getauscht sowie den an Pin 2 (-Inv., 2k2) gegen 10k, dann sind die Pegel besser regelbar! Mit den Feineinstellungen hat man gut zutun bis das alles gut aussieht! Wie man oben an den Fotos sieht, ist die Spannungversorgung, das A u. O!!! Das 1. Foto zeigt das Signal ohne Elko's. Im 2. Foto sieht man deutlich den Unterschied. Direkt am Eingang der Spannungsvers. habe ich 2x2200µF an (+) (-), jeweils gegen Masse und 470µF direkt an (+) (-) gelötet. Den Pin 11 für das Rechteck usw. habe ich abgeklemmt, braucht kein Mensch Jetzt würde ich gerne die Schaltung ersatzweise mit einem Komperator für das Rechteck usw. erweitern. Es reicht bis 1MHz, alles was darüber ist, nimmt man sowieso keinen XR2206. Hat jemand Vorschläge für eine Schaltung? Gruß Michael
Hallo, ich würde den Komparator an den Dreieckausgang anschließen und die vergleichsspannung mit einem poti einstellbar machen, dadurch kannst Du dann das Tastverhältnis einstellen. Sieht hier jemand eine einfache Möglichtkeit den xr2206 um einen sweet zu erweitern? Also incl. einespassenden Ausgangs für den x-y-Modus? Geht da nur der Weg über einen zweiten xr2206 und ein elektronisches poti?
Hans Mayer schrieb: > Sieht hier jemand eine einfache Möglichtkeit den xr2206 um einen sweet > zu erweitern? Also incl. einespassenden Ausgangs für den x-y-Modus? > Geht da nur der Weg über einen zweiten xr2206 und ein elektronisches > poti? Du kannst einen NE555 als Multivibrator schalten und anstelle des Ladewiderstandes eine Konstantstromquelle einbauen. Damit haettes du einen linearen Sweep.
Da kommt doch dann ein Rechteck raus, oder? Der Vorteil des XR2206 ist ja daß man einen Sinus bekommt. Kann ich da auch eine Konstantstromquelle statt des Potis einbauen?
Helmut Lenzen schrieb: > Du kannst einen NE555 als Multivibrator schalten und anstelle des > > Ladewiderstandes eine Konstantstromquelle einbauen. Damit haettes du > > einen linearen Sweep. Sweepen...kommt das nicht dem Wobbeln gleich? Das wäre dann an Pin7 (am XR2206) anzuschliesen?!? Die Ausgangsspannung dürfte aber nicht mehr als 3Volt betragen- Mit dem NE555 wird ja nicht das Ausgangssignal beeinflusst sondern die Wobbelfunktion, wenn ich dich richtig verstanden habe? Hans Mayer schrieb: > Da kommt doch dann ein Rechteck raus, oder? ...aus dem NE555 schon, der soll ja zur Steuerung des XR2206 dienen. Gruß Michael
Michael D. schrieb: > Sweepen...kommt das nicht dem Wobbeln gleich? > Richtig > Das wäre dann an Pin7 (am XR2206) anzuschliesen?!? > Die Ausgangsspannung dürfte aber nicht mehr als 3Volt betragen- > Zwischen dem Timingkondensator des NE555 und dem XR2206 muss du noch einen Buffer schalten . > Mit dem NE555 wird ja nicht das Ausgangssignal beeinflusst sondern die > Wobbelfunktion, wenn ich dich richtig verstanden habe? So isses. Die linear ansteigende Rampe am Kondensator aendert deine XR2206 Frequenz.
Helmut Lenzen schrieb > Richtig Gut! Helmut Lenzen schrieb > Zwischen dem Timingkondensator des NE555 und dem XR2206 muss du noch > einen Buffer schalten . Jetzt wird's interessant! Es wäre auch eine Alternative zum Poti,denke ich. Ich hätte da noch jede Menge 74 244,245er in der Kiste, allerdings bräuchte dieser eine Spannung von Max. 5V, sonst raucht der ab! Also muß noch ein Regler her, sollte aber kein Problem sein. Könntest du mal einen Schaltungsvorschlag hier rein setzen, dann könnte man da noch ein bisschen frickeln bis hin zum Impulsgeber?!? Gruß Michael
Hallo Michael so stell ich mir den Sweep / Saegezahngenerator vor. Berechnet habe ich den auf ca. 1 Sek Sweep time. Der OP dient als Buffer um den Kondensator nicht zu belasten. Der Saegezahn geht von 4V ... 8 V (Umschaltschwellen vom NE 555) Wenn du einen andere Pegel willst must du das dementsprechend verschieben. Durch die KQ hast du eine lineare Rampe. Berechnungen stehen im Plan.
Hallo Helmut, einen OpAmp als Buffer einzusetzen, wäre ich jetzt gar nicht drauf gekommen! Der LM324 ist ein Quad, wie kommst du auf diesen? Hast du nur eine Stufe beschaltet? Gruß Michael
Ist billig und willig. Das Teil ist fuer den Zweck ausreichend. Und wer weiss vielleicht braucht der Rest deiner Schaltung noch einen OP.
...willig u. billig, ich lach mich weg! Es müssten ja auch die TL-Klasse, eben auch "willig u. billlig" funzen, trotz J-FET Eingang, oder wird das dann zu empfindlich? Wie sieht's mit unserem Rechteck aus? Ich würde da evtl. den LM393 in erwägung ziehen. Aus dem Sinus vom XR2206 kann der ja das Rechteck generieren, oder hast du da auch was im Petto? Gruß Michael
Michael D. schrieb: > Es müssten ja auch die TL-Klasse, eben auch "willig u. billlig" funzen, > trotz J-FET Eingang, oder wird das dann zu empfindlich? Die TLxxx Klasse kann aber nicht bis 0V runter am Eingang und Ausgang. Dann schon eher TS912 . > Ich würde da evtl. den LM393 in erwägung ziehen. > Aus dem Sinus vom XR2206 kann der ja das Rechteck generieren, oder hast > du da auch was im Petto? Nimm eher eine LM311 der ist etwas schneller. Denn Sinus auf den (+) Eingang , die Triggerschwelle auf den (-) Eingang Dann sollte das am Ausgang schon einen Rechteck geben. Eventuell noch eine kleine Hysterese von Ausgang zum (+) Eingang. >...willig u. billig, ich lach mich weg! Etwas Spass muss sein.
Helmut Lenzen schrieb: > Die TLxxx Klasse kann aber nicht bis 0V runter am Eingang und Ausgang. > ach, das wusste ich garnicht!?! > Nimm eher eine LM311 der ist etwas schneller. ...den habe ich natürlich nicht da! Mal schauen, ob ich heute Abend mal dazu komme das ganze mal zu testen. ...und genau, Spass muß sein, das Leben ist eh' ernst genug...wer ist Ernst? Gruß Michael
Hallo Helmut, funzt gut mit dem Sweeper! Allerdings muß ich mit dem Puls an Pin8, Pin7 (XR2206) will er nicht anspringen! Das Sweepen(Wobbeln), streicht über eine grössere Bandbreite. Mit einem 4k7 Widerstand und einem zusätzlichen Poti 2k(Pin7 u. Ausg. OPAmp), kann man Diese noch abstimmen. Bis über 1MHz bin ich mit der Funktion soweit zufrieden, das Teil wird mit eingebaut! Gruß, Michael
mike0815 schrieb: > funzt gut mit dem Sweeper! > Das ist schoen das ich dir helfen konnte > Allerdings muß ich mit dem Puls an Pin8, Pin7 (XR2206) will er nicht > anspringen! Ist auch der Pin 9 dementsprechend belegt? Der schaltet naemlich zwischen 7 und 8 um. >Bis über 1MHz bin ich mit der Funktion soweit zufrieden, das Teil wird >mit eingebaut! Mehr kann der XR2206 auch nicht. Gruss Helmi
Hallo 'Helmi' Helmut Lenzen schrieb: > Ist auch der Pin 9 dementsprechend belegt? Der schaltet naemlich > > zwischen 7 und 8 um. Pin9(FSK) ist mit 10k an +10V (siehe Schaltplan) Ich habe mir eben nochmal das Datenblat angeschaut. Bei dem FSK-Eingang blicke ich nicht durch, oder ich stehe auf dem Schlauch... Angegeben wird das durch Pin9 wahlweise zwischen Pin7 (>2V)und Pin8 (<1V) geschaltet wird, wie du schon sagtest. Wie realisiere ich denn da die 'mehr' oder 'weniger', 2V bzw. 1V ? Gruß Michael
mike0815 schrieb: > Angegeben wird das durch Pin9 wahlweise zwischen Pin7 (>2V)und Pin8 > (<1V) geschaltet wird, wie du schon sagtest. > Wie realisiere ich denn da die 'mehr' oder 'weniger', 2V bzw. 1V ? Wenn du mal in den Innenschaltplan vom XR2206 schaust geht der PIN 9 direkt auf die Basis einen Transistors. Der schaltet interen die beiden Stromquellen um. <1V realisierst du indem du den Pin9 auf GND (Pin12) legst. und >2V indem du ihn mit einen Widerstand (10K) gegen VCC ziehst. Achtung Widerstand nicht vergessen! Sonst wuerde der IC kaputt gehen nach Schaltplan.
Den Schaltplan habe ich doch glatt übersehen, wie peinlich... Habe immer nur auf das Basic Circuit geschaut. jetzt hab' ich es geblickt! Sehr praktisch mit der Frequenumtastung, man könnte diese auch umschaltbar machen. Die Schaltung fährt mit (+)10V GND (-)10V. Ich habe den 10k nach GND gezogen, allerdings muß dann ein Widerstand von min. 18k an Pin7 zum Ausgang vom OPAmp, sonst ist da wohl die Spannung zu hoch. Jetzt Wobbelt er schick ab. Gruß Michael
Hallo erstmal, ich habe den Sweeper (von Helmi) u. den Rechteckgenerator mit dem TS555 aufgebaut. der TS555 braucht bei 5V kaum Strom und ist mit dem XR2206 Frequenzmässig ansteuerbar! Das Rechteck kann sich duraus sehen lassen bis 1MHz. Der Vorteil ist, man braucht keine zusätzlichen Kondensatoren für die Frequenzwahl. Zur Entkopplung habe ich einen 10 µF Elko zwischen Frequenzausgang des XR2206 und dem Timing-Eingang des TS555 geschaltet. Den Sweeper habe ich mit einem Wahlschalter für die verschieden Sweepimpulse bestückt. Jetzt fehlt nur noch ein Frequenzzähler mit Display oder 7-Segmentanzeige, ansteuerbar evtl. mit einem Atmega8, müsste bis 5MHz doch machbar sein oder ? Ich hänge mal den Schaltplan vom Rechteck-Sweeper-Generator an. Gruß Michael
mike0815 schrieb: > Jetzt fehlt nur noch ein Frequenzzähler mit Display oder > > 7-Segmentanzeige, ansteuerbar evtl. mit einem Atmega8, müsste bis 5MHz > > doch machbar sein oder ? Ist auch machbar. Der Takt des AVR mus dabei mindest doppelt so hoch sein wie deine Eingangsfrequenz. Du könntest sogar den AVR noch zu stabilisierung der Frequenz einsetzten. Also Frequenz messen Abweichung zur Sollfrequenz berechnen und dan über den PWM Ausgang den XR2206 einstellen. So hättes du eine Frequenz geregelte Schleife. Gruss Helmi
Helmut Lenzen schrieb: > Ist auch machbar. Der Takt des AVR mus dabei mindest doppelt so hoch > sein wie deine Eingangsfrequenz. Das ist beim Atmega 8 ja kein Probl. denke ich, da der ja bis 16 MHz taktbar ist > Du könntest sogar den AVR noch zu > stabilisierung der Frequenz einsetzten. Also Frequenz messen Abweichung > zur Sollfrequenz berechnen und dan über den PWM Ausgang den XR2206 > einstellen. So hättes du eine Frequenz geregelte Schleife. > > > > Gruss Helmi Oha, das hört sich gut an! Das würde ja heißen, das der Frequenzschalter sowie der Sweeper, wegfallen könnten. Hast du in dieser Richtung das schon mal realisiert? Gruß Michael
mike0815 schrieb: > Das würde ja heißen, das der Frequenzschalter sowie der Sweeper, > wegfallen könnten. Den Frequenzschalter muesste dann der uC bedienen. Denn Sweeper kannst du in Software realisieren > Hast du in dieser Richtung das schon mal realisiert? So direkt nicht. Ist aber in der Literatur als FLL Prinzip bekannt. Es wird ja nur die Frequenz geregelt und nicht die Phase wie bei einer PLL. http://digilander.libero.it/ik3oil/_private/article%20FLL%20VFO.PDF
Hallo FG-Bastler, In dem Eagl-Schaltplan... Beitrag "Re: Problem bei Verstärkung von XR2206 Ausgangssignal" ...hat sich ein grober Fehler eingeschlichen: Der T2 BC557 muß mit dem Collektor an -10V (12V) statt an den 33 Ohm Widerstand !!! Er muss quasi nur umgedreht werden, dann ist alles wieder hübsch. Er wird nicht zerstört und die Schaltung nimmt auch keinen Schaden! (schwitz) Ist das denn noch Keinem aufgefallen? Hallo Helmi, ist eine interessante Seite mit dem FLL, der Schaltungaufwand ist aber nicht ohne...und mit PIC habe ich bis jetzt noch gar nichts zutun gehabt. Ich bin gerade dabei mich in der Atmel-Welt zurecht zu finden, ausserdem habe ich hier so einige Exemplare rum liegen und würde diese gerne einsetzen. Mit einem Frquenzzähler, wäre ich erstmal gut bedient. Gruß Michael
Hallo Michael das must du auch nicht mit einem PIC machen das geht genauso mit einem AVR. Ich selber programmiere auch kein PIC. Ich hatte den Artikel nur zufällig gefunden. Du must halt nur am AVR einen PWM Kanal schon mal Hardwaremässig dafür vorsehen. Der rest ist dann irgendwann einmal nur Software. Gruss Helmi
Hallo, ich möchte auch den Ausgang eines XR2206 verstärken, allerdings nur die Stromstärke mit EINER einzelnen 12 V Batterie, komme aber bei der Transistordimensionierung nicht so recht weiter. Nun möchte ich diesen thread nicht hijacken. Sollte ich einen neuen thread eröffnen oder wird es hier im Forum toleriert, wenn man seine Fragen sinnvoll in einen schon existierenden Thread setzt?
Max Wieland schrieb: > ich möchte auch den Ausgang eines XR2206 verstärken, allerdings nur die > Stromstärke mit EINER einzelnen 12 V Batterie, komme aber bei der > Transistordimensionierung nicht so recht weiter. Dann zeig mal was du bisher schon hast.
Helmut Lenzen schrieb: > Max Wieland schrieb: >> ich möchte auch den Ausgang eines XR2206 verstärken, allerdings nur die >> Stromstärke mit EINER einzelnen 12 V Batterie, komme aber bei der >> Transistordimensionierung nicht so recht weiter. > > Dann zeig mal was du bisher schon hast. Gleich vorweg, ich habe keine elektrotechnische Ausbildung, deshalb ist meine Kenntnis von Verstärkerschaltungen begrenzt und ich lerne dadurch mehr darüber. Mit dem Oszilloskop habe ich am XR2206 eine Sinusausgangsspannung von 2.2 Volt PeakToPeak bezogen auf GND gemessen und mit dem DMM 9mA. Für diesen Test brauche ich eine Stromstärke von 1A im Emitterzweig, um in etwa auf die 10 Watt zu kommen, und frage mich wie ich das erreichen kann. Vielleicht kann mir jemand einen Tip für einen Rechenansatz geben? Möglicherweise muss ich noch ein weiteres Transistorpaar nachschalten, sodaß die beiden ersten Transistoren nur den Basisstrom für das zweite Paar liefern? Meine DMMs vertragen leider nur 200mA, deshalb kann ich den Strom an den Transistoren nicht messen. Ich habe mir bei ebay jetzt eine Strommeßzange bestellt, damit kann es hoffentlich gelingen. Gruß, Max
Max Wieland schrieb: > Ich habe mir bei ebay jetzt eine Strommeßzange bestellt, damit kann es > hoffentlich gelingen. Das ist aber was fuer die Starkstromseite. Im Anhang eine Verstaerkerschaltung So nun mal kurz etwas berechnet: Du hast 12V zu Verfuegung. Damit kann man ein Signal von rund 10Vss erzeugen. ca. rund 2V Verlust an den Transistoren , eher noch mehr. so 10Vss = 3.5Veff Du willst 10W da raus holen also ergibt das einen Strom von Ieff = 10W / 3.5Veff = 2.85Aeff = 4As Der TIP 120/125 hat eine Stromverstaerkung von rund 1000 fach ergibt einen Basisstrom von 4A / 1000 = 4mA Diese 4mA muss dein OP jetzt treiben koennen. Deine Eingangsspannung betraegt 2.2Vss das ergibt eine notwendige Verstaerkung von 10Vss / 2.2Vss = 4.5fach R3 und R4 bestimmen deine Spannungsverstaerkung. V = R4/R3+1 R4 geben wir mit 100K vor. ergibt fuer R3 = 28K gewaehlt 27K R1 und R2 sorgen dafuer das der Arbeitpunkt auf Mitte Versorgungsspannung zu liegen kommt. Gruss Helmi
Helmi, vielen Dank für deine Hilfe ! Ich werde mir die Komponenten besorgen und es ausprobieren. Ich war mir nicht bewußt, daß man einen solchen OP auch mit nur einer Spannungsquelle betreiben kann, weil ja meißt Vcc- im Datenblatt steht, aber offensichtlich geht es nur um Potentialdifferenzen dabei. Gruß, Max
Hallo Helmi, Helmut Lenzen schrieb : > Max Wieland schrieb : >> Ich habe mir bei ebay jetzt eine Strommeßzange bestellt, damit kann es >> hoffentlich gelingen. > > Das ist aber was fuer die Starkstromseite. > > > Im Anhang eine Verstaerkerschaltung ...den TS912 direkt an die Basen der Endstufe? > > So nun mal kurz etwas berechnet: > > Du hast 12V zu Verfuegung. Damit kann man ein Signal von rund 10Vss > erzeugen. > ca. rund 2V Verlust an den Transistoren , eher noch mehr. > > > so 10Vss = 3.5Veff > > Du willst 10W da raus holen > > also ergibt das einen Strom von > > Ieff = 10W / 3.5Veff = 2.85Aeff = 4As > > Der TIP 120/125 hat eine Stromverstaerkung von rund 1000 fach > > ergibt einen Basisstrom von 4A / 1000 = 4mA > > Diese 4mA muss dein OP jetzt treiben koennen. Wenn der Max keine Darlington da hat, könnte er ja mit einer zusätzlichen Stufe auch bis dahin kommen, ist halt mehr Schaltungsaufwand... > > Deine Eingangsspannung betraegt 2.2Vss > > das ergibt eine notwendige Verstaerkung von 10Vss / 2.2Vss = 4.5fach > > R3 und R4 bestimmen deine Spannungsverstaerkung. > > V = R4/R3+1 > > R4 geben wir mit 100K vor. > ergibt fuer R3 = 28K gewaehlt 27K > > R1 und R2 sorgen dafuer das der Arbeitpunkt auf Mitte > Versorgungsspannung zu liegen kommt. > > Gruss Helmi Ich muß schon sagen, finde es klasse von dir, wie du dich hier einsetzt!!! Vor allem haben deine Erklärungen immer Hand u. Fuß, das noch ohne Schimpf u. Gepöpel. Mein FG. bekommt jetzt ein Gehäuse inkl. Sweeper. Irgentwie müssten da noch ein paar Dämpfungstufen rein, gibt es da eine Software, die das einem erzählt? Gruß Michael
>...den TS912 direkt an die Basen der Endstufe? Das geht in diesem Fall. Die sind als Emitterfolger geschaltet und dienen nur der Stromverstaerkung. Die Spannungsverstaerkung macht detr OP. >Wenn der Max keine Darlington da hat, könnte er ja mit einer >zusätzlichen Stufe auch bis dahin kommen, ist halt mehr >Schaltungsaufwand... Ja kann er machen. BD245 BD137-16 und BD246 BD138-16 waeren dafuer geeignet. >Ich muß schon sagen, finde es klasse von dir, wie du dich hier >einsetzt!!! >Vor allem haben deine Erklärungen immer Hand u. Fuß, das noch ohne >Schimpf u. Gepöpel. Wenn einer vernueftig fragt bekommt er auch eine vernueftige Antwort. >Mein FG. bekommt jetzt ein Gehäuse inkl. Sweeper. >Irgentwie müssten da noch ein paar Dämpfungstufen rein, gibt es da eine >Software, die das einem erzählt? http://www.sengpielaudio.com/Rechner-pads.htm Damit kannst du PI b.z.w. T Glieder berechnen. Die Teile kannst du dann hintereinander schalten. Der Ausgangswiderstand deines Verstaerkers bleibt dabei erhalten.
Ich baue mir momentan auch einen FG mit nem XR2206, allerdings ohne µC Steuerung. Das Ding kann locker 20V Versorgungsspannung ab, daher würde ich einfach die Stromversorgung des XR überdenken. 2 Trafos mit 7812 + 7912 und n paar Kondensatoren, mehr brauchts nicht. Der entnommene Strom ist ja ziemlich klein (Das Ding läuft ohne Last am Ausgang sogar ohne Längsregler, der Sinus sieht aber irgendwie doppelt aus ^^) Wenn du 10V-Signale brauchst, musst du ja sowieso die Stromversorgung aufbauen. Sonst schafft kein Verstärker der Welt diesen Wert. Also einfach direkt in den FG rein und gut ist, das spart die Verstärkerschaltung und ist viel genauer, ein Verstärker macht das Signal nämlich auch nicht besser.
Helmut Lenzen schrieb: >>...den TS912 direkt an die Basen der Endstufe? > > > Das geht in diesem Fall. Die sind als Emitterfolger geschaltet und > dienen nur der Stromverstaerkung. Die Spannungsverstaerkung macht detr > OP. Den TS912 muß ich mir mal näher anschauen. > >>Wenn der Max keine Darlington da hat, könnte er ja mit einer >>zusätzlichen Stufe auch bis dahin kommen, ist halt mehr >>Schaltungsaufwand... > > Ja kann er machen. > > BD245 BD137-16 und BD246 BD138-16 waeren dafuer geeignet. ...genau an diese Typen dachte ich auch. > >>Ich muß schon sagen, finde es klasse von dir, wie du dich hier >>einsetzt!!! >>Vor allem haben deine Erklärungen immer Hand u. Fuß, das noch ohne >>Schimpf u. Gepöpel. > > Wenn einer vernueftig fragt bekommt er auch eine vernueftige Antwort. Manche sehen das anders, nun ja... > >>Mein FG. bekommt jetzt ein Gehäuse inkl. Sweeper. >>Irgentwie müssten da noch ein paar Dämpfungstufen rein, gibt es da eine >>Software, die das einem erzählt? > > > http://www.sengpielaudio.com/Rechner-pads.htm > > > Damit kannst du PI b.z.w. T Glieder berechnen. > > Die Teile kannst du dann hintereinander schalten. > > Der Ausgangswiderstand deines Verstaerkers bleibt dabei erhalten. Klasse, danke dir! Die Seite kann man auch kopieren und Offline verwenden, habe ich mit dem 'Buck' auch so gemacht. ...der Helmi, hat alles parart, danke noch mal! Hallo Sascha, der XR kann bis maximal 28V DC, da bekommt er aber aber schon Temperatur, hatte das mal ghetestet! Zur Spannung-Stromversorgung, was das ausmacht ist nicht ohne! Ich habe hatte ein Labornetztgerät dran gehabt mit fast nicht mehr messbarem Ripple! Die Strippen wahren gerade mal 20cm lang und trotzdem, siehe hier: Beitrag "Re: Problem bei Verstärkung von XR2206 Ausgangssignal" Gruß Michael
Ich hab übrigens gestern gemerkt: Nur das Rechtecksignal bekommt Power, Dreieck/Sinus bleiben trotz symmetrischer 15V-Versorgung bei +-5V. Mache ich da was falsch? Im Datenblatt ist der Amplitudenwert deutlich geringer als der bei einem Rechtecksignal, aber dass der Unterschied so riesig ist (Bei gleicher Teilung passt das Rechtecksignal gar nicht mehr auf die Oszi-Mattscheibe, während der Sinus nichtmal die Hälfte ausfüllt), hätte ich nicht gedacht.
Ich glaub, ich muss meinen R3 mal überdenken, vermutlich ist der einfach nicht groß genug (Amplitude ist proportional zum Widerstandswert). Mal sehen, in meinem Pollin-Potisortiment sollte sich ein 100K Poti finden lassen ;)
Hallo Sascha, Der XR2206 hat beim Rechteck eine nicht veränderbare Amplitude! Ausserdem ist das Rechteck vom XR nicht zu gebrauchen! Es kommt drauf an, welche Frequenzen mit welcher Amplitude fahren möchtest! Ich habe den TS555 Timer (CMOS-Version)für das Rechteck genommen, da kannst du locker bis 1,5 MHz mit einem sauberen Rechteck fahren! ...hier mein Aufbau: Beitrag "Re: Problem bei Verstärkung von XR2206 Ausgangssignal" Die Amplitude verändert sich proportional mit der Versorgungsspannung. Das Layout ist sehr einfach gehalten. Wenn du am Ausgang noch ein bißchen Bums brauchst, dann kannst du noch einen BUZ11 nachschalten. Gruß Michael
Ich habe jetzt den TS912 mit der entsprechenden, von Helmi vorgeschlagenen Schaltung an den Ausgang des XR2206 gehängt. Als Transistoren hatte ich erstmal nur TIP41 und TIP42 um zu sehen, wie der TS912 arbeitet. Folgendes habe ich gemessen: Am gemeinsamen Emitterpotential der Transistoren per Oszilloskop eine 11 Volt Sinusspannung. Das sieht gut aus. Aber die Stromstärke zwischen Ausgang 1 und Basis der Transistoren liegt bei 10 microAmpere (gemessen mit Multimeter). Ich nahm an, daß sich dort (wie errechnet) ungefähr 4mA messen lassen würden. Als Last zwischen Emitter und Ground habe ich eine 12V 10 Watt Lampe geschaltet. Helmi, vielleicht hast du ja eine Idee warum die Stromstärke so gering ausfällt? Vielen Dank, Max
Max Wieland schrieb: > Als Transistoren hatte ich erstmal nur TIP41 und TIP42 um zu sehen, > wie der TS912 arbeitet. Das sind aber keine Darlingtontransistoren. Die haben nur ein hfe von 75 > Folgendes habe ich gemessen: > Am gemeinsamen Emitterpotential der Transistoren per Oszilloskop > eine 11 Volt Sinusspannung. Das sieht gut aus. > So sollte es auch sein. > Aber die Stromstärke zwischen Ausgang 1 und Basis der Transistoren > liegt bei 10 microAmpere (gemessen mit Multimeter). > Wie gemessen ? Ohne Signal hast du hier nur einen geringen Ruhestrom. Die 4mA sind Wechselstrom kein Gleichstrom. > Ich nahm an, daß sich dort (wie errechnet) ungefähr 4mA messen lassen > würden. > s.O. > Als Last zwischen Emitter und Ground habe ich eine 12V 10 Watt Lampe > geschaltet. Aber hoffentlich mit einem Kondensator dazwischen. Und mit TIP41/42 wird das nichts da muessen schon die anderen Transistoren rein. Gruss Helmi
> Das sind aber keine Darlingtontransistoren. Die haben nur ein hfe von 75 Das ist mir bewusst, es ging mir nur erstmal um die Überprüfung der Funktion des Op-Amps. > Wie gemessen ? > Ohne Signal hast du hier nur einen geringen Ruhestrom. Die 4mA sind > Wechselstrom kein Gleichstrom. Mit dem Multimeter in Reihe geschaltet zwischen TS912 Out 1 und Basis der Transistoren. Das Multimeter sollte automatisch den Wechselstrom erkennen, so wie bei der Messung des Ausgangsstromes vom XR2206, welche genauso gemacht wurde. > Aber hoffentlich mit einem Kondensator dazwischen. Und mit TIP41/42 wird > das nichts da muessen schon die anderen Transistoren rein. Welche Aufgabe hat der Kondensator in diesem Fall? Wie groß sollte er dimensioniert sein? Ich habe nicht erwartet, daß an der Lampe irgendwas zu sehen ist bei dem geringen hfe der TIP41/42. Es sollte einfach nur ein Lastwiderstand sein. Ist der Strom aus dem TS912 abhängig vom hfe der Transistoren? Vielen Dank, Max
Max Wieland schrieb: > Welche Aufgabe hat der Kondensator in diesem Fall? Dir den DC-Offset von UB/2 am Ausgang zu entfernen. > Wie groß sollte er dimensioniert sein? C >= 1/(2 PI f *RL)
Bitte melde dich an um einen Beitrag zu schreiben. Anmeldung ist kostenlos und dauert nur eine Minute.
Bestehender Account
Schon ein Account bei Google/GoogleMail? Keine Anmeldung erforderlich!
Mit Google-Account einloggen
Mit Google-Account einloggen
Noch kein Account? Hier anmelden.


















