Hallo Zusammen Ich würde wie der Betreff schon sagt würde ich gerne eine art Selbhaltung der Versorgungspannung über ein MOSFET-Transistor realiesiern, damit ich die Schaltung mit nur einem Taster AN Schalten kann und der AVR die Möglichkeit hat sich selbst abzuschalten da Später noch ein Paar verbraucher dran kommen, die keinen SLEEPMODE besitzen. Ich habe mir dazu schon ein paar gedanken gemacht und habe mal den Schaltplan geposted :) Meine Frage nun an euch obe das so funktionieren kann. Irgend wie bin ich mir nicht sicher ob das so hinhaut. Vielen dank schonmal im Vorraus an alle die mir mir grübeln
Nein, das geht so nicht. Damit der Mosfet durchgeschaltet wird, müsste der Mikrocontroller an PB5 deutlich mehr als 12V (die zu schaltende Spannung) liefern. Und nein, mit einem P-Mosfet geht deine Schaltung ebensowenig. Grund dafür sind die internen Schutzdioden des ATtiny. Es geht aber, wenn du zwischen µC-Pin und P-Mosfet-Gate einen NPN-Tran- sistor einfügst, der das Gate vom Controller trennt. Zusätzlich solltest du zwischen Gate und Source einen Widerstand schalten, damit der Mosfet in ausgeschaltetem Zustand sicher sperrt. Es gab hier einmal einen Thread, wo etwas ähnliches diskutiert wurde. Dort wurde anstelle des Mosfets ein PNP-Transistor genommen. Ich müsste den Thread aber auch erst suchen. Edit: Den Taster kannst du auch auch vom Gate des P-Mosfet nach GND legen. Da hat den Vorteil, dass er nicht den gesamten Versorgungsstrom leiten muss. Zudem besteht dann die Möglichkeit, mit ein paar zusätzli- chen Bauteilen den Taster vom Controller aus abzufragen, so dass die Schaltung über denselben Taster auch wieder ausgeschaltet werden kann.
Was sagt ihr den zu dieser Schaltung ??? Sie würde 2 MOSFET's benötigen wo ich mir noch was passendes suchen würde es gibt ja schon welche die bei 5V voll durchlassen und ich brauch ja nur ca. 20-30mA für die gesamte schaltung da sollte es schon was geben :) Ich würde nur gerne wissen was ihr Grundsätzlich davon haltet.
Oder die hier dann Brauch ich nur einen N-Kanal MOSFET. Hab einen Gefunden der schon bei 3,5V am Gate 2A Schaltet, und ich brauch ja nur 20-30mA das sollte doch reichen oder ??? Durch Dioden fehlen mir ja von 5V jeweils 0,7V also hab ich noch 4,3V im Datenblatt steht das ich dann 0,09 Ohm als übergangswiederstand habe. Kann ich den einen N-KANAL MOSFET so einbauen ??? Fragen über Fragen :)
Wird das ganze von einer Batterie versorgt? Ohne Massebezug? Wenn ja würde ich einfach einen N-Kanal Transistor nehmen und die Masse schalten.
Ich schrieb: > Wird das ganze von einer Batterie versorgt? Ohne Massebezug? Wenn ja > würde ich einfach einen N-Kanal Transistor nehmen und die Masse > schalten. Ja er wird mit einem Akku betrieben und die Masse wird mit dem Motorblock verbunden, da das ganze mal mal eine Zündung unterbrechen soll
http://www.falstad.com/circuit/ File->Import und dann das rein: $ 1 5.0E-6 12.562902691361415 50 5.0 50 v 368 432 368 128 0 0 40.0 12.0 0.0 0.0 0.5 f 464 192 464 128 1 1.5 w 448 128 416 128 0 w 416 128 368 128 0 s 464 224 464 368 0 1 true w 464 432 464 368 0 w 464 192 464 224 0 w 416 432 464 432 0 w 416 432 368 432 0 r 416 192 416 128 0 10000.0 w 416 192 464 192 0 w 496 304 496 368 0 w 496 368 464 368 0 w 496 272 496 224 0 w 496 224 464 224 0 r 544 288 544 128 0 10000.0 s 544 288 544 432 0 1 true w 480 128 544 128 0 w 544 128 576 128 0 w 464 432 544 432 0 w 544 432 576 432 0 f 544 288 496 288 0 1.5 c 416 432 416 240 0 1.0000000000000002E-6 -0.00603522076072868 r 416 192 416 240 0 1.0 c 576 288 576 432 0 1.0000000000000002E-6 11.439659078289552 r 576 288 544 288 0 1.0 r 640 128 640 432 0 100.0 w 640 432 576 432 0 w 640 128 576 128 0 o 4 64 0 35 0.078125 9.765625E-5 0 -1 o 16 64 0 35 20.0 9.765625E-5 1 -1 o 26 64 0 35 20.0 0.2 2 -1
Muss ich ein N-Kanal MOSFET eigentlich an Masse setzten oder get das so wie ich es in der letzt Schaltung gemacht habe ???
wenn du mit einem n-channel die versorgungsspannung schalten willst, muss am gate versorgungsspannung + gatespannung anliegen. dafür brauchst du eine zus. spannung (ladungspumpe) oder einen bootstrap-kondensator. Philipp
Philipp schrieb: > wenn du mit einem n-channel die versorgungsspannung schalten willst, > muss am gate versorgungsspannung + gatespannung anliegen. dafür brauchst > du eine zus. spannung (ladungspumpe) oder einen bootstrap-kondensator. > Philipp was würde den passieren wenn ich es so lasse ???
Ich würde es jetzt einfach so machen dann brauch ich gar keinen MOSFET :) irgend welche Einwände ???
Rene Schir schrieb: > irgend welche Einwände ??? Beim Einschalten wird der Tiny erstmal über die Freilaufdioden von PB5 und PB6 versorgt bis dann der LP2981 endlich genügend Spannung zum einschalten kriegt. Ich würde D3 direkt an den Schalter hängen und PB5 mit einer zusätzlichen Diode entkoppeln. Gruß Anja
Anja schrieb: > Rene Schir schrieb: >> irgend welche Einwände ??? > > Beim Einschalten wird der Tiny erstmal über die Freilaufdioden von PB5 > und PB6 versorgt bis dann der LP2981 endlich genügend Spannung zum > einschalten kriegt. > Ich würde D3 direkt an den Schalter hängen und PB5 mit einer > zusätzlichen Diode entkoppeln. > > Gruß Anja Also so wenn ich das richtig verstanden habe ???
Und wie willst du jetzt ON/OFF auf low-pegel ziehen um ihn abzuschalten?
Erkläre mal was R1, R2 und D2 bewirken sollen. Mein Vorschlag: Lass R1,R2,D2 und D4 Ersetzt D3 durch einen Widerstand z.b. 20k Ohm.
Stimmt Leute das hätte ich fast vergessen :) Dann eben so. R1 = Lastwiederstand für Zennerdiode R2 = Vorwiederstand für zennerDiode R3 = Zum entladen vom Shutdown D2 = Zennerdiode damit der AVR erkennen obe der taster gedrückt ist. (Damit AVR sich selbst abschalten kann sobalt Taster wieder unbetätigt) D3 = Damit AVR sieht ob Taster gedrückt ob woll er 5V auf Shutdown leitung D4 = damit die Betreibsspannung nicht auf den AVR durchschlägt So das wäre es so grob Kann ich R1 nich auch weglassen das müste doch auch ohne lastwiederstand gehen oder ???
R1 kann auf jeden Fall weg. D2 kannst du auch weglassen. Wenn du R2 so groß machst das nicht mehr als 1mA fließt. Dann kannst du noch R3 an die Stelle D4 machen, und auch etwas größer wählen.
> R1 kann auf jeden Fall weg.
Nehme ich hiermit wieder zurück. der muss drin bleiben.
Ich schrieb: >> R1 kann auf jeden Fall weg. > > Nehme ich hiermit wieder zurück. der muss drin bleiben. Ok und warum nun doch ???
sonst hast du keinen definierten Pegel wenn der Taster nicht gedrückt wird.
Die ganze Schaltung ist ziemlich krude und unsauber. Da gehört ein ST rein der das Stabi-IC ordentlich ein-/ausschaltet und vom Schalter gesetzt und vom Schalter und vom Controller zurückgesetzt wird.
Markus schrieb: > Die ganze Schaltung ist ziemlich krude und unsauber. Da gehört ein ST > rein der das Stabi-IC ordentlich ein-/ausschaltet und vom Schalter > gesetzt und vom Schalter und vom Controller zurückgesetzt wird. Was ist den ein ST ???
... Was ist den ein ST ??? ... Denkt denn hier keiner mit? Ein RS-FF ist natürlich gemeint. PS. Ein Fragezeichen reicht auch. Und hör mit dem Plenken auf.
Markus bist du mir dem Falschen Fuß aufgestanden, oder warum reagiert man so ungehalten nur wegen zwei Fragezeichen?
Markus schrieb: > ... Was ist den ein ST ??? ... > > Denkt denn hier keiner mit? Ein RS-FF ist natürlich gemeint. > > PS. Ein Fragezeichen reicht auch. Und hör mit dem Plenken auf. Wenn hier jeder alles wüste bräuchte man ein solches Forum nicht. Schon mal drüber nachgedacht ;)
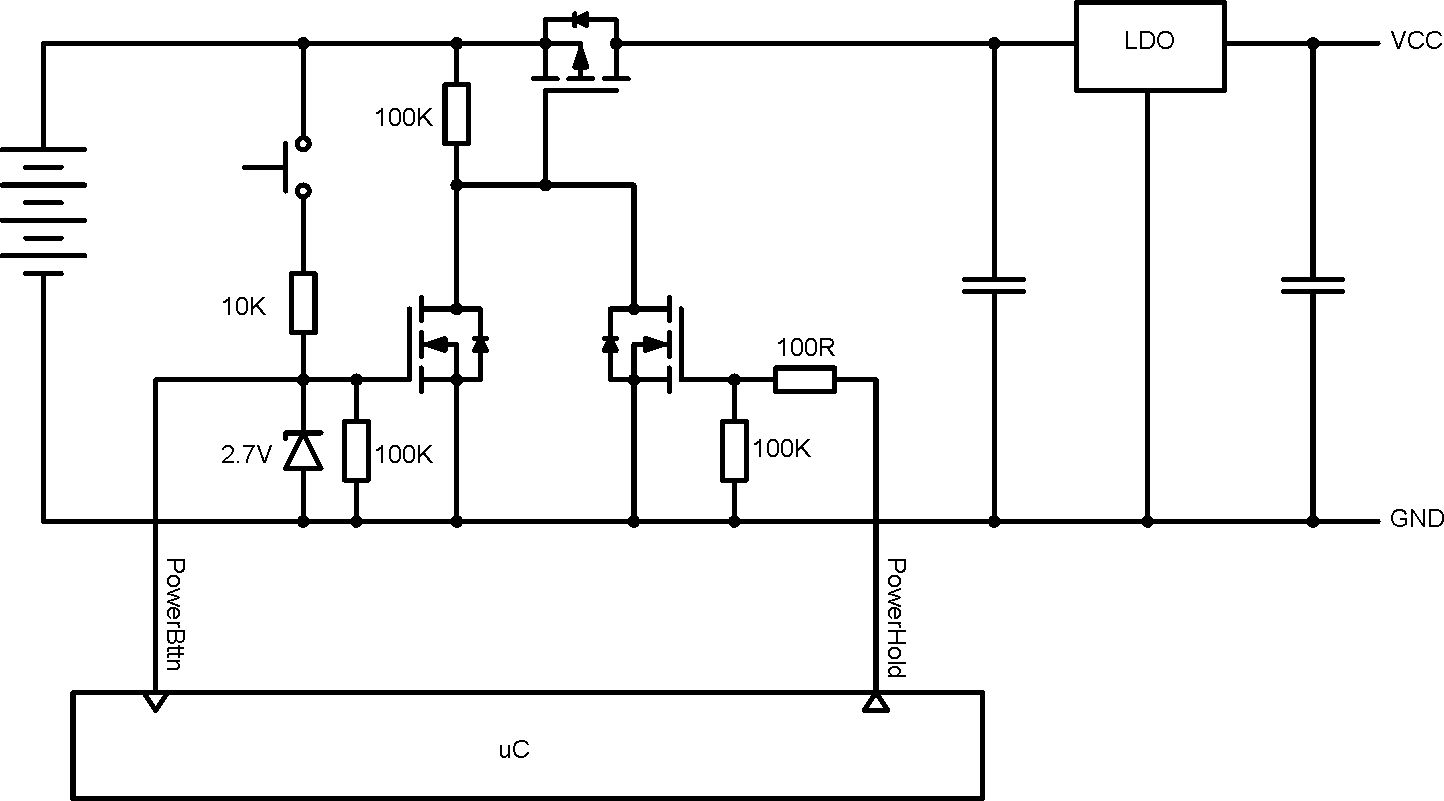
mit der schaltung oben lässt sich allerdings nicht feststellen, ob jemand nochmal auf die taste gedrückt hat. das würde dann mit dieser schaltung hier gehn. an K1 kommt deine spannungsquelle, an K2 dein taster. über PW_HOLD kannst du die spannung halten. über SW_ON kannst du abfragen, ob dein taster gedrückt ist. da ich für SW_ON den pullup des atmels verwende, kannst du anstatt D1 auch einen linearregler einsetzen. D1 ist bei mir nur da, weil bei mir an K1 ein batteriepack mit 6V kommt und das zu viel für den tiny wäre.
... Markus bist du mir dem Falschen Fuß aufgestanden ... Würdest du das auch einen Einbeinigen fragen?
>Würdest du das auch einen Einbeinigen fragen?
Ja, da es sich um eine Redewendung handelt und nichts mit der
körperlichen Verfassung des befragten zu tun hat.
Wenn ich diese Person kennen versuche ich natürlich auf diese Situation
einzugehen und vermeide solche Kommentare.
Das gleiche gilt auch für schau doch mal genau hin, pass auf was du
sagst usw. Weißt du ob hier im Forum jeder sehen oder sprechen kann?
Michael M. schrieb: > mit der schaltung oben lässt sich allerdings nicht feststellen, ob > jemand nochmal auf die taste gedrückt hat. was red ich denn wieder... stimmt doch gar nicht. naja, meine zweite schaltung kommt ohne die schwammige z-diode aus und braucht auch insgesamt weniger bauteile.
Die beste Schaltung war immer noch die aus Beitrag Beitrag "Re: Selbsthalung mit MOSFET" Jetzt noch das Gedöhns R1,R2,D2 weglassen und gut ist's. Für was das wohl gut ist? Was die Abkürzung ST bedeutet weiss ich immer noch nicht. Leider bietet Markus die Arroganz und verrät es nicht.
man hat bei der aber permanent den leckstrom des reglers, kann den taster nicht abfragen und ist bei der wahl des spannungsreglers eingeschränkt.
Bitte melde dich an um einen Beitrag zu schreiben. Anmeldung ist kostenlos und dauert nur eine Minute.
Bestehender Account
Schon ein Account bei Google/GoogleMail? Keine Anmeldung erforderlich!
Mit Google-Account einloggen
Mit Google-Account einloggen
Noch kein Account? Hier anmelden.







