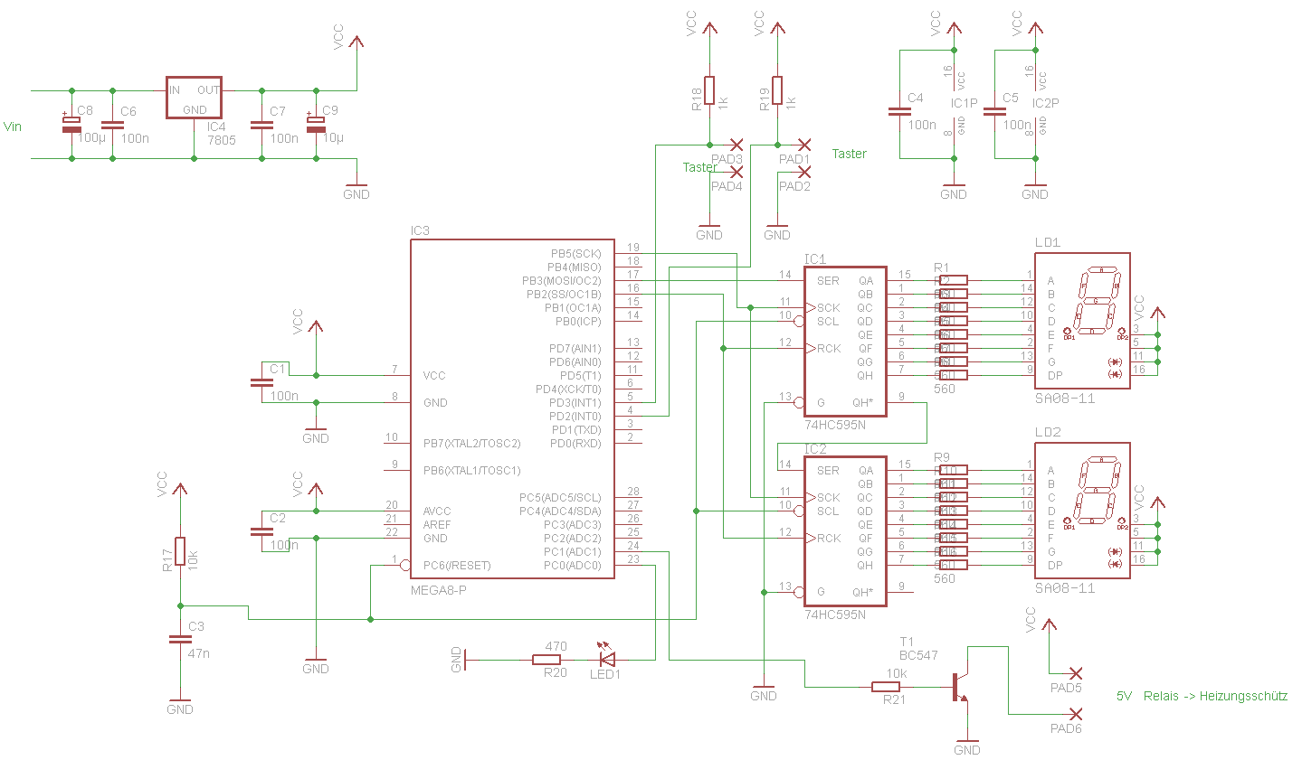
Hallo ich bin zur Zeit mit einem Projekt beschäftigt, es geht um eine Schaltung, die einen 230V Verbraucher nach einer bestimmten Zeit ausschalten kann oder auch immer an lässt. Die Zeit beträgt 10 - 50 min und der Benutzer stellt sie jedesmal beim einschalten ein. Taster "+5min": aktiviert den Countdown-Modus bzw. erhöht die Zeit um 5 Minuten. z.B. 6x drücken = 30 Minuten Taster "ein/aus": Schaltet das Gerät auf Dauerbetrieb und wieder aus. Oder stoppt den Countdown und schaltet sofort ab (not-aus). Ein Atmega8 schaltet ein Relais und zeigt auf zwei 7-Segment-Anzeigen die Zeit an, wielange es noch an bleibt bzw. -- für Dauerbetrieb. Die Platine will ich bei bilex-lp herstellen lassen. Im Anhang ist der Schaltplan, über die Platine habe ich mir noch keine Gedanken gemacht. Der Code (ASM) ist gerade in Entwicklung. Die beiden Taster lösen Interrupts aus. Die Anzeigen sind mit Schieberegistern angeschlossen. Der Controller läuft später mit internen 1MHz. Und das Ganze soll in ein halbwegs Wasserdichtes Gehäuse eingebaut werden. Das ist mein erstes Projekt mit Eagle, ich habe auch noch nie andere Schaltplan und Layoutprogramme benutzt, daher bin ich mir immer nicht sicher, welche Bauteile ich verwenden soll, z.B. die Widerstände oder Kondensatoren, Schalter und vor allem das Relais. Zu den Schaltern: die sollten mit Kabel aus dem Gehäuse heraus gehen (Aufputz-Taster).
Womit soll den der Verbraucher geschaltet werden ? Doch nicht mit T1 ? Und wie soll er geschaltet werden ? Schaltplan ?
Wenn du die Schieberegister an das SPI-Interface des uC anschließt, sparst du dir die Schieberei in Software programmieren zu müssen. Also die Ser-Leitung an MOSI und der Takt an SCK. Außerdem seh ich keine Programmierschnittstelle? Deine Spannungsversorgung könnte man auch noch reinmalen, das Relais sollte vielleicht auch in den Schaltplan, damit es dokumentiert ist, wie dus anzuschließen hast.
Nein der Verbraucher wird mit einem Relais geschaltet:
L---------[Relais]---
|
N----[Verbraucher]---
Der T1 steuert das Relay an.
Es gibt ja so fertige die tut man in den Sicherungskasten und man kann
die 5V dran anschließen, während die 230V Verkabelung darin integriert
ist.
Ja das mit dem SPI könnte ich machen, also einfach so wie im Tutorial? Spannungsversorgung hab ich vergessen, Relais ist extern angeschlossen.
> Zu den Schaltern: die sollten mit Kabel aus dem Gehäuse heraus gehen > (Aufputz-Taster). Dann würde ich sie deutlich niederohmiger ausführen (Pullups 1k oder noch kleiner, erhöht die Störsicherheit). > Der Code (ASM) ist gerade in Entwicklung. > Die beiden Taster lösen Interrupts aus. Interrupts von Tastern sind meistens keine gute Idee; du wirst bald merken, warum. Da Taster nunmal prellen, wirst Du nicht einen Interrupt pro Tastendruck bekommen, sondern einen ganzen Lattenzaun von Interrupts beim Drücken und noch einen beim Loslassen. Natürlich kann man auch damit klar kommen, wenns sein muss, aber eine periodische Abfrage, z.B. im Timer-Interrupt, wird fast immer sinnvoller sein und unterm Strich die klarere Struktur ergeben.
Für den ersten Eagle-Schaltplan recht ordentliche Dartstellung, habe schlimmeres gesehen. Ein Tip noch: Schalte bitte eine Induktivität, so um die 10µH, zwischen AVCC und VCC. Das entkoppelt die Analog-Versorgung des Atmega. Kann entfallen falls der ADC nie!! eingesetzt werden soll, schadet aber nie. Vergiss nicht die beiden 74HC595 mit VCC und GND zu versorgen, Stützkondensator 100nF nicht vergessen. Finde ich nicht im Stromlauf, (dann kann es der Adler auch nicht anschließen). Wenn du den Atmega in der Schaltung programmieren möchtest, Anschlüsse nicht vergessen, sonst eben Sockeln. Ob Widerstände und Co bedrahtet oder SMD, kommt auf den vorhandenen Platz und die Lötkünste an. Als erstes Projekt kann alles "bedrahtet" nicht schaden. Ich lasse meine Platinen bei PCB-Pool machen, sind vermutlich etwas teuerer als Bilex, aber Top-Qualität. Als "Schmankerl" Du kannst Dir die einzelnen Produktionsschritte als Photos kommen lassen..., mal ganz interessant für das Erstlingswerk. Auch viele Projekte später können da nette Überraschungen auftreten........ Schönen Sonntag
Das Relais wird so was in der Art: Reichelt FIN 22.21.9 24V Gibts des auch in 5V? Der Controller wird auf meinem Pollin-Evolutions-Bord programmiert, deswegen brauch ich keinen Programmieranschluss. Mein Timer läuft 4x pro Sekunde, das ist wohl zu langsam, dann muss ich einen zweiten in Betrieb nehmen, oder? Für 1 Minute-Timer: Timer 0 mit Vorteiler 1024: 1MHz / 1024*256*229 = 1Minute Die 229 werden mit der Software gezählt.
Ich werde den ADC nie benutzen, Schaltung ist wie im Tutorial. Alle Bauteile sind bedrahtet, da habe ich schon einige Löterfahrung, SMD hab ich noch nie gemacht. Wie erstelle ich das Stromversorgungssymbol für die Schieberegister in Eagle? SInd Schieberegiester richtig oder wäre Multiplexing besser?
Ich schrieb: > Ich werde den ADC nie benutzen Dann ist der C an AREF überflüssig. AREF offen lassen.
Ja ich mache alles mit Sockel. ich poste gleich den neuen Schaltplan...
Programmieren willst du den Controller immer noch nicht?
Stromversorgungssybol für den 595 anlegen? Es gibt zwei Möglichkeiten: a) Entweder als eigene Pins dem bisherigen Symbol hinzufügen. VCC und GND nennen, dann werden die Pins automatisch eingebunden. b) Oder als eigenes "Gatter" (so nennt es der Adler) definieren. Ich nenne diese Gatte dann immer "-V", die anderen 4 beim 7400 heißen eben -A, -B, -C, -D ...... Schau doch mal wie das z.B. bei einem 7400 in den Standard-Eagle- Libraries gemacht wird.
Der Code hat noch Zeit, aber ich muss die Platine bestellen, damit die bis Pfingsten da ist. Gibt es Reichelt FIN 22.21.9 24V auch mit 5V?
Wie geht das mit dem Gatter hinzufügen???
Invoke > 595 > Gate P - PWRN > IC1P > anschließen ist das richtig so?
@ Ich (Gast) >Der Code hat noch Zeit, aber ich muss die Platine bestellen, Gemeint war das Fehlen eins Programmierstekers, siehe AVR ISP. > damit die >bis Pfingsten da ist. Gibt es Reichelt FIN 22.21.9 24V auch mit 5V? Nein. MFG Falk
Ja ich nimm einen Sockel und den Atmega8 programmier ich auf meinem Pollin-Evolutionsbord. Wie mach ich aus den 5V 24V?
Guck dir die Kombination mal an. gibts alles bei Reichelt, wenn dir der Strom Reicht den das Relais schalten kann. FIN 40.61.9 6V FIN 95.95.3 Fin 095.91.3 FIN 99.80.9 EMV
... schaltet problemlos auch bei 5V
Danke, ich glaub das ist genau richtig. also das eine ist das Relais 16A reichen völlig (ca. 2000W brauch ich) dann die Halterung für den Sicherungskasten. das dritte ist so eine Art Befestigung oder? und das vierte versteh ich nicht: da ist eine LED mit der Freilaufdiode in Reihe geschaltet???
War auf dem Bild nur falsch dargestellt, im Datenblatt ists richtig. Danke das ist wirklich ein Super Tipp und auch viel günstiger. Beim Relay brauche ich das untere Datenblatt, oder? In der Reichelt-Beschreibung steht: Schaltspannung: 400VAC, Schaltleistung: 4000VA Im Datenblatt: Max. Schaltleistung AC15 (230 VAC): 750VA ???
Hier nochmal der Schaltplan, ob jetzt alles passt. Und kann mir bitte jemand sagen ob das Relais FIN 40.61.9 6V eine ~2kW Wasserpumpe schalten kann.
@ Ich (Gast) >Ja ich nimm einen Sockel und den Atmega8 programmier ich auf meinem >Pollin-Evolutionsbord. Glaub mir, das willst du nicht wirklich. Pack einen ISP-Stecker mit drauf und gut. >Wie mach ich aus den 5V 24V? Mit einem DC-DC Wandler. Einfach ist aber die Verwendung eins 24V Netzteils. Dann kann man das Relais direkt schalten. Siehe [[Relais mit Logik ansteuern]]. > Schaltplan.PNG >Hier nochmal der Schaltplan, ob jetzt alles passt. Sieht OK aus, bis auf den fehlenden ISP-Stecker. Allerdings solltest du die Bezeichnungen der Widerstände etwas aufräumen. SMASH ist das Kommando der Wahl. >Und kann mir bitte jemand sagen ob das Relais FIN 40.61.9 6V eine ~2kW >Wasserpumpe schalten kann. Nein. Das kann ohmsch-induktiv (AC3) nur 500VA. Ausserdem hab ich so meine Zweifel, ob du direkt mit 230V hantieren solltest. Kauf dir lieber ein fertiges 230V Relais wie du am Anfang hattest. MfG Falk
> Glaub mir, das willst du nicht wirklich. Warum nicht? Hat bisher immer funktioniert. > Einfach ist aber die Verwendung eins 24V > Netzteils. Dann kann man das Relais direkt schalten. Das wollte ich mir sparen. > Ausserdem hab ich so meine Zweifel, > ob du direkt mit 230V hantieren solltest. Wo hantiere ich da mit 230V? Ich bau des Ding zusammen und dann läufts, und wenn nicht, ein Verwandter ist Elektriker. Kann das andere Relais denn einen Motor mit 2kW schalten?
Zur Zeit ist ein Treppenhaus-Licht-Automat drinnen, ich bezweifle dass der ein stärkeres Relais hat.
@ Ich (Gast) >> Glaub mir, das willst du nicht wirklich. >Warum nicht? Hat bisher immer funktioniert. Weil du bei jeder Programmänderung bei der Entwicklung den IC umstecken musst. Das nervt wie Sau, ist langsam und irgendwann ist dein IC oder der Sockel im Eimer. >> Ausserdem hab ich so meine Zweifel, >> ob du direkt mit 230V hantieren solltest. >Wo hantiere ich da mit 230V? Auf deiner Platine, wo du die 230V anklemmen willst? Schon mal über Leiterbahnabstände und Kriechwege nachgedacht? >Ich bau des Ding zusammen und dann läufts, Jaja, typischer Managerspruch. >und wenn nicht, ein Verwandter ist Elektriker. Ist der auch Ersthelfer bei Elektrounfällen? >Kann das andere Relais denn einen Motor mit 2kW schalten? Nein. MfG Falk
Mit dem SPI-Adapter hast recht, ja.
Ich will die 230V nicht auf meine Platine
> Schon mal über Leiterbahnabstände und Kriechwege nachgedacht?
Nein, brauch ich ja auch nicht. Das Relais kommt in den Sicherungskasten
und von da aus führt ein 5V_kabel zu meiner Platine.
Was mach ich dann, gibt es überhaupt ein geeignetes Relais? Wie gesagt,
ein Treppenhauslichtautomat kann die Wasserpumpe anscheinend problemlos
schalten.
Hallo gibt es ein Relais das ich benutzen kann, ohne die 230V auf die Platine zu führen?
Ich schrieb: > Hallo > > gibt es ein Relais das ich benutzen kann, Ja Ich schrieb: > ohne die 230V auf die Platine > zu führen? Da geht jedes Relais, wenn man es nicht auf die Platine macht.
Nein, ich meine ein Relais für z.B. FIN 95.95.3 - Sockel, das die 2kW Wasserpummpe schalten kann. Bei Reichelt find ich nix :(
Mal so zwischendurch. Wozu sind eigendlich die Schieberegister notwendig? mfg Dirk
Mit denen steuere ich die 7-Segment-Anzeigen an, ich hab schon zweimal gefragt, ob nicht Multiplexing besser wäre, aber ich habe bisher keine Antwort erhalten.
Ich würde es mit Multiplexing machen. Soweit ich weiß, kann der Mega8 die 7-Segmentanzeigen direkt ansteuern. Oder hast du irgendwelche Spezialanzeigen?
Nein es sind Anzeigen mit gemeinsamer Anode. Ich hab mir halt gedacht es wäre praktischer mit einem Schieberegister, dann kann ich den AVR in den sleep mode schalten, mit Multiplexing geht das nicht, oder? Die Anzeige ändert sich nur 1x pro Minute oder auf Tastendruck.
Hi >Das Relais kommt in den Sicherungskasten >und von da aus führt ein 5V_kabel zu meiner Platine. Und dann damit, wenn ich richtig gelesen habe, einen 2kW-Motor schalten? Vergiss es. Wenn das Relais mit den gleichen 5V wie der Controller versorgt wird handelst du dir massiv Störungen ein. Du bist mit 99%-iger Wahrscheinlichkeit der nächste Kandidat für 'Hilfe mein Controller stürzt ab'. MfG Spess
Was hat denn die Last, die das Relais schalten muss, mit der Stromversorgung der Spule zu tun?
Ok, wenn der µC zwischendurch schlafen soll, ist deine Lösung wohl besser.
Hi >Was hat denn die Last, die das Relais schalten muss, mit der >Stromversorgung der Spule zu tun? Das wirst du schon noch sehen. Auf jeden Fall kannst du nicht sagen, du wärst nicht gewarnt worden. MfG Spess
Erklär mir halt einfach, wo der Zusammenhang liegt, dann werd ich den Fehler von vornherein umgehen.
Ich denke mal spess53 meint den Abrissfunken beim Abschalten des Relais. Bei den Leistungen, die du schalten willst, werden schon ordentliche Störungen auftreten. Ich habe auch schon mal etwas Ähnliches für eine Gewächshausbewässerung gebaut. Bei jedem Abschalten der Pumpe wurde ein Reset ausgelöst. Das habe ich dann mit Entstörkondensatoren mehr oder weniger professionell gelöst.
würde nicht auch ein Optokoppler ausreichen somit hat man den Steuerungsteil mit dem Lastteil galvanisch getrennt und man kann ein Relais mit 230 Volt Ansteuerung verwenden verwenden. Macht man auch in der SPS- Technik.
Also nochmal: - ich habe von der Hardware nicht so viel Ahnung, den Code bring ich wahrscheinlich hin meine Fragen: - Welches Relais kann eine ~2kW Wasserpumpe schalten, die jetzt von einer Standard-Treppenhaus-Licht-Zeitschaltung geschaltet wird? Das Relais sollte man in einen Sicherungskasten einbauen können, denn ich will keine 230V auf meiner Platine haben. z.B. FIN 22.21.9 24V oder FIN 40.61.9 6V (mit FIN 95.95.3 Fin 095.91.3 FIN 99.80.9 EMV), nur es sollte den Strom aushalten (Motor = "induktive Last"(?) ). Kann ich das Relais aus der gleichen Spannungsquelle wie den Controller versorgen? Dann sollte es 5V laufen. Brauch ich eine extra Spannungsquelle? Der Abrissfunken ist doch zwischen den Schaltkontakten, die nicht mit meinen 5V in Berührung kommen, oder? Soll ich den Controller aus Batterien versorgen? - Ist der obige Schaltplan bis auf den fehlenden ISP-Stecker korrekt? (#1697006) - Besteht irgendwo ein grundsätzlicher Fehler in meinem Konzept?
soll der Optokoppler die 230V schalten???
Das Lastrelais wird durch den Optokoppler angesteuert. Ob das last Relais jetzt mit 230 Volt angesteuert wird musst du festlegen und ob du die Optokoppler für 230 Wechselspannung bekommst. wenn du später eine stärkere pumpe verwenden willst würde ich mir überlegen vielleicht ein Schütz zu nehmen das mehr aushält von der Schalthäufigkeit und Strombelastung her. wichtig das der Schaltteil des Optokopplers nicht mit der Platinenspannung verbunden ist wegen der Galvanische Trennung.
Nein, die Pumpe wird nicht stärker werden, weil noch eine zweite etwas schwächere an der gleichen 16A Unterverteilung dran hängt. Dass Optokoppler für 230V existieren, war mir neu. Welches Relais kann ich verwenden (230V Eingang), es sollte halt eine 2kW Wasserpumpe schalten können (ich versteh des nicht mit induktiver Last und so) und es sollte in einen Sicherungskasten montierbar sein.
such mal bei Conrad nach der Bestell nummer 185582 - 62 Schaltet sogar beim Nulldurchgang was Oberwellen verhindert.
das Relais was du brauchst sollte dann doch ein Elektriker Vorort bestimmen der die genauen Daten der pumpe kennt. Da es sich um immerhin 230Volt handelt
Ich schrieb: > es sollte halt eine 2kW Wasserpumpe schalten Es gibt sehr viele Relais die 2kW schalten können, aber ob sie auch Wasserpumpen schalten können, hab ich noch nicht getestet. Es gibt Leute die geben sowas in google ein, man sollte aber die Amper(Fluss im bayerischen Alpenvorland) kennen.
Grundlegend gilt die Wattangabe an Motoren ist die abgegebene Leistung es sei denn die ist als zugeführte gekennzeichnet. also brauch man den Wirkungsgrad und rechnet dan (Abgegebene Leistung * Wirkungsgrad)= zugeführte Leistung Dann brauchen wir noch den strom also i (in A) = Zugeführte Leistung (in Watt) /(U (in Volt)*cos phi*wurzel(2))
Wie wäre es mit einem Solid-State Relais? Gibts in der Bucht für wenig Geld. Vor 6 Wochen hab ich die mit Kühlkörper gesehen, welche direkt auf die Schienen im Schaltkasten aufgesteckt werden. (Meine z.B. werden mit 4-32VDC angesteuert). http://shop.ebay.de/i.html?_nkw=solid+state+relais
sebek schrieb: > Dann brauchen wir noch den strom also i (in A) = Zugeführte Leistung > (in Watt) /(U (in Volt)*cos phi*wurzel(2)) da hat sich ein fehler eingeschlichern streich die wurzel(2) dan stimmt die formel für 230V wechselstrom motoren
und hier ein Optokoppler von Reichelt der leichter zu schalten ist MOC 3010
Die 2kW sind etwas großzügig gerechnet, vllt. auch nur 1500W, ich werd
bei Gelegenheit mal nachschauen. Für 2kW und cosphi=0.9 (muss ich
nachschauen) komm ich auf knapp 10A. Wo liegt der Fehler?
Falk Brunner sagt zu FIN 40.61.9 6V:
> Nein. Das kann ohmsch-induktiv (AC3) nur 500VA.
Warum kann das 16A (4000VA) Relais hier nur 500VA schalten?
Tut mir Leid, ich kenn mich einfach nicht damit aus, deswegen wollte ich
ein fertiges Relay, um meine Platine von den 230V fernzuhalten.
@sebek Danke, den hab ich bei meiner Suche nicht gefunden: MOC 3010 also ich machs mit Optokoppler, dann hab ich keine Störungen in meiner Schaltung, richtig so? Jetzt brauch ich nur noch ein 230V Relais, das meine Wasserpumpe schalten kann.
du Schaltetest eine Induktivelast das heißt wenn die Spannung einbricht Steigt der Strom und deswegen brauchst du ein Relais was mehr Schalten kann da der Strom auch viel höher im Abschaltmoment ist. der Strom ist so hoch das ein Lichtbogen gezogen wird. Deswegen nimmt man bei Motoren besser Schütze. Die haben Löschkammern die den Lichtbogen abreißen lassen. Au8ch wenn das mit einem Stromstoßrelais im Moment ausreicht besteht die Gefahr das die Kontakte fest backen und evtl. der Motor nur über die Sicherung abschaltbar ist.
war schon wieder nicht ganz richtig der Strom steigt nicht sonder die Spannung steigt in den kv Bereich da das Magnetfeld einbricht der Rest stimmt aber noch
OK, danke, mit Wikipedahilfe hab ichs jetzt verstanden (wie bei einer Relaisspule nur Stärker, beim Relais hat man gegen das die Freilaufdiode). Gibt es bei Reichelt ein geeigenetes Schütz (hab leider keine Ahnung, auf was ich bei Schützen achten muss), das ich mit dem Optokoppler ansteuern kann.
die Freilaufdiode ist für die spule des Relais um da die Spannung beim abschalten kurzschließen nicht für den last teil. Ich glaub Reichelt hat so etwas nicht.
bei conrad sind die ziemlich teuer am besten gehst du zum elektro Installateur der kann dir das richtige geben und am besten mit Löschglied.
Ok, dann nochmal vielen Dank, das mit der Freilaufdiode hab ich schon so gemeint, die is natürlich an der Spule aber die Spannung die die Freilaufdiode kurzschließt entsteht genauso wie die SPannung im Motor beim Abschalten, weil man die Spule/Motorspule ausschaltet. Für das Schütz/Relais muss ich den Elektroinstallateur fragen, mach ich. Dann bis in ca. 1 Woche fürs Layout begutachten ;)
So, der Elektriker sagt, ein Heizungsschütz soll die Wasserpumpe schalten, das Relais FIN 95.95.3 steuert das Schütz an. Kann ich dann das kleine Relais, das nur ein paar Watt schalten muss, direkt an der Betriebsspannung des Mega8 betreiben? (natürlich mit Freilaufdiode und Transistor zum ansteuern)
Also das wäre der fertige Schaltplan.
>Also das wäre der fertige Schaltplan.
Wo ist die Freilaufdiode für das Relais?
Die ist im Relais integriert: FIN 40.61.9 6V FIN 95.95.3 Fin 095.91.3 FIN 99.80.9 EMV Das letzte glaub ich, ist die Kontroll-LED, da ist die Freilaufdiode mit drinnen.
Ich hab jetzt mal die Platine erstellt und einfach auf Autoroute geklickt. Ergebnis siehe Anahng (völliges Chaos). Wie muss ich die Teile platzieren, um bessere Ergebnisse zu erreichen.
Programmierstecker fehlt noch, fällt mir grade auf.
Hi, Bohrungen zur Befestigung der Platine könntest Du auch noch einplanen.
Hallo wie kann ich Bohrungen erstellen und wie geht 10-poliger Pfostenstecker in Eagle?
Ich hab die Platine nochmal gemacht und von Hand geroutet, weiß aber immer noch nicht, wie ich den Programmierstecker oder die Bohrlöcher erstelle. Sind die Kondensatoren die richtige Bauform? Welche Kondensatoren muss ich kaufen? Eagle zeigt mir immer noch eine gelbe Luftlinie an (unter IC1 mitte links), obwohl ich die schon verlegt habe. Bei bilex-lp.com ist die Mindestbestellmenge 80mm*120mm. Kann ich dort auch meine 80mm*100mm fertigen lassen? (Ein Stück)
Bitte helft mir halt. Kann ich für die Pfostenstecker auch Jumperleisten (in Eagle) nehmen? Die gelbe Linie ist mittlerweile verschwunden.
Bitte melde dich an um einen Beitrag zu schreiben. Anmeldung ist kostenlos und dauert nur eine Minute.
Bestehender Account
Schon ein Account bei Google/GoogleMail? Keine Anmeldung erforderlich!
Mit Google-Account einloggen
Mit Google-Account einloggen
Noch kein Account? Hier anmelden.





