Hallo! Für ein FH-Projekt brauche ich einen selbstleitenden MOSFET der über einen Atmega16 (also 5V Ugs max.) gesperrt werden soll. Nun gibt es keine Sortiermöglichkeit bei Farnell (oder ich habe es nicht gefunden?) um die selbstleitenden von selbstsperrenden zu trennen. Kennt Ihr vielleicht solche MOSFETS? Es dürfen keine JFETs sein, wir können uns keine Leckströme erlauben. Wenn das auch noch ein MOSFET vom Vishay ist (Prof. hat Kontakte dort, kann die uns schnell besorgen) dann ist perfekt :) Vielen Dank im Voraus Teymur
@ Teymur (Gast) >einen Atmega16 (also 5V Ugs max.) gesperrt werden soll. N oder P Kanal? Ein selbstleitender N-Kanal wird mit negativer Spannung an Gate geshlossen, ein P-Kanal logischerweise mit positiver. >Es dürfen keine JFETs sein, wir können uns keine Leckströme erlauben. Auch MOSFETs haben Leckströme. Wieviel nA sind zulässig? MFG Falk P S Siehe Netiquette. Sagt was ihr machen wollt, dann kann man euch helfen. Der Rest der Welt braucht auch höchstseltenst selbstleitende MOSFETs.
Da wir vom Atmega ohne zusätzlichen Aufwand nur +5V bekommen, dann ist wohl ein P-Kanal MOSFET besser dafür geeignet. Wir bauen ein Speicher für Fahrraddynamo, die Zuleitung soll "getrennt" werden, wenn Speicher voll ist, damit das Fahren leichter wird.
Ah ja, Leckströme :) Idealfall 0 :) Ich denke je weniger desto besser, wobei wenn es einen geeigneten JFET gibt, dann geht das auch schon.
Teymur schrieb: > Wir bauen ein Speicher für Fahrraddynamo, ... Nabendynamo? So viel Last kannst du da garnicht dranhängen, dass das Fahren merklich schwerer wird. Wegen den paar µA Leckstrom brauchst du dir erst recht keine Gedanken machen. Achte aber auf ausreichende Spannungsfestigkeit, beim Bergabfahren sind ohne Last auch 40-50V drinnen.
Ja, ein Nabendynamo. Alle andere Bauteile sind auf 40V ausgelegt( im belasteten Fall werden die nie erreicht, aber vorsichtshalber... :) ) Es funktioniert schon alles, wir brauchen nur noch einen "Schalter". Es wird schon merklich schwerer wenn wir einfach nur einen Lastwiderstand von 10Ohm anschließen, und Ströme von etwa 1A fließen.
Teymur schrieb: > Ja, ein Nabendynamo. Alle andere Bauteile sind auf 40V ausgelegt( im > belasteten Fall werden die nie erreicht, aber vorsichtshalber... :) ) > Es funktioniert schon alles, wir brauchen nur noch einen "Schalter". Klar, ich meinte die Spannungsfestigkeit für den Schalter-Mosfet. Der muss für die maximale Leerlaufspannung ausgelegt sein. Bei den billigen Shimano-Nabendynamos kriegst du ohne Last so Pi-Mal-Daumen 1V pro km/h... > Es wird schon merklich schwerer wenn wir einfach nur einen > Lastwiderstand von 10Ohm anschließen, und Ströme von etwa 1A fließen. Da hilft Training ;) Aber 1A Leckstrom ist schon etwas viel, rechne da eher mit nA bis µA.
@Teymur (Gast) >Es funktioniert schon alles, wir brauchen nur noch einen "Schalter". Dann nimm einen 0815 P-Kanal Anreicherungstyp, siehe MOSFET-Übersicht. Der macht nämlich genau das, was ihr wollt. Bei 0V Source-Gate Spannung sperren. >Es wird schon merklich schwerer wenn wir einfach nur einen >Lastwiderstand von 10Ohm anschließen, und Ströme von etwa 1A fließen. Macht 10W Leistung. Naja, bissel mehr Qaurk essen und weniger vor dem Computer hängen, dann merkt man das nicht mehr ;-) MfG Falk P S "Es dürfen keine JFETs sein, wir können uns keine Leckströme erlauben." Ich lach mich tot. Ich glaub auch an einer FH lernt man, Prameter sinnvoll abzuschätzen. Was an den paar nA Gatestrom eines JFET in dieser Anwendung ein Problem sein soll, versteh ich nicht so ganz.
> Es wird schon merklich schwerer wenn wir einfach nur einen > Lastwiderstand von 10Ohm anschließen, und Ströme von etwa 1A fließen. Was für einen Dynamo verwendet ihr?
> Wir bauen ein Speicher für Fahrraddynamo, die Zuleitung soll "getrennt" > werden, wenn Speicher voll ist, damit das Fahren leichter wird. Einfach erst mal die Grundlagen lernen (oder billige chinesische aufschrauben und von den Chinesen lernen) denn es ist weder ein depletion-P-MOSFET nötig, noch ein besonders niedriger Leckstrom. Dann tut's sogar der, der im Institut schon rumliegt.
Sowas hier habe ich mal eingesetzt: http://www.supertex.com/pdf/datasheets/DN2540.pdf Der braucht aber eine negative Spannung am Gate, um voll zu sperren. P-Channel Depletion-Mode MOSFETs werden meines Wissens nicht mehr hergestellt. Kai Klaas
>Der macht nämlich genau das, was ihr wollt. Bei 0V >Source-Gate Spannung sperren. Ich dachte das selbstleitend bedeutet bei Ugs 0V leiten? Wenn Schalter selbstsperrend ist, dann können wir den über µC ja nicht anmachen, denn µC keine Möglichkeit hat "anzuspringen". Schalter soll bei Ugs = 0V leiten, und wenn dann nach Gleichrichter, 5V Spannungsregler µC Energie zu verfügung bekommt, überprüft er ob Speicher voll ist, und "schaltet" den FET aus. So war das gedacht. P.S. mit Leckströmen war es etwas übertrieben ;) Falls ein JFET diese Aufgabe erfüllt, wird der auch genommen.
Warum muss der dann selbst Leiten? Wenn die Energie vom Dynamo kommt kann doch der MC überprüfen ob die Batterie leer ist und dann den FET anschalten. die 10ms um den MC zu starten sind doch total wurscht. Mach bitte mal eine Skizze wenn ich was falsch verstanden hab.
OK, ich habe die 100uA vergessen den der MC dann dauerhaft frisst, naja dann trainiert man halt beim 100Km Strecke 100uGramm mehr Speck ab :)
Wie verwenden einen Supercap um Energie zu speichern, deswegen gehe ich vom Energie = 0. Es muss zuerst aufgeladen werden, dann kann µC angehen.
OK - überzeugt mich zwar nicht, aber gut. Wenn du dann einen selbst leiteten gefunden hast lass es mich wissen. Hab ich auch schon mal gesucht aber nicht gefunden. Hier mein Vorschlag: Gleichrichten -> Sieben -> MC -(Steuert)-> Rest Wenn keiner Tritt kann auch nicht geladen werden dann kann auch der Cap so voll oder leer sein wie er will. Wenn der MC (lebt) hat er auch noch die Möglichkeit den Cap mittels Spannungspumpe richtig leer zu machen und zwar bis Energie = 0 und nicht nur bis Flussspannung der LED. Außerdem kannst du nach z.B. 5min alles abschalten und dir die Restliche Energie aufheben bis der Radfahrer wieder losfährt. Das ist Effizienz! Bei dir muss der arme ja nach jeder kleinen Pause den ganzen Cap wieder voll radeln. Gute Nacht.
Falk Brunner schrieb: > @Teymur (Gast) > >>Es funktioniert schon alles, wir brauchen nur noch einen "Schalter". > > Dann nimm einen 0815 P-Kanal Anreicherungstyp, siehe > MOSFET-Übersicht. Der macht nämlich genau das, was ihr wollt. Bei 0V > Source-Gate Spannung sperren. 0V UGS, ja. Aber gegen Masse gesehen, wenn man ihn an der Highside betreibt schaltet er bei UGate = 0V durch. Und bei UGate = USource ab. Es wird also so oder so auf einen Levelshifter hinauslaufen. Zum Beispiel N-Kanal/NPN Transistor mit Pullup, dahinter dann den P Kanal FET.
>Wenn du dann einen selbst leiteten gefunden hast lass es mich wissen. >Hab ich auch schon mal gesucht aber nicht gefunden. http://de.mouser.com/Search/Refine.aspx?Keyword=dn2540 Kai Klaas
>Kai Klaas
Dann sag bitte auch wo er die -1Volt her bekommt. Er will ja eigentlich
einen invertierten Fet. und 1Euro für 25Ohm? naja dann ist der Leckstrom
beim einem J-Fet in Bezug auf Verluste wohl vernachlässigbar.
Was mir noch etwas entgeht ist, was man mit dem Supercap dann machen will? Für eine Lampe reicht das nicht lang genug, da kann man sich den Spaß dann auch schenken. Wenn er lediglich dafür da sein soll, den Mikrocontroller im Stehen kurz aktiv zu halten. (Ich denke, da kommt die Forderung keine Leckströme her) verwendet ihr definitiv den falschen Mikrocontroller. Da gibt es extra für diese Zwecke ausgelegte Bauteile (z.B. TI MSP). Der Atmega frisst soviel Strom, da interessieren euch die Leckströme von dem Mosfet nicht.
>Dann sag bitte auch wo er die -1Volt her bekommt.
Wieso soll ich sagen, wo er die -1V herbekommt?? Ist doch nicht meine
Schaltung. Teymur hat lediglich gesagt, daß er einen selbstleitenden
MOSFET braucht und ich habe ihm gezeigt, wo er einen her bekommt. Ob das
Ganze passt, ist sein Ding. Schließlich haben wir ja noch keinen
Schaltplan zu Gesicht bekommen...
Kai Klaas
Kann es sein, dass eure Idee etwas neben dem Gleis gelandet ist? Gibt es nicht vielleicht eine einfachere Lösung, die folgende Bauteile in Betracht zieht? -(Z-)Dioden -Elkos -Relais/IGBT -Batterien -Schaltregler Nur so mein Eindruck. Wenn ein Projekt bei mir nur mit irgendwas exotischem auskommt, aber eigentlich etwas alltägliches machen soll, dann stelle ich oft nochmal die Planung insgesamt in Frage.
> Gibt es nicht vielleicht eine einfachere Lösung,
Natürlich.
Ganz ohne esoterische Spezialbauteile.
Aber da ist dann unseren deutschen FH's der Anspruch nicht hoch genug
....
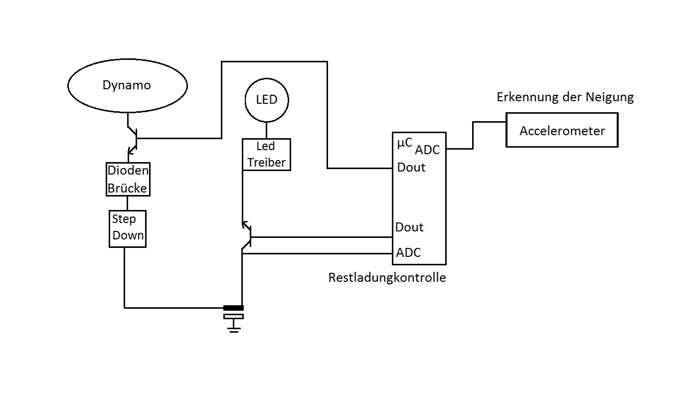
Hier ist der Funktionsplan. Ich brauche den "Schalter" zwischen Dynamo und Diodenbrücke.
Bitte sag, dass das kein technischer Studiengang ist. Bitte, bitte! Den Schalttransistor auf der AC-Seite? Warum überhaupt abschalten, wenn der C - falschrum gezeichnet - voll ist, isser voll. Dann fließt auch kein nennenswerter Strom mehr.
Natürlich nur hinter der Diodenbrücke schalten! Vielleicht direkt beim Step-Down-Wandler, wenn er einen On-Off-Pin. Kai Klaas
Dann bekommst Du den aber nicht mehr an, wenn der Elko leer ist. ;-)
> Bitte sag, dass das kein technischer Studiengang ist. Bitte, bitte! Wohl wahr, extrem peinlich für den deutschen Bildungsstand. > wenn der C voll ist, isser voll. Er wollte einen GoldCap, der bei 2.3V kaputt geht (oder bei 5.5V bei 2 in Reihe). Natürlich würde eine simple Z-Diode oder genauer ein Shunt-Regler die Überspannung verhindern, aber er wollte in dem Moment den Dynamo abklemmen um die Belastung niedrig zu halten. So wie es tausende von Solarladereglern tun. Ein Step-Down ist bei einer Stromquelle wie einem Dynamo, natürlich eher Unfug. Ihn per MPP zum Stillstand des Rades zu bringen, ist auch nicht zielführend. +------+ +-----+ | | + | | Dynamo Brückengleichrichter Elko | | - | | +------+ +-----+ wäre erst mal die Grundkonstruktion. Man kann sich nun überlegen, ob man bei vollem Elko den Dynamo abklemmen will oder kurzschliessen will. In beiden Fällen (U=0 oder I=0) entstehen im Dynamo keine vermeidbaren Verluste. Auf Grund der Entladeproblematik ist kurzschliessen natürlich einfacher: +------+ +-------+--|>|--+-----+ | | + | | | | Dynamo Brückengleichrichter LadeRegler Elko | | - | | | +------+ +-----------+---------+ Aber man kann in die Leitung auch einen Transistor hängen Ladestrom |E +--|< PNP | | + 10k Elko | | --------+---+ der, so bald Spannung ankommt, erst mal leitet, und erst bei Überspannung am Elko abgeschaltet wird. Beide gezeigten Schaltungen haben das Problem, daß 3 Diodenstrecken im Ladekreis liegen, also 2.1V Verlust. Hier gilt es zu optimieren, mit einem aktiven Gleichrichter aus MOSFETs könnte man die Abschaltung gleich mit übernehmen, und die Verluste nahe 0 drücken. Daß im Einschaltmoment bei leerem Elko die Schaltung keine Spannung hat, ist kein Problem, weil der Dynamo erst mal viel Spannung bereitstellt. In dem Moment der initialen Ladung ist der Wirkungsgrad eher unwichtig. Schliesslich ist auch der LED-Treiber kaum in der Lage, den Elko fast ganz leer zu nuckeln, sondern es bleibt eine Restspannung. Daher ist es in jedem Fall günstig, mit 2 oder 3 GoldCaps in Reihe zu arbeiten, oder eben gleich mit einem ordentlichen chemischen Akku. Wenn einem die Lebensdauer von nur 3 Jahren bei LiIon zu kurz ist, es gibt auch langlebige Akkus, ebenso wie es kurzlebige GoldCaps gibt :-(
>>Wieso soll ich sagen, wo er die -1V herbekommt?? Sorry Kai, ich wollte damit nur zeigen das Teymur weit ab vom Weg ist. Teymur du musst die Schaltungsteile klar voneinander trennen. Erstens mit der Wechselspannung kannst du in keinem Teil deiner Schaltung was anfangen. Deswegen ist das erste was du machen solltest Gleichrichten. Dann überlegst du was du mit der Spannung alles machen willst. Aber nacheinander. >Da gibt es extra für diese Zwecke ausgelegte Bauteile >(z.B. TI MSP). Der Atmega frisst soviel Strom, da interessieren euch die >Leckströme von dem Mosfet nicht. Also die paar Elektronen die im Atmega mehr benötigt wird der Fahrer wohl nicht merken. Bei einer Batterieanwendung mag das gerechtfertigt sein.
Ich hab bei mir provisorisch Brückengleichrichter, 2x 47.000µF @ 16V, und einen Shuntregler aus Transistor+zDiode auf ca. 14V verbaut. Dahinter Step-Down auf 5V mit Absenkung auf ~4V, wenn die Kondensatoren auf <10V Fallen. Das ganze läd mein Handy in dessen "Special Charger"-Modus... (GPS-Track aufzeichnen, Karte anzeigen, MP3/Radio) Die Eingangsbeschaltung mit Shunt-Regler ist das erste, dass ich ersetzen werde (sobald mal wieder Zeit für Bastelleien ist). Nicht weil das treten zu schwer wird, sondern weil der Transistor nicht genug gekühlt wird...
@MaWin: Ich hab da grad ein Verständnisproblem:
>>In beiden Fällen (U=0 oder I=0) entstehen im Dynamo keine vermeidbaren
Verluste.
Bei I=0 ist klar, aber bei Kurzschluss und U=0 fließt der
Kurzschlussstrom und am Innenwiderstand des Dynamos wird eine Leistung P
= Uq x I umgesetzt, mit Uq = I * Ri. Das dürften schon ein paar Watt
Verlust werden, oder?
Zum Schaltregler: Man könnte einen der zahlreichen LT-Typen mit
Strombegrenzung nehmen. Dann wird der C eben beim Anfahren langsamer
geladen, aber der Dynamo bremst nicht so stark. Ist der C auf die
Ausgangsspannung des Schaltreglers geladen, zieht der auch keinen
nennenswerten Strom mehr. Also wozu die Abschaltung?
Für was in aller Welt braucht man in der Fahhradlampe ein Accelerometer mit µC und einer dann verkorksten Schaltung? Meine alte Fahhradbeleuchtung hatte 3 El. Bauteile und die neue halt 6 ( Dynamo, Gleichrichter, Kondensator, Widerstand, Leds) und ich hab beim Fahhradfahren noch nie die Neigung messen müssen! Oder ist das Ziel, den µC zu betreiben un ein Neigungsprofil zu Speichern? Bitte frag mal deine Lehrer wie man Schaltpläne (richtig) (für die Allgemeinheit verständlich) zeichnet. Nimms nicht übel aber der Plan sieht schon etwas komisch aus, ist ja sowas zwischen Schemazeichnung und Schaltplan oder so. Bei aller Gutmütigkeit kommt ordentliches Zeichnen und auch mal selbst überlegen und nachlesen dir selbst zugute! Selbst ein 7.Kl RS gibt sich manchmal mehr mühe und erzielt so bessere Ergebnisse. (ich) Kurzschließen gibt volle Belastung für den Fahrer >> Ziel verfehlt Abschalten ist schon besser. Die Idee mit dem Schaltregler ist echt nicht schlecht, die Strombegrenzung wird bei Dynamobetrieb nicht nötig sein (begrenzt den Strom schon selbst(weich)). Normalerweise werden in Fahrradleuchten währen der Fahrt Akkus geladen, die bei Stillstand weiter über einen Transistor auf die Leds geschaltet werden, bis der vorher geladene Kondensator an der Basis des Transistors leer ist. Bei der nächsten Fahrt brauchen nicht erst wieder leere Kondis aufgeladen werden, die Akkus sind ja noch voll. Wünsch dir (euch?)noch viel Erfolg bei deinem (eurem) Projekt Philipp
> Bei I=0 ist klar, aber bei Kurzschluss und U=0 fließt der > Kurzschlussstrom und am Innenwiderstand des Dynamos wird eine Leistung P > = Uq x I umgesetzt, mit Uq = I * Ri. Das dürften schon ein paar Watt > Verlust werden, oder? Auch bei I=0 geibt es Verluste, weil der Kern ja vom Permanentmangnet ummagnetisiert wird. Aber das ist halkt im Dynamo drin. Daher schrieb ich "vermeidbare Verluste".
Sind die Verluste in beiden Fällen wirklich identisch?
Keine Ahnung, der abgeklemmte Dynamo kann einerseits gegen interne Z-Dioden arbeiten, und wenn die fehlen produziert er recht hohe Spannungen die sich als viele Volt pro Windung in den Spulen äussern und damit hohe Ummagnetisierungsverlusten durch Eddy-Currents hervorrufen. Also nicht gesagt, daß das weniger ist als der Kurzschlusstrom in der Wicklung.
Daher auch mein Vorschlag von weiter vorn: 12-20 V Z-Dioden, Elko und dann Stepdown in den Rest der Schaltung.
Die Leistung, die der Dynamo verbrät (Reibung+Elektrisch+Ummagnetisierung+Wirbelströme), dürfte der Leistung entsprechen, die reingesteckt wird. Und da läßt sich nun mal ein kurzgeschlossener Dynamo schwerer drehen als einer mit offenen Anschlüssen. Die Spannung kann auch nicht beliebig hochlaufen, sondern wird durch die Generatorspannungs-Konstante (mV/rpm) gegeben.
Der Wirkungsgrad von normalen Fahrraddynamos ist katastrophalst schlecht. Hinzu kommt, daß bei kleinen Umdrehungen die abgegebene Leistung so lächerlich gering ist, daß die Lampen gerade mal nur aufglimmen. Tiefste Steinzeit... Kai Klaas
Sven wrote: > ...Und da läßt sich nun mal ein >kurzgeschlossener Dynamo > schwerer drehen als einer mit offenen Anschlüssen. Entspricht auch meinem elektrotechnischen Verständnis von einem kurzgeschlossenen Generator. Tatsächlich sieht die Praxis anders aus: http://www.daswindrad.de/forum/viewtopic.php?f=8&t=102#p859 Warum das so ist, würde mich auch mal interessieren...
Weil der Dynamo so aufgebaut werden muss, dass er über einen weiten Drehzahlbereich eine relativ konstante Spannung unter Last bietet. Ist ganz interessant dazu: http://www.enhydralutris.de/Fahrrad///Modellierung_eines_Nabendynamos__Mathias_Magdowski_.pdf Leider laufen damit die Windradbauer mit Nabendynamos in die falsche Richtung, weil sie einen künstlich schlechtgemachten Generator verwenden.
woah ist die Arbeit ein komisches Teil. An welcher Uni bekommt man denn sowas abgesetzt?
>Weil der Dynamo so aufgebaut werden muss, dass er über einen weiten >Drehzahlbereich eine relativ konstante Spannung unter Last bietet. > >Ist ganz interessant dazu: > >http://www.enhydralutris.de/Fahrrad///Modellierung... Warum nicht gleich eine Batterie dazupacken und dem Dynamo eine anständige Regelung verpassen, so wie in jedem Auto? Was soll ich mit einem Dynamo anfangen, der bei 5km/h nicht in der Lage ist, genügend Licht zu produzieren? Kai Klaas
Weil wir im Kapitalismus leben? Und da werden die Dynamos aus billigsten Blechen gebogen - ok die von Shimano vlt nicht. Was willst Du da noch mit einer Batterie?
>der bei 5km/h nicht in der Lage ist, genügend >Licht zu produzieren? Ist ja kein Dreiraddynamo.
>Ist ja kein Dreiraddynamo.
Bist du schon mal bergauf gefahren??
Kai Klaas
Keine Ahnung wie Deine Konstitution ist. Weniger Bier und Bratwurst helfen, gnihihi.
> Warum nicht gleich eine Batterie dazupacken und dem Dynamo eine > anständige Regelung verpassen, so wie in jedem Auto? Was soll ich mit > einem Dynamo anfangen, der bei 5km/h nicht in der Lage ist, genügend > Licht zu produzieren? Erzähl das mal denen, die sich die STVZO ausdenken.
Warum? Laut Vorgabe darf der Dynamo doch bei 5kmh auch 7V bringen, er muss aber nicht. Also, gesucht wird ein Dynamo, der konstant ab 1kmh zwischen 5 und 7V an 3W bringt (gern auc mehr Leistung). Darf aber nicht mehr als 5,99 kosten. "Jugend forscht" vor!
Bitte melde dich an um einen Beitrag zu schreiben. Anmeldung ist kostenlos und dauert nur eine Minute.
Bestehender Account
Schon ein Account bei Google/GoogleMail? Keine Anmeldung erforderlich!
Mit Google-Account einloggen
Mit Google-Account einloggen
Noch kein Account? Hier anmelden.
