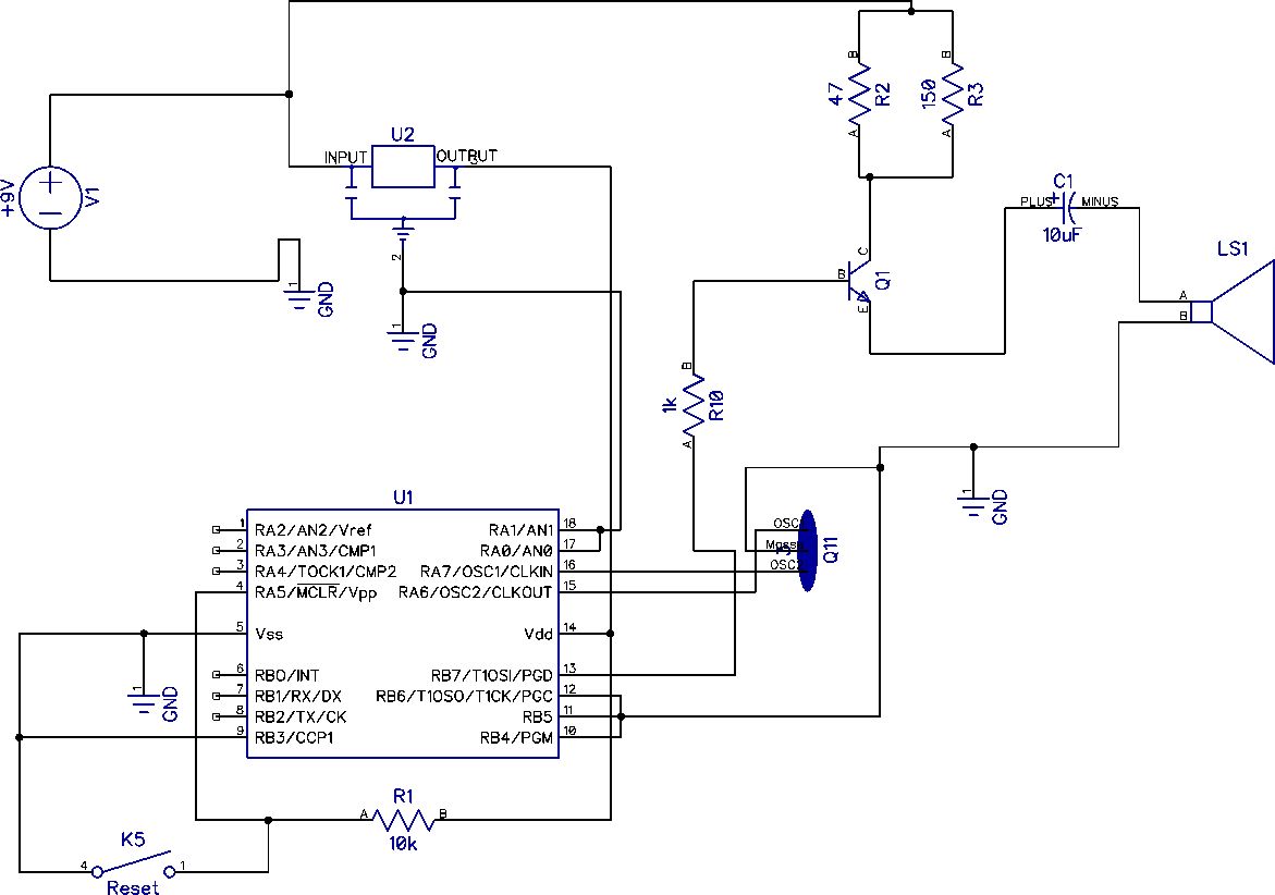
Ich habe mit einem PIC einen Beeper aufgebaut, der eine Melodie summt. Nachdem ich C1 kurzgeschlossen habe, funktioniert das auch. Allerdings relativ leise. Auf dem LS steht 0,5W, 8Ohm. Das ergibt 28 Ohm als Vorwiderstand bei 9V. Hilft es viel, wenn ich R3 durch 100 Ohm ersetze oder ist der Lautsprecher einfach leise?
du hast sicher mit einer emitterschaltung gerechnet und nicht mit einer kollektorschaltung. dir fehlen als 0.6..0.7V. entweder, den richtigen transistor oder die richtige beschaltung nehmen.
Ich würde dem Q1 einfach mal einen Emitterwiderstand spendieren, denn so wie die Schaltung jetzt ist, wird der Kondensator C1 einmal aufgeladen und dann ist es vorbei. C1 muß auch irgendwie wieder entladen werden.
Ich sehe hier keine Möglichkeit für C1, sich wieder zu entladen. Pauschal würde ich jetzt sagen: R2 weg, + von C1 an C von Q1 und E von Q1 an GND. (Ggf. R2 in Serie zu C1).
Neben dem bereits geschriebenen würde ich auch mal kontrollieren, wie stark die Versorgungsspannung einbricht falls diese aus einer 9V-Blockbatterie entnommen wird, welche dauerhaft keine 250mA liefern kann. Manchmal ist weniger (Leistung) doch mehr - es macht mehr Sinn, ein wenig mit der Frequenz zu experimentieren um in einen für den Lautsprecher günstigeren Bereich zu kommen. Otto
Es kommen in deiner Schaltung eh nicht mehr als 4.3V am Emitter von Q1
raus, aber das reicht ja auch für über 2 Watt.
Vergiss also deine 9V, vergiss die Vorwiderstände, bau's einfach so:
+5V
|
+--|< NPN, BC547 reicht nicht, BC338 oder BC368
| |E
RB7 --+ +---Elko---Lautsprecher-- Masse
| |E
+--|< PNP, BC557 reicht nicht, BC328 oder BC369
|
Masse
Das bringt 2V an 8 Ohm also recht genau 0.5 Watt.
Ich bin positiv überrascht, wie schnell die Antworten kamen. Im nächsten Beitrag will ich genauer darauf eingehen.
Wegen mehr Lautstärke kann ich nur die Seite von Hannes Lux empfehlen: http://www.hanneslux.de/avr/divers/melody/melody02.html macht ganz gut Krawall (auch mit nem PIC ;) Und wenn ich 9V lese: Kann es sein das du einen 9V Block nutzt? Der bringt ggf. nicht genug "Power" für die gewünschte Lautstärke.
Michael M., nachdem ich die Diode miteingerechnet habe komme ich auf 13,2 Ohm. Da der 9V-Block nicht immer exakt 9V liefert, müßten 10 Ohm reichen. Läubi: Ja, mir ist auch aufgefallen, daß er schnell leer wird. Mal nach einer Alternative umsehen...
Ich habe es gesehen. Schau genauer hin, der Kollektor ist über die Widerstände mit 9V(!) verbunden, die 5V führen zum Prozessor.
Kerl schrieb: > MaWin, wie kommst du auf 4,3V? 5V - Ube(NPN). Die Untere Grenze liegt dabei bei 0,7V (0V + Ube(PNP)). Gegentaktschaltung nennt man das. EDIT: Ach so, du meinst in deiner Schaltung. Zitier doch mal vernünftig! ;-) Da hast du den oberen NPN Transistor als Emitterfolger, und deswegen ebenfalls 5V (Aus dem Portpin) minus der Spannung an der Ube Strecke.
5V minus basisspannung wegen kollektorschaltung. ich würde dir übrigens auch einer push-pull stufe mit kopplungs-C raten. das bekommst du sogar noch einigermaßen leicht in deine jetzige schaltung integriert.
Kerl schrieb: > Ich habe es gesehen. Schau genauer hin, der Kollektor ist über die > Widerstände mit 9V(!) verbunden, die 5V führen zum Prozessor. Der Strom von Basis nach Emitter bestimmt den Strom durch die Last in deinem Fall. Aber die Spannung an der Basis kann maximal 5V werden. Damit aber Strom durch die Basis fließt, muss der Emitter um Ube niedriger sein. Ansonsten fließt kein Strom mehr in die Basis. Deswegen wird der Lautsprecher nicht 9V sehen, sondern ~ 4,3V.
Die 10 Ohm saugen beim ersten Einschalten bereits in kurzer Zeit Deine Batterie leer ! Die Schaltung und ein 8-Ohm-Lautsprecher sind ungeeignet mit einer 9V-Batterie betrieben eine grössere Lautstärke zu erzeugen.
Die Schaltung von Q1 und R3 ist bei Batteriebetriebenem Betrieb mehr als Kriminell, da der Transistor die 10R kurzschließen muss, wenn er ein Low Ausgeben möchte. Da fließen fast 0,9Ampere. Was spricht denn gegen die schon öfter erwähnte Gegentaktendstufe?
Simon K. schrieb: > Was spricht denn gegen die schon öfter erwähnte Gegentaktendstufe? Ich habe die Bauteile nicht hier.
Lauter und Batteriebetrieb mit der Blockbatterie passt sowieso nicht zusammen. Es geht da eher erstmal um das Prinzip, es lauter werden zu lassen. Am Ende sollte der Vorschlag von MaWin umgesetzt werden mit 220µF Elko und noch einem SWerienwiderstand zum Lautsprecher. Dieser wird in seiner Größe den Kompromiss zwischen Lautstärke und Stromverbrauch festlegen. Wobei ein 16 oder 32 Ohm Lautsprecher das Beste wäre, wenn man die Wahl hätte.
Kerl schrieb: > Vorher hatte ich 22k zwischen Emitter & Masse, dann kam kein Ton heraus. Logisch. Wenn sichs der Strom aussuchen kann ob er lieber * durch den Transistor und die 22k * oder durch die 8 Ohm vom Lautsprecher darf wird er sich auf alle Fälle für die 8 Ohm entscheiden. Und das auch dann, wenn der Transistor leitet.
Ich habe einen Timer, der lediglich eine Knopfzelle hat. Und der Piezo in ihm ist bereits lauter als der jetzige LS. Serienwiderstand welcher Größe?
Kerl schrieb: > Karl heinz Buchegger, das dachte ich mir bereits. Könntest du dir bitte angewöhnen ganz rechts im Fenster, in dem der Beitrag dargestellt wird, auf den du antworten willst, auf 'Antwort mit Zitat' zu drücken? Es wäre dann viel leichter nachzuverfolgen, wer welche Antwort auf wessen Beitrag geschrieben hat. Danke.
Ein Piezo ist ein auf Lautstärke optimiertes Bauteil - du schaltest irgendwelche Bauteile zusammen und erhoffst Dir ein Wunder. Viele erfolgverstprechende Lösungen wurden bereits genannt.
Otto schrieb: > du schaltest > irgendwelche Bauteile Ganz im Gegenteil, unterstelle mir nichts. Ich schalte die richtigen Bauteile zusammen, sonst würde die Schaltung gar nicht funktionieren. Was wir hier machen ist Optimierung.
Ich unterstelle Dir nichts, ich fasse alle Fakten zusammen ! Die richtige Schaltung für einen 8-Ohm-Lautsprecher ist hier abgebildet: http://www.hanneslux.de/avr/divers/melody/melody02.html und diese Schaltung ist Dir bekannt, wie Dein Post im Analogforum beweist !
Kerl schrieb: > Was wir hier machen ist Optimierung. Na ja. Optimierung ist das noch nicht :-) Es ist eher ein: sie funktioniert fast gar nicht zu einem: sie funktioniert ein bischen besser
Kerl schrieb: > Warum gerade 220µF? Stichwort: frequenzabhängiger Blindwiderstand Bei 10µF kommen nur kurze Nadelimpulse durch.
Otto schrieb: > und diese Schaltung ist Dir bekannt, wie Dein Post im Analogforum > beweist ! Mein Post im Analogforum beweist gar nichts.
mhh schrieb: > Stichwort: frequenzabhängiger Blindwiderstand > > Bei 10µF kommen nur kurze Nadelimpulse durch. X_C mit 10 µF & 10 Hz XC = -1/2*Pi*f*C = - 1 * 1000 / 2 * 3,14 10 10 = -1,59 X_C mit 220 µF & 10 Hz XC = -1/2*Pi*f*C = - 1 * 1000 / 2 * 3,14 10 220 = -0,07 Aber was sagt dir dieser Wert nun, woraus leitest du gerade diesen Wert ab?
Kerl schrieb: > Aber was sagt dir dieser Wert nun, woraus leitest du gerade diesen Wert > ab? Bei 10Hz hast Du entweder einen 1,6 kOhm oder einen 72 Ohm Vorwiderstand vor dem Lautsprecher, damit bleibt weniger Spannung für den Lautsprecher bei 10µF - also geringere Lautstärke. Je höher die Frequenz, um so höher die Lautstärke (Hochpass) - das will man ja vermeiden. Man könnte auch sagen bei Rechtecksignal: Der kleine Kondensator ist schneller ge-/ entladen, es fließt nur ein kurzer Stromimpuls. Das ergibt auch kleinere Lautstärke.
entfernt man im Link den Bildnamen kommt man zu dieser Seite: http://www.hanneslux.de/avr/divers/melody/ und auf dieser findet man: http://www.hanneslux.de/avr/divers/melody/melody02.html hier: http://www.hanneslux.de/avr/divers/melody/s_melo2a.png (übrigens mit 4,8V Versorgung und 470µF-Elko) und darunter direkt das von Dir verlinkte Bild
In welchem Schaltplan? Hannes oder Kerls? In beiden machen sie eigentlich schon Sinn.
Welchen Vorteil hat denn http://www.hanneslux.de/avr/divers/melody/s_melo2a.png gegenüber meiner Poti & 220µF-Lösung?
dass sie funktioniert ^^ bei deiner varainte wird der kondensator nicht mehr leer. er wird geladen und kann sich gegen nichts entladen. bei der push-pull-stufe wird der C über den zweiten transistor wieder entladen.
Beziehungsweise was passiert, wenn ich eine Gegentaktendstufe aus einem bd138 und bc547b Transistor aufbaue und mit 9V statt 5V verbinde
Bau doch die Gegentaktendstufe erst mal mit 5V auf. Alles andere macht eh keinen Sinn, da du selbst bei 9V Versorgungsspannung nicht mehr Spannung am Ausgang hinkriegst. Man sollte sich schon ein wenig mit den Sachen auskennen, mit denen man arbeitet. Lies dir mal was zur Gegentaktendstufe/Emitter-Folger durch.
Ich las gerade, daß der PNP-Transistor gleiche Eigenschaften wie der NPN-T haben muß. Was passiert, wenn ich eine Gegentaktendstufe aus einem bd138 und bc547b Transistor aufbaue und mit 5V verbinde?
alles explodiert... wie simon schon sagt: lern dir mal ein bisschen grundwissen an. momentan stolperst du einfach nur von einem dunklen eck ins andere und weißt jedes mal nicht, warum du nichts siehst. das bringt kein licht in die sache. eine gute basis wäre Transistor zu lesen und zumindest im großen udn ganzen zu verstehen. dann weißt du auch mit unseren hilfestellungen mehr anzufangen.
Probier es aus.. im schlimmsten Fall klingt es einfach etwas komisch, da der Verstärkungsfaktor etwas unterschiedlich ist.
Ich sage nur: Wow. Die Gegentaktendstufe bewirkt ein kleines Wunder. Danke allen Helfenden, damit ist das Problem gelöst.
Eine Sache fiel mir auf: Die Lautstärke steigt mit der Frequenz. Wie kann ich eine gleichmäßige Lautstärke über verschiedene Frequenzen erreichen?
Bei dem Lautsprecher: Vermutlich durch eine Schallwand, die verhindert, daß das was er an Luftdruck vorne aufbaut, gleich rumläuft und sich mit dem Unterdruck hinten auslöscht. Oder eben einer geschalossenen Box. Zwar begrenzt auch der Elko die Frequenz nach unten und müsste grösser werden um tiefe Frequenzen nicht abzusenken, aber die fehlende Schallwand wird vorher zuschlagen.
MaWin schrieb: > Bei dem Lautsprecher: Vermutlich durch eine Schallwand, > die verhindert, daß das was er an Luftdruck vorne aufbaut, gleich > rumläuft und sich mit dem Unterdruck hinten auslöscht. > > Oder eben einer geschalossenen Box. Siehe Bild. Was könnte ich am Gehäuse ändern?
Kerl schrieb: > Michael M.: nein, siehe Schaltung. transistoren sind falsch... manmanman, nicht mal zum abzeichnen reichts...
>>C1 macht keinen Sinn. >In welchem Schaltplan? Hannes oder Kerls? In beiden machen sie >eigentlich schon Sinn. Welchen? Das ist jetzt eine ernst gemeinte Frage. Ich sehe zumindest in Kerls Plan keinen Sinn. Auch mit der Gegentaktvariante sehe ich keinen Sinn. Wäre schön, wenn jemand kurz etwas dazu schreiben könnte. Danke.
High Performer schrieb: >>>C1 macht keinen Sinn. > >>In welchem Schaltplan? Hannes oder Kerls? In beiden machen sie >>eigentlich schon Sinn. > > Welchen? Das ist jetzt eine ernst gemeinte Frage. Ich sehe zumindest in > Kerls Plan keinen Sinn. Auch mit der Gegentaktvariante sehe ich keinen > Sinn. Wäre schön, wenn jemand kurz etwas dazu schreiben könnte. Danke. Er koppelt den Gleichanteil aus, weil Lautsprecher einen Gleichspannungsanteil üblicherweise nicht mögen.
> Was könnte ich am Gehäuse ändern?
Dämmmaterial einbauen damit es keine Resonanz gibt, die einen
Frequenzbereich lauter werden lässt.
Und Ja, Der PNP ist falsch eingezeichnet, hoffentlich ist er auch nicht so falsch eingebaut.
MaWin, redest du über den Pfeil oder die Anschlüsse B C E ? Du mußt schon deutlich werde, sonst ist deine Aussage sinnlos. An welches Dämmaterial denkst du?
MaWin, redest du über den Pfeil oder die Anschlüsse B C E ? Du mußt schon deutlich werde, sonst ist deine Aussage sinnlos. An welches Dämm-Material denkst du?
Ja, MaWin, du musst echt deutlicher werden! Kann doch nicht sein, dass du einfach sowas sagst und er dann selbst das kleine bisschen denken muss. Also wirklich, MaWin, echt sinnlos!
Bitte melde dich an um einen Beitrag zu schreiben. Anmeldung ist kostenlos und dauert nur eine Minute.
Bestehender Account
Schon ein Account bei Google/GoogleMail? Keine Anmeldung erforderlich!
Mit Google-Account einloggen
Mit Google-Account einloggen
Noch kein Account? Hier anmelden.



