Hi, ich simuliere gerade mit LTspice eine Komparatorschaltung... nur leider ist die Simulation schnarch langsam :( mein rechner hat zwar eine echte 4Core CPU doch ob ich 1 Threat oder 4 angebe interessiert den nicht. Selbst nach ~20min sind erst 25µs meiner 100ms Simulation abgeschlossen. von der komplexität würde ich sagen ist das ganze eher mittel bis gering... Gibt es dort Optimierungsmöglichkeiten?
Der Simulant schrieb: > Gibt es dort Optimierungsmöglichkeiten? dort also... daher die passende antwort: wahrscheinlich.
Wie wärs mit der Datei? Dann kann man feststellen obs bei anderen funktioniert. Ansonsten, wie sehen die Einstellungen aus? (minimal Timestep,...)
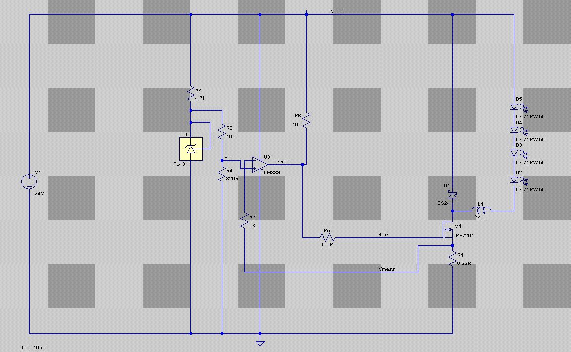
Hi, also hier erst mal ein Screenshot der Schaltung. Ich denke die Verwendung muss nicht näher erklärt werden ;)
Der Simulant schrieb: > Ich denke die Verwendung muss nicht näher erklärt werden ;) Die angepeilte Verwendung ist halbwegs klar: Du willst wohl einen konstanten Strom von 350mA durch eine LED schicken. Aber die Art und Weise, wie du das realisieren willst, wirft doch einige Rätsel auf: Soll der Strom schaltend oder linear geregelt werden? Für schaltend spricht: - das Wort SWITCH in der Mitte des Schaltplans - die Verwendung eines Komparators - die Spule Für linear spricht: - das Fehlen einer definierten Hysterese am Komparator - das Fehlern einer Freilaufdiode für die Spule Ok, wahrscheinlich willst du schalten. Aber welche Schaltfrequenz erwartest du denn in etwa? Wenn das Ding überhaupt definiert schwingt, düfte die Frequenz ziemlich hoch liegen, was einer sehr großen Anzahl von Perioden innerhalb der 10ms Simulationszeit entspricht. Entsprechend fein wird Spice die Zeitschritte wählen, was eben etwas Rechenzeit kostet. Hinzu kommen die negativen Spannungsspitzen an der Source des Mosfet. Für diese extrem steilen Spannungsanstiege muss Spice die Zeitauflösung noch feiner machen, und das braucht eben noch mehr Rechenzeit. Würde Spice auch die Zerstörung von Bauteilen simulieren, bestünde die Chance, dass sich der Mosfet bald verabschiedet, so dass sich ein Gleichgewicht einstellt, das die Simulationsgeschwindigkeit deutlich ansteigen lässt ;-) Wie sehen denn die Simulationsergebnisse der ersten 25µs aus? Daraus lässt sich sicher schon ablesen, dass die Schaltung fehlerhaft ist und gar nicht weiter simuliert zu werden braucht. Hast du dir die Schaltung selbst ausgedacht? Such doch mal im Netz nach Alternativvorschlägen. Es gibt auch fertige Schaltregler-ICs, die genau für solche LED-Konstantstromquellen optimiert sind.
Mach mal einen zip-file vom Schaltplan und was sonst noch dazugehört (Symbole, Modelle). Dann bekommst du die Schaltung in der Turboversion zurück.
Der Simulant schrieb: > nur leider > ist die Simulation schnarch langsam :( Liegt sehr oft an zu idealen Bauelementen. Sprich fehlende parasitäre Eigenschaften. Auch manches Modell ist schlecht. Da produziert man auch mal Spannungsspitzen im kV-Bereich bei Anstiegszeiten von ns, die so nicht ansatzweise real sind.
@Yalu Du hast natürlich recht! Es soll ein getakteter regler sein - nur habe ich die Schottky vergessen schandeübermich Aber die Simulation der ersten "Swingungen" zeigte ein eigentlich gutes Ergebnis! Aber ich denke, es wäre wirklich besser, eher eine Hysterese einzubauen (so wie hier http://www.led-treiber.de/html/getaktete_treiber.html#Treiber-555-P) mein Problem bei dieser lösung ist nur leider, das ich höhere Spannungen (20V - 30V) am eingang habe. Sprich ich muss einen Spannungsregler unterbringen (NE/TLC555 können nur 16V ab meine ich) und einen Treiber für den FET (vermutlich eine PUSH-PULL Stufe) :-( @Helmut S. Wie würde diese "optimierung" aussehen? Es gibt es also noch Einstellungsoptimierungen?
Der Simulant schrieb: > @Helmut S. > > Wie würde diese "optimierung" aussehen? Es gibt es also noch > > Einstellungsoptimierungen? Das hängt von der Schaltung ab. Da fängt man mit den Toleranz-Settings an. Alternate Solver Modelle verbessern (weg von ideal oder hin zu ideal) Zusatzkapazitäten einfügen (mit der Gießkanne(cshunt) oder gezielt) Ich hatte dir ja schon mal angeboten da reinzuschauen. Dafür müsstest du mal deinen Schaltplan(.asc) und die Modelle in einen zip-file packen und anhängen.
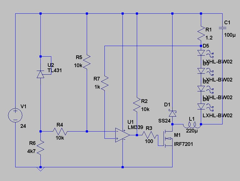
Hallo Leute, ich habe noch etwas rumgespielt. Und ja, die Simulation läuft jetzt wesentlich schneller (nach wechsel des FETS)! Jetzt habe ich eine neue Variante - mal mit einem N-Fet aufgebaut - und da habe ich ein kleines Verständnissproblem! Der Komperator hat ja einen "open collector" Ausgang. wenn ich den jetzt per Pullup auf 24V (wie in dem angehängtem Schaltbild) ziehe, wieso messe ich dann am Gate des FETS nur etwas unter 3V? Wieso ist das so? Nicht das ich das will, aber es verwundert mich doch schon! Vielen Dank
Bei 3V Gatespannung leitet der Mosfet schon so gut, dass die 350mA am Ausgang locker erreicht werden. Dies veranlasst den Komparator, wieder auf low zu gehen, lange bevor die maximale Gatespannung von 24V erreicht ist.
das hieße aber, das der FET warscheinlich deutlicher warm werden würde, da er nicht voll durchgesteuert wird, oder? Kann man das optimieren?
Hi, klärt mal bitte einen ahnungslosen Hobbyelektroniker auf was das für eine (Schalt??)Topologie ist. Ahnungslose Grüße Leo
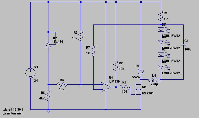
Das soll ein low side buck constant current supply sein ;) Wieso fragst du?
Hi, ich frage weil ich die Funktion der Schaltung nicht verstehe. Oszilliert die Schaltung in der Simu? Leo
Naja eigentlich vergleicht sie die Referenzspannung mit der Spannung über dem Shunt und schwingt dann entsprechen um. Also eher ein Zweipunktregler - weil eigentlich kennt sie nur zugroß oder zuklein oder analog dazu an bzw aus ;)
Mir fällt gerade auf: Wo greifst du denn den Strom für's Feedback ab? In dem Moment, wo der Mosfet ausgeschaltet wird, fällt an R1 keine Spannung mehr ab, was den Komparator veranlasst, den Mosfet sofort wieder einzuschalten. So kann keine vernünftige Regelung erfolgen.
Yalu X. schrieb: > Mir fällt gerade auf: Wo greifst du denn den Strom für's Feedback ab? > > In dem Moment, wo der Mosfet ausgeschaltet wird, fällt an R1 keine > Spannung mehr ab, was den Komparator veranlasst, den Mosfet sofort > wieder einzuschalten. So kann keine vernünftige Regelung erfolgen. Richtig. Der Plan von 14:37 ist ein Linearregler. Der - wie so oft - evtl. schwingt ;)
@Yalu X. Naja, ist halt ein "nicht lückender" Betrieb ;) @Leonardo W. Coole Lösung ;) Muss ich mir mal heute Abend genauer ansehen. Da du das ganze ja schon in Spice drinne hast... wie "simuliert" es sich den so?
Hi, es simuliert halt, ich bin aber nicht so der große "Simulant". Habe schon Schaltungen simuliert die ich vor Jahren aufgebaut habe die real sicher laufen und in der Simulation nur Datenmüll produzieren. Spice ist überspitzt ein Computerspiel für Elektroniker. duck und wech. Grüße Leo
Leonardo W. schrieb: > Hi, > ... > Spice ist überspitzt ein Computerspiel für Elektroniker. d > Grüße Leo Aber nur bei Leuten auf die der folgende Spruch passt. "Denn sie wissen nicht was sie tun."
Hi, ich habe die gleichen Modelle verwendet, die du auch hast, sind alles Standartbauteile. Grüße Leo
@Leonardo W. Ich hab jetzt mal deine Schaltung "simuliert". Was mir an dieser Variante nicht gefällt ist, das sie erst so nach ca. 15ms anfängt zu schwingen(!!!) und bis dahin einen irsinnig hohen Strom fließen lässt der die LEDs zerschießen würde. Auch wenn meine Schaltung nicht der Weißheitsletzterschluss sein sollte, so regelt sie doch sofort!
Hi, die Schaltung darfst du auch selber verbessern und anpassen. Mahlzeit Leo
Hi, sag mal, warum nimmst Du eigentlich keinen fertigen PWM-Controller? Der ist doch genau für so eine Anwedung da. Es gibt sogar welche, die sind billiger als Komparator und Referenz zusammen. Und wenn Du es gern bequem hättest, kannst Du sogar ein kleines Schaltreglerchen von LT nehmen. Die sind zwar erfahrungsgemäß relativ teuer, dafür aber bereits in LTSpice integriert. Schöne Grüße, Jörg.
@Leonardo W. Okay, so langsam gefällt mir deine Variante!!! Aber irgendwie bekomme ich es nicht hin, den ausgangsstrom anzupassen :(
Hi, wie wäre es mit der Evolutionstechnik? Ein Wert zufällig verändern -> simulieren -> ist das Ergebnis besser den Wert beibehalten und wieder ein Zufallsbauteil zufällig verändern usw. War das Ergebnis schlechter, wieder zu vorherigen Wert und wieder von vorne. Viel Spaß beim spülen Leo
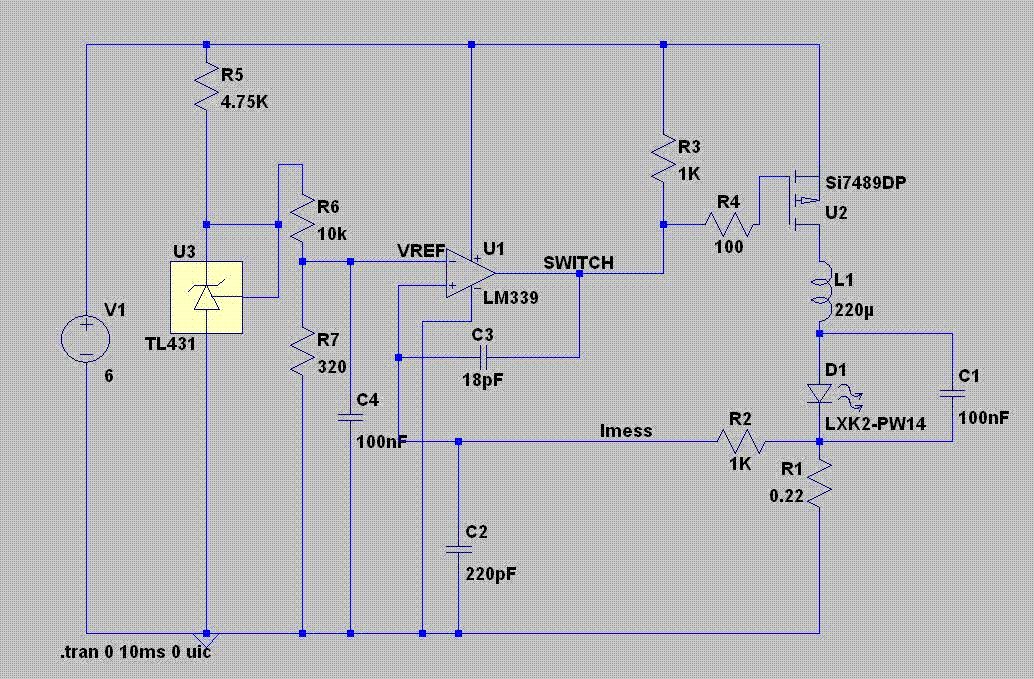
Bei Leonardos Schaltung sitzt der Shunt an der richtigen Stelle, nämlich in dem Zweig, der auch die Spule und die LEDs enthält. Der LM339 wird allerdings eingangsspannungsmäßig etwas hart am Limit (VCC-1,5V) betrie- ben. Ändert man den Spannungsteiler aus R4 und R5, um den Strom zu redu- zieren, wird dieses Limit überschritten. Ein Komparator mit Rail-to- Rail-Eingängen wäre hier geschickter. Der LM339 hat noch einen weiteren Nachteil: Der Ausgangsstrom ist bei Low zwar relativ hoch (Open Collector), wird aber bei High durch den Pullup R2 stark begrenzt. Besser wäre ein Komparator mit Push-Pull-Ausgang. Um das Eingangsspannungsproblem zu beseitigen, habe ich die Schaltung einfach auf den Kopf gestellt. Dazu muss der N- durch einen P-Mosfet ersetzt werden. Um den High-Ausgangsstrom zu vergrößern, habe ich noch den NPN-Transis- tor Q1 nachgeschaltet. Wie ich schon oben geschrieben habe, sollte der Komparator eine leichte Hysterese erhalten. Ohne diese wird die Schaltfrequenz nur durch die Schaltzeiten des LM339 in Verbindung mit dem nachgeschalteten Mosfet begrenzt. Der LM339 ist dadurch ständig am Schalten, ohne zwischen zwei Schaltvorgängen für eine definierte Zeitdauer im High- oder Low-Zustand zu verharren. Dadurch entstehen unnötig hohe Schaltverluste. Mit R5 und R3 wird eine Hysterese eingeführt, die bewirkt, dass der Komparator immer erst nach einer gewissen Stromänderung umschaltet. Die Stromände- rungsgeschwindigkeit hängt von L1 ab, so dass die Schaltfrequenz im Wesentlichen durch R3, R5 und L1 festgelegt wird. Die Hysterese darf allerdings auch nicht zu groß werden, da sie bei gegebenem R4 den Stromripple bestimmt. Um trotzdem die Schaltfrequenz auf ein dem LM339 angepasstes Maß zu reduzieren, muss L1 vergrößert werden. Die Schaltung mit diesen Änderunge hängt an. Die grüne Kurve stellt den LED-Strom, die blaue die Gate-Spannung (gegen GND gemessen) dar. Die Schaltung ist zwar einfach, hat aber doch überall ihre Haken und Ösen. Nicht umsonst sind integrierte Schaltregler intern meist etwas anders aufgebaut ;-)
Bitte melde dich an um einen Beitrag zu schreiben. Anmeldung ist kostenlos und dauert nur eine Minute.
  
  Bestehender Account
  
  
  
  Schon ein Account bei Google/GoogleMail? Keine Anmeldung erforderlich!
Mit Google-Account einloggen
Mit Google-Account einloggen
  Noch kein Account? Hier anmelden.







 Thread beobachten
 Thread beobachten Seitenaufteilung abschalten
 Seitenaufteilung abschalten