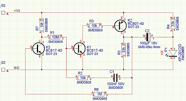
Hi, auf folgender Seite findet man den angefügten Schaltplan eines ewigen Blinkers. Dieser soll mit möglichst geringem Stromverbrauch möglichst lange Blinken, Problem nur, er tut es nicht. Deswegen einmal zu meinem Verständnis: Im Text ist beschrieben, dass das ganze auch mit 1V Betriebsspannung funktionieren soll, Frage: Wie? Der Elektrolytkondensator wird langsam über die beiden 33k Widerstände aufgleaden. D.h. nach 5tau besitzt er eine Spannung von ca 1 Volt. Wird der Transistor K2 (der PNP rechts oben) geschaltet, so kann sich der Kondensator über ihn auf der einen und über die LED auf der anderen Seite entladen. Aufgrund der hochohmigkeit beider Widerstände ist der Strom hierüber vernachzulässigen. Da eine angenommen Rote LED ja allerdings erst bei 1,6V anfängt irgendwelche Photonen zu emittieren stellt sich mir die Frage, wie dies bei 1V geschehen soll? Hinzu kommt noch, dass der Transistor einen weiteren Widerstand darstellt, der die LEDspannung abermals veringgert. Kann mir einer einen kleinen bzw auch größeren Tipp geben? Bei mir funktioniert weder der praktische Aufbau (allerdings mit BC548 und 328), noch der theoretische Hintergedanke. Vielen Dank
Der Elko lädt sich erstmal über R4 und R5 auf, z.B. auf 1 Volt. Wenn dann K2 schaltet, dann legt der den Minuspol des Elkos auf den Pluspol der Betriebsspannung. An der LED liegen damit (bei Vcc=1V) 2V an. Das lässt sie aufleuchten.
Für eine geringe Stromaufnahme wurde die Schaltung für Transistoren mit
hoher Stromverstärkung ("-40") ausgelegt. Deine Grabbeltransistoren
werden da evtl. nicht mithalten.
> Dieser soll mit möglichst geringem Stromverbrauch > möglichst lange Blinken, Problem nur, er tut es nicht. Meinst du den da: http://www.b-kainka.de/bastel59.htm Bei mir tut er es mit einer 1,5V Mignon-Alkalizelle seit dem 20.11.2008. Die Batterie hat heute 1,3V. Einzige Änderung: weil ich keinen hatte, habe ich statt dem 10M einen 4,7M Widerstand eingebaut. Ich habe es gerade mal ausprobiert: auch mit 0,8V blinkt die Schaltung noch...
Ah, ok jetzt ist es mit wieder gekommen: Die Schaltung folgt dem Prinzip ines Spannungsverdopplers, wenn ich mich recht entsinne. Eine Frage noch zu den Transistoren: Kann mir jemand Alternativen zu den BC807 u BC817 geben, welche auch in normaler Bauform käuflich zu erwerben sind? Vielen Dank soweit
BC237, BC546, BC547, BC327, BC556, BC557 Die wurden früher bei Elektor als TUN und TUP (Transistor Universal NPN / PNP) bezeichnet: http://de.wikipedia.org/wiki/Universaltransistoren_und_-dioden Allerdings solltest du auf eine brauchbar hohe Stromverstärkung achten.
Frag doch einfach direkt mich oder den Herrn Kainka, der mir die Schaltung freundlicherweise zur Verfügung gestellt hat.... Die müßte übrigens auch problemlos mit Grabbelkistentransistoren tun, einzig mit einem extrem langsam Anstieg der Versorungsspannung kommt sie nicht so gut klar, weil das Ding dann nicht anschwingt.... Von daher vermute ich eher einen Verdrahtungsfehler deinerseits.... http://www.chrysophylax.de (der, von dem das erste Bild im Thread ist ;) )
[OT] Ist ein PETling etwas tatsächlich eine nicht fertige Colaflasche? Woher bekommt man denn soetwas? [/OT] Sehr interessant, der Blinker. Hatte ich früher auch schon mal gebaut (mit VQA12). Cool;) Viele Grüße Axelr.
Axel Rühl schrieb: > Woher bekommt man denn soetwas? http://www.cachezone.eu/epages/61250948.sf/de_DE/?ObjectPath=/Shops/61250948/Categories/Container/PETling Gibt noch mehr Läden, ist nue als Beispiel.
Bitte melde dich an um einen Beitrag zu schreiben. Anmeldung ist kostenlos und dauert nur eine Minute.
Bestehender Account
Schon ein Account bei Google/GoogleMail? Keine Anmeldung erforderlich!
Mit Google-Account einloggen
Mit Google-Account einloggen
Noch kein Account? Hier anmelden.
