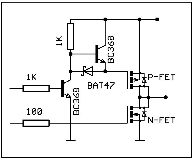
Moin, suche einen diskreten Treiber für den N-MosFet IRF7401. Ich steuer den mit nur 3.3V an. Erstmal nur mit 30kHz, später aber auch gerne höher. Habe aber eine höhere Spannung zur Verfügung. Deshalb wäre es sinnvoll, die auch zu nutzen, um eine höhere Effizienz zu bekommen. Die normalen Totem Pole Schaltungen reichen die niedrige Spannung ja einfach nur weiter. Im Beitrag Beitrag "Re: n-kanal mosfet treiber diskret mit npn und pnp" habe ich die angehängte Schaltung gefunden, die ja ganz gut funktionieren müsste und auch höhere Spannungen an das Gate legt. Hab sie allerdings noch nicht ganz verstanden: 1. Wozu ist die Diode? Um Sättigungen vozubeugen? Müsste dann doch anders herum gepolt sein. Um den zweiten Transistor beim Ausschalten im Strom zu begrenzen, sodass die Basis sofort niedriger ist als der Emitter? 2. Da wäre ich bei der zweiten Frage: Wenn man den zweiten Transitor ausschalten will, fließt doch erstmal ein großer Strom. Es müssten doch zu dem Zeitpunkt beide transistoren durchgeschaltet sein und es gibt einen Kurzschluss. Oder? Ich würde konkret den BC848 mit 5k6 und einer Bat 54 nehmen. Das wäre so OK? Ich hoffe jemand kann meine Fragen beantworten, Arne
Hallo, kurze Anmerkung. Falls du ein Schaltnetzteil oder soetwas bauen willst, dann nimm einen vernünftigen Treiber. Der Aufbau sieht nicht so richtig "flott" aus und somit erzeugst du masiv Schaltverluste wenn du unter Leistung schaltest. Desweiteren funktioniert die Schaltung auch nur bis 12V oder so, da du sonst Gefahr läufst das Gate zu beschädigen. Punkt 2 ist korrekt. Das nennt man bei CMOS shoot-through current. Verhindert wird das indem du entsprechende Totzeiten zwischen dem schalten der beiden Transistoren berücksichtigst.
Anton schrieb: > Hallo, > kurze Anmerkung. Falls du ein Schaltnetzteil oder soetwas bauen willst, > dann nimm einen vernünftigen Treiber. Der Aufbau sieht nicht so richtig > "flott" aus und somit erzeugst du masiv Schaltverluste wenn du unter > Leistung schaltest. Naja bisher schalte ich direkt vom ATMega- Pin über einen 100 Ohm Widerstand. Da wird die Schaltung doch bestimmt schon was bringen, da ich erstens mit mehr als nur 3.3V schalte und zweitens auch mit vermutlich schnellerem Umladen. oder? > Desweiteren funktioniert die Schaltung auch nur bis 12V oder so, da du > sonst Gefahr läufst das Gate zu beschädigen. Sollen auch nur 12V sein. Allerdings benutze ich die Schaltung für den N-Kanal. einen P-kanal gibt es bei mir nicht. Ich bezieh mich nur auf die Schaltung mit den bipolaren. > Punkt 2 ist korrekt. Das nennt man bei CMOS shoot-through current. > Verhindert wird das indem du entsprechende Totzeiten zwischen dem > schalten der beiden Transistoren berücksichtigst. CMOS? Achso, ich meinte mit Transistor 1 bzw 2 die beiden bipolaren. Viele Grüße, Arne
Arne Helms schrieb: > 1. Wozu ist die Diode? Um Sättigungen vozubeugen? Müsste dann doch > anders herum gepolt sein. Um den zweiten Transistor beim Ausschalten im > Strom zu begrenzen, sodass die Basis sofort niedriger ist als der > Emitter? Über diese Diode saugt der linke Transistor die Ladung aus dem Mosfet-Gate ab. Einfach durch ein Stück Draht ersetzt werden kann sie aber nicht, da sonst die Basis-Emitter-Strecke des rechten Transistors kurzgeschlossen wäre. > 2. Da wäre ich bei der zweiten Frage: Wenn man den zweiten Transistor > ausschalten will, fließt doch erstmal ein großer Strom. Es müssten doch > zu dem Zeitpunkt beide transistoren durchgeschaltet sein und es gibt > einen Kurzschluss. Oder? Nein, das kann nicht passieren. Der Kollektorstrom des linken Transistors kommt vom 1k-Widerstand (nur geringer Strom -> kein Kurzschluss) und der Diode. Sobald aber die Diode anfängt zu leiten, wird die Basis-Emitter-Spannung des rechten Transistors negativ, so dass dieser schon sperrt, bevor ein größerer Stromfluss stattfindet. > Ich würde konkret den BC848 mit 5k6 und einer Bat 54 nehmen. Das wäre so > OK? Ja. Evtl. ist der BC337-40 etwas besser, weil er größere Ströme liefern kann.
> > Über diese Diode saugt der linke Transistor die Ladung aus dem > Mosfet-Gate ab. Einfach durch ein Stück Draht ersetzt werden kann sie > aber nicht, da sonst die Basis-Emitter-Strecke des rechten Transistors > kurzgeschlossen wäre. > > Der Kollektorstrom des linken > Transistors kommt vom 1k-Widerstand (nur geringer Strom -> kein > Kurzschluss) und der Diode. Sobald aber die Diode anfängt zu leiten, > wird die Basis-Emitter-Spannung des rechten Transistors negativ, so dass > dieser schon sperrt, bevor ein größerer Stromfluss stattfindet. > Dh der rechte Transitor öffnet nur einmal ganz kurz, um das Gate nach oben zu ziehen, wenn der Linke ausschaltet. Woraufhin er dann sofort sperrt und das Gate dann über den 1k Widerstand gehalten wird. Das Einschalten des linken schließt nur den 1K Widerstand kurz. Ich bin sehr beeindruckt von dieser Schaltung! Wie ist denn so die Geschwindigkeit dieser Schaltung? Wäre sie auch für ca 50kHz brauchbar, wenn der IRF7401 eine Gatekapazität von 1,6nF hat? 1,6nF sind ein bischen viel oder? Viele Grüße, Arne
Arne Helms schrieb: > Wie ist denn so die Geschwindigkeit dieser Schaltung? Wäre sie auch für > ca 50kHz brauchbar, wenn der IRF7401 eine Gatekapazität von 1,6nF hat? Die Schaltzeiten sind relativ kurz, deutlich unterhalb von 1µs. Wenn du es genau wissen willst, musst du aufbauen oder simulieren :) Wegen der Sättigung des linken Transistors verzögert sich das Einschalten des Mosfet etwas, was zwar den Einschaltzeitpunkt, nicht aber die Schaltdauer ändert. Dieser Effekt lässt sich mit einem Kondensator von ca. 100pF parallel zum Basiswiderstand des linken Transistors deutlich reduzieren.
Bitte melde dich an um einen Beitrag zu schreiben. Anmeldung ist kostenlos und dauert nur eine Minute.
Bestehender Account
Schon ein Account bei Google/GoogleMail? Keine Anmeldung erforderlich!
Mit Google-Account einloggen
Mit Google-Account einloggen
Noch kein Account? Hier anmelden.
