Moin moin, hat schonmal jemand einen CTCSS-Decoder (und encoder) mit einem uC realisiert?? Ideal wäre das mit nem ATMega16 und avrgcc ;=)) Wie kann man dann den empfangenen Ton "muten" um den dann nicht weiterzugeben? Oder kennt jemand eine Bezugsquelle für die fertigen Bausteine MX/FX-165? Frohe Festtage Jens
Hallo, Erzeugung der Töne sollte kein Problem sein, schwieriger wirds beim Erkennen, hab spontan keine Idee, wie man das möglichst einfach auf einem uC realisieren kann... > Wie kann man dann den empfangenen Ton "muten" > um den dann nicht weiterzugeben? ...Hochpassfilter? "CTCSS (Continuous Tone Controlled Squelch System) is a sub audible tone in the range of 67 to 254 Hz" Frag doch mal in einer Amafu-Newsgroup, dort dürfte mehr Know-How dazu vorhanden sein als hier... Gruss Arvid dg9seu
Google mal zum Thema DTMF Decoding/Encoding, DTMF ist vom Prinzip her ähnlich, CTCSS ist sogar einfacher (nur ein Ton). Bei TI und anderen Herstellern gibts ein paar Application Notes dazu. Gruss Arvid
Schau mal hier: http://www.i57.de/article.php?op=view&aid=94 Aber leider rücken die mmmmit dem Quellcode nicht raus. Ich brauche auch sowas. Also wenn du da noch was anderes Findest bitte sag mir bescheid.
moin moin, @Arvid: "Grundprinzip" ist mir schon klar ;=) DTMF habe ich schon drauf, brauche aber zusätzlich CTCSS. @Key0z: Seite und Problem kenne ich... Mal schaun, ob sich da noch was findet. Jens
Mögliche Lösungen: a.) FFT b.) Görtzel-Algorithmus c.) IIR oder FIR Filter
Hast du mittlerweile eine Lösung gefunden..?? Komme jetzt auch langsam in die gegen bei meinem Projekt wo ich das gebrauchen könnte..
@keyoz: "Aber leider rücken die mmmmit dem Quellcode nicht raus. Ich brauche auch sowas. Also wenn du da noch was anderes Findest bitte sag mir bescheid." deshalb antworten die warscheinlich nicht auf meine emails. bräucht auch dringend nen decoder, bin aber noch nicht zum programmieren gekommen (und bräuchte warscheinlich auch viiiiel zeit dazu). to be honest.... ich finds mies, dass die damit nicht rausrücken. mit nem günstigen funktionierenden ctcss decoder wäre der deutschen afu landschaft echt gedient!
Warscheinlich wollen sie das irgendwann für teuer Geld verkaufen.. :( Ich kann diesen ganzen Kommerz der in unser schönnes Hobby einzug gehalten hat langsam nicht mehr ab. :( So long.. KeyOz / DD6ZJ
Ja, Was wollt ihr denn haben? Soll der Decoder nur einen einzigen Ton erkennen und dann von miraus eine LED leuchten lassen ? Oder wollt ihr alle verschiedenen 38 CTCSS Töne auswerten lassen und dann mit 38 LEDs oder einer Zifferanzeige anzeigen / ausgeben lassen? Ich bin gerade dabei soetwas für meine spezial Relaisstation zu entwerfen (klappt a schon). Ihr müsst mir nur sagen was ihr wollt. Allerdings miche ich das nicht mit einem Atmel oder einem Pic. MfG Tobi aus Detmold
Normalerweise würde sogar ein CTCSS Ton genügen; wenn er alle erkennen würde, wäre das natürlich besonders toll. Wie machst du das ganze denn? Klaus dd4sk
Wenn er nur einen Ton erkennen müsste, dann währe die Schaltung ziemlich einfach und klein. Wenn er aber alle 38 Kanäle Erkennen müsste, würde diese Schaltung 38 mal so groß sein. Oder aber muss der Decoder einen Walschalter haben, um ein schnelles umschalte des zu erkennenden CTCSS Tons zu ermöglichen. Mit anderen Worten: 1. Alle 38 Automatisch erkennen und darstellen mit LEDs oder Displays (Sehr aufwendig) 2. Wahlschalter zum auswählen des zu erkennenden Tones (Mittelmäßig) 3. Nur einen fest eingestellten Ton erkennen (Sehr einfach) Du musst mir noch sagen wie sich Dein Einganssignal verhält. Wird nur ein Ton übermittelt (1750Hz vergleichbar mit z.B. einem 70cm Relais) oder ist es ein CTCSS Ton wie bei PMR Funk, wo neben dem Ton auch andere Töne, Sprache etc. vorhanden sind. MfG Tobi
ALso alle 38 währe schon ganz gut. (Oder 32 dann kann man das ganze mit 4 BIT an einem µC geben). Was benutzt du denn wenn kein AVR oder PIC..? Nimmst du da so einen Decoder-Baustein oder wie machst du das..?? Mani.
decoderbausteine währen natürlich gut aber ich habe alle meine Großhändler abgefragt und keiner kann mir die passenden ICs liefern. Aber wenn Du jetzt sozusagen die Ergebnisse an einen µC weiterleiten willst, geht das eh nicht anders. Denn für ne CTCSS Analyse gibt es keinen Baustien. Deshalb nehme ich ne PLL dafür. Aber wieso willst Du das an einen µC weiterleiten? Dir ist allerdings klar, wenn Du das an 4 Bit weiterleiten willst, musst Du es erst HexDecimal/Bit codieren !!! (multiplexen) Aber in dem fall währe es leichter, um die Frequenz zu ermitteln, Du programmierst dir einen Frequenzzehler mit einem PIC. :-) Tobi.
Nun das is so nich ganz richtig.. Es gibt da einen FX335 CTCSS-Decoderbaustein. Allerdings is der wohl nich so ganz billig und auch nicht so einfach zu beschaffen. Sinn und zweck ist es verschiedene Töne mit nem µC auszuwerten und je nach Ton bestimmte Aktionen durchzuführen. Oben genannter Baustein gibt den Decodierten Ton an 6 Leitungen als Bitmuster aus. Das mit dem µC zu Decodieren ist ja nun wirklich das einfachste was es gibt. Nun ja schade, aber da kommt dann deine Variante für mich nicht in frage. Ach ja der FX335 soll wohl auch CTCSS erzeugen können wenn ich das richtig seh.
hehe, ja auf das mit dem frequenzzähler wirds warscheinlich rauslaufen. schon allein deshalb, weil man damit auch 1750hz ton und evtl. sogar dtmf erfassen kann. aber naja... ich hab halt wie gesagt, noch nicht die zeit dazu gefunden.
Ja der FX335 ist mir woh bekannt aber den bekomme ich nicht. Aber eben was er FX335 Kann mache ich zufuß mit 38 kleinen PLL schaltungen. Und jeder der kleinen PLL Schaltungen reagiert auf eins der 38 CTCSS Töne !!!!!!!! Folglich hast du 38 Ausgänge. Wass du dann an den Ausgängen anhängst ist doch völlig wurscht. Ob du da nun 38 LEDs oder je eine Spezielle Funktion dran hängst... Und wenn du jetzt nun partu den µcom mit einem Bitmuster braucht, dann nim eben ein Mulitplexer z.B. 4069 und dann hast du alles. Natürlich geht das leichter mit einem FX335. Nur bekommt man den nicht. MfG Tobi
Mit einem Frequenzzähler DTMF Töne ??? Ich glaube das das eher nicht geht, weil ja der Zähler denn durcheinander kommen würde. Der Frequenzzähler kann ja nur eine Schwingung ermitteln und nicht 2 auf einmal. Für den Fall käme wieder die PLL variante in Frage. Dafür habe ich schonmal einen Schaltplan entworfen.
ja klar, den 8870er hab ich auch selber hier, aber alles was ich in einen microcontroller packen kann, spar ich mir an zeugs außen rum (und letztendlich auch an geld). es gibt auch ein paar die dtmf mit nem pic decoderien, ich weiß allerdings nicht wie...
ja doch lass mal überlegen, irgendwo habe ich doch den Quelltext dafür gesehen. Bei mir im archiv ist er nicht aber irgendwo habe ich den schon gesehen.
servus sepp scho ja, aber mir schwäbe eher was zukunftsträchtigeres vor... deswegen ja ne microcontroller lösung, da es die teile wohl immer gibt
ich habe etwas gegoogelt und hier
www.phrack.org
was gefunden. Siehe Dateianhang.
Hallo db4rz, wo ist der FX365 noch zu erwerben. Bitte Link für ein Relaisfunkstelle die umgerüstet wird.
Hallo KeyOz (Gast),DD4SK,Tobi,.. warum schickt ihr dem Volker nicht einmal einen Brief. Sagen wir einen gepolsterten und in dem Brief einen zweiten mit eurer Anschrift, der Relaisfunkstelle bzw. dem Call, den Info die ihr habt wie z.B. CTCSS Subaudio Ton und das Geld was ihr für einen FX365... zahlen würdet und vielleicht frankiert ihr einfach mal den Rückbrief das er auch wieder zu euch zurückkommt und vielleicht legt ihr einfach den ATMega IC dabei. Der Volker ist ein Relaisverantwortlicher wie ihr alle auch und ein Funkamateur der viel Zeit und viel Energie darin gesteckt hat und der vielleicht gar kein Kommerz will. Der deutschen afu landschaft echt gedient wäre nicht nur eine kleine Entwicklung vom Volker sondern auch eine Sysop Tagung wo man das Know How austauscht und sich über Relaisentwicklungen abspricht. Es kann ja nicht sein das ein Funkamateur in DL arbeitet und die übrigen nichts tun. Der Volker ist ein super Amateurfunker und reisst sich den Arsch auf um die Relais,Digipeater ... seit nunmehr 1991 weiterzuentwickeln und zu warten und zu bauen. Jeder der keine EMails schreibt sondern mal nach Emmerich fährt zum Club am Freitag Abend 20:00 oder am Sonntag 11:00 jede Woche weiss wo der Hase läuft und die Geselligkeit und die Ausbildung muss ja auch noch gepflegt werden. Vielleicht kann man ja dann neben dem CTCSS und dem DTMF auch noch wieter Dinge in den ATMega einbauen zum Wohle aller Relaisverantwortlichen. Der FX335 kostet mittlerweile mehr als 100 Euro und der Volker hat die Arbeit und kriegt nur noch mehr Arbeit. Wie wäre es mal mit ein bisschen Hilfe und Teamwork in NRW und DL.
Na der Thread war schon fast zwei Jahre alt, das fällt ja unter Störung der Totenruhe... Was können denn die FX3.., CTCSS oder DTMF oder beides? Ich habe neulich das Datenblatt zum Packet-Decoder (ebenfalls FX irgendwas) aus dem AATIS-USB-Modem gefunden, aber das wird auch nicht mehr produziert. 1200 Baud nach Bell-Modem-Standard macht halt keiner mehr außer den Amateuren, und die auch nur noch für APRS und Amateur-Funkruf.
Hallo, ich habe gerade noch ein Kästchen mit 9x FX335 gefunden und würde davon auch Einzelstücke abgeben. Wie ich gelesen habe, werden die Dinger jetzt mit 100 Euro gehandelt. Stattdessen stelle ich mir aber einen wesentlich niedrigeren, fairen Preis vor. Klaus ( DJ7OO )
Hallo, hier als Anhang noch die URL zum Datenblatt: http://www.datasheetcatalog.net/de/datasheets_pdf/F/X/3/3/FX335.shtml Klaus
Hallo Leute, kennt zufällig einer von euch VM Lab. Ist das eine solide Software. http://www.amctools.com/download.htm
Hallo KeyOz (Gast),DD4SK,Tobi,.. wie wäre es denn mal hier mit. Könnte man das nicht in VMLab importieren und den alten AT90s durch den ATMega ersetzten. Dann wäre man doch schon auf dem Weg oder?
Hallo Klaus gerade les ich`s. ich bräuchte ein Subaudiomodul das 100hz gibt und 100Hz empfängt und auswertet, z.B. ne LED zum leuchten bringt oder n relais schaltet. Wobei der Geber leicht zu realisieren ist. Früher hatt ich solche Module aus dem kommerziellen Bereich z.B. um den RX eines Funkgerätes zu verrigeln. gibts so was noch? Gruss Heinz
hallo Tobi, aus Detmold, so was suche ich .Er soll 100 Hz Auswerten wenn möglich auch geben können. Und nach der Auswertung n Relais oder was schaltet,leuchtet, wobei der Geber einfach zu bewerkstelligen wäre. Hast Du so wasß Umsonst will ich nicht. Gruss heinz
Hallo, auch auf der Suche nach CTCSS-Dekoder für afu-Zwecke diesen Thread ausgegraben ... bin angesprochen worden für ein Relais und ggf. für ein ATV-Relais sowas zu suchen und ggf. zu bauen ... gibt es noch Bausteine oder Atmel-Lösungen zur Dekodierung ? LG Vajk / DD1GV
Du kannst auf einem AVR ein Goertzelfilter programmieren. Damit solltes du die Töne erkennen können. Ich habe das mal für DTMF Frequenzen auf einem AVR programmiert. Beitrag "Wo Welchen DTMF Decoder" Gruss Helmi
Oh hallo Helmi prima .. aufn ersten Blick .. aber ich kann nur Zeh, kein asm ... leider.
Beim DTMF Decoder ist die Sache kritischer als bei den CTCSS Tönen. DTMF Frequenzen liegen so ca. um den Faktor 10 höher als bei CTCSS. Bei meiner Software muss ich deshalb um den Faktor 10 schneller abtasten. Da CTCSS aber wesentlich niederfrequenter ist kann man da auch langsamer Abtasten die folge daraus es bleibt mehr CPU Power überig. Von daher würde ich mal sagen das du das auch in C programmieren kannst . Der Controller müsste es schaffen. Ich habe die Sache auch schon mal für CTCSS Töne gemacht. Ich muss die Software morgen mal auf meinem anderen Rechner suchen. Gruss Helmi
Hey das ja klasse .. na ich hab unter C auch schon zeitkritische Sachen gemacht ... eben bis hin zum Auflösen von Scheifen ... da ging es um Codeoptimierung in zweistelligen-us-Bereich ... dann bin ich mal gespannt was kommt, danke vorab.
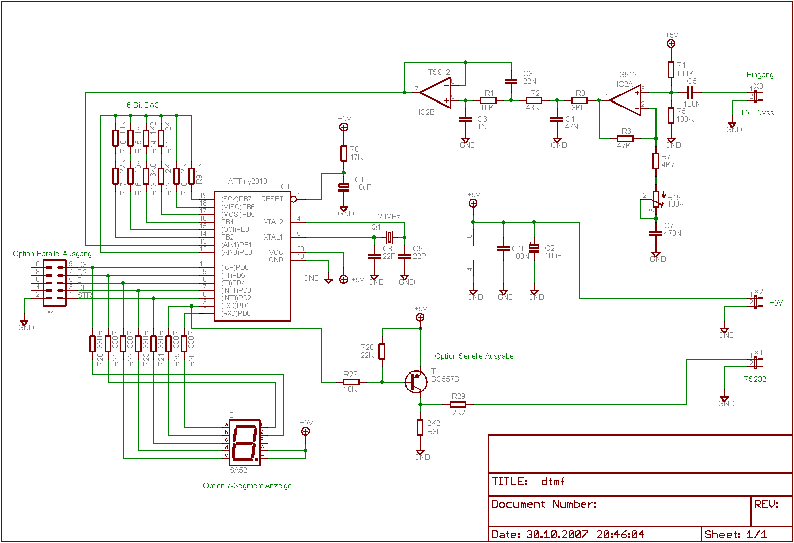
@Vajk Wie versprochen die CTCSS Dekoderroutinen. Beschaltung des Prozessor wie in dem anderen Thread mit folgender Abweichung: Quarz = 16MHz und der Tiefpass muesste angepasst werden auf eine Grenzfrequenz von ca. 400Hz. Abgetastet wird das Signal mit 1000Hz. Aber nur wenn das Signal nicht schon Bandbegrenzt ist. Es werden die CTCSS Frequenzen von 67.0Hz ... 159.8Hz dekodiert. Also es werden 27 verschieden CTCSS Toene erkannt. Man kann auch andere Frequenzen detektieren dazu muesste die Faktortabelle am Ende des Programmes angepasst werden. Die Ausage erfolgt in der jetzigen Version binaer auf den Leitungen PD0 .. PD4. Um Fragen vorzubeugen warum ich da einen ATTiny2313 eingesetzt habe ohne ADC. Ich hatte zur Zeit keinen anderen da. Aber es geht ja auch mit dem mit ein paar Widerstaenden. Gruss Helmi
Hallo Helmi, herzlichen Dank - natürlich die Frage, wie ist die genaue Beschaltung, das verstehe ich jetzt nicht ganz. Und die Ausgänge, wie lange liegt da ein Signal/4-Bit-Daten an, so daß ich sie mit einem anderen Atmel auswerten kann ... ? LG Vajk
Hallo Vajk Nun die Schaltung ist so wie in dem anderen Thread . Dort liegt von mir ein ZIP file. Aber hier ist sie nochmal. An den Ausgaengen liegt das Signal so lange an bis wieder ein anderes dekodiert wird. Im Falle von CTCSS sind allerding 5 Datenbit. Gruss Helmi
Dieses Thema wird gerade groß diskutiert, weil die IARU die CTCSS-Töne gerne ab 2015 bei allen Repeatern sehen möchte, und bevor ich einen thematisch-gleichen bzw. ähnlichen Thread eröffne, antworte ich einfach. Die Fragestellung ist nach wie vor aktuell. Die CTCSS-Töne heißen auch Subaudio-Töne und zwar deshalb, weil sie das menschliche Gehör nicht wahrnehmen kann. Sie liegen im Frequenzbereich bis ca. 200 Hz - "muten" braucht man sie deshalb nicht. Einige OMs in unserem OV - mich eingeschlossen - haben die PIC-basierte Schaltung von www.afug-info.de mit Erfolg nachgebaut - jetzt läuft das Relais auch wieder auf den älteren Stationsgeräten. Und Geld gespart hat man sich auch noch.
Marcel schrieb: > Die CTCSS-Töne heißen auch Subaudio-Töne und zwar deshalb, > weil sie das menschliche Gehör nicht wahrnehmen kann. > Sie liegen im Frequenzbereich bis ca. 200 Hz - > "muten" braucht man sie deshalb nicht. Sie heissen Subaudio, weil sie unterhalb des üblichen NF-Übertragungsbereichs (meist 300Hz...3400Hz) bei gängigen FM-Funkanwendungen liegen. Das Mensch hört die verwendeten Töne recht gut. Allerdings werden sie in Funkempfängern meist durch ein Hochpassfilter vom Lautsprecher ferngehalten, um die Nutzmodulation (Sprache) nicht zu stören. Früher(TM) übertrugen manche FM-Relaisfunkstellen auch Frequenzen unterhalb 300Hz. Ein versehentlich aktivierter CTCSS-Encoder wurde meist sofort erkannt und reklamiert.
ham schrieb: > Das Mensch hört die verwendeten Töne recht gut. Allerdings > werden sie in Funkempfängern meist durch ein Hochpassfilter > vom Lautsprecher ferngehalten, um die Nutzmodulation (Sprache) > nicht zu stören. Etwas ältere Geräte übertragen den Subaudioton sehr gut. Filter gibt es nur bei neueren Geräten die meist schon Subaudio können oder zumindest vorbereitet sind. Der nachträgliche Einbau in ältere Geräte ist nicht ohne weiteres möglich.
many thanks for just about all information on invisible bing checker' yet do people learn how to review which yahoo create a free chat room someone will be on-line? meizitang strong version http://derbyvt.org/botanicalslimming/
Bitte melde dich an um einen Beitrag zu schreiben. Anmeldung ist kostenlos und dauert nur eine Minute.
Bestehender Account
Schon ein Account bei Google/GoogleMail? Keine Anmeldung erforderlich!
Mit Google-Account einloggen
Mit Google-Account einloggen
Noch kein Account? Hier anmelden.
