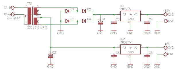
Hallo Gemeinde! Anbei mein Idee als Schaltplan. Der Trafo hat sek. seitig 2 x 7,5 V. Daraus wollte ich einmal eine fixe 12V und einmal eine fixe 5V Versorgung machen. Ich nehme für die 5V eine sek. und für die 12V beide sek. in Serie. Aber geht das überhaupt? Darf ich danach die beiden (-) also GND zusammen hängen? (im Schaltplan rot markiert - die fragliche Verbindung) Ich bin für jeden Tipp dankbar! Viele Grüße, Christian
... schrieb: > Beitrag "trafo mit Mittelanzapfung ?" Aber fehlt da nicht bei der 12V Anzapfung eine Gleichrichtung?
Nein. Der 12V Zweig ist im Prinzip eine "Mittelpunkt-Zweiweg-Gleichrichterschaltung" siehe: http://www.elektronik-kompendium.de/sites/slt/0201071.htm
So wird eine Halbwelle mit 15V auch auf den 5V Regler gehen, denn der Strom wird in jedem Fall über D7 auf Masse geleitet. D3 wird nie leiten. D1 und D5 sind komplett parallel, also eine Überflüssig. Nur D5-D8 beibehalten und den 5V Regler aus der Mittelanzapfung versorgen.
Super, und das verstehe ich sogar! Danke für eure Hilfe! Macht es Sinn, zwischen dem Trafo (Mitte) und C3 noch eine Diode in Schaltrichtung zu setzen?
Christian R. schrieb: > Super, und das verstehe ich sogar! > > Danke für eure Hilfe! > > Macht es Sinn, zwischen dem Trafo (Mitte) und C3 noch eine Diode in > Schaltrichtung zu setzen? Nur wenn Du mir nicht traust... D7 und D5 bilden einen Mittelpunkt-Zweiweg-Gleichrichter für den 5V Regler, es wird nur jeweils eine positive Halbwelle aus S1 und eine aus S2 nach Masse zugelassen.
ich traue dir ;=) Danke für die Hilfe. Anbei nochmal der fertige Schaltplan.
Was Du aber auf jeden Fall noch einplanen solltest sind ein paar Sicherungen! Christian R. schrieb: > Macht es Sinn, zwischen dem Trafo (Mitte) und C3 noch eine Diode in > Schaltrichtung zu setzen? Wenn dann eher von IC1.Pin3 nach IC1.Pin1
> Macht es Sinn, zwischen dem Trafo (Mitte) und C3 > noch eine Diode in Schaltrichtung zu setzen? Nein. Du hast nur 7.5V. In schlechten Zeiten bei 10% Netzunterspannung nur 6.75V. Die Spitzenspannung des Sinus liegt dann bei 9.5V. Du hast glücklicherweise nur 1 Diode zur Gleichrichtung, aber die leitet mehr als 1A und hat daher 1V Spannungsabfall, bleiben 8.5V als maximale Ladespannung des Elkos. Der Verlust mit 4700uF in 1/100 Sekunde bis zur nächsten Halbwelle liegen bei 2V pro Ampere. Der 7805 braucht aber mindestens 7.5V um 5V bei 1A liefern zu können. Du darfst also nur 500mA entnehmen, sonst wäre der Elko schon zu klein. Mit noch einer Diode bekommst du nur 7.5V, hast also gar keine Luft nach unten mehr zur Entladung des Siebelkos. Er müsste unendlich gross sein. Die Schaltung reicht mit dem 7.5V Trafo also bei 2 Dioden gar nicht mehr für 5V aus, du müsstest einen LT1086-5 low drop Regler nehmen, oder Schottky-Dioden als Gleichrichter, oder sonstige Tricks um mit der eigentlich zu niedrigen Spannung auskommen zu könne - oder dein Gerrät stürzt eben bei jedem Netzspannungseinbruch (Staubsauger einschalten) ab.
Mit einem alten Heiztrafo 2*6,3V AC, Schottkydioden und low-drop-Reglern wird das ganze sogar noch effizienter. Aber die gibts kaum noch zu kaufen. Der Trafo könnte etwas lauter brummen, da abwechselnd zwei verschiedene Wicklungen den Strom liefern, vor allem bei sehr unsymmetrischer Last. Für die Wärmebelastung ist das eher günstiger.
Ich habe mir mal ein Spreadsheet in Microsoft Excel gebastelt, mit der man das Lade-C berechnen kann. Ein negatives Ergebnis für den Kondensator bedeutet, dass die Spannung des Trafos nicht ausreicht.
Bitte melde dich an um einen Beitrag zu schreiben. Anmeldung ist kostenlos und dauert nur eine Minute.
Bestehender Account
Schon ein Account bei Google/GoogleMail? Keine Anmeldung erforderlich!
Mit Google-Account einloggen
Mit Google-Account einloggen
Noch kein Account? Hier anmelden.


