Hallo, ich will ein Signal Sinus AC 300 mV 10 MHz auf 12V Sinus 10MHz verstärken. wenn das Signal am Ende mit ca. 7V Offset rauskommt, wäre es schön :D mein problem ist, ich suche einen passenden OP, leider habe ich keine Ahnung wie und wonach ich suchen muss. Auf welche Daten im Datenblatt muss ich achten? danke für jede Hilfe
Wenn es überhaupt einen passenden OPV dafür gibt wird er teuer und schwer beschaffbar und kaum durch einen anderen ersetzbar sein. Du hast übrigens die Ausgangsimpedanz vergessen. Aber ich nehme mal an, Du willst 50 Ohm treiben. Also bau es diskret auf. Entweder als Push-Pull mit PNP-NPN oder, wenn der Energieverbrauch nicht so kritisch ist, als "normale" A-Stufe. GGf. geht auch B/C-Betrieb mit anschließendem Filter/Band-/Tiefpass der die negative Amplitude dazu bastelt. Viele Grüße, Martin L.
hmm dann brauch ich einen passenden transistor, gleiches problem... der bc547 kanns leider nicht, mit dem bekomme ich nur maximal 3V hin... treiben will ich eine last von 120 Ohm also benötige ich 100mA, die wollte ich eigendlich dann mit einen transistor holen
Also der Offset ist das leichteste. Die folgenden Parameter sind wichtig fuer Dich: Versorgungsspannung - da Du 12V Hub zentriert bei 7V willst, ist Dein Ausgangsspannungbereich also 1V bis 15V. Die meisten Op-Amps koennen nicht bis ganz zur Versorgungsspannung gehen (ausser sie sind "Rail-to-Rail Output), also brauchst Du wohl ~+/-20V. Stell gleich mal sicher, dass der Op-Amp das auch kann. Eventuell kann man ihn asymmetrisch betreiben (Datenblatt befragen), also z.B. VEE=0V, VCC=25V. (das Eingangssignal darf dabei natuerlich auch nicht bis Null runtergehen). Zweiter wichtiger Parameter - Gain-Bandwidth-Product (GBP). Fuer Op-Amps mit Spannungsfeedback ist das eine naeherungsweise Konstante - z.B. ein GBP von 100 MHz heisst, dass Du ein 10 MHz-Signal um maximal Faktor 10 verstaerken kannst, oder ein 1 MHz-Signal um Faktor 100 (wenn Du mehr Verstaerkung brauchst, eben zwei Stufen hintereinanderschalten). Das GBP gilt allerdings nur fuer Kleinsignalbetrieb. Bei grossem Spannungshub ist dann noch die "Slew Rate" wichtig - angegeben in V/us oder V/ns. Das kann die Banbreite begrenzen, auch wenn das GBP noch gut aussieht. Bei 10 MHz Sinus mit 12V amplitude ist die slew rate nahe bei 200V/us (wenn ich mich jetzte auf die Schnelle nicht verrechnet habe :-) - dein Op-Amp muss also besser sein als das. Such mal bei Texas Instruments, Analog Devices oder Linear. Wollte schon den Texas-Instruments THS4031 empfehlen, aber fuer den grossen Hub ist leider die Slewrate zu gering.. Wolfgang
Es ist ja nicht ganz klar. Meint er jetzt 12Veff oder 12VSS. Das ist schon ein wesentlicher Unterschied. Weiterhin ist nicht ganz klar, Will er nur die Frequenz 10MHz? oder will er ein Frequenzband von wenigen Kiloherz bis 10MHz? Wenn er nur 10 MHz benötigt, würde ich einen Resonanzverstärker aufbauen, mit z.B. 2N3866 und einen Schwingkreis im Kollektorkreis und das Signal auskoppeln. Ansonsten bliebe die Lösung mit einer Gegentaktausgangsstufe bestückt mit 2N3866 und 2N5160. Wobei der 2N5160 schwer erhältlich und relativ teuer ist. Die älteren Funktionsgeneratoren waren genau mit diesen Transistoren bestückt, und konnten locker 20VSS bei 10MHz. Allerdings war die Spannung bei 50 Ohm Last nur noch die Hälfte, weil am Ausgang ein 50 Ohm Widerstand in Reihe geschaltet war um den Ausgangswiderstand auf 50 Ohm festzulegen. Die Gegentaktstufe selbst hatte nur einen Ausgangswiderstand von 1-2 Ohm bei 10 MHz. Vielleicht kann man durch erhöhen der Betriebsspannung die Aussteuerbarkeit vergrößern. Das geht aber vermutlich nur bei rein diskret aufgebauten Verstärker, da Operationsverstärker meistens mit max +-18V Betriebsspannung betrieben werden dürfen. Als Vorlage würde ich ein Schaltbild des Ausgangsverstärkers eines älteren Funktionsgeneratoren nehmen. Wavetek z.B. Ralph Berres
Also ich kann hier auch nur einen Resonanzverstärker empfehlen. Wobei allerdings zu bedenken ist, das im Bastelhandel (ich nenne jetzt keine Namen) viel chinesischer Dreck als 2N3866 oder 2N5160 verkauft wird. Ich hatte mal einen Verstärker für 13,56Mhz entwickelt der hatte wunderbar funktioniert, bis Transistoren aus Bastlerläden dafür eingekauft werden mussten weil die Erbsenzähler die Lagerbestäde auf 0 gefahren hatten. Meiner Meinung nach ist in diesen Transistoren nicht das drin was drauf steht. Beim Design des Versärkers ist auf die stablisierung des Arbeitspunktes zu achten. (Temperatur effekt wenn sich der Transistor erwärmt)
Hallo, bau das nicht komplett diskret auf. Du wirst bei den Transistoren mit der Einganskapazität deine Probleme bekommen. Nimm erstmal den OPA350(Farnell). Der hat 250 MHz Bandbreite. Da hast du erstmal weniger Stress. Der geht allerdings nur mit 5V. Danach kannst du einen kleinen Verstärker bauen mit Transistoren. Weil du dann nur noch einen kleinen Verstärkungsfaktor brauchst, kommst da an der Stelle auch wieder mit dem BC547 weiter. Ansonsten kannst du BF820 versuchen. Die haben eine kleinere Eingangskapazität. Falls das nicht klar ist schaust du mal nach Miller-Kapazität. Gruß, Jens
hallo, Wolfgang, danke diese daten helfen mir schonmal echt weiter... kannst du aber nochmal auf die Slew Rate eingehen. es ist doch uspitze/anstiegszeit oder? wie sieht das beim sinus aus? amplitude/zeitbei_Pi/2? zum signal, jo ist etwas unklar beschrieben also ich versuchs nochmal ich bekomme ein 8 bit sinus, mit einer Amplitude von 300mV (Uspitze) AC ohne offset. raus brauche ich einen sinus von 12 V, Uspitzespitze. also einer amplitude von 6 V. das ganze mit einen offeset von ca 7 V. so das der höchste wert bei ca 13 V liegt und der niedrigste bei 1 V. der offset, steht leider noch nicht ganz fest das müsste ich dann ausprobieren... aber er liegt jedenfalls in dieser nähe... das eingangssignal und ausgangssignal liegt bei ca genau 10MHz und wird sich auch nicht ändern. da ich ein 8 bit signal habe, müsste ich ihn natürlich noch durch einen TP schicken. bisher hatte ich mir einen verstärker gebaut wie folgt als erstes eine emitterschaltung auf ca 3Vss, der verstärker hat ein emitterwiderstand und der AP liegt bei ca 2,1 V. Transistor BC547. anschließend TP dann noch mal emitterschaltung mit emitterwiederstand, hier bekomme ich leider in der praxis keine verstärkung mehr hin, auch wenn pspice was anderes behaupte :| (auch wieder BC547) ich bekomme allgemein kein stärkeres signal mit dem BC547 als 3V raus...
Digi Ich rate dir einen Resonanzverstärker aufzubauen. Einen Breitbandverstärker mit der Ausgangsspannung bei 10MHz und zu dem bei nur 15V Single Betriebsspannung ist alles andere als trivial. Bc547 gehen da nicht. Ralph Berres
hab mal etwas gegoogelt zu Gegentakt-Ausgangsstufe habe ich gefunden das die nicht für anaolog signale geeignet ist, also hilft mir es doch nicht oder? zu Resonanzverstärker habe ich garnichts gefunden, hat da jemand mal ein schaltplan?
Ältere DSL-Treiber wie LT1210 oder AD815 sollten das schaffen. Videoendstufen von Monitoren scheiden wahrscheinlich wegen der hohen Betriebsspannung aus, solche wie LM1203 sind etwas schwach auf der Brust. Arno
Der AD815 schafft das garantiert nicht. Der macht schon bei 2 MHz schlapp. Der LT1210 könnte das so gerade schaffen. Ralph Berres
Hallo Digi: > da ich ein 8 bit signal habe, müsste ich ihn natürlich noch durch einen > TP schicken. Was soll denn das bedeuten? Warum um Gottes Willen willst Du einen Sinus, von dem Du behauptest, es sei nie etwas anderes, ueber einen TP schiecken? Und was hat das bitte mit X Bit zu tun? Ohne genauere Angaben wird das nix........was ist denn die Ausgangslast? Ohne diese Angabe ist "Resonanzverstaerker" schon richtig! Einfach einen Schwingkreis nehmen und den Eingang an eine entsprechende Anzapfung legen. Fertig. Oder noch einfacher: Trafo nehmen. Und die Disdkussion um den richtigen TRansistor ist Humbug wenn der Rest nicht klar ist. Dann kann ich Dir auch einen 2N3055 empfehlen...... Gut wenigstens, dass OP schon abgehakt ist. Gruss Michael
Noch zwei Tips, ich habe allerdings nicht kontrolliert, ob die wriklich was mit so einem grossen Hub haben: Minicircuits - fuer voll aufgebaute Breitbandverstaerker; die sond normalerweise sehr guenstig und gut. Hittite - Gain Blocks (im wesentlichen ICs mit integrierten RF-Transistorstufen). Maxim (www.maxim-ic.com) fuer op-amps. Lass Dich uebrigens nicht von einem der ersten Posting schrecken - auch exotischere Op-Amps bekommt man von den namhaften Herstellern normalerweise sehr einfach - naemlich als Gratis-Samples (das ist witzigerweise oft auch viel einfacher und schneller, als sie irgendwo zu kaufen - verstehe es, wer will). Wolfgang
"naemlich als Gratis-Samples (das ist witzigerweise oft auch viel einfacher und schneller, als sie irgendwo zu kaufen - verstehe es, wer will)." Naja, als Privatmann hat man es da wohl inzwischen schwerer Seit die Masche aufgekommen ist zum Zwecke des Wiederverkaufs zu samplen. Vielleicht ist es einfacher weil nur die Samples jemals wirklich produziert worden sind? ;)
Stimmt allerdings, dass inzwischen etwas besser geprueft wird. Aber ueblicherweise braucht man bloss eine Firmen- oder Uni-E-mail-Adresse und dann ist es kein Problem. Sollte man natuerlich im Namen der Fairness auch selber nicht missbrauchen! Zumindest bei Maxim habe ich oft den Eindruck, dass die ihre Teile an Nicht-Grosskunden (die gleich Tausende Stueck ordern) eigentlich lieber als Samples verschenken, anstatt ein paar lumpige Dutzend oder Hundert zu verkaufen. Deshalb verwende ich deren Teile nur noch, wenn das fertige Produkt sicher nie in (Klein-)Serie gehen wird... Wolfgang
Ich habe so meine Zweifel ob diese Gainblock ICs und die HF Breitbandverstärker von Mini Circuits wirklich 12VSS abgeben. Die 1db Kompressionsgrenze liegt so bei maximal 19dbm. das sind nicht mal 2,23V an 50 Ohm. Also noch keine 6VSS. Wenns darüber gehen soll wird es richtig teuer. Dann haben wir es nämlich mit Leistungsverstärker zu tun. Ich bleibe dabei. Es ist unsinnig einen Breitbandverstärker zu bauen, wenn man nur 10MHz verstärken will. Es sind auch kaum Operationsverstärker verfügbar, die bei 10MHz noch 12VSS abgeben und dafür nur eine Eingangsspannung von 300mV benötigt. Die meisten heute verfügbaren wirklich schnelle OPs sind nur für 5V Betriebsspannung konzipiert. Selbst mit 2 Stück in Brückenschaltung kommen da noch keine 12VSS raus. Ein 2N3866 mit einen Schwingkreis im Collektorkreis oder einen Collinsfilter am Ausgang des Transistors ist vermutlich der beste Weg. Ralph Berres
Was wir ausserdem noch nicht wissen (Digi - bitte mehr Info dazu!) - was soll denn die Treiberimpedanz sein? 50 Ohm? Oder kann es hochohmiger sein? Zumindest im letzteren Fall koennten man den Hub auch mit Hilfe eines geeigneten RF-Trafos rauftransformieren - natuerlich wird dabei ebenso die Ausgangsimpedanz hochtransformiert. Minicircuits hat eine grosse Auswahl an RF-Trafos. (und nein, ich bin nicht Teilinhaber dieser Firma :-) Ich sage damit nicht, dass eine diskret aufgebaute, resonante, schmalbandige Ausgangsstufe keine gute technische Loesung ist - so machen's ohnehin die Profis. Aber fuer den Hobbybastler ist das eventuell etwas abschreckender. Wolfgang
Wolfgang M. schrieb: > Zumindest bei Maxim habe ich oft den Eindruck, dass die ihre Teile an > Nicht-Grosskunden (die gleich Tausende Stueck ordern) eigentlich lieber > als Samples verschenken, anstatt ein paar lumpige Dutzend oder Hundert > zu verkaufen. Naja, man kann deren Krams im Webshop kaufen, das geht schon. Leider wollen sie nach !USA Versandkosten von extremen USD 50 haben (USA dagegen USD 15, was gerade noch im Rahmen liegt). Lohnt also nur, wenn man entweder wirklich viel nehmen will oder jemanden kennt, dem man das in USA zuschicken lassen kann, und der's dann in einen Briefumschlag steckt. ;-) Maxim hat ein anderes Problem: sie entwerfen einfach viel und produzieren dann davon nur Muster um zu sehen, wie gut diese am Markt ankommen. Diese streuen sie seit Jahr und Tag bekanntermaßen günstig unter die Massen, auf dass die Teile bekannt werden. Wenn so ein Teil dann aber wirklich gut ist und man davon ein...zweitausend für eine kleine Serie haben möchte, dann müssen sie davon erstmal ein Los in die Fab reinschieben -- und so ein Fab-Durchlauf dauert halt ein halbes Jahr. (Ich weiß nicht, bis zu welcher Bestellmenge im Webshop sie die Teile noch aus dem Fundus nehmen würden, den sie für die Muster bereithalten. Vermutlich werden sie für 10 Stück noch kein Los anwerfen :), und derartige Kleinmengen kann man dort wirklich bestellen.)
Eventuell könnte man einen BK-Verst.(30-40 dB) etwas modifizieren oder 
vielleicht sogar im Originalzustand benutzen ??Eine 
"Oma"("Nachbrenner")aus dem CB-Funk geht vielleicht auch ??
  Günther Die BK Verstärker liefern auch nur maximal ca 2Veff. Da sind sie dann schon in der Sättigung. Also viel zu wenig. Einen CB Funk Nachbrenner könnte man theoretisch verwenden, doch muss man da den ganzen Eingangs und Ausgangskreis neu dimensionieren und aufbauen. Denn der CB-Funk ist im 27MHz Band angesiedelt. Aber der Transistor ist sicherlich brauchbar dafür.Zumindest ist er überdimensioniert. Denn bei 1 Watt Ausgangsleistung hat man schon 7 Veff. Damit er überhaupt so geringe Leistungen liefern kann, müßt man den Arbeitspunkt vom C in den B Betrieb legen. Was zusätzlich eine Vorspannungserzeugung mit Temperaturstabilisierung notwendig macht. Dies CB-Funk Nachbrenner arbeiten nämlich meistens im C Betrieb. Das heisst die Basis des Transistors liegt gleichspannungsmäßig einfach über eine Induktivität an Masse. Ralph Berres
LT1227 140MHz Video CurrentFeedback Amplifier http://cds.linear.com/docs/Datasheet/1227fb.pdf der kann bei 10 MHz auch noch 40 dB Verstärkung und kostet bei Reichelt 3,62€ http://www.reichelt.de/?ACTION=3;ARTICLE=10917;GROUPID=;SID=28X-vz4awQARwAAHfN7jsba8dfc53a0af3ef09134bcddcecd997c 30mA Output Drive Current Wide Supply Range: ±2V to ±15V 1100V/ms Slew Rate
danke schonmal für eure hilfe aber ich bin jetzt etwas verwirt :D mir wäre ein lösung einer ganz normalen transistor schaltung oder mit OPs am liebsten, geht das den jetzt? an einen trafo hatte ich noch garnicht gedacht, aber dann müsste ich mir ja auch erstmal ein inface basteln, damit die spule mir meinen controller nicht zerschießt
Digi Kesslers Vorschlag könnte noch am ehesten funktionieren. Und da du offensichtlich noch nie einen Resonanzverstärker aufgebaut hast, ist Christophs Vorschlag vielleicht tatsächlich das beste für dich. Aber eigentlich ist es Murks für eine nur 10MHz Schwingung so einen Breitbandverstärker zu nehmen. Das ist nämlich auch nicht so trivial, solch einen schnellen OP einzusetzen. Bei unsachgemäßen Layout hat so ein OP mitunter ein recht interessantes Eigenleben, die einen das Leben zur Hölle machen kann, wenn es einem an den nötigen Erfahrungen fehlt. Ralph Berres
Also man kann sich schon mal viele Probleme sparen, wenn man nicht versucht, in einer einzigen Verstaerkungsstufe 100-fache (40dB) Verstaerkung zu erreichen. Das fuehrt naemlich schnell mal zu ungewollten Oszillationen weil jede kleine Rueckkopplung vom Ausgang furchtbar stark verstaerkt wird. Am besten zwei oder drei Stufen mit jeweils 5x - 10x Verstaerkung einsetzen. Du willst von 300mV auf 12V, das ist also Faktor 40 - sollte in zwei Op-Amp-Stufen gehen. Eine massive Erdflaeche ist auch zu empfehlen (also nicht freifliegend auf Breadboard). Ausgangsleitung vom Op-Amp raeumlich moeglichst weit von den Eingangsleitungen trennen. Wolfgang
Digi schrieb: > > treiben will ich eine last von 120 Ohm also benötige ich 100mA, die > wollte ich eigendlich dann mit einen transistor holen @ Ralph Berres: Dann sehe ich mit den 30mA des LT1227 auch schwarz, während der von dir verteufelte AD815 bei 10MHz und 100Ohm in der Standardbeschaltung (Differentieller Output, Fig.15) deutlich über 20Vss schafft. Arno
hmm also auf 3V bin ich ja schon mit meinen BC457 gekommen, das könnte man ja schonmal als basis nehmen. anschließend filtern und dann?
Ein LT1227 und anschließend ein Buffer, der die Milliamperes liefert, wäre eine Möglichkeit, ich denke an EL2008 oder EL2009 (werden beide nicht mehr hergestellt), oder eben den LT1210, der kann das auch. Der AD815 wird ebenfalls nicht mehr produziert. http://www.analog.com/en/amplifiers-and-comparators/operational-amplifiers-op-amps/ad815/products/product.html http://www.alldatasheet.com/datasheet-pdf/pdf/121620/INTERSIL/EL2008.html http://www.alldatasheet.com/datasheet-pdf/pdf/59867/ELANTEC/EL2009C.html http://cds.linear.com/docs/Datasheet/1210fa.pdf 1.1A, 35MHz Current Feedback Amplifier
hallo, ich wird Beitrag "DDS Power Synthesizer" mal versuchen, die LT1260 hab ich grad "bestellt" :D bin zwar etwas entäuscht, das ich nicht selber was entworfen habe, aber solange es fkt ok... ist es nicht ganz so trivial bei 10 MHz? ich dachte die probleme fangen erst bei 100 MHz an? wie kommt man auf so eine schaltung?
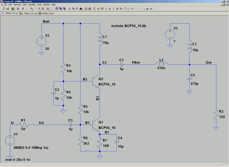
>> Aber eigentlich ist es Murks für eine nur 10MHz Schwingung so einen >> Breitbandverstärker zu nehmen > und wie würdest du es bewerkstelligen? Vermutlich mein Ralph ungefähr so eine Schaltung; s. Anhang. Der Vorteil ist, dass nur die eine Frequenz verstärkt wird, die Schaltung wirkt also wie ein Bandpass und du brauchst deinen A/D-Ausgang nicht besonders Filtern. Du könntest sogar ein 10 MHz Rechtecksignal auf den Eingang geben, der Ausgang sieht trotzdem einigermaßen sinusförmig aus. Die Offset-Spannung mit 7V kann man separat einspeisen. Das soll keine komplett dimensionierte Schaltung sein, sondern nur das Prinzip verdeutlichen. Mit dieser Simulation kommen am Ausgang ca. 12,5Vss raus; in der Praxis kann das schon noch etwas abweichen.
Mit dem PNG-Format hat es irgendwie nicht funktioniert, hier das gleiche Bild als GIF.
Johannes Man könnte L1 jetzt sogar so dimensionieren, das es mit der Collektorkapazität des Q2 bei 10MHz in Resonanz ist. Dann kommt vermutlich noch mehr Pegel raus. Ralph Berres
hab grad mal den thread verfolgt, und sitze an einer ähnlichen sache, wir versuchen das mithilfe eines current feedback OpAmps in den Griff zu bekommen, die haben laut Theorie :) eine von der Verstärkung unabhängige Bandbreite, soweit die Theorie. Ich habe das mal mithilfe der TI Sampleboards aufgebaut, und festgestellt, dass ich grosse Probleme bekomme wenn ich trotz allem die Verstärkung zu hoch wähle. 40 ist da schon eine Marke, aber ich denke, wenn die Dinger so stabil laufen sollten wie es heisst, wird es wohl mithilfe eine Current Feedback OpAmps einfach zu machen sein. "einfach" natürlich :) Falls jmd Erfahrung mit CF hat, kann er ja was dazu schreiben, ich hatte massive Probleme mit Stabilität und Rauschen, wobei auch immer wieder darauf hingewiesen wird in Datenblättern etc, dass man sehr genau auf die beiden Rückkoppelwiderstände aufpassen muss, und diese nicht einfach wahllos auslegen darf, das scheint wohl zu stimmen. Viele Grüsse
> Man könnte L1 jetzt sogar so dimensionieren, das es mit der > Collektorkapazität des Q2 bei 10MHz in Resonanz ist. > Dann kommt vermutlich noch mehr Pegel raus. Bringt für die Amplitude nicht so viel, weil die 10µH-Drossel eine ziemlich hoche Impedanz im Vergleich zur Lastimpedanz am Kondensator C1 (ca. 30 Ohm) hat. Aber die Filterwirkung müsste besser werden und damit die Oberwellen weniger. Vielleicht sagt uns Digi, was er eigentlich damit machen will; dann könnte man beurteilen, ob sich dieser Aufwand lohnt.
> Ich habe ... festgestellt, dass ich grosse Probleme bekomme wenn ich trotz > allem die Verstärkung zu hoch wähle. Das ist eigentlich bei jedem Verstärker so... ;-) Vielleicht kannst du dein spezielles Problem etwas genauer beschreiben, also OP-Typ, Beschaltung, vielleicht einen Schaltplan? Dann wäre es einfacher, eine sinnvolle Antwort zu geben. Ganz allgemein reagieren sehr schnelle OPs mit gleichzeitig hoher Verstärkung ziemlich empfindlich auf alles mögliche, z.B. keine saubere Masse, zu lange Leitungen, zu hochohmige Beschaltung, ...
hi, johannes, kannst du mir einmal kurz erklären was der transistor im collektor zweig von q1 für eine aufgabe hat? die transistoren bcp56 sind die geeignet für das 10 MHz problem? "Vielleicht sagt uns Digi, was er eigentlich damit machen will" ich brauch es als messsignal
Die Transistoren müssten dafür geeignet sein, speziell am oberen 
entsteht aber relativ viel Verlustleistung. Der Arbeitspunkt ist in 
meinem Beispiel auf einen Strom von ca. 100 mA eingestellt, das sind 
insgesamt 2W Verlustleistung.
Die Schaltung sollte in Bezug auf die Verlustleistung noch optimiert 
werden. Ich hab für die Simulation die Versorgung mit 20V ziemlich 
großzügig gewählt, hier ist die Verlustleistung ja "egal"; es müsste mit 
einer niedrigeren Spannung (15V oder 12V) auch funktionieren.
Ansonsten kannst Du für den oberen Transistor auch einen 
leistungsfähigeren nehmen, bzw. einen den man an einem Kühlkörper 
befestigen kann.
> ich brauch es als messsignal
Wenn die Anforderungen bzgl. Genauigkeit und Oberwellen an dieses 
Mess-Signal nicht hoch sind, könnte man das auch etwas einfacher mit 
einem besseren Wirkungsgrad, also weniger Wärmeverlusten machen, indem 
man mit einem MOSFET einfach ein 10MHz-Rechtecksignal erzeugt (z.B. 
0/12V) und dann mit einem Bandpass alle Oberwellen herausfiltert.
Dann kannst Du dir auch den D/A-Wandler sparen, die Amplitude kann übers 
PWM-Verhältnis gesteuert werden.
  hi, so ich brauch jetzt doch nochmal hilfe bei der schaltung von johannes, ich habe es mal aufgebaut und bekomme eine verstärkung von 2V bei 10Mhz, bei 4 Mhz sind es 6V. ich habe den TP am ende entfernt. ich verstehe leider nicht, trotz des links von karadur, wie die schaltung genau versteht. unten ist es eine normale emiter schaltung, aber wie hängt das mit der oberen zusammen? und warum ist der obere transistor über den basis condensator wechselspannungsmässig auf masse?
Digi schrieb: > ich habe es mal aufgebaut und bekomme eine verstärkung von 2V bei 10Mhz, > bei 4 Mhz sind es 6V. Das sind Spannungen, keine Verstärkungen. > ich habe den TP am ende entfernt. Das solltest du besser nicht tun, sonst wird der Verstärker schnell zur Oberwellenschleuder. > unten ist es eine normale emiter schaltung, aber wie hängt das mit der > oberen zusammen? Das ist eine Basisschaltung. Die solltest du vielleicht erstmal verstanden haben, bevor du versuchst, die Kaskode zu verstehen. Ich würde die Kondensatoren kleiner als 1 µF bemessen, sonst könntest du mit 10 MHz schon in den Bereich der Eigenresonanz kommen. Ich würde HF-Transistoren nehmen statt NF-Transistoren.
> ich habe den TP am ende entfernt.
Der "Tiefpass" ist nicht nur ein Tiefpass, sondern der hat die Aufgabe, 
die Last-Impedanz von 120 Ohm auf einen niedrigeren Wert zu 
transformieren, in meinem Baispiel sind das ca. 30 Ohm. Damit wird die 
Spannung am Ausgang ungefähr doppelt so groß als am Transistor.
Wichtig ist, dass dieses LC-Glied genau auf die gewünschte Frequenz 
abgestimmt ist (-> Trimm-Kondensator oder verstellbarer Ferritkern).
Bevor du diese Schaltung nachbaust, solltest Du die Funktion schon genau 
verstanden haben, sonst wird es ziemlich schwierig, evtl. einen Fehler 
zu suchen. Eine Simulation kann hier ebenfalls nützlich sein...
zur Kaskodenschaltung:
Der untere Transistor ist für die Stromverstärkung zuständig. Der 
Ruhestrom muss so eingestellt werden, dass er größer ist als der 
Scheitelwert des sinusförmigen AC-Stroms. Der AC-Anteil ist ca. +/- 100 
mA (doppelt so viel wie am Ausgang), in meinem Beispiel liegt der 
Ruhestrom bei ca. 140 mA.
Die Kollektorspannung des unteren Transistors wird vom oberem Transistor 
auf einem konstanten Wert gehalten, in meinem Beispiel bei etwa 7V. 
Dadurch sieht der untere Transistor an seinem Kollektor einen sehr 
niedrigen Ausgangswiderstand.
Der obere Transistor arbeitet in Basisschaltung, das heißt 
Stromverstärkung = 1. Hier entsteht jetzt am Kollektor eine 
Ausgangsspannung, die um ca. +/- 3V um die Versorgungsspannung herum 
schwingt. Hier ist es wichtig, dass diese Spannung immer deulich über 
der Emitterspannung des oberen Transistors liegt.
Bei 20V Versorgungsspannung ist das ziemlich unkritisch, wenn du die 
Versorgung kleiner machen möchtest, solltest Du darauf achten.
Mit dem LC-Glied entsteht dann die gewünschte Ausgangsspannung.
Ich würde dir empfehlen, zuerst mal den Ruhestrom zu prüfen, der sollte 
irgendwo über 100 mA liegen.
Dann das LC-Glied am Ausgang auf maximalen Ausgangspegel abgleichen.
Am Ende die Eingangsspannung so einstellen (OP-Schaltung, 
Spannungsteiler, ...), dass am Ausgng die gewünschte Spannung anliegt.
Der Hinweis von Jörg mit dem 10µF-Kondensator ist korrekt, der war etwas 
überdimensioniert; mit 100 nF funktioniert das auch.
Die Induktivität im Ausgangs-LC-Glied sollte eine möglichst hohe Güte 
haben, damit bei Resonanz auch die gewünschte Ausgangsspannung 
rauskommt. Die 10µH-Drosseln sind dagegen unkritisch; wichtig ist, dass 
die Resonanzfrequenz deutlich oberhalb von 10 MHz liegt.
  Hallo, ich hätte da auch noch einen Vorschlag. Schau dir mal das nachfolgende Material an, vielleicht hilft dir das weiter: Teil 1 http://www.aoc.nrao.edu/~pharden/hobby/_ClassDEF1.pdf Teil 2 http://www.aoc.nrao.edu/~pharden/hobby/_ClassDEF2.pdf Teil 3 http://www.aoc.nrao.edu/~pharden/hobby/_lpf_pa.pdf branadic
danke johannes, ok, also wenn ich das jetzt richtig verstanden habe soll der schwingkreis von c1 und L2 eine grenzfrequenz von mehr als 10 MHz haben muss. wenn ich diese mit c1 = 1µF und L2 mit 810nH berechne komme ich auf ca. 180 KHz bei c1 = 100nF und L2 = 810nH komme ich auf ca. 560KHz bei c1 = 250pf und L2 = 810nH komme ich auf ca. 11.1MHz sehe ich das richtig? hat es einen besonderen grund, das die spule so klein ist? könnte man nicht einen kleineren kondensator nehmen und eine größere spule? danke
Nein, der Schwingkreis besteht aus L2 (810 nH) und C5 (270 pF). Die 1uF-Kondensatoren C1 und C3 sind Koppelkondensatoren und haben die Aufgabe, den Gleichspannungsanteil zu trennen. Der genaue Wert ist hier nicht wichtig. Rechnerisch bekommt man eine Resonanzfrequenz von ca. 10.7 MHz. Dazu kommen dann aber auch noch andere Kapazitäten (z.B. im Transistor) und Induktivitäten (z.B. Leitungen), so dass die tatsächliche Resonanzfrequenz tiefer liegt. Das kann man deshalb auch nicht exakt berechnen und es ist sinnvoll, einen Trimmkondensator einzubauen, um die Resonanzfrequenz abzustimmen. L2 und C5 sind so dimensioniert, dass sich das gewünschte Widerstandsverhältnis ergibt. Rechnerisch erhält man: R_Last = 120 Ohm X_C5 = 1 / (2*pi*10MHz * 270 pF) = 59 Ohm X_L2 = 2*pi*10MHz * 810 nH = 51 Ohm => R = j*51 + 1/( 1/120 + j*1/59) = 23.3 + j*3.4 Ohm Ich habs in der Simulation einfach ausprobiert, dass es ungefähr passt, deshalb ist das Ergebnis nicht exakt reell. Ich hoffe, dass Du es damit verstehst.
Hallo Digi, > ich will ein Signal Sinus AC 300 mV 10 MHz auf 12V Sinus 10MHz > verstärken. > wenn das Signal am Ende mit ca. 7V Offset rauskommt, wäre es schön :D > > mein problem ist, ich suche einen passenden OP, leider habe ich keine > Ahnung wie und wonach ich suchen muss. Auf welche Daten im Datenblatt > muss ich achten? > > danke für jede Hilfe Bei hochohmigen Lasten würde ich an einen schnellen Operationsverstärker mit 1:4-Transformator (z. B. von Minicircuits) denken: http://minicircuits.com/products/transformers_sm_a.html Wenn Du auf 50 Ohm Wellenimpedanz anpaßt, dann wirst Du aufgrund der recht hohen Leistung kaum einen OPV finden; allenfalls für recht hohes Geld noch bei Apex, das mittlerweile von Cirrus Logic aufgekauft wurde: Die Leistung beträgt: P = U^2/R = 12^2/50 = 2,8 W (bei 12V RMS) Besser geeignet als ein OPV ist wahrscheinlich ein Amateurfunkbausatz wie: QRP-PA 2008 von http://www.qrp-shop.de/ oder http://www.box73.de/catalog/product_info.php?products_id=1899&osCsid=brisk6ul218ap2d62rpu2op8c5 oder (teurer und größer) http://www.communication-concepts.com/an779L.htm Gruß, Michael
Bitte melde dich an um einen Beitrag zu schreiben. Anmeldung ist kostenlos und dauert nur eine Minute.
  
  Bestehender Account
  
  
  
  Schon ein Account bei Google/GoogleMail? Keine Anmeldung erforderlich!
Mit Google-Account einloggen
Mit Google-Account einloggen
  Noch kein Account? Hier anmelden.



 Thread beobachten
 Thread beobachten Seitenaufteilung abschalten
 Seitenaufteilung abschalten