Hi Ich hab bei meiner Schaltung einen PR4404 (Stepup-Wandler), der die Batterie von 3V auf 5V erhöht. Ich hab mir mal das im Anhanh überlegt, allerdings braucht der PR4404 noch sehr viel Strom im Standby: Beitrag "Alternative für PR4404 mit kleinem Stand-By verbrauch" Mit einer extra Ladungspumpe und 2. µC finde ich den Aufwand ein bisschen groß. Man könnte ja auch statt dem Hold Pin des PR4404 über einen Transistor die Zuleitung der Batterie trennen. Da gehen mir dann leider wenn ich das richtig weiß 0.7V flöten. Eine Idee hätte ich: Man nimmt einfach ein Bistabiles Relais. Aber das ist auch nicht das Gelbe vom Ei.
Nicht das ich dein Problem verstanden habe, aber wenn eine Diode mit 0,7 V störend ist, dann einfach einen MOSFET nehmen.
Martin schrieb: > Nicht das ich dein Problem verstanden habe, aber wenn eine Diode mit 0,7 > V störend ist, dann einfach einen MOSFET nehmen. Nein die Diode ist nicht störend, das war meine erste Idee. Dann kommt aber das Problem, das der PR4404 2-3mA im Standby braucht. Die 2. Idee ist dann die Batterie vom PR4404 zu trennen, aber mit einem Transistor und solchen Schaltern geht das nicht, weil die nicht alles durchlassen. Das mit dem Transistor hab ich oben angehängt. Die Idee ist jedes mal: Man drückt den Schalter -> Die Stepup-Wandler liefert 5V -> µC geht an und sorgt sofort dafür das nach dem loslassen des Schalters nicht alles wieder aus geht. Damit er aber trotzdem noch merkt wenn man den Schalter ein zweites mal drückt, trennt die Diode den Pin mit dem der µC die Schaltung am Leben hält, mit dem Pin mit dem der Taster registriert wird.
Wenn Dein µC in Ruhe mit der Eingangsspannung auskommt, aber 5V zum "richtig" funktionieren braucht, kannst Du dem PR4404 auch mit einem n-FET die Masse wegschalten, dann kommt immernoch die Eingangsspannung - Diodenflussspannung an. der FET sollte nur mit dieser Spannung eingeschaltet werden können. mfG ingo
Ingo schrieb: > Wenn Dein µC in Ruhe mit der Eingangsspannung auskommt Meinst du die L bzw. V Typen? Einen L-Type könnte ich verwenden, allerdings wäre das bei Akkus (2.4V) nicht mehr so schön. Ich hab mal ein bisschen rumexperimentiert: Wäre ein PNP Transitor nicht die Perfekte Lösung? Der nimmt sich fast nichts. Der Linke Pin vom µC setzt jetzt Minus auf die Basis und der rechte prüft ob der Schalter gedrückt wird. Die Lampe soll in dem Fall den PR4404 ersetzen, der dem µC natürlich seine 5V liefert.
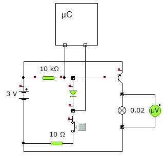
Ich dachte, Du wolltest den Ruhestromverbrauch des 4404 vermeiden. So wie im Anhang, würde er im deaktiviertem Zustand nicht mehr arbeiten, am Controller würde nur die Batteriespannung ankommen. Wenn das zum starten nicht reicht , konnte man den FET auch mit dem Starttaster überbrücken. mfG ingo
Danke jetzt sehe ich wie du es meinst. Meine Schaltung ist leider deutlich komplizierter, braucht dafür nur 2 PNP Transitoren, statt dem FET (ich muss gestehen, da ich noch nie einen brauchte hab ich jetzt keinen Zuhause). Ich muss man meine Schrottsammlung durchsuchen ob sich da was brauchbares findet.
> Ich muss man meine Schrottsammlung durchsuchen...
Wie gesagt, wenn der FET mit der Eingangsspannung nicht geöffnet werden
kann, startest Du den Wandler mit einer Taste über dem FET, dann hat der
µC ja 5V, mit denen sollte der FET auch offenbleiben.
mfG ingo
@L0844354 Weil noch andere IC's im Schaltkreis sind, ich mit dem 4404 die Batterie bis zu 1V aussaugen kann. Außerdem wirds mit 2 Akkus 2.4V knapp und das geht vielleicht auch nur wenn sie voll sind.
Juhu Ich hab jetzt einen gefunden: BS170. Ich hab mal eine Frage: Laut dem Datenblatt hält der nur 500mA aus. Reicht das denn wenn meine Schaltung dahinter bis zu 300mA brauchen kann auch wenn ich z.b Akkus mit 2.4V verwende? PS: Was ist denn das: 8231 5000 AND Ist das etwa ein AND-Gatter? Der hat ein Transistor ähnliches Gehäuse, bei dem ein 2mm langes Metallstück raussteht (irgendwie zu kurz zur kühlung!).
Bitte melde dich an um einen Beitrag zu schreiben. Anmeldung ist kostenlos und dauert nur eine Minute.
Bestehender Account
Schon ein Account bei Google/GoogleMail? Keine Anmeldung erforderlich!
Mit Google-Account einloggen
Mit Google-Account einloggen
Noch kein Account? Hier anmelden.



