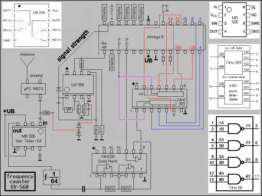
Hi, im Thread ... Beitrag "ATmega8. Umbau als 2GHz Frequenz-Logger" ...wird ständig der Schaltplan (eine 62kB .Gif Grafik) upgedatet, damit der Schaltplan immer genauer wird. Da die Seite mikrocontroller.net das Editieren nur FÜNFZEHN Minuten nach dem Einstellen erlaubt, habe ich ein eigenes Wiki ... http://gy560.wikispaces.com angelegt, wo man die Gif-Grafik sooft editieren kann, wie man will. Wie kann man das Schaltbild des Wikis in den mikrocontroller-net-Thread einbauen, damit der mikrocontroller-net-Thread immer die aktuelle Datei zeigt? Meines Wissens hat mikrocontroller.net keine Syntax, um ein Fremdbild als 'Link' einzubauen.
> Wie kann man das Schaltbild des Wikis in den mikrocontroller-net-Thread Gar nicht. Deine Arbeit war btw auch umsonst. Es gibt hier ein eigenes Wiki. Hauptseite.
Warum machst du ein eigenes wiki anstatt das von mikrocontroller.net zu benutzen? Dann würde einfach ein Wiki-Link genügen...
melt schrieb: > Warum machst du ein eigenes wiki anstatt das von mikrocontroller.net zu > benutzen? weil ich nicht wusste, das mikrocontroller.net ein eigenes Wiki hat, habe ich ein externes Wiki angelegt. -Kann man ein .Gif-Schaltbild mit dem internen Wiki-Link einbinden, und man sieht im Diskussionsforum immer die neueste Version des Schaltbilds?
Daniel W. schrieb: > -Kann man ein .Gif-Schaltbild mit dem internen Wiki-Link einbinden, > und man sieht im Diskussionsforum immer die neueste Version des > Schaltbilds? Nein. Nur darauf verlinken.
Bitte melde dich an um einen Beitrag zu schreiben. Anmeldung ist kostenlos und dauert nur eine Minute.
Bestehender Account
Schon ein Account bei Google/GoogleMail? Keine Anmeldung erforderlich!
Mit Google-Account einloggen
Mit Google-Account einloggen
Noch kein Account? Hier anmelden.
