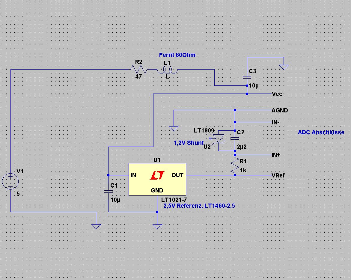
Hallo Ich will mit einem ADC Signale mit max. 16kHz messen. 12Bit netto wären eine gute Sache, lieber wäre mir etwas mehr. Hierfür habe ich einen LTC1864 vorgesehen. Laut Datenblatt hat der ein SNR von 83dB, was rechnerisch ca. 14Bit ergibt. Leider rauschen bei mir gute 6 Bit durch die Gegend. Mein Aufbau: Die Schaltung wird mit 6V aus einem Schaltnetzteil gespeist. Der Digitalteil wird mit 3,3V über einen zusätzlichen Schaltregler versorgt. Der Analogteil wird mit 5V über einen Lowdrop Regler versorgt. Der Testaufbau für den ADC besteht aus 3 Komponenten: ADC 2,5V Referenz für VRef und ein 1,2V Shunt als Signalquelle. Alle drei sind auf eine Vollkupferplatine geklebt, welche per Fädeldraht an den 10cm entfernten uC angeschlossen sind. Die Cs sind alle keramisch. Auf der uC Platine befindet sich ebenfalls die Spannungsversorgung. Ich habe versucht den Schaltplan möglichst so zu zeichnen, dass er dem tatsächlichen Layout entspricht. C3 ist direkt am Vcc-Pin. Darauf habe ich das Ferrit den Widerstand aufgetürmt, um die Spannung ruhiger zu bekommen. Die Referenz ist sehr nah am VRef Pin. Ich habe am Ausgang extra auf einen C verzichtet, da dieser laut Handbuch des LT1460 eher unerwünscht ist. Alle GND-Leitungen gehen auf Vollkupfer. GND habe ich sehr nahe an C3 verlötet. Die Digitalpins habe ich nicht extra eingezeichnet, diese gehen direkt auf die andere Platine zum uC. Laut Handbuch des ADCs müssen Vcc und VRef sehr stabil sein, da Schwankungen direkt in das Messergebnis eingehen sollen. Leider komme ich hier mit meinem Oszi an meine Grenzen. Ich "messe" ein Grundrauschen von ca. 10mV. Dazwischen sind unregelmäßige Spikes mit max. 50mV. Ich bin mir unsicher, ob diese von der Spannungsversorgung kommen oder von meinem Messaufbau. Mit diesem Aufbau hätte ich erwartet, dass von den 16Bit 2-3Bit verrauscht sind. Leider sind es knapp 6. Ich hätte mir von der separaten Platine mit vollkupfer und festem Shunt mehr erhofft. Habt ihr noch ein paar Tips für mich, nach was ich suchen könnte?
Hallo Tilo, mein Vorschlag wäre zunächst mal die Versorgung der Schaltung mit Batterien statt Schaltregler. Dann könntest du ggf. diese Einflussquelle ausschliessen. Gruss K.
> Ich hätte mir von der separaten Platine mit vollkupfer Lass die doch mal sehen (Layout/Foto). Wie ist der Digitalteil angeschlossen (Masseführung)? > und festem Shunt mehr erhofft. Das passt aber nicht zu der Schaltung. Ein LT1009 ist laut Guugel eine 2,5V Referenz... > Platine mit vollkupfer Das Entspricht aber nicht unbedingt dem Beispiellayout aus dem Datenblatt... > Die Schaltung wird mit 6V aus einem Schaltnetzteil gespeist. > Der Analogteil wird mit 5V über einen Lowdrop Regler versorgt. Was ist das für ein 6V Schaltnetzteil?
Hallo Ich habe ein wenig weiter gemacht. Der Digitalteil ist jetzt über einen ADUM2401 vollständig entkoppelt. Die Schaltung wird über einen 6V Akku gespeist. Ist zwar leicht über spec aber noch unter maximum ratings. Der LT1009 ist nicht drin, ich hab nur kein anderes Symbol gehabt. Drin sitzt ein LT1004-1.2, der hat die 1,2V. Das Netzteil ist ein normales externes Netzteil, wie es in ähnlicher weise für USB-Hubs etc. verwendet wird, also nichts besonderes. Mehr weiß ich von dem leider nicht. Im Beispiellayer ist doch auch eine massive GND-Plain unter dem ADC? Was mich wundert: trotz Spannungsversorgung aus Akku und Trennung zur Digitalseite wackeln immer noch 5-6Bits durch die Gegend. Was könnte ich noch anders machen?
>> Das Netzteil ist ein normales externes Netzteil, wie es in ähnlicher >> weise für USB-Hubs etc. verwendet wird, also nichts besonderes. Mehr >> weiß ich von dem leider nicht. .. na was denn jetzt ? ein Akku oder ein Netzteil von dem man nichts weiss ? Es gibt ja solche Netzteile auch in "ganz besch***en" gruss K
Beides. Der Digitalteil hinter dem ADUM hängt am Netzteil. Der Analogteil ist mit einem Akku gespeist. Daher sollte das Netzteil erst einmal egal sein oder? Viele Grüße, Tilo
Darf der ADC keine Kondensatoren an seiner Versorgung haben oder wie jetzt ? Löte da mal ein paar auf die Versorgungspinne dann sieht es wohl auch etwas besser aus.
Da sind doch 10uF dran, C3 hängt direkt wie im Schaltplan vor dem ADC an GND und Vcc. Ich habe C3 bei GND hin gesetzt und dann einen kurzen Draht zu Vcc genommen, damit dessen Ströme keinen langen Weg über die Plane haben.
ArmAb schrieb: > Löte da mal ein paar auf die Versorgungspinne dann sieht es wohl > auch etwas besser aus. Vor allem an VREF! 1nF..10nF NP0 anlöten! Siehe auch http://cds.linear.com/docs/Datasheet/1460fc.pdf "Capacitive Loads".
Danke, ich hab das Handbuch so verstanden, dass wegen der Polverschiebung nach Möglichkeit gar kein C an den Ausgang soll. Immherin, jetzt liegen die Messwerte fast genau 5Bits auseinander, es hat also etwas gebracht. Parallal zu C3 mit 10uF welcher direkt am ADC sitzt habe ich noch 100nF und 100pF angebracht. Ich dachte, dass der 10uF eventuell zu träge ist. Gebracht hat es nichts. :( Ich habe einfach mal die 2,5V Referenz weggelassen und VRef mit Vcc verbunden. Jetzt springen nur noch 2,5Bit durch die Gegend. Ideal gerechnet hat sich die Auflösung halbiert und der Spannungsbereich verdoppelt. klar, dass dann weniger Bits wackeln, aber sollte das nicht linear sein?
Tilo Lutz schrieb: > Danke, ich hab das Handbuch so verstanden, dass wegen der > Polverschiebung nach Möglichkeit gar kein C an den Ausgang soll. Wenn man aus diesem Abschnitt einen Schluss fässt dann sollte er etwa so lauten: Im konkreten Aufbau mit Rs & C spielen und dabei messen/prüfen ist eine denkbare Variante. Vorab sollte man sich mal Gedanken zur Eingangsimpedanz sowie zum dynamischen Verhalten von VREF im ADC beschäftigen um dann sinnvolle Paarungen von R/C zurechtzulegen. Wie weit ist C2 (2.2µF) und wie weit ist der Shunt vom ADC weg, wie ist die Leitungsführung? Man sieht es auf dem Foto sehr schlecht.
Ich weiß, ich hab mir Mühe gegeben, den 3D-Aufbau gut und scharf abzubilden. Die 2,2uF sind direkt am ADC zwischen IN+ und IN-. Der Draht zum Shunt (IN+ -> IN+) nach hinten ist ca 8mm lang, Diagonale (Luftweg) sind ca. 5mm). Gnd des Shunt ist Pin4, der geht direkt auf die Plain. Zum dynamischen Verhalten habe ich mir schon meine Gedanken gemacht, bin aber nicht so weit gekommen, weil mir unklar ist, wann und wie VRef belastet wird. Bei den Eingängen ist es mir klar, weil im Datenblatt steht, dass der Samplekondensator 12pF hat.
Ich hab hier noch nichts gescheites über Vref gelesen. Dessen Qualität wird zu oft vernachlässigt. Oder habe ich es überlesen? Vref sollte auf jeden Fall so gut sein, wie man signifikante bits auswerten möchte. Hab vor einiger Zeit sogar mal mit einem 24-bit-ADC experimentiert, das geht alles. Wenn ich da 14 bits gleich einstampfen könnte, Prost Mahlzeit.
Das ist halt das Ding mit Switched-C SAR's. Bin da auch schon auf die Fresse geflogen. Mich irritiert gerade der LT1009. Was soll das? Wilhelm Ferkes schrieb: > Oder habe ich es überlesen? Ja, hast du. Darum geht es in den letzten X Posts.
Pothead schrieb: >Das ist halt das Ding mit Switched-C SAR's. Bin da auch schon >auf die Fresse geflogen. Der von mir genannte 24-bit ADC hatte Sigma-Delta-Wandlung, also nichts mit Switched SAR.
Den LT1009 habe ich rein, weil ich dachte der tut sich besser als ein Spannungsteiler, um eine Testspannung zwischen VRef und GND zu erzeugen.
Wilhelm Ferkes schrieb: > Der von mir genannte 24-bit ADC hatte Sigma-Delta-Wandlung, also nichts > mit Switched SAR. Meine Aussage bezog sich auf Tilo's Problem. Bei 24Bit wie bei dir hat man zusätzlich noch ganz andere Sorgen...
Arg, jetzt hast du mich durcheinander gebracht: Beitrag "Re: ADC zu viel Rauschen" Es ist ein LT1004-1.2 Ich habe den Shunt ausgelötet und statt dessen 1k Ohm eingelötet, also ein einfacher Spannungsteiler gegen VRef. Sind immer noch 5Bit :(
Tilo Lutz schrieb: > Laut Datenblatt hat der ein SNR von 83dB Wobei beim Rauschen immer der Effektivwert angegeben wird und nicht der Peak/Peak Wert der Dich wahrscheinlich interessiert. Der Peak/Peak Wert liegt ca Faktor 5-7 höher. Also die 5 Bit (pp) sind schon realistisch. Gruß Anja
Guten morgen Natürlich :) Ich habe die Zahlen jetzt sauber durchgerechnet: 1. Von der Messreihe den DC-Anteil abgezogen (Mittelwert) 2. jedes Element quadriert 3. Von den Quadraten den Mittelwert gebildet 4. Wurzel gezogen 5. 2er Logarithmus gezogen Das Ergebnis mit 2,5 sieht jetzt deutlich besser aus. Ich hab schon angefangen an mir zu zweifeln. Noch einmal Danke an alle!
Bitte melde dich an um einen Beitrag zu schreiben. Anmeldung ist kostenlos und dauert nur eine Minute.
Bestehender Account
Schon ein Account bei Google/GoogleMail? Keine Anmeldung erforderlich!
Mit Google-Account einloggen
Mit Google-Account einloggen
Noch kein Account? Hier anmelden.

