Hallo, hab die schaltung(siehe Anhang) in microcap simuliert, allerdings fängt diese an zu schwingen, wie kann ich dies unterbinden? mfg thomas
1. Einmal bitte komplette Schaltung 2. Veringere mal die Step-Width. Schaut so aus als ob der eine viel zu hohe Schrittweite hat beim oberen Graphen.
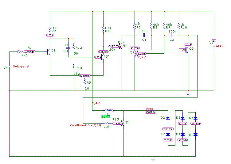
Hier die gesamte Schaltung, rechts astabile Kippschaltung, links Schmitttrigger der bei Unterschreiten der Solarspannung den Multivibrator einschaltet
Naja so grillst du mit etwas Pech die LEDs. Ne Strommessung vom LED Strom wäre nicht verkehrt, um REGELN zu können. So ist dast nix anderes als ein Strompulsgerät :-)
Tom schrieb: > Hier die gesamte Schaltung, rechts astabile Kippschaltung, links > Schmitttrigger der bei Unterschreiten der Solarspannung den > Multivibrator einschaltet Und was soll dabei passieren? Wie schon gesagt, da ist die Schrittweite zu hoch wie es scheint. Dein Akku ist eine ideale Quelle mit 2.4V. Die Spule ist ebenfalls ideal. Der Transistor schaltet hierbei lediglich die Dioden kurz...und damit den Akku...scheint mir nicht sehr sinnvoll zu sein.
Achja, ich hab mal meinen Spicesimulator angehauen und die Transistoren zu BC817 gewählt und die Dioden 1N4148. Dabei kommt dann, sofern die Schrittweite gering genug ist, das im Anhang raus. Schaut auch nicht sehr schön aus.
Hm, was heist schrittweite?(tein?) Inwiefern hat diese Einfluss auf das Schwingverhalten?
Du hast eine sogenannte Transienten-Analyse durchgeführt. Die Zeile für sowas heißt in Spice:
1 | .tran step end start |
Gibt man für step 0 an dann sucht sich das Programm selbst eine Schrittweite die es für brauchbar hält. Anhand deines Simulationsergebnisses sieht man aber, dass das Programm hier die falsche Schrittweite gewählt hat. Das verrät die ungleichmäßige Zackenbildung. Du musst hier Einfluss darauf nehmen und die Schrittweite zum Beispiel auf eine Mikrosekunde setzen. Dann sollte die Zackenbildung verschwinden. ;)
Hm, hab jetzt die Schrittweite eingestellt, funzt! danke ... schrieb: > und was soll das bitte Darstellen? Einen Step up Wandler (2,4V->...) der die Led(6 dioden) zum leuchten bringt
Hm, bekomm nun am Ausgang folgendes Ergebnis (siehe Anhang)! Was sagt ihr, leuchtet die Led durchgehend?+ Ist die Schaltung sonst in Ordnung?
Kein Anhang vorhanden, leider. Aufgrund meiner Simulation (bei der ich nicht weiß ob die Dioden und die Transistoren passen) sage ich vorher, dass die LEDs bestenfalls blitzen werden...wenn überhaupt. Zu deinem Step-Up-Wandler fehlt noch ein C, dass dir durchaus helfen könnte. Naja, ich würd den ganz anders aufbauen.
Ich würde mir einen MAX619 schnappen, der macht aus z.B. 2V 5V/20mA. Genau genommen ist der MAX619 ein Stepup-Wandler, der aus 2V...3.6V 5V macht. Zum Ein- und Ausschalten hat der 619 ebenfalls einen PIN. Den könnte man geschickt mit einem Transistor/Schmidttrigger ansteuern (je nachdem wie genau die Schaltschwelle sein muss). Ist der PIN High geht der 619 aus, ist er Low geht der 619 an.
Ich vermisse da ein paar Essentielle Bauteile in deinem Plan... http://de.wikipedia.org/wiki/Aufw%C3%A4rtswandler
Ja, die Diode im wiki ist meine LED. Den Kondensator hab ich nicht reingemacht, hat mir so jemand den Tip gegeben. Hab auch schon mit Kondensator und Diode simuliert, es kommt ungefähr dasselbe Ergebnis,nur der Stromimpuls ist abgerundet!
Ja, kann schon klappen aber es zappelt halt nicht grad wenig. Ich würde mir, da es ja ein einmaliges Projekt ist (zu sein scheint?), den MAX619 z.B. als Sample von Maxim schicken lassen. Das sind recht nette 5V mit 20mA Strom und das dürfte reichen eine LED das Leuchten beizubringen. Ne Brown-Out-Schaltung für die Schaltschwelle ranbasteln und man kommt mit wenig Bauteilen aus.
Bitte melde dich an um einen Beitrag zu schreiben. Anmeldung ist kostenlos und dauert nur eine Minute.
Bestehender Account
Schon ein Account bei Google/GoogleMail? Keine Anmeldung erforderlich!
Mit Google-Account einloggen
Mit Google-Account einloggen
Noch kein Account? Hier anmelden.




