Hallo, ich habe mir eine Zündanlage für Motoren gebaut. Das Teil funktioniert nach dem Prinzip der Thyristorzündanlage. Das heißt es wird erst Hochspannung erzeugt (ca. 200 Volt)und in einem Hochspannungskondensator zwischengespeichert. Dieser wird dann über einen Thyristor an eine Zündspule durchgeschaltet, wodurch der Funken erzeugt wird. Mein Problem ist im Moment, dass der Thyristor bei mir nach dem Zünden leitend bleibt, weil der Sperrwandler, der die Hochspannung erzeugt, permanent Strom nachliefert. Da ich keine Möglichkeit gefunden habe, den Sperrwandler so lange anzuhalten, bis der Hochspannungskondensator entladen ist, möchte ich jetzt einen Transistor einsetzen. Ich hatte zufällig noch einen E13007F2 da und habe diesen ausprobiert. (http://pdf1.alldatasheet.com/datasheet-pdf/view/83847/FAIRCHILD/KSE13007F.html) Leider bekommte ich damit keine Zündfunken. Der Kondensator entlädt sich zwar über die Zündspule, aber es wird kein Zündfunken erzeugt :( Wisst ihr woran das liegt? Die Basis habe ich mit einem 100 Ohm Widerstand und einer Spannung von 5 Volt (aus der Batterie) versorgt. Ist dieser Transistor ungeeignet? Wenn ja, was für ein Modell brauche ich dann? MfG Destrono
Warum gerade 100 Ohm? Hattest Du den gerade da? Wie sperrst Du den Transistor anschließend, nachdem Du ihn über die 100 Ohm eingeschaltet hattest? Macht der das von selbst? mal mal auf...
Hallo Destrono, ohne Schaltbild kann keine vernüftige Aussage gemacht werden. Der Transistor wäre schon geeignet. Er hält 400V aus. Du benötigst aber zwischen Emitter und Kollektor noch eine Ableitdiode. Ansonsten himmelst Du den Transistor. Das Sperren ist eventuell auch nicht so einfach. Da würde ein Emitter-Widerstand helfen. Wie kommst Du auf diesen Typ? Ich hätte eigentlich einen IRFP460 empfohlen. Bei Reichelt unter 2 Euro. http://www.reichelt.de/?ACTION=3;ARTICLE=41707;PROVID=2402 Der hält 500V aus und verträgt bis zu 20A, Impulse bis zu 80A. Er ist bestimmt auch schneller als der Transistor. Die Schaltspannung (Schwelle) ist jedoch höher, wie bei MOSFET üblich 3V .. 4V, so grob gesehen. Wie gesagt, ohne Schaltbild kann Dir vermutlich nicht geholfen werden. Man kann zuviel falsch machen. Gruss Klaus.
irgendjemand hat hier dazu schonmal was gepostet: Beitrag "Re: Auswahl des richtigen µc" myluna dingens, verwendet wurde da auch der IRFP460, war aber eine "normale" Endstufe mit Treiber. Sprich den doch mal an, wenn er da Erfahrungen hat, der baut da ne Menge Zeugs von.
Hallo, danke erst mal für Eure Hilfe. Den 100 Ohm Widerstand habe ich genommen, weil ich der Meinung war, dass der reichen müsste, um die Basis des Transistors ausreichend mit Strom zu versorgen. Ums Sperren habe ich mir keine Gedanken geamcht. Angesteuert habe ich ihn nur über die 100 Ohm per Hand (und das auch nur zu Testzwecken). Später soll das ganze dann per µc laufen. Der ist auch schon richtig programmiert, nur wenn der Transistor bei den langen Einschaltzeiten, die ich mit der Hand umgesetzt habe, nicht vernünftig durchschaltet, wird er es beim µc, der den Transistor bis zu 200 Mal in der Sekunde zünden lässt, erst rech nicht tun. Wovon genau soll ich einen Schaltplan machen? Nur die Ansteuerung des Transistors? Im Grunde habe ich das genau so aufgebaut, wie auf folgendem Schaltplan zu sehen ist: http://www.sax.de/~joerg/hkza-motorrad.jpg Wobei ich mich nur auf den rechten Teil dieses Schaltplans (also den Hochspannungsteil der nach dem Trafo kommt) beziehe. Statt des Thyristors möchte ich aber einen Transistor verwenden, weil der Thyristor nicht mehr zuverlässig sperrt (weil der Sperrwandler Strom nachliefert) Eine Ableitdiode zwischen Kollektor und Emitter habe ich vergessen. Kaputt gegangen ist trotzdem nichts. Wieso ist das Sperren des Transistors nicht so einfach? Bei meinen Versuchen mit der Hand hat er ohne Probleme wieder gesperrt. Er hat ja auch den Hochspannungskondensator auf die Zündspule durchgeschalten, nur dummerweise ist dabei kein Zündfunken entstanden. Beim Thyristor hingegen habe ich auch bei meinen Handversuchen einen zuverlässigen Zündfunken bekommen (wenn auch nur ein mal, weil der Thyristor dann leitend blieb) Die Sache mit dem Mosfet ist einen gute Idee. Einen IRFP 450 hätte ich sogar noch da. Ich befürchte aber, dass ich beim Mosfet Probleme bekomme, weil das Gate ja wieder gelöscht werden muss, oder? Ich habe leider noch fast keine Erfahrungen was Transistoren/Mosfets angeht. Würde es reichen, das Gate einfach über einen Widerstand gegen Masse zu legen, um es zu löschen? Nur dann besteht doch wieder die Gefahr, dass das Signal bei den hohen Geschwindigkeiten durch den Widerstand unsauber wird. 2000-3000U/min ist bei meinem Testmotor Standgas :( MfG Destrono
Ich glaube, Du hast die falsche Schaltung für die Zündung. Den Sperrwandler schaltet man nicht ab. Schau mal hier auf den hinteren Teil mit dem Thyristor. Auch wenn es hier ohne dauerlaufenden Sperrwandler ist. (Ich denke, Jörg hat nichts dagegen) http://www.sax.de/~joerg/hkza-motorrad.jpg
Ach verdammt, hier gänge das auch nicht. Muss mal schauen, ob ich die Schaltung meiner alten Zündung noch finde.
Hallo Destrono, Deine Schaltung ist im Prinzip schon richtig. Aber der Leistungtransistor muss unbedingt von Basis zu Masse einen Widerstand haben. Das Einschalten ist in der Regel problemlos. Beim Ausschalten muss die Basis von Ladungsträgern leergeräumt werden. Je schneller, desto besser. Bei langsammen Vorgängen befindet sich der Schalttransistor länger in der Zwischenphase zwischen "ein" und "aus". Dort wird dann Verlustleistung erzeugt. Der Transistor wird warm oder sogar heiss, bis er stribt. Je steiler die Flanken sind, je höher ist die induzierte Spannung. Und dass will man ja gerade beim Zünden erreichen. Jetzt kann es sein, dass die Spannung UBE noch zu gering ist um einen ausreichenden Basisableitstrom zu bewirken. In diesem Fall baut man dann zwischen Emitter und Masse noch einen Emitterwiderstand ein. Der sollte natürlich nicht unnötig gross werden. Dort fliesst ja der starke Schaltstrom durch. Diese Verluste muss man in Kauf nehmen. Setz mal am Anfang 0,33 Ohm ein. Bei 3 A beträgt damit die Basis-Masse-Spannung = UBE + 1,0 V. Das wirkt sich auf den Ausschaltvorgang positiver aus. Bei Transistoren beträgt UBE 0,6V ... 1,0V und (etwas) höher, je nach Basisstrom. Der MOSFET hat eine Schwellspannung die so bei 3 V ... 4 V. liegt. Hier kann eine genügend schnelle Ableitung meist ohne Source-Widerstand erreicht werden. Ein Gate-Masse-Widerstand ist natürlich auch erforderlich. Zumindest wenn die Quelle nicht von sich aus niederohmig ableitet. Gruss Klaus.
Hallo, danke für die Informationen. Ich habe es jetzt doch mal mit dem Thyristor versucht und konnte das Problem einigermaßen in den Griff bekommen, indem ich den Sperrwandler über den Kontroller einfach während des Zündsignals für 0.2 ms anhalte. Damit läuft der Motor zwar, doch er zündet immer noch sehr unsauber und unregelmäßig. Wenn ich das nicht auch noch in den Griff bekomme, schmeiße ich den Thyristor endgülig raus. Jetzt hat sich aber ein völlig neues Problem ergeben: Die Zündspannung bringt den Kontroller teilweise zum Abstürzen. Vor allem dann, wenn der Funke nicht mehr überschlägt (das ist z.B. der Fall, wenn der Kerzenstecker nicht auf der Kerze steckt). Wisst ihr, wie ich das Problem beheben kann? Muss ich die Masse(den Minuspol) von der Kontrollerstromversorgung mit der Motormasse verbinden? Gegen negativ induzierte Spannungen, die von der Zündspule wieder zurück tranformiert werden, müsste die Anlage eigentlich geschützt sein, weil ich eine 1n4007 parallel zur Zündspule geschalten habe (kann man auch auf Jörgs Schalplan erkennen. Hier entspricht sie der Sy360) Das zweite Problem, das aufgetreten ist, war, dass ich bei einer Erhöhung der Sperrwandlerspannung auf 400 Volt keinen Zündfunken mehr bekommen habe. Vermutlich hat sich der Thyristor geweigert, bei dieser Spannung zu schlaten. Woher kann das kommen? Weiß jemand von Euch ob es Sinn macht bei einem Thyristor das Gate ebenfalls über einen Widerstand gegen Masse zu legen, damit es sich entladen kann? Vermutlich eher nicht, weil da eh Spannung anliegt, sobald der Thyristor gezündet hat, oder? Dann hätte ich noch ein paar Fragen zu den Transistoren: Meinen Kse13007F habe ich mit 5Volt Basisspannung und dem Widerstand von 100 Ohm versorgt. Lautet die Bezeichnung für die Basisspannung, ab der der Transistor komplett leitend wird "Base-Emitter Saturation Voltage"? Weil die müsste ich laut Datenblatt längst erreicht haben. Ich werde es morgen trotzdem zu Testzecken noch mal mit 12 Volt Basisspannung probieren. Kaputt machen dürfte ich dabei nichts, so lange die max. 8 Ampere Basisstron nicht überschritten werden, oder? Hat jemand schon mal ein Mosfet bei 200-300 Ein- und Ausschaltvorgängen pro Sekunde mit einem Gatewiderstand angesteuert? Wenn ja, hat das funktioniert? In einem anderen Thread habe ich nämlich gelesen, dass ein Gatewiderstand, der das Gate "entlädt", auch Verzögerungen mit sich bringt und man daher besser einen Mosfettreiber einsetzen sollte. MfG und vielen Dank für Eure Tipps Destrono
probier doch mal einen kleineren zwischenkreiskondensator und eine antiparallele diode mit da dran. eigentlich MUSS der thyristor sperren, da sich die spannung an der zündspule nach dem hohen impuls umkehrt wenn das magnetfeld im kern wieder zusammenbricht. dein fehler könnte auch in der ansteuerung des thyristors liegen, daß dieser evtl. zu lange gatestrom erhält oder durch störspitzen erneut gezündet wird ohne daß du das merkst.
Vorname Nachname schrieb: > Hier entspricht sie der Sy360) SY 360 kommt mir aus DDR-Zeiten sehr bekannt vor,Si-Diode,Sperrspannung 600 Volt,1 Ampere,graues Plastgehäuse.Die Schaltung zu sehen wäre nützlich.
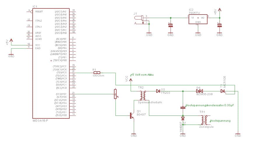
Hallo, ich brauche noch mal dringend Eure Hilfe. Ich habe gerade noch mal ein paar Versuche mit der Anlage und dem Thyristor unternommen und dabei festgestellt, dass die Hochspannung massiv meinen Controller stört. Mit dem Multimeter konnte ich Spannungen im kV Bereich an den Portpins und der Stromversorung des Controllers messen. Dass das Messgerät dabei nicht zuverlässig ist, ist mir bewusst. Ein Oszilloskop habe ich leider nicht. Trotzdem zeigt das deutlich, dass die Hochspannung den Controller stört und nach einer gewissen Zeit auch lahmlegt. Das wird auch der Grund dafür gewesen sein, dass der Motor mit meiner Zündanlage im Moment so unruhig und unberechenbar läuft und nicht hochdrehen will. Ich habe bereits versucht alle Verbindungskabel vom Kontroller mit 1N4007Dioden gegen negative Spannungen abzusichern, doch auch das hat gar nichts gebracht. Ich habe jetzt einen Schaltplan gezeichnet und hochgeladen. So wie auf dem Schaltplan zu sehen, habe ich es auch auf dem Steckbrett verkabelt. Weiß jemand, was ich machen kann, um dieses Problem zu lösen? Muss ich da noch was erden? Im moment ist nämlich gar nichts geerdet. Kann es sein, dass die 1N4007, die ich parallel zur Zündspule geschalten habe, nicht schnell genug ist? Ist habe nämlich schon versucht auch die FR203 vom Sperrwandler gegen eine 1n4007 auszutauschen und musste feststellen, dass die Spannung vom Sperrwandler dann wesentlich geringer ausfiel. MfG Destrono
und hast dir an dem dioden-saurier auch schön die finger verbrannt? immer wieder klasse wenn jemand sowas baut und von sowas keine ahnung hat. was soll denn D4 in dem zusammenhang bringen? daß die den vollen stromimpuls (das sind im extremfall einige 10A bei thyristorzündanlagen) abbekommt und dir leistung klaut ist dir klar? und wo bekommt deine zündanlage eigentlich ihr timing her wann sie zünden soll? hast du dafür gar keinen geber?
Vorname Nachname schrieb: > die 1N4007, die ich parallel zur Zündspule geschalten Normalerweise ist in Thyristor HKZ die Diode antiparallel zum Thyristor,parallel zur Zündspule ist da nichts.
Günther N. schrieb: > Normalerweise ist in Thyristor HKZ die Diode antiparallel zum > Thyristor,parallel zur Zündspule ist da nichts. Falsch. Bei normaler Zündung wird bei Unterbrechung des Stromflusses der Funken gezeugt. Bei HKZ beim beginnenden Stromfluss. Deswegen keine 12 V, sondern paar hundert Volt bei der HKZ.
@Ben: Ich habe mir sehr wohl was dabei gedacht, diese Diode hier einzubauen. Ohne diese Diode würde die ganze Angelegenheit nicht laufen. Die Diode hat hier die Funktion einer Zenerdiode und stellt sicher, dass der Thyristor schließen kann, auch wenn der Sperrwandler nicht abgeschaltet ist!! Warum genau dieser Typ: Weil der Elektronikladen keine andere mehr hatte. Den Geber habe ich vergessen einzuzeichnen. Das ist ein Hallsensor. Mir geht es ja auch mehr um das Problem mit den Spannungsspitzen und dafür sollte der Schaltplan reichen. MfG Destrono
Wenn mir mal hilfreicherweise mitteilen könnte wie ich hier einen Scann eines Schaltplanes(Format JPG) unterbringe,so würde ich das gern machen.Hab es versucht,bisher keine Erfolge.Okay,Habs nochmal versucht und es funzte irgendwie( aber gleich doppelt).Hab diese Schaltung in DDR-Zeiten 2-3 mal nachgebaut.No Problemo!In Weidezaungeräten wird das gleiche Prinzip verwendet,allerdings nur 1 Impuls/sek
also jetzt nochmal nur damit ich es richtig verstehe - du jagst den kompletten zündimpuls durch sowas wie eine z-diode? und die ist noch nicht explodiert? tapferes kleines bauteil...!!
wozu wird sowas eigentlich versucht ? könnte man nicht einfach ein paar elkos geladen halten .. um die dann getimed duch nen diodensplit zu entladen ? gruss k.
Hallo destrono, die Ansteuerung deiner Zündendstufe muss galvanisch vom µC getrennt werden. Das kannst du mit einem passenden Optokoppler machen. Die Spannungsversorgungsseite des µC sollte ebenfalls galvanisch getrennt sein, wenn das nicht möglich sollte er zumindest geschützt werden (Masse und Spannungsleitung durch eine Drossel führen). Ein verwendeter Spannungsregler z.Bsp. 7805, lässt die ganzen Spitzen ungehindert durch. Die Signaleingänge mit 100 nF Vielschicht-Keramikkondensatoren zu Masse schützen und Pullup/Pulldown 10-20 k (Hallsensor). Die elektromagnetischen Einstreuungen im Signalkabel sind gewaltig und müssen beidseitig gelöscht werden. Haupt-Spannungsversorgung ebenfalls durch Suppressordiode absichern. Die Filterstufen für Steuergeräte im KFZ-Bereich sind eine Wissenschaft für sich und unvergleichlich im Aufwand! Im Bordnetz von Kraftfahrzeugen entstehen durch Relais, Lichtmaschine, regler, andere Endstufen usw. derart unterschiedliche Ströme und Spannungen, dass die Steuergeräte mit einem sehr hohen Aufwand geschützt werden müssen. Wenns nicht klappt kannst du den Schließwinkel mit entsprechender Blechscheibe direkt durch den Hallsensor steuern lassen und eine gute Endstufe verwenden. Bausatz für die Endstufen habe ich hier gefunden: MOSFET (sehr kräftige Funken 4-17V Bordspannung): http://k750.myluna.de/?subject=fridaZSG%20Z%FCndschaltger%E4t&theme=Russenboxer-Elektronik&action=none&id=1 Standard-Transistor (6V und 12V, jeweils unterschiedliche Widerstände): http://www.velleman.eu/distributor/products/view/?country=be&lang=en&id=8946 Das MOSFET-Teil oben kann durch Hallsensor, Lichtschranke oder µC angesteuert werden (habs selbst gekauft..ist zum Selbstkostenpreis, das Beste was ich je hatte), die Untere hat eine zu hohe Stromaufnahme auf Signalseite und braucht eine Vorstufe, funktioniert aber ebenfalls tadellos (habe ich ebenfalls mal gekauft).
Hallo, super, vielen Dank für die Tipps. Eine galvanisch getrennte Spannungsversorung habe ich schon mal, weil der Strom für den Sperrwandler aus einem Akku kommt. Die Absicherung der Signaleingänge vom Hallsensor mit 100nF Kondensatoren habe ich auch schon gehabt. Einen Pullupwiderstand hatte ich allerdings noch nicht verbaut. > Die elektromagnetischen Einstreuungen im Signalkabel sind gewaltig und >müssen beidseitig gelöscht werden. Was muss ich machen, um sie beidseitig zu löschen? Reicht der Kondensator und der Pullup nicht aus? Zum Optokoppler: Weiß jemand zuvällig was für ein Typ hier passen könnte? Ich habe mit Optokopplern leider noch nie gearbeitet. Ich hätte hier sogar noch zwei Stück aus einem Schaltnetzteil liegen. Allerdings befürchte ich dass die viel zu groß sind. Der Typ lautet 3171 (http://www.datasheetcatalog.org/datasheet/panasonic/SHF00003AED.pdf) Zur Suppressordiode: Auch hier wäre ich über eine Typenangabe dankbar. Ich habe in einem anderen Thread gelesen, dass man auch Schottydioden einsetzten kann. Diese hätten sogar den Vorteil, dass sie schneller seien. Drosseln habe ich auch noch welche aus einem Schaltnetzteil gefunden. Die sind sogar recht klein und wurden direkt nach dem Trafo zur Dämpfung eingesetzt (diese Ausgangsspannung hatte sogar ebenfalls 5Volt). Ich werde die einfach mal ausprobieren, schaden sollte es nicht. Danke auch für die Links. Ich werde darauf auf jeden Fall zurückkommen, wenn meine Schaltung nicht funktioniert. MfG Destrono
Vorname Nachname schrieb: > Was muss ich machen, um sie beidseitig zu löschen? Reicht der > Kondensator und der Pullup nicht aus? Beidseitig meint auch am Hallsensor, nicht nur Steuergeräteseitig. Dazu zwei 4,7 nF Kerkos (Vielschicht)von Signal und VCC an Masse, sowie einen 10 k von Signal zu VCC. Optokoppler nimmt man einfach den CNY-17F III, der ist ausreichend Spannungsfest. Suppressordiode: P6KE16CA (12V) oder eben entsprechend der Voltzahl. Schottky in Reihe VCC ist auch hilfreich, ja.
Hallo,
danke für die Typenbezeichnungen.
Zur Suppressordiode hätte ich noch eine Frage:
Meine Schaltung läuft komplett mit 5 Volt. Reichti die P6KE6.8CA noch
aus, oder ist die Reverse Voltage hier bereits zu hoch?
Ist so ein Do15 Gehäuse groß? Ist das größer als das Do41?
>Schottky in Reihe VCC ist auch hilfreich, ja.
Ist damit gemeint VCC - Schottydiode - Signalpin - Schottydiode - Masse?
Nur leider habe ich keine Schottydioden mit Vr= 5Volt gefunden.
MfG
Destrono
Arhur schrieb: > die Ansteuerung deiner Zündendstufe muss galvanisch vom µC getrennt > werden. Warum "muss" sie das denn? Eine galvanische Trennung ist eine Möglichkeit. Sinnvoll wäre es, erstmal herauszufinden, wo denn die Einkopplung herkommt. Ich vermute mal, dass es sich um eine nicht optimale Masseführung handelt, die dazu führt, dass die Stromimpulse an der Induktivität einer Leitbahn einen Impuls erzeugen. Wichtig wäre es, dass man im Layout den Leistungskreis und den Steuerkreis maximal voneinander trennt. Die einzige Verbindung ist dann ein Leiterzug von der Masse des Steuersystems zur Katode des Thyristors. (Wenn die beiden Kreise versorgungsmäßig sowieso getrennt sind, kann man dort auch noch einen 100-Ω-Widerstand einfügen.) > Das kannst du mit einem passenden Optokoppler machen. Der wiederum braucht aber eine sekundäre Spannungsversorgung, während die direkte Ansteuerung die Zündenergie für den Thyristor aus dem Steuerkreis beziehen kann. Im Prinzip wäre das wohl dank der separaten Versorgung des Leistungskreises aus einem Akku mit dem Optokoppler machbar, andererseits ist das natürlich noch lange keine Garantie, dass der Controller danach keine EMV-Probleme mehr hat. Was sofort auffällt ist die fehlende Beschaltung des /RESET-Pins am Controller und die fehlenden Abblockkondensatoren an Vcc. Unser TE sollte sich zumindest mal die Appnote über ein EMV-gerechtes Design von AVR-Schaltungen ansehen: http://www.atmel.com/dyn/resources/prod_documents/doc1619.pdf Außerdem sollten sämtliche unbenutzten Pins als Ausgänge auf low- Pegel geschaltet sein, damit sie nicht als Antennen wirken. Arhur schrieb: > Die Filterstufen für Steuergeräte im KFZ-Bereich sind eine Wissenschaft > für sich und unvergleichlich im Aufwand! Soweit ich das verstanden habe, handelt es sich hier nicht um einen Betrieb in einem Kraftfahrzeug.
Bitte melde dich an um einen Beitrag zu schreiben. Anmeldung ist kostenlos und dauert nur eine Minute.
Bestehender Account
Schon ein Account bei Google/GoogleMail? Keine Anmeldung erforderlich!
Mit Google-Account einloggen
Mit Google-Account einloggen
Noch kein Account? Hier anmelden.

