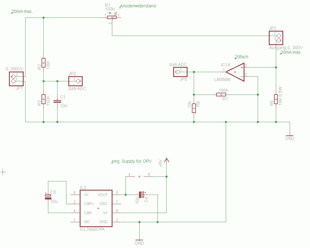
Hallo, nach einigen Frage-Threads [danke für die Geduld mit mir!] habe ich mich nun gewagt, ein eigenes "Netzteilkonzept" mal aufzustellen. Zunächst was zum Hintergrund: Ich habe ein MHV12300S10P-Modul von Traco, das mir 0..300V liefern kann bis 10mA maximal (oder durch Parallelschaltung zweier Module 20mA). Datenblatt hier: http://www.tracopower.com/fileadmin/medien/dokumente/pdf/products/dc_dc_converters/mhv.pdf Ich möchte damit sog. Nixie-Röhren betreiben. Die brauchen einen Anodenwiderstand im Bereich 20-100kOhm. Aus Reedrelais baue ich mir einen einstellbaren Widerstand im Bereich 0..100kOhm. Das ist das Poti R1 im Schaltplan. Ich messe über einen Spannungsteiler und ADC die anliegende Spannung. Über den Shunt R6 fallen bei 20mA ca. 200mV ab, die werden dann über einen nichtinvertierenden Verstärker mit Verstärkungsfaktor 20 auf 4V hochgeschraubt, sodass ich sie gut mit einem ADC auslesen kann. Der OPV bekommt von der Ladungspumpte 7660 die erforderlichen -5V, damit er auch gut an die 0V kommt wenn da gerade nichts fließt an Strom. So weit mein Konzept. Gibt es Einsprüche? Speziell zum Thema Kurzschluss, da dürfte nichts passieren, da der Strom ja auf 20mA begrenzt ist, oder? Jens
@ Jens (Gast)
>Ich möchte damit sog. Nixie-Röhren betreiben. Die brauchen einen
Und wozu dann der Aufwand? Einfach eine feste Spannung von ~200V
einstellen, Vorwiderstände dran, fertig. Was willst du da noch messen
und regeln?
MFG
Falk
Ja stimmt natürlich, dass das zu aufwändig erscheint, aber ich möchte möglichst viele verschiedene Nixies damit "ausprobieren" können und deren Charakteristiken erproben, à là Zündspannung etc. Aber schaltplantechnisch erstmal keine allzu großen Einwände? Jens
@ Jens (Gast) >Ja stimmt natürlich, dass das zu aufwändig erscheint, aber ich möchte >möglichst viele verschiedene Nixies damit "ausprobieren" können Dann dreh am Poti der Quelle, miss Strom und Spannung mit einem DMM und gut. >Aber schaltplantechnisch erstmal keine allzu großen Einwände? Bei 20mA braucht man keinen so kleinen Shunt, einfach 220 Ohm nehmen, der setzt dann gerade mal 88mW um. Ohne OPV. Dein Spannungsteiler ist unnötig hochohmig, Faktor 10 kleiner ist besser. Und R2 sollte man bei 300V durch zwei EInzelwiderstände ersetzen, denn die meisten sind offiziell nur bis 200V geeignet. MFG Falk
Falk Brunner schrieb: > Dann dreh am Poti der Quelle, miss Strom und Spannung mit einem DMM und > gut. Ja sicher geht das so. Aber ist das Nixie-stilecht? Nein ;-) Falk Brunner schrieb: > Bei 20mA braucht man keinen so kleinen Shunt, einfach 220 Ohm nehmen, > der setzt dann gerade mal 88mW um. Ohne OPV. Oh, ich dachte mit einem kleineren Shunt und einem entsprechenden OPV wäre man auf der sichereren Schiene. Denn bei R_shunt = 220R fallen bei 20mA ganze 4.4V ab, und das ist dann auch ein Wert, um den die Spannungsanzeige daneben liegt, das fände ich eher schade. Ist die OPV-Schaltung denn wenigstens OK wenn auch sinnfrei (außer dass ich was mit dem Umgang mit OPVs lerne)? Falk Brunner schrieb: > Dein Spannungsteiler ist unnötig hochohmig, Faktor 10 kleiner ist > besser. Hm OK, ich habe mich nach den gängigen DMMs gerichtet die alle 10MOhm Eingangswiderstand haben bei Spannungsmessung. Falk Brunner schrieb: > Und R2 sollte man bei 300V durch zwei EInzelwiderstände > ersetzen, denn die meisten sind offiziell nur bis 200V geeignet. Oh ja Du hast Recht. Gruß Jens
@ Jens (Gast) >Ja sicher geht das so. Aber ist das Nixie-stilecht? Nein ;-) ???? Zum TESTEN? Was soll daran nciht stilecht sein? Ausserdem, Nixis stammen aus Zeiten, in denen an Mikrocontroller nciht wirklich zu denken war. >20mA ganze 4.4V ab, und das ist dann auch ein Wert, um den die >Spannungsanzeige daneben liegt, das fände ich eher schade. Kann man problemlos rausrechnen. > Ist die >OPV-Schaltung denn wenigstens OK Nein. Dein Spannungsteiler für den nichtinvertierenden Verstärker gehört an den Ausgang. MFG Falk
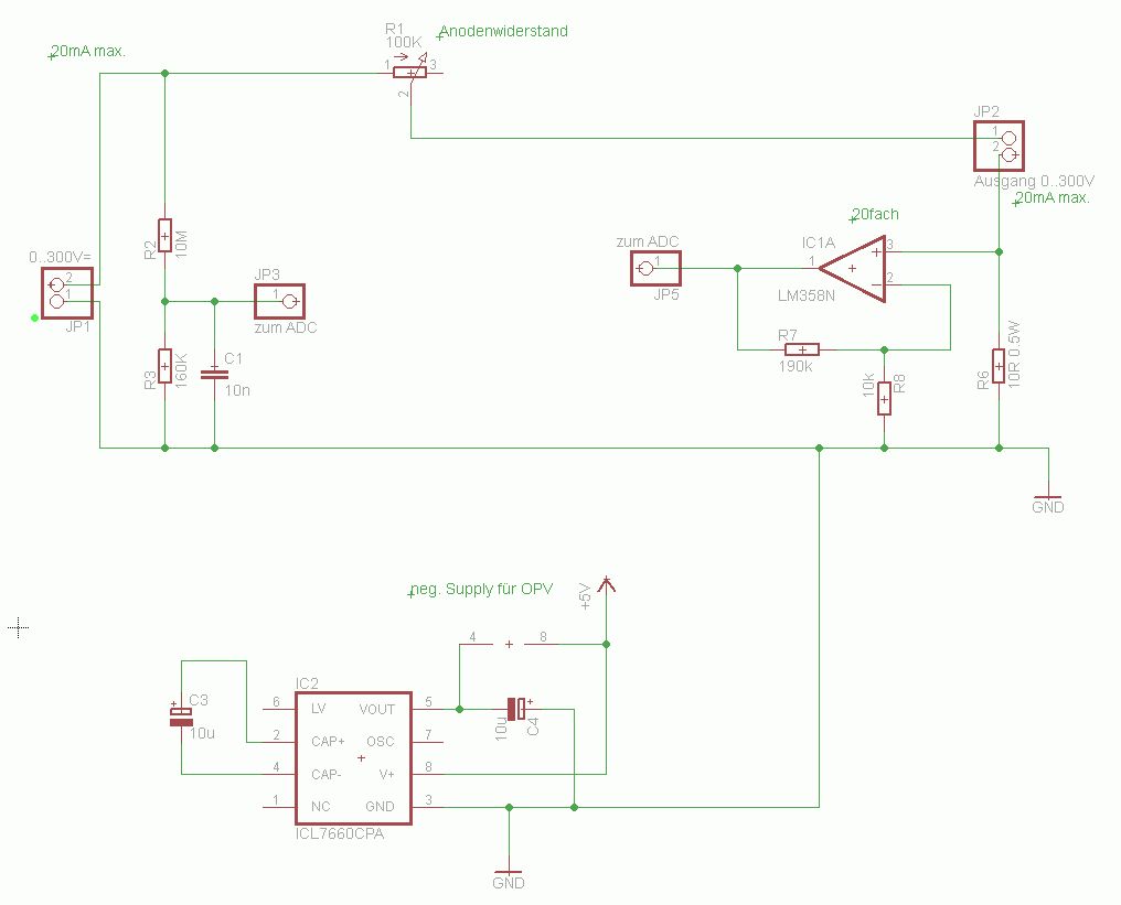
Falk Brunner schrieb: > ???? > > Zum TESTEN? Was soll daran nciht stilecht sein? > Ausserdem, Nixis stammen aus Zeiten, in denen an Mikrocontroller nciht > wirklich zu denken war. Ist vielleicht schwer zu erklären, aber ich habe mir immer gewünscht, dass ich mal ein Gerät habe, mti dem ich kompakt und einfach Nixies testen kann, ohne das dauernde Kabelgewirr und herumstecken bis alles gemessen werden kann. Ich bin ja auch Sammler dieser Nixies, und daher hab ich da ein besonderes Anliegen, und ein Nixie-Tester mit eingebautem Nixie-Volt und Amperemeter ist einfach das Größte ;-) Eigentlich ist es Spinnerei, aber dafür eine für mcih ganz praktische :-) Falk Brunner schrieb: > Kann man problemlos rausrechnen. Da hast du Recht, hmm. Würde aber mal gerne was mit OPVs bauen, daher tendiere ich zur Zeit dazu eher. Ich habe die Schaltung korrigiert und mal neu angehängt, jetzt sollte der OPV-Teil stimmen, oder? Beste Grüße Jens
Dann bin ich ja erleichtert. Gut, jetzt habe ich noch eine letzte Frage: Mir wurde oft gesagt, dass ich die Schaltung zu "spartanisch" aufbaue, d.h. dass hier und da noch der eine oder andere Kondensator etc. was stabilisieren könnte. Gibt es hier solche Stellen? Evtl. nen 100nF parallel zum 7660? Jens
> ich möchte möglichst viele verschiedene Nixies damit "ausprobieren" > können und deren Charakteristiken erproben, à là Zündspannung etc. Mein Gott, das sind Glimmlampen, die ändern ihr Verhalten eh nach Alter, Temperatur, UV-Strahlung, was willst du da mit Messwerten ? Du misst doch auch deine Transistoren nicht nach ihrer Spannungsfestigkeit und Reststrom aus, sondern setzt sie so ein, daß die Datenblattangaben nicht überschritten werden und gut is. Du kannst den Betriebsstrom sowieso nicht messen, der geht in die Alterung ein, zu viel Strom zu schnell kaputt, davon merkst du in einer Messung nichts, sondern (bei fehlendem Datenblatt) nur mit einem beherzten hingucken "passt so". Mit dem Alter steigt die Brennspannung, insofern gibt die Versorgungsspannung der Schaltung irgendwie die nutzbare Lebensdauer vor, zu klein wäre blöd weil die Röhre dann zu früh nachlässt, zu hoch erfordert zu hohe Verluste im Vorwiderstand, der Rest ist ein Kompromiss an dem deine Messwerte auch nichts ändern.
MaWin schrieb: > Mein Gott, das sind Glimmlampen, Vielen Dank für den Kommentar. Aber ob das (für dich) sinnvoll ist oder so habe ich hier ja gar nicht gefragt, ich habe nur darum gebeten, die Schaltung abzuchecken. Abgesehen davon tauscht man sich in Nixie-Sammlerkreisen gerne darüber aus, wie viel Strom verschiedene Nixies verschiedenen Alters so ziehen. Wenn jemand eine neue Nixie gefunden hat ist die dritte Frage (nach Ziffernhöhe und Hersteller) meistens die nach dem Betriebsstrom, da dieser die Röhre charakterisiert. Und dafür ist dieses Gerät ideal. Jens
@ Jens (Gast) >Abgesehen davon tauscht man sich in Nixie-Sammlerkreisen gerne darüber >aus, wie viel Strom verschiedene Nixies verschiedenen Alters so ziehen. Soviel wie dur reinpumpst. Glimmlampen heben einen negativen differentiellen Widerstand . . . >Wenn jemand eine neue Nixie gefunden hat ist die dritte Frage (nach >Ziffernhöhe und Hersteller) meistens die nach dem Betriebsstrom, da >dieser die Röhre charakterisiert. Und dafür ist dieses Gerät ideal. Dito. Das Ding misst genau das, was du reinschickst. Ob das der Nixi auf Dauer bekommt oder nicht siehst du keine Sekunde. Und mit dem Auge die Helligkeit abschätzen geht regelmäßig in selbiges, da der Mensch ein eher schlechtes Messgerät für Helligkeiten ist. Wie gesagt, ein Poti und zwei DMM erfüllen die Aufgabe perfekt, auch ohne Mikrocontroller ;-)
Falk Brunner schrieb: > Soviel wie dur reinpumpst. Glimmlampen heben einen negativen > differentiellen Widerstand . . . Genau. Aber die Zünd- und Löschspannung und der dann jeweils fließende Strom ist interessant und bei vielen Röhren recht unterschiedlich - ein interessantes Vergleichskriterium. Falk Brunner schrieb: > Wie gesagt, ein Poti und zwei DMM erfüllen die Aufgabe perfekt, auch > ohne Mikrocontroller ;-) Ja ich weiß, Falk. Aber ich hätte es halt gerne per Nixies angezeigt. Ich weiß, dass das keine revolutionäre Schaltung ist, sie erspart mir höchstens mir ein zweites DMM zu kaufen und den Widerstandswert auf einer Skala abzulesen - aber naja. Nicht-Nixie-Sammler verstehen da vielleicht auch nicht mein Interesse ;-) Ich will die Dinger ja auch nicht ewig an diesem Teil betreiben sondern nur anschließen zum Charakterisieren und Fotografieren, wenn es jemanden interessiert ist hier meine Sammlung zu sehen: http://www.jb-electronics.de/html/elektronik/nixies/n_sammlung.htm Jens
Bitte melde dich an um einen Beitrag zu schreiben. Anmeldung ist kostenlos und dauert nur eine Minute.
Bestehender Account
Schon ein Account bei Google/GoogleMail? Keine Anmeldung erforderlich!
Mit Google-Account einloggen
Mit Google-Account einloggen
Noch kein Account? Hier anmelden.

