Hi hatte schon ewig nichts mehr in dem bereich zu tun, daher frage ich euch welches bauteil dafür am besten geeignet sein könnte. Und zwar möchte ich die 5V versorgung eines USB Ports über meinen µC (PIC) an & abschalten können, zuerst dacht ich da an ein simples relaie nun weis ich nicht obs da vieleicht was besseres gibt? gruß technoprog
In folgendem Beitrag findest Du ein paar Tips: Beitrag "Wie Versorgungsspannung mit FET schalten?" Es gibt auch spezielle Bauteile dafür, z.B. : TPS2055 von Ti. NWE gk
Hi danke für den link das muss ich mir mal in ruhe durchlesen ^^ ich weis zwar noch grob was ein FET macht aber wie gesagt ist lange her. Der TPS2055 ist keine wahl (auch wenn er genau das richtige sein sollte) da ich die Teile von reichelt beziehen muss. Gibt es beim Reichelt zufällig einen fertigen baustein? Ich werd ja nicht der einzige mensch sein der einen unterbrecher bauen möchte. Was mir vorhin eingefallen ist, es gibt ja Optokoppler, dieser müsste doch wenn ich ein Permanent Signal anlege die 5v leitung schliesen oder? Achja was ich noch sagen wollte der Pic wird durch USB Port1 betriben, dieser soll nun eine USB Festplatte (2,5" ohne ext. Stromversorgung) die an USB Port2 liegt anschalten bzw. ausschalten. dazu wollte ich die besagte 5v Leitung einfach unterbrechen, dadurch sollte das gerät auch nicht mehr erkannt werden.
Ich hab mir gestern nochmal gedanken gemacht und mir überlegt ob ich nicht vieleicht einfach einen USB HUB Controller dazwischen hänge, so brauch ich auch nur einen USB Port, bin dann nach langer suche auf den TUSB 2046B gestosen, mit diesen könnte ich die geräte auch ein & aus schalten (soweit ich das verstanden habe), aber dieser ist nur USB 1.1 da ich aber eine festplatte dran hängen möchte wäre 2.0 besser. Gibt es solche bausteine auch für 2.0 & im DIL gehäuse? Konnte nichts im INet & Reichelt finden. Gruß technoprog
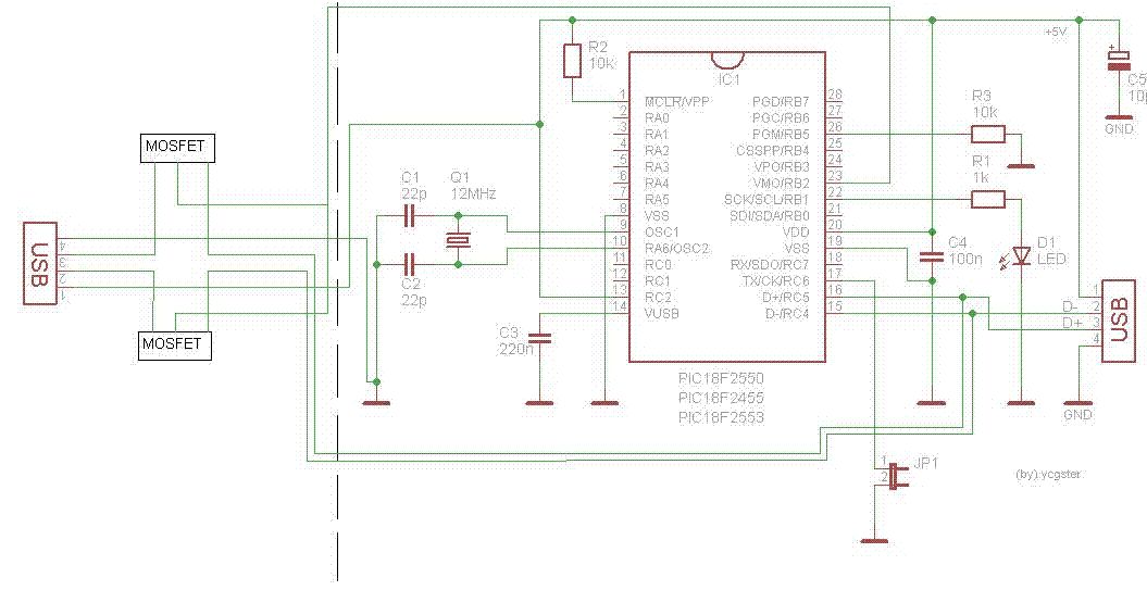
Hi mich interesiert etwas ähnliches, ich habe eine schaltung (siehe Bild, rechter teil ist nicht von mir). In der Schaltung befindet sich ein 18F2550, der am Anfang mit der Gegenstelle Komuniziert, irgendwann ist dieser fertig und sendet nichts mehr über die leitungen, sobald dieser zustand erreicht ist soll RB2 auf on (+5V) gestellt werden, dadurch sollen zwei MOSFET's geschalten werden (erst dachte ich an relais aber soweit ich das verstanden habe ist ein MOSFET fast das gleiche). Dadurch könnte nun das 2 Gerät Komunizieren. Nun stellen sich mir ein paar fragen auf die ich noch keine antwort weis: 1. Sind Mosfets überhaupt die richtige wahl? 2. Kann der 18F2550 an den Ports D-/+ dadurch geschädigt werden? 3. Sollte ich die 5V leitung zum 2 Gerät auch unterbrechen? 4. Welche Mosfets brauch ich da dann, Conrad hat ja ü 100 im angebot! Gruß Pascal
Pascal Ziegler schrieb: > erst dachte ich an relais aber soweit ich das verstanden habe ist ein > MOSFET fast das gleiche Sorry, nein, ein MOSFET ist nicht das Gleiche und auch nicht „fast das Gleiche“. Dementsprechend wird das auch nicht funktionieren. Da hilft nur ein „Zurück auf Los“ und Lernen der Grundlagen. Es hat auch keinen großen Sinn, jetzt an der Schaltung herumzudoktern oder groß zu begründen -- da ist einfach zu viel falsch. Ich denke auch nicht, dass Du begründen kannst, warum die Schaltung funktionieren soll, also erübrigt sich eine Gegenbegründung. Nur eins: ein MOSFET ist nunmal kein Relais.
Erstmal danke dann hab ich woll was falsch verstanden, dachte immer wenn ich am Gate spannung anlege schalte ich den stromflus zwischen Drain nach Source frei. Sollte das nicht der richtige baustein sein was währe dann besser geeignet? Warum sollte die schaltung nicht funktionieren? (abgesehen vom falschen Baustein) Ich Schleife die Datenleitungen ja nur nach hinten durch. Was ich mir noch denken kann ist das ich D- zwischen 18F2550 und abzweigung für anderen Port für eine richtung sperre das der 18F2550 nichts auf der Leitung D- erhält (sollte aber auch nichts ausmachen).
So nun hab ich mich nochmal schlau gemacht und nun kann ich auch verstehen warum die schaltung nicht funktioniert hätte. Und das das Sperren von D- auch fatal gewäsen währe. Nun weis ich das man nicht um ein Relais rumkomm und selbst dann ist das keine super lösung da das umlegen der datenleitungen nicht immer funktioniert. Anbei habe ich nochmal einen schaltplan gelegt. Erklärung was ich erreichen möchte: S1 stellt ein Relaie dar D2 eine Diode S2 einen Kurzhub taster schaltung wird mit strom versorgt, S1 steht am anfang immer so das der 18F2550 die leitung belegt. An Pin 23 wird eine diode (http://www.conrad.de/ce/de/product/162213/DIODE-1N4001-50V1A/6203020) als sperre angebracht damit Pin 23 nicht unter strom gesetzt wird sobald S2 betätigt wird. S1 sollte durch die Schaltung mit strom versorgt werden. Sollte der Schalter S2 betätigt werden oder Pin 23 ein kurzes signal geben soll das Relaie einmal umschalten. durch ein weiteres signal soll das relaie ein weiteres mal umschalten (und so weiter). Sollange das Relaie unter spannung gesetzt ist soll es in seiner stellung bleiben sobald der strom weg ist in die ursprungsstellung springen. Nun weis ich nicht ob das mit dem hin und herspringen realisierbar ist! Wenn nicht dann entfählt D2 & S2 sodas bei signal umgeschaltet wird und sobald strom weg ist in den ursprungszustand springen soll. Blos welches relaie soll ich nehmen hab kein kleines gefunden bzw. mich zu dum angestellt. ps: ich weis das die schaltzeichen nicht unbedingt stimmen aber ich hoffe ich konnte vermitteln was ich erreichen möchte. Gruß
Dein Beitrag ist schwer zu lesen; Du merkst es ja an der nicht vorhandenen Resonanz. Du schreibst durchgehend klein, was schon mal mühsam ist, und mit der Beschreibung hast Du Dir auch wenig Mühe gegeben, die für andere nachvollziehbar zu gestalten. Wenn Du schon weißt, dass die Schaltung falsch ist, warum machst Du sie nicht richtig? Und wie man „Relais“ schreibt, lässt sich nachsehen, wenn man es nicht weiß und bevor man sich blamiert. Manchen mag's ja wurscht sein. USB über ein Relais zu schalten ist schon mal mutig -- Highspeed USB erreichst Du damit nicht, jedenfalls nicht mit Deinen Kenntnissen. Also USB 2.0 wirst Du vergessen können. Über den Sinn der ganzen Umschalterei mache ich mir mal lieber sowieso keine Gedanken. Wie man ein Relais beschaltet, lässt sich überall finden. Dass zur Ansteuerung eine Löschdiode gehört, steht dann dabei. Die fehlt bei Dir. Dann wirst Du kaum ein Relais finden, das Du direkt aus dem Port betreiben kannst. Du musst also eine Treiberstufe vorsehen. Wie zur Löschdiode lässt sich auch hierzu viel finden, und ich werde Dir's nicht vorkauen. Die Beschreibung, wann das Relais wie schalten soll, war für mich nicht verständlich. Dafür wird wohl das Programm im µC sorgen müssen. Ich fürchte nur, dass die nächsten derartigen Anfragen dem Programm gelten werden und mir schwant, dass auch dort ein Hinweis auf fehlende Grundlagen angebracht sein wird. Meinst Du nicht, dass Du mit einem einfacheren Projekt anfangen könntest? Der üblichen LED-Ausgangspin-Wackelei oder etwas Ähnlichem?
Hi schon mal danke für die Infos, werde mich drüber machen und das alles mal anschauen, das mir gewisse Kenntnisse im Bereich Elektronik fehlen kann und will ich nicht abstreiten, hab mich in meiner Ausbildung nicht um sonst auf die Softwareentwicklung spezialisiert. Die Programmierung bereitet mir keinerlei Probleme, simple Hardwareaufbauten bekomme ich auch noch hin. Nur wenn man jahrelang nichts mehr mit Elektronik zu tun hatte vergisst man sehr viel (zumindest ich). Das Programm ist auch schon Fertig und die Grundschaltung läuft, der PIC meldet sich an und macht was er halt machen soll (Ist ein Dongle). Nun steht mir aber nur ein Port (max. 2 Ports) zur Verfügung, der Dongle muss zwangsweise direkt angeschlossen werden ohne ein Hub zwischen schalten zu können ebenso dürfen keine weiteren Geräte über USB angeschlossen sein. Nach ca. 30 sec. hat der Dongle seine Aufgabe erfüllt und könnte eigentlich abgezogen werden damit ein anderes Gerät verwendet werden kann. Da dieser aber nicht unbedingt gut zu erreichen ist und mehrmals am Tag eingesetzt werden muss (bei jeden Neustart des Systems), ist der Wunsch entstanden das andere Gerät mit an den Dongle anzuschließen. 1. Möglichkeit wäre das gerät auf den evtl. vorhandenen 2 Port durchzuschalten und das gerät an- & auszuschalten, wie die Satzstellung aber schon zeigt es kann auch sein das kein 2 Port zur Verfügung steht. Als 2. Möglichkeit habe ich mir gedacht der PIC könnte als "Switch" dienen, nach Neustart des Systems wird als erstes der Dongle mit den Datenleitungen verbunden und kann dadurch mit dem Hostsystem kommunizieren. Sobald dieser seine Arbeit getan hat soll er nun dafür sorgen das dass Gerät das am Dongle angeschlossen ist die Datenleitungen erhält, und dadurch mit dem Hostsystem kommunizieren kann. Das dadurch keine USB 2.0 Verbindung zustande kommen kann habe ich mir schon gedacht. Es werden zwar danach überwiegend nur Massenspeicher angeschlossen hier muss man einfach schauen wie groß der Verlust ist und ob man damit leben kann. Ich bin auch gerne für andere Richtungen zu haben nur fällt mir nichts mehr dazu ein. Hoffe ich konnte alles Verständlich vermitteln. Wie gesagt das System ist an sich fertig mir fehlt nur noch die Möglichkeit das 2 Gerät durchzuschleifen. Gruß :ps: muss dazu noch sagen die Grundschaltung stammt nicht von mir und war auch für einen anderen Zweck gedacht erfüllt aber bis auf das 2 Gerät meine Anforderungen.
Bitte melde dich an um einen Beitrag zu schreiben. Anmeldung ist kostenlos und dauert nur eine Minute.
Bestehender Account
Schon ein Account bei Google/GoogleMail? Keine Anmeldung erforderlich!
Mit Google-Account einloggen
Mit Google-Account einloggen
Noch kein Account? Hier anmelden.

