Hallo, Also ich möchte von einem kleinen rc-servo die Elektronik nehmen und sie verstärken für ein 12v Max 15A Motor. Der Motor bekommt verschiedene Spannungen oder Impulse, wenn er dem soll, Wert vom Servo kommt. Mein 12v Motor soll sich auch langsamer drehen, wenn er dem Soll Wert vom Servo kommt. Ich möchte gerne wissen, ob ich einfach ne H-Brücke ran hängen kann, wo der kleine Motor war. Ist das so möglich? Wenn es so nicht geht, könnt ihr mir dann eine Schaltung geben, mit welcher es geht.
Du hättest vielleicht die Seite von deiner Servo-Platine photographieren sollen auf der der IC sitzt und so scharf daß man dessen Aufschrift lesen kann. Theroetisch geht das, eine H-Brücke mit TTL-kompatiblen Eingängen an die Ausgänge eines Servo-ICs anschliessen. Im Datenblatt vom M64611 ist das sogar ausdrücklich beschrieben http://www.datasheetcatalog.org/datasheet2/8/0uje59yfor1skz2y0cr3we7z3zwy.pdf Allerdings kann es mehrere Problemquellen geben: Eventuell sind beide Ausgänge HIGH wenn der Motor steht, es mag H-Brücken geben die damit nicht zurecht kommen. Der grosse Motor ist träger, man müsste die Kondensatoren anpassen die die Zeitkonstanten der Regelstrecke bilden. Du brauchst halt H-Brücken mit 2 Eingängen wie TLE4203 und nicht mit DIR und EN Eingang wie TLE6209.
Also das ist die Platine und der Motor, denn ich ansteuern will. Auf der Platine ist ein KC5188 verbaut. Könnt ihr mir denn ein Schaltplan geben, welcher mindestens 15 Amper ab kann und für meine Zwecke geht???????
Mein Chinesisch ist etwas eingerostet http://www.kcsemitech.com/uploadfiles/upLoadFile/2009030617140612.pdf aber der ist wohl gleich mit allen anderen. Für 15A eine Brücke ? Das schafft ja nicht mal der TLE6209. Da wirst du zu so was wie einer VNH2SP30 greifen müssen oder was mit diskreten Transistoren http://www.sparkfun.com/commerce/product_info.php?products_id=9107 oder mal schauen was andere so machen http://www.roboternetz.de/phpBB2/printview.php?t=38254&start=0 Beitrag "moderne H-Bridge gesucht"
Hi Stas. Ja die MOS-Fets kannst du beibehalten, wobei die BUZ11 billiger sind als die IRF540N. Hier mal ein Link der dir sicherlich helfen kann, mir hat er vor kurzer Zeit geholfen: http://s-huehn.de/elektronik/fahrtregler/fahrtregler.htm Du kanns die Schaltung noch weiter entwickeln. Und nicht vergessen niemals auf derselben Seite Tr1 und Tr3 sowie Tr2 und Tr4 durchsteuern. Also wenn Fragen auftauchen einfach fragen.
Hier noch ein Link: http://www.rn-wissen.de/index.php/Getriebemotoren_Ansteuerung#Ansteuerung_mit_Relais
ok danke für eure hilfe Kann ich jetzt die Schaltung einfach an die servo Elektronik anschließen, wo der Motor angeschlossen war, oder muss ich noch was verändern??? Ich kenn mich leider gar nicht aus damit.
Weshalb benutzt du +/-12V für eine Brücke? Wenn du schon eine duale Versorgung hast reicht es aus wenn der Motor einseitig fest an Masse liegt, dann reichen 2 Fets. Oder sollen die -12V eigentlich Masse sein? Wenn du dich nicht auskennst solltest du zuerst den Motor nur mit einem Transistor ansteuern und erst dann an die Brücke gehen (oder ein Relais für die Umpolung nehmen). Für die ersten Versuche eine kleine Glühbirne und ein Netzteil mit Strombegrenzung benutzen, sonst ist der Bauteileverschleiß sehr hoch(wenn ein Brückenzweig aus welchen gründen auch immer gleichzeitig schaltet, ein Transistor nicht schnell genug abschaltet, nicht weit genug ausgesteuert wird...). Ich habe solche Sachen auch schon probiert, du wirst feststellen, dass der Motor bei niedrigen Drehzahlen unruhig läuft, da die Servo-IC's eine PWM von nur 50Hz erzeugen.
> Weshalb benutzt du +/-12V für eine Brücke?
Ich befürchte eher, das ist so eine Kinderschaltung,
wie es üblich ist im Modellbausektor,
wo der 12V Akku eben + und - als Anschlüsse hat.
Schau dir mal die Schaltung an, Provinzliga bei der
dann auch noch ein paar der MOSFETs falschrum eingebaut
sind, über die notwendige Ansteuerung mit nicht
überlappenden 10V kein Wort verloren wird, mit 100k
eine Sicherheit vorgetäuscht wird die nicht existiert,
etc.
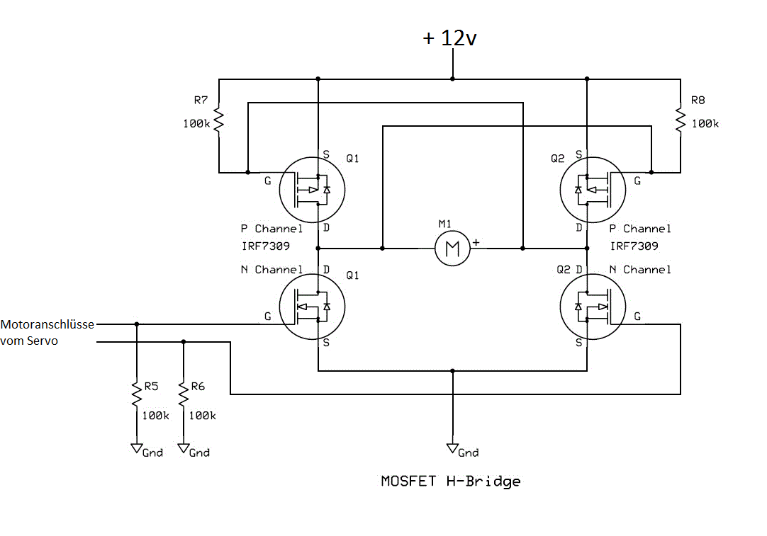
Ja die -12v sollten Masse sein. Ich will jetzt lieber die ganze servo Elektronik selber bauen deswegen will ich wissen, ob bei diesem Schaltplan alles in Ordnung ist.
Hi Stas. Ja die Schaltung ist prinzipiell richtig und wird auch funktionieren. Der Motortreiber scheint laut dem Datenblatt richtig angeschlossen zu sein. Die Transistoren PNP und NPN's sind an den richtigen Plätzen, ich hab die Datenblätter nicht weiter angeschaut, du musst bei den Transistoren auf den Motorstrom achten damit diese auch den Strom vertragen können. Also eventuell ein Kühlblech dranschrauben.
> ob bei diesem Schaltplan alles in Ordnung ist. Nein. Was da immer Leute wie Daniel dazuwischen wollen. Du weisst nicht, ob der M51660 bei Stillstand beide Motorausgänge auf HI hat oder auf LO. Sollten sie HI sein, geht deine Brücke kaputt. Selbst wenn sie LO sind, ist nicht garantiert, daß es nicht doch Zeiten gibt, in denen sie beide HI werden können. Für den ursprünglichen Motor wäre es in Ordnung, für diese Kreuzschaltung nicht. Zudem fehlt den oberen Transistoren ein PullUp. Eine 1N4002 ist nicht die ideale Diode als Freilaufdiode, selbst wenn es hier nicht um 100kHz PWM geht sondern nur um ein paar Millisekunden. Immerhin sind im Vergleich zur Vorgängerschaltung nun die Ansteuersignale mit ca. 4V ausreichend, und die Transistoren richtig. Hier http://www.dse-faq.elektronik-kompendium.de/dse-faq.htm#F.25 findest du +Ub --+--+-----+-----+--+ Rp |E | |E Rp +-|< PNP | PNP >|-+ | | | | | v R +-|>|-+-|<|-+ R h | | +----+ +----+ | | Rv | M +-(-+ | Rv | NPN| +------+ +--+ |NPN | +-Rb-|< +-|<|-+-|>|-+ >|-Rb-+ | E| | | | |E | | +-|< NPN | NPN >|-+ | | Rp |E | |E Rp | | +--+-----+-----+--+ | | | | +-----|>|---+--)------|<|-----+ |NPN NPN| | >|-R- h >|-+ Strombegrenzung als Kurzschlussschutz E| T8 E| Rs (0.5V/Motorstrom) +-----------+--+--- Masse die wenigstens gegen gleichzeitige Ansteuerung sicher ist und einen Kurzschkussschutz enthält.
OK ist bei dieser alles in Ordnung, also ob die Kurzschluss fest ist und so. Wenn nicht könnest du mir ein vollständigen Schaltplan geben ?? Kann ich die L R einfach an den Motor Anschluss von meiner Servo Elektronik anschließen???
Hallo Stas, lass dich nicht ins Bockshorn jagen, die Schaltung mit den Bipolartransistoren funktioniert! Das ist der Schaltplan vom ehemaligen Conrad-Bausatz No. 234907. Die beiden Basis-Emitterwiderstände von T2 und T4 sind dort aber nicht enthalten.
Die Schaltung enthält auch keinen Kurzschlussschutz. Sie ist in dem Sinne besser, als daß ein HIGH an einem Steuereingang nur ein HIGH auf einem Leistungsausgang produziert in dem es den unteren MOSFET ausschaltet und den oberen MOSFET einschaltet, und nicht beide gegenüberliegenden Transistoren durchgeschaltet werden (wo dann, wenn beide Steuereingänge HIGH wären, eben alle Transistoren durchgeschaltet wären für den satten Kurzschluss). Aber der Übergang von High nach Lowund umgekehrt ist nicht ohne Überlappung (shoot thru, kurzzeitiger Kurschluss) es fehlt eine dead time Control wie die die Steuer-ICs enthalten. Ja ja, das wäre alles mehr Aufwand. Auch geht die Schaltung nicht ab 5V Motorspannung, sondern 9V sollten es bei den MOSFETs (es sind keine LogocLevel) schon sein, und über 20V dürfen es nicht sein. Eine bessere Schaltung hatte ich schon genannt, die ICs sind schon alleine vom Aufwand her vorzuziehen.
> lass dich nicht ins Bockshorn jagen, die Schaltung mit den > Bipolartransistoren funktioniert! Idiot. Was passiert, wenn beide Steuerleitungen HIGH sind ? Woher weisst du, daß sie es nie sein können ? Kennst du die Innenschaltung des M51660 ?
> Eine bessere Schaltung hatte ich schon genannt, die ICs sind schon > alleine vom Aufwand her vorzuziehen. welche die hier +Ub --+--+-----+-----+--+ Rp |E | |E Rp +-|< PNP | PNP >|-+ | | | | | v R +-|>|-+-|<|-+ R h | | +----+ +----+ | | Rv | M +-(-+ | Rv | NPN| +------+ +--+ |NPN | +-Rb-|< +-|<|-+-|>|-+ >|-Rb-+ | E| | | | |E | | +-|< NPN | NPN >|-+ | | Rp |E | |E Rp | | +--+-----+-----+--+ | | | | +-----|>|---+--)------|<|-----+ |NPN NPN| | >|-R- h >|-+ Strombegrenzung als Kurzschlussschutz E| T8 E| Rs (0.5V/Motorstrom) +-----------+--+--- Masse Da verstehe ich die hälfte nicht Hast keinen normalen Schaltplan, wo die werte auch bei sind??
> Da verstehe ich die hälfte nicht > Hast keinen normalen Schaltplan, wo die werte auch bei sind?? Wie viel wolltest du schalten, 12V/15A ? +12V ---+--+-------+-------+--+ | | | | | 220R | | | 220R | |E | E| | +-|<BD250 | BD250>|-+ | | | | | | |MUR1520|MUR1520| | links 12R +--|>|--+--|<|--+ 12R rechts | | | | | | | | +----+ +-----+ | +--+ | | | | | | | | | 27R | (M) +----(--+ | | 27R | | | | | | | | | | | | +---------+ +--+ | | | | BD136| | | |BD136 | | +-----|< +--|<|--+--|>|--+ >|-----+ | | E| |MUR1520|MUR1520| |E | | | | | | | | | | | +-|<BD249 | BD249>|-+ | | | | |E | E| | | | | 220R | | | 220R | | | | | | | | | | | +--+-------+-------+--+ | | | | | | | +---------)-----------------(--+ | 1N4148| | 1N4148 | +-|>|---(-+-------)---------|<|-----+ | | | | |BC338 | |BC338 | >|-220R-+ >|-220R-+ E| E| 0.033 Ohm/9W | | | +---------+-------+------------------ Masse
Ja genau 12v 15a Also so?? Sig-In Schließe ich bei der Servo Elektronik an, wo der Motor war, ja?
> Hab ich den Motor falsch angeschlossen??
Nein, kreativ gedreht, passt jetzt so.
Als Steuersignal die ca. 4V aus dem Servo-Controller Motoranschluss
verwenden,
falls du die Endstufe nur testen willst und mit 12V an SIG_IN rangehst,
mach das über einen 120 Ohm Widerstand.
Wenn dein Motor über 20A zieht (Anlaufstrom, Blockierstrom,
Kurzschluss), wird die Schaltung den Strom begrenzen, aber dabei
entsteht mehr Spannungsabfall an den Endtransistoren, die werden
heisser. Wenn du also die Endstufe so überbelastet, brauchst du grosse
Kühlkörper (240 Watt) für die Endtransistoren. Auch im Normalfall
brauchst du zumindest ein Kühlblech, denn es werden um 30W umgesetzt.
Ein Stück Kupferkabel mit bekanntem Querschnitt und berechneter Länge verwenden.
ok danke Die Dioden Mur1520 sind ziemlich teuer. Gibt es keine billigere Lösung??????
Schnelle Dioden mit mindestens 15A 20V, was dein Händler günstig da hat. Reichelt hat die BYV32 mit 2 Dioden für einen Preis, leider kann man die gemeinsame Kathode in der Hälfte der Fälle nicht nutzen sondern braucht trotzdem 2 Dioden. Ich hatte die Hoffnung, du merkst langsam, daß ein IC doch nicht so dumm ist, und der diskrete Aufbau weder Platz noch Geld spart.
Schaltplan braucht man bei so was wie einem IC eigentlich nicht, der oben genannte VNH2SP30 wird einfach angeschlossen. Einzige Besonderheit: PWM kommt an + der Servos, also ca. 4.8V und DIAG bleiben offen, es sei denn, du willst sie auswerten, z.B. mit LEDs anzeigen. Problematischer ist die Befestigung dieses winzigen ICs auf der Leiterplatte für dich als Hobbyist, es ist SMD mit grossen Flächen und später fliessen da grosse Ströme drüber, die Konstruktion muß also was taugen. Ich bin mir allerdings beim Lesen des Daetnblatts nicht sicher was der IC zwischen 16V und 41V macht. Eigentlich hält er 41V aus laut Datenblatt, sogar 100V Impulse, aber ob er über 16V noch funktioniert oder abschaltet finde ich im Datenblatt nicht. Eventuell muß man zu einer Version mit mehr Spannung greifen, Typennummer hab ich gerade nicht parat.
Ahso ja Dan mach ich es lieber mit den Transistoren. Kann ich für, mur 1520 die MBR 1645 [[http://www.reichelt.de/?ACTION=3;GROUP=A414;GROUPID=2990;ARTICLE=41949;SID=15OGfDTKwQAQ8AADcODME90d4a93fdb538901304ed0e622d2f991]] nehmen. Sind die schnell genug?
Also ich hab die Schaltung nachgebaut. Sie scheint zu funktionieren aber zwei Widerstände werden überlastet r6 r5
Hallo Stas S. hast du das problem mit den überlasteten widerständen gelöst? ich selbst bin ein totaler NEWBE in sachen elektronik und würde diese Schaltung gern nachbauen... funkst. die nu so wie du dir das gedacht hast?? MfG C-H
und warum hast du r11 r12 r13 so riesig gewählt? die dinger haben doch bestimmt 10 oder mehr watt.... wwerden die überlastet wenn man die kleiner wählt. zb. 3 mal 0,1ohm mit nur 1Watt..
Bitte melde dich an um einen Beitrag zu schreiben. Anmeldung ist kostenlos und dauert nur eine Minute.
Bestehender Account
Schon ein Account bei Google/GoogleMail? Keine Anmeldung erforderlich!
Mit Google-Account einloggen
Mit Google-Account einloggen
Noch kein Account? Hier anmelden.














