Hallo Leute ! Habe folgendes Problem. Möchte gern eine Lampe (230V 100W Halogen) mit einem vorhandenen Reed Kontakt schalten. Wenn der Reed Kontakt geschloßen ist, soll die Lampe NICHT brennen. Also wenn der Kontakt offen ist leuchtet sie ! Die Schaltung sollte möglichst simpel sein. Habe als Spannung nur 230V AC zu Verfügung. Der Reed Kontakt kann 250mA und 30V vertragen. Lösung mit einem Solid Sate Ralai oder TRIAC ? Aber wie :-) Besten Dank für Ihre Antworten !
Einfachste Methode ist mit einem passenden Relay. Also mit dem Reed Kontakt das Relay schalten und mit dem Relay die Lampe.
Gleich mit dem schwächlichen Reedkontakt schalten wird mit verklebten Kontakten enden! Man sollte sich erinnern, daß kalte Halogenlampen den ca. 16-fachen Einschaltstrom haben. I=P/U Such Dir z.B. einfach ein kräftiges Relais und schalte die Lampe mit dem Ruhekontakt. http://www.pollin.de/shop/p/ODk2OTk4/Bauelemente/Mechanische_Baulemente/Relais_Zugmagnete.html?ts=20
Mein Vorschlag wäre ein 12VAC Relais in Serie mit einen größeren Widerstand. Parallel zum Relais der Reed Kontakt. So liegt, egal ob der Reed Kontakt geschlossen oder offen ist, nie 230VAC an dem Reed Kontakten.
David R. schrieb: > ein 12VAC Relais Eine höhere Spulen-Spannung wählen, WENN wirklich mit dem Vorwiderstand Leistung sinnlos verbraten werden soll. Aber ohne galvanische Trennung ?? Scheint mir zu gefährlich (bei dieser Fragestellung)! Besser gefallen würde mir z.B. ein kleines galvanissch getrenntes Steckernetzteil zur Relais-Ansteuerung, da wir noch nicht wissen wo der Reed-Kontakt montiert werden soll.
hi jan frage is halt ob galvanische trennung erforderlich? ich denk jetzt einfach mal das du da so ne art tür hast mit magnet und so... da is die einfache relais lösung zwar möglich aber recht dämlich. da bei zuner tür immer das relais an ist. triac mit moc oder gleich solid state mit nem transistor davor der das ganze invertiert... da kann dann der trafo sehr klein sein 0,5w. schaltung is recht simpel man sollte den reed als sensor betrachten dann klapts auch mit dem nachbar :-) gruß sven
Besten Dank für die schnellen Antworten ! ["xyz" das war ja nix :-)] Wollte geräuschlos schalten, also nehme ich ein solid state relai von reichelt "S201 S06". Dazu noch ne mini printtrafo mit 55mA und 6V. Ne Gleichrichter dahinter und ich habe erstmal 6V DC. Jetzt müßte ich noch ne "inverter" mit einem Transistor aufbauen. Wie stelle ich denn das an ? Schaltplan ? Gruß Jan aus HH @Sven Ja, es ist eine Größere Kammer mit 2x 50W Halogenstrahlern und ein fest verbauter Reedkontakt in der Tür. Früher war da eine Akku lampe drann. Hatte wenig Leistung und man mußte immer Batterien nach schieben ! ------------------- Solid-State-Relais S201 S06 von Sharp im SIP-Gehäuse, 600V. • Uiso: 3000 V • IT: 3,0 Arms • IF: 20 mA • IFT: 15 mA • UF: 1,2 V • Zero-Cross-Circuit
Deine Halogenlampe wird im Kaltzustand rund 7A Einschaltstrom haben.
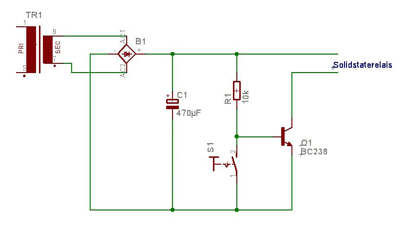
so z.B. Edit: am Relais evl. noch einen Vorwiderstand, je nach dem was das Datenblatt sagt. Sascha
@Sascha Weber joa sollte gehen @Robert L. würd ich lassen ohne galvanischetrennung auf den reed. @jan entweder so wie sascha oder als ersatz für den Solid-State-Relais eine bta12, moc3043 kombi so wie hier Beitrag "Triac" kostet nur ca 1€ und ist wesendlich leistungsfähiger. gruß sven
Bitte melde dich an um einen Beitrag zu schreiben. Anmeldung ist kostenlos und dauert nur eine Minute.
Bestehender Account
Schon ein Account bei Google/GoogleMail? Keine Anmeldung erforderlich!
Mit Google-Account einloggen
Mit Google-Account einloggen
Noch kein Account? Hier anmelden.
