Hallo, bitte meine Frage nicht übelnehmen. Ich möchte mit einem 5V µC einen Strom von ca. 4A bei 24V schalten. Schaltfrequenz ist 0 bis 400Hz. Die Restspannung sollte unter 40mV sein. RDS on also unter 0,01 Ohm. Gibt es dafür spezielle LOGIK-MOSFET's oder ist jeder andere MOSFET OK im TO220 Gehäuse OK?
Graue Maus schrieb: > Gibt es dafür spezielle LOGIK-MOSFET's Ja. Die Mosfet-Übersicht listet die als "Logic-Level". > oder ist jeder andere MOSFET OK > im TO220 Gehäuse OK? Nur wenn du für die erforderliche Gate-Spannung sorgst. Es ist also ein zusätzlicher Treiber/Pegelwandler notwendig.
Εrnst B✶ schrieb: > Nur wenn du für die erforderliche Gate-Spannung sorgst. Es ist also ein > zusätzlicher Treiber/Pegelwandler notwendig. Das möcht ich nicht sogern. Ich hab 24V DC aus einem SNT. Und daraus 5V mit einem 78L05 für den µC. Für den MOSFET bräuchte ich dann nochmal 10V für die Gate Ansteuerung. Deshalb suche ich ja einen TO220 LOGIK-MOSFET, den's auch beim Reichelt gibt.
Andere Frage: Wieso darfst Du keinen Spannungsabfall von mehr als 40mV haben? Was soll damit versorgt werden?
Εrnst B✶ schrieb: > Ja. Die Mosfet-Übersicht listet die als "Logic-Level". Habe dort als einzigen mit TO220 Gehäuse den IRLZ34N gefunden. Leider ist der RDS on 0,035 Ohm.
Oh... ja, die Tabelle hat nicht bei allen geeigneten Typen ein "Logik-Level" eingetragen... Schau mal den IRL3803 an, ob der passt.
Graue Maus schrieb: > Εrnst B✶ schrieb: >> Nur wenn du für die erforderliche Gate-Spannung sorgst. Es ist also ein >> zusätzlicher Treiber/Pegelwandler notwendig. > > Das möcht ich nicht sogern. > Ich hab 24V DC aus einem SNT. > Und daraus 5V mit einem 78L05 für den µC. > Für den MOSFET bräuchte ich dann nochmal 10V für die Gate Ansteuerung. > Deshalb suche ich ja einen TO220 LOGIK-MOSFET, den's auch beim Reichelt > gibt. An den Ausgang des µCs einen Pegelwandler mit Bipolartransistor. Sind nur drei Bauteile mehr und du kannst dir jeden MOSFET aussuchen, den du magst und bist nicht auf die Logik-Level-Typen angewiesen ;)
Graue Maus schrieb: > Habe dort als einzigen mit TO220 Gehäuse den IRLZ34N gefunden. > Leider ist der RDS on 0,035 Ohm. Augen aufs Kleingedruckte richten: die 35mOhm gelten für 10V Gate-Source-Spannung ;)
Michael schrieb: > Augen aufs Kleingedruckte richten: die 35mOhm gelten für 10V > Gate-Source-Spannung ;) aber im NXP-Datenblatt steht: VGS = 5 V; ID = 17 A - typ. 28 max. 46 mOhm
Was bedeutet Logik-Level_MOSFET genau? Ist das nur Werbung, oder ist diese Aussage belastbar?
Michael schrieb: > An den Ausgang des µCs einen Pegelwandler mit Bipolartransistor. Sind > nur drei Bauteile mehr und du kannst dir jeden MOSFET aussuchen, den du > magst und bist nicht auf die Logik-Level-Typen angewiesen ;) Magst du mal diese Schaltung zeigen?
Graue Maus schrieb: > Was bedeutet Logik-Level_MOSFET genau? Einfach nur, dass die VGS(th) niedrig genug ist (üblich 1..2V), damit der FET bei den üblichen Logik-Pegeln (5V bzw 4.5V mit Toleranz) schon ausreichend Strom durchlässt. z.B. der oben vorgeschlagene IRL3803: Bei 4V am Gate lässt er 100A durch. Rdson bei 4.5V am Gate sind 0.009Ω. Gehäuse ist TO220. Genau was du dir gewünscht hast.
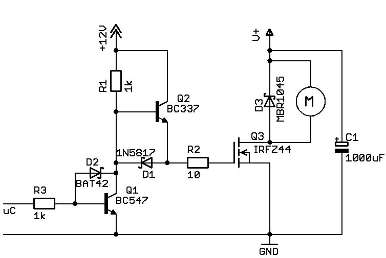
@Michael: Mit der Schaltung würd ich aber keine 400Hz schalten, vor allem nicht bei nem dicken Power-Mosfet mit gigantischem Gate-Charge. => Nach der Pegelwandler-Stufe aus NPN1 und R3 eine Gegentakt-Stufe aus NPN+PNP vorsehen, dann glüht der FET beim Umschalten nicht mehr weg. Oder evtl. wie angehängt. (aus dem Artikel Motoransteuerung mit PWM) @Graue Maus: Was gefällt dir am IRL3803 nicht? sind dir die 30V zu knapp bemessen oder isser zu teuer?
Bob schrieb: > @Michael: > > Mit der Schaltung würd ich aber keine 400Hz schalten, vor allem nicht > bei nem dicken Power-Mosfet mit gigantischem Gate-Charge. > > => Nach der Pegelwandler-Stufe aus NPN1 und R3 eine Gegentakt-Stufe > aus NPN+PNP vorsehen, dann glüht der FET beim Umschalten nicht mehr weg. > > Oder evtl. wie angehängt. (aus dem Artikel Motoransteuerung mit PWM) Glüht auch so nicht weg. 400 Hz sind einfach lächerlich langsam für ein MOSFET. Nach der Faustregel ist ein Kondensator nach 5 Tau ge- bzw. entladen (ich bleib im folgenden mal beim entladen), nach 3 Tau aber sind schon 95% Spannungsfall zu verzeichnen. Nehmen wir eine sehr hohe Gate-Source-Kapazität sind wir bei vielleicht 10 nF (so zwischen 1000 und 2000 pF bei 10 V Ugs sind wohl eher üblich). Bei dem 10k Widerstand brauchts dann für 10 nF doch schon 0.3 ms...400 Hz entsprechen 2.5 ms...lächerlich, da wird der FET nicht mal warm bei. Natürlich ist eine Gegentaktstufe aus NPN und PNP besser oder gleich einen entsprechenden Treiber verwenden aber ich dachte ich poste was leichtes für den TE.
GB schrieb: > IRL 1004 > http://www.reichelt.de/?ACTION=3;ARTICLE=41750;GRO... Ist bestellt, besten Dank auch.
Michael schrieb: > Bei dem 10k Widerstand > brauchts dann für 10 nF doch schon 0.3 ms...400 Hz entsprechen 2.5 > ms...lächerlich, da wird der FET nicht mal warm bei. Wenn der Ein-Schaltvorgang 0.3ms dauert sind das bei 400Hz 0.12s/1s Wenn ich 4A * 24V = 96W schalte fällt bei Leistungsanpaßung die meiste Leistung am MOSFET ab (kann das so kurz nicht erklären, wer in der Materie drinsteckt wird wissen was ich meine) 12V * 2A *0,12s/1s = 2,88W Das ist ohne Kühlkörper schon ganz schön viel.
Graue Maus schrieb: > Wenn der Ein-Schaltvorgang 0.3ms dauert sind das bei 400Hz 0.12s/1s > Wenn ich 4A * 24V = 96W schalte fällt bei Leistungsanpaßung die meiste > Leistung am MOSFET ab (kann das so kurz nicht erklären, wer in der > Materie drinsteckt wird wissen was ich meine) > 12V * 2A *0,12s/1s = 2,88W > Das ist ohne Kühlkörper schon ganz schön viel. Stimmt, aber ich dachte du würdest einen kleinen KK draufsetzen, wenn der nur ca. 20-40 K/W hat reicht das schon aus. Die Dinger sind nicht viel größer als das TO220-Gehäuse und ich dachte das Gehäuse willst du wegen eventueller KK-Montage. Für ausreichend Kühlung reicht wahrscheinlich gar eine entsprechende Kupferfläche auf der Platine. Und bedenke, ich hab eine recht hohe Kapazität veranschlagt, im Faktor ~5 höher als zu erwarten ist. Alternativ könntest du statt der 10kΩ auch 1kΩ verwenden usw. Aber es wurden ja auch ein paar Logic-Level-Mosfets genannt. Ich bin sicher, das Richtige ist für dich da schon dabei.
Michael schrieb: > Aber es wurden ja auch ein paar Logic-Level-Mosfets > genannt. Ich bin sicher, das Richtige ist für dich da schon dabei. Stimmt, ich nehme den IRL1004. Ist sehr überdimensioniert, ich will den mit 5V Logikpegeln ansteuern. Wenn er wenig Eigenerwärmung hat, kann er auch die ADC-Referenz auf dem ATtiny nur wenig beeinflußen.
Bastelmaus schrieb: > kann er auch die ADC-Referenz auf dem > ATtiny nur wenig beeinflußen. Hö? Wie dicht willste den denn an den ATiny bzw. dessen Referenz ransetzen? 0.1 µm Abstand? Klingt ja gehörig nach schlechtem Wärmemanagement?
Michael schrieb: > Hö? Wie dicht willste den denn an den ATiny bzw. dessen Referenz > ransetzen? 0.1 µm Abstand? Klingt ja gehörig nach schlechtem > Wärmemanagement? Naja, das wird ein kleines Platinchen im Kästle, so ca. 30 x 50 * 16 mm...
Ja ist doch riesig, TO220 ist doch nur 10*16*5 mm^3 wenn ich mich recht entsinne, ATiny ist wie groß? 20*5*5 mm^3? Ich durfte letzt eine Platine in nen 15-poligen Sub-D Stecker friemeln, das war mal knapp, 30*50 ist ja riesig dagegen ;):D Was machste denn?
Bitte melde dich an um einen Beitrag zu schreiben. Anmeldung ist kostenlos und dauert nur eine Minute.
Bestehender Account
Schon ein Account bei Google/GoogleMail? Keine Anmeldung erforderlich!
Mit Google-Account einloggen
Mit Google-Account einloggen
Noch kein Account? Hier anmelden.

