Hallo alle zusammen, ich möchte aus meiner Junkers Heizung (2 Jahre alt) Informationen wie z.B. Vorlauftemperatur ist/soll, Heizungspumpe an/aus usw. auslesen. Junkers hat gegen 2007 von CAN-Bus auf HT-Bus umgestellt. Leider kann ich im Internet auch nach mehrtägiger Suche nichts dazu finden und auf ähnliche Fragen gibt es nirgens eine Antwort. Jeder kleinste Hinweis würde helfen !!! Viele Grüße
Der Bus ist 2-Draht und verpolsicher ;-). Kannst du nicht einfach mal messen, es könnte sich auch nur der Name geändert haben ...
Hallo Heizer, habe im Moment leider nur ein Digitalmultimeter (Oszi bekomme ich demnächst). Es werden Werte zwischen 12V und 15V angezeigt. Das schliesst wohl den CAN Bus aus, da zwischen den beiden CAN Leitungen zwischen 0 und 2,5V herrschen. Könnte aber z.B. auf den eBus hinweisen (>15V low, <12V high). Muss jetzt erst mal auf das Oszi warten um mehr zu den grundlegenden Parametern der Schnittstelle zu finden. Viele Grüße
Steffen Selbmann schrieb: > habe im Moment leider nur ein Digitalmultimeter (Oszi bekomme ich > demnächst). Es werden Werte zwischen 12V und 15V angezeigt. Das > schliesst wohl den CAN Bus aus, da zwischen den beiden CAN Leitungen > zwischen 0 und 2,5V herrschen. > > Könnte aber z.B. auf den eBus hinweisen (>15V low, <12V high). Das könnte sein. Verpolsicher kann man den auch aufbauen. Viel Glück !
Hallo, hast du mittlerweile schon mehr herausgefunden? Ich habe auch ein Junkers Heizgerät mit FW-100 Regler (Heatronic 3) und wäre auch an einem Auslesen der Parameter über diesen BUS interessiert. Gruß, Martin
Hallo Martin, werde voraussichtlich erst über die Feiertage ein Oszi bekommen. Poste auf jeden Fall sobald ich mehr weiss. Viele Grüße
Habe leider immer noch kein Oszi aber den E-Bus Pegelwandler gebaut. Die Heizung scheint ziemlich gesprächig zu sein. Auf Grund des fehlenden Oszi kann ich leider nicht sagen ob meine HW die Pegel sicher erkennt und die Daten die ich geloggt habe (siehe Anhang) daher stimmen. Wäre supper wenn es zum Vergleich noch einen Logger geben würde.
Hallo, bei mir sieht das E-Bus Log so aus.( 2400-N-1 ) Welcher Pegelwandler hast Du gebaut? lg
Von welcher Heizung ist Dein log - auch von Junkers mit der Heatronic 3 und HT Bus ? Ich habe den Pegelwandler mit dem OPAMP on eBus TWiki (Leicht modifiziert gebaut). Habe jetzt mal die bitrate auf 19.200 Baud gesetzt und da sieht das log schon besser aus (nicht nur immer die selben sequenzen). Aber das ist alles rate mal mit rosental ohne Oszi Viele Grüße
Hallo, eigentlich ja ( Bosch mit Heatronic 3, IPM2, ISM2, etc.). Mit 19200 sieht es bei mir so aus. Ich habe den Pegelwandler mit 4011er von eBus TWiki gebaut. lg
Könnt ihr mal Binär und die Baudraten einzeln loggen und hier posten, aber bitte nicht nur 5min! Ich denke 1-2h sollten es schon sein, ansonsten ist es eh Asche. Baudraten (8-N-1): 1200 2400 4800 9600 ...
Hallo Zorro, den Pegelwandler mit dem 4011er hätte ich auch bauen sollen. Der OPAMP Schaltung vertraue ich nicht. Werde wohl auch Deine Schaltung bauen. Wenn meine These stimmt, dass es sich um einen E-Bus handelt müsste in Regemässigen Abständen AA(Hex) als Syn kommen. Damit wird signalisiert dass der bus wieder frei ist. Das ist aber weder bei Dir noch bei mir der Fall - Grübel Werde mal verschiedene Baudraten Posten. Die demo Version von dem derzeit verwendeten RS232 logger liefert aber nur Hex und bricht nach 5 Minuten ab. Viele Grüße
Hallo, benutzt Du auch RS232 Hex Com Tool? :) Ich habe mit verschiedenen Baudraten versucht. Ich habe nie AAh gesehen. lg
Hallo Zorro, ja ich verwende das gleiche Tool. wäre schön wenn es jemand im Forum gäbe, der einen Junkers Kessel mit HT Bus und einem Oszi hat. Aus Sicht der Spannungen scheint der HT Bus am unteren Ende der eBus Spezifikation zu liegen. High scheint so um die 15V zu sein. Low so bei 12 V. Damit ergibt sich die Problematik dass mit einem Spannungsteiler (sowohl der OPAMP als auch die TTL Schaltung verwenden diesen) je nach Einstellung die High Spannung in der Spezifikation liegt, die low Spannung dann aber im undefinierten Bereich. Daher könnten wir "falsche Daten" auf unserer seriellen Leitung bekommen. Beispiel: High = 15V; Low = 12V beides auf dem eBus. Hat man einen Spannungsteiler der 15V high eBus auf 2,8V für TTL legt, bedeutet das für die low Spannung von 12 V auf dem eBus eine 2,24V Spannung zur Ansteuerung der TTL Logik. D.h. durch Verwendung eines Spannungsteilers verringert sich auch die Spannungsdiffernz zwischen high und low auf TTL Seite. D.h. wenn man vor das Poti eine 10V Z-Diode schaltet, bleibt die Spannungsdifferenz des eBus zwischen high und low viel stärker erhalten. (Werde das morgen mal probieren) Bin ich auf dem Holzweg ? Ein Oszi wäre toll da wir dann definitiv die Spannungspegel auf dem eBus und die Baurate messen könnten. Viele Grüße
Hallo, an Anfang an habe ich die 4011er Schaltung für 15V Eingansspannung eingestellt(L->H). So hat nichts funktioniert. Dann habe ich mit R3 Trimmer gespielt, mit 14V (L->H) habe ich die Logs bekommen. Ohne Oszi ist es sehr schwierig. lg
Hallo zusammen, habe mir mal den HT-Bus meines Junker-Kessels mit dem Oszi angeschaut. (einige Bilder angehängt) Oszi hing zwischen den beiden Busdrähten. - High-Pegel ca. 14,8V - Low-Pegel ca. 10V - Bitzeit = ca. 104µs -> 9600 bits/s - ein Startbit (Low) - 8 Datenbits - 1 Stopbit (High) - gefolgt von ca. 1ms (10 Bitzeiten) Low-Pegel Auffällig ist nur, dass relativ häufig auch mal ein komischer Signalverlauf zu sehen ist. Hier ist statt der 1ms Low-Phase eine 1ms High-Phase gefolgt von der 1ms Low-Phase zu sehen. (so meine Interpretation) Ebenfalls verhält sich auch die Spannung etwas komisch. Weiss jemand was das sein könnte? Bitte unbedingt eure Erkenntnisse posten. Ich bin zwar im Moment mit einem anderen "Projekt" beschäftigt, würde aber später ungern bei Null anfangen. :-) Vielen Dank schon mal. Gruß, Martin
Hallo Martin, vielen Dank für die Oszi Bilder, das ist schon mal ein super Start!!! Ich werde auf jeden Fall alles was ich herausfinde posten. Start-Bit low und Stop Bit High klingt schon mal nach RS-232 siehe link http://en.wikipedia.org/wiki/Universal_asynchronous_receiver/transmitter Ich denke mal laut: komischer Signalverlauf: Die kleinen Spikes auf dem High Pegel könnten einfach nur Störungen sein die wir uns irgendwo einfangen. Kann mir nicht vorstellen dass bei dem kleinen Spannungsunterschied zwischen V-high-high und V-high-low dies etwas zu bedeuten hat. (Viel zu störanfällig). Theoretisch möglich wäre dass Junkers eine Art M-Bus verwendet. Da sendet der Master durch unterschiedliche Spannungspegel und der Slave sendet durch ändern der Stromaufnahme (könnte die kleinen Spannungseinbrüche erklären). Bild Einmaldaten: Wenn wir davon ausgehen das in dem Bild 2 Byte Nutzdaten gesendet werden mit je einem Start und einem Stop Bit, dann wäre beim 2. Byte das Stoppbit low. Das macht für mich momentan keinen Sinn. Kann natürlich auch Deine Interpretation von 1ms low sein und es wird nur ein Datenbit gesendet. Beides hat aber nichts mit RS232 zu tun. Ich muss mir noch mal das Kollisionsmanagement in der eBus Spec ansehen. Vielleicht hilft uns das bei den Überlegungen weiter. Ich glaube das Thema können wir nur gemeinsam durch Brainstorming und den Austausch von Thesen lösen. Viele Grüße
Hallo an alle Junkers Horcher. habe einen interessanten link gefunden: Beitrag "Logamatic 2107 Schnittstelle" Da geht es um das entschlüsseln einer Buderus Logamatik die soweit ich überfolgen habe sich sehr ähnlich zu unserem HT-Bus verhält: Zitat: Das Nullbyte am Ende jeder Nachricht ist die Ende-Kennung bzw. ein UART Break Error. Es wird ein 0-Byte gesendet bei dem das Stopbit auf logisch 0 bleibt. Bei diesem Fehler wird vom Prozessor ein 0-Byte in den Bytestream eingefügt. Wird nach dem ersten Byte ein 0-Byte mit Stopbit 1 geschickt, folgen die Daten bis zum 0-Byte mit Stopbit 0. Wenn ich mir das Bild von Martin (einmal Daten) ansehe,passt das genau auf die Beschreibung. Sowohl Junkers als auch Buderus gehören zu Bosch Thermotechnik. Mal weiter lesen
Hallo zusammen, habe nochmal einige Bilder von gestern gepostet, viele Augen sehen vielleicht mehr als meine zwei halb blinden :-). Bei der Durchsicht ist mir aufgefallen, dass die vermeidlichen "Störungen" immer das gleiche Muster haben und somit für mich als Störungen ausscheiden. Vielleicht Bus-Kollisionen? An welcher Stelle stöpselt ihr euch an den Bus dran? Ich habe gestern dafür das ISM1 Modul aufgeschraubt. Gibt es bei den Junkers Kesseln auch eine Art Service Interface, die ich noch nicht entdeckt habe. (Wohne erst seit 4 Wochen in dem Haus und hab mich damit noch nicht wirklich beschäftigt) Gruß, Martin
Hallo Martin, vielen Dank für die zusätzlichen Fotos. Nun kann mann auf jedem Foto wo Daten übertragen werden am Ende den Break Error (Null Bits ohne Start und Stopbit) wie in dem Forumsbeitrag beschrieben sehen. Hier bestehen als neben den 9600 Baud identische Punkte (Hat mich auch schon gewundert das Buderus und Junkers zum gleichen Konzern gehören und nichts "gemeinsam" machen). Wenn die Störungen tatsächlich etwas zu bedeuten haben, dann sind es höchstwahrscheinlich die Antworten der Slaves durch ein verändern der Stromaufnahme. Das funktionier so beim M-Bus. Der Master sendet durch eine Veränderung der Spannung am Bus z.b. 12V low - 24V high; Die Slaves senden durch eine geänderte Stromaufnahme aus den Bus um ca. 10 mA. Das hat u.U. einen geringen Einfluss auf die Busspannung und würde die kleinen Spikes auf den high Pegeln erklären. Ich hoffe inständig dass es Störungen sind !!! Sonst werden wir es schwer haben die Antwort der Slaves wie z.B. Temperaturwerte, Pumpe ein usw. zu bekommen. In einem solchen Bus kann es nur einen Master geben (und das ist die vorhandene Heizungssteuerung) die auch den Bus mit Strom versorgt und damit auch eine erhöhte Stromaufnahme erkennen kann. Meine nächsten Schritte sind auf der Basis Deiner Messungen mir einen passenden Pegelkonverter zu bauen und dann diese Daten in einen PC zu bekommen bzw. mit einem Logikanalyser über einen größeren Zeitraumauszwerten. Vielleicht haben wir ja Glück und es kommen die gleichen Werte wie auf dem Buderus EMS Bus. Dann können wir im anderen Forumsbeitrag klauen gehen Viele Grüße
Hallo, gestern habe eich ein FB10 von innen angeschaut... µC ist von NEC, laut Datenblatt es hat mehrere UART mit LIN möglichkeit. Nach Meine Meinung nach es ist ein LIN-Bus(abgespeckte CAN). Hoffentlich am Wochenende werde ich auch ein Oszi bekommen. lg
Hallo, @Zorro2011: also CAN und LIN sind zwei völlig verschiedene Busprotokolle. Kommen nur beide aus dem Automotive-Bereich. Wenn das eBus ist, sollten doch eigentlich die Sync-Bytes (0xAA ?) zu sehen sein. eBus kann auch mit einer UART realisiert werden, wenn man das bitsynchrone Starten der Übertragung nach dem Sync hinbekommt (damit das Busbelegen klappt). Mfg, Tom
Hallo Zorro, ich habe leider nur den Junkers Heizkessel ohne FB oder ISM. Kannst Du mal den Type des µC posten - vielleicht auch noch die Busschaltung. Leider habe ich die Komponenten nicht, sonst würde ich es selbst machen und die Heatronic3 hat am Gehäuse ein Garantiesiegel, das ich auf Grund der Garantie nicht vor August diesen Jahres öffnen möchte. @Martin: Eine Service-Buchse gibt es bei meinem Kessel nicht. An der Heatronic 3 ist eine Klemmleiste (Schraubleiste) an der ich 2 Drähte angeklemmt habe. Viele Grüße
@Tom: ja, so unterschiedlich sind sie auch nicht. LIN-Bus ist ein Low Cost Can Bus:) @Steffen: Natürlich, am Abend werde ich es posten. Erste Baustein ist ein CAN Filter von TDK:)
Hallo, µC ist ein F0138 von Nec, davor gibts ein Filter von TDK ZJY-2p und einige smd Transistoren. lg
Hallo, habe mir mal die LIN-Spec angesehen: Ähnlich und doch anders. Ein LIN-Frame ist aufgebaut aus: 1) Synchrinisationsbreak (min. 13 Bitzeiten low gefolgt von mind. 1 Bitzeit high) 2) Synchrinisationsfeld 55H (01010101) mit Starbit low und Stopbit high 3) ID Feld - hier gibt es zwei Varianten - je nach Version der Spec. a) Bit0-Bit3 - Identifier; Bit4 und Bit5 Anzahl folgender Datenbytes( 00 - 2 Bytes, 01 - 2 Bytes, 10 - 4 Bytes, 11 - 8 Bytes); Bit6 - Ungerade Parität über Bits 1,3,4,5; Bit7 Gerade Parität über Bits 0,1,2,4 b) wie a) jedoch werden Bit4&Bit5 ebenfalls für den Identifier verwendet 4) Responsefelder mit 0-8 Datenbytes (keine Ahnung ob hier Start und Stopbits verwendet werden 5) Prüfsummenbyte - hier gibt es auch zwei Varianten a) Summe der Datenbytes und des Prübyte muss FF-H ergeben b) wie a) aber Identifier wird in die Summe einbezogen Beobachtete Unterschiede: - Synchrnisationsbreak ist bei uns < 13 Bitzeiten - Syncronisationsfeld habe ich bisher in den signalfotos nicht gefunden Ich hoffe Anfang nächster Woche die Teile für meinen Pegelwandler zu bekommen und dann werde ich mal größere Datenmengen in den PC zur Auswertung ziehen. Viele Grüße
Hallo Leute, auf dem Signal sind keine Störungen ! Dort sendet der Slave als Stromschnittstelle und der Master wiederholt das ganze dann mit dem Spannungspegel den ihr dort seht. In diesem Beitrag: Beitrag "Logamatic 2107 Schnittstelle" haben wir eigentlich schon alles durchgekaut, inklusive erfolgreiches senden von Daten auf dem Bus, Schaltungen etc.. Grüße.
Hallo Rudi, ich war schon auf Euren Thread aufmerksam geworden (siehe link weiter oben) und habe diesen heute komplett gelesen (uff). Meine Hoffnung ist, das wir Eure Arbeit beim HT-Bus von Junkers übernehmen können. Dazu habe ich meinen Pegelkonverter heute mal mit 9600Baud 8N1 an einen PC (Com Port) gehangen. Die beiden Dateien im Anhang sind die Logs. Auf Grund des Break Error kann man aber kein Anfang und Ende des Telegramms erkennen. (wird der Break Error als 00-H geloggt, verschluckt oder handelt es sich um ein echtes 00-H). Habe aber mal den FiFo des Windows PC ausgeschaltet - keine Ahnung ob das was bringt. Sollte das Logging nichts verschlucken, liegt auf Grund der Logging-Daten nahe, dass Junkers andere Adressen als Buderus verwendet, was mit dem Rest ist weiss ich natürlich nicht. Du hast mit dem ATmega8 einen "Konverter" von EMS-Bus (nach dem Pegelwandler) auf einen anständigen UART Datenstrom mit Start und Stopbits gebaut (SW UART). Könntest Du mir sagen welches Board du verwendet hast und gäbe es die Möglichkeit den fertigen Code zum brennen zu bekommen ? Meine ATmega8 Erfahrung ist nicht vorhanden und daher würde das viele Probleme für mich lösen. Ich arbeite mich gerade in den Grasshopper (AVR32 AP7000, Linux) der bei mir die Verbrauchsdaten erfassen soll. Wenn ich dort einfach ein ATmega8 Board (mit Pegelwandler) davor schalte und einen standardgemäßen rs232 like Datenstrom bekomme, könnte ich diesen auf dem Grashopper weiter verarbeiten (zuerst mal Protokoll entschlüsseln und später daraus die Werte die die Heizung so erzältverarbeiten). @ alle: Vielleicht macht es Sinn die Konfiguration unserer Heizungen mal festzuhalten. Bei mir ist eine Junkers ZBS 22/100 S-3 am Werk. Kein Raumregler, Solar oder sonstiges. @Zorro: Vielleicht kannst Du auch noch mal ein Logging mit 9600 Baud 8N1 von deinem Kessel posten. Viele Grüße
Hallo, Steffen Selbmann schrieb: > Meine Hoffnung ist, das wir Eure Arbeit beim HT-Bus von Junkers > übernehmen können. Das könnt Ihr mit Sicherheit. Deine Daten sehen erst einmal gut aus, sind aber nicht ganz korrekt. Benutzt du einen Pegelwandler ? Hier mal ein Beispiel: Polling: 88 00 Die 00 ist das eigentliche Break, also ein 0x00 Byte mit falschem Stopbit. Antwort: 18 00 34 01 69 4C 00 01 03 20 C0 80 00 80 00 01 6E FF FF FF 00 00 00 00 00 00 00 Die Antwort sollte eigentlich 08 00 ... sein und ist etwas zu lang. Bei Buderus sieht die Antwort z.B. so aus (ohne Break am Ende): 08 00 34 00 32 01 dc 01 dc 21 00 00 03 00 01 b3 d2 00 0e a7 00 73 Und dann sind in deinen Daten noch solche Sachen: 88 00 34 00 37 01 6D 02 07 81 00 00 03 00 00 9A B1 00 43 22 00 Da stimmt etwas noch nicht, meine ich, aber du bist nah dran ;-) Steffen Selbmann schrieb: > Du hast mit dem ATmega8 einen "Konverter" von EMS-Bus (nach dem > Pegelwandler) auf einen anständigen UART Datenstrom mit Start und > Stopbits gebaut (SW UART). Könntest Du mir sagen welches Board du > verwendet hast und gäbe es die Möglichkeit den fertigen Code zum brennen > zu bekommen ? Ich hatte versuchsweise einen Mega8 benutzt, ja. Das Board war ein Selbstbau, also nichts von der Stange, nur die CPU und ein Quarz. Ich benutze jetzt einen Cortex mit etwas mehr Power, da ich die Daten dann per CAN verschicke. Grüße.
Hallo, ich habe deinen Daten mal geparst und angehängt. Ich vermute es gehen ab und zu Daten verloren !? Kannst du den Fifo wieder einschalten und nochmal so ein Log erzeugen ? Grüße.
Hallo Rudi, meinem Pegelkonverter traue ich auch nicht. Ist von der eBus TWiki und leicht modifiziert (Schaltplan siehe Anhang). Durch drehen des Poties kann ich die Ausgabewerte fast einstellen. Ich würde lieber Euren Pegelkonverter nachbauen. Mir fehlt nur die Angabe zum Widerstand für die Gegenkopplung des OPAMP (Komperator) - hätte gerne etwas was schon sicher funktioniert hat. Kannst du mir den Wert des Widerstandes nennen ? Ich werde morgen mal mit meinem alten Pegelkonverter mit FiFo ein Log einsammeln und es posten. Viele Grüße
Nach etwas zu den Daten. Die Nachrichten vom Master (mit 0x88) stimmen zu 99%, die CRC-Berechnung funktioniert also. Alle anderen Nachrichten haben eine falsche CRC, evtl. ist dein Pegelwandler noch nicht optimal und du siehst die "Störung" (wenn ein Slave sendet) als normales Signal, das sollte nicht so sein, da der Master diese Nachrichten wiederholt. Beispiele mit berechneter CRC:
1 | 88 13 05 22 00 80 <= 80 |
2 | 88 00 |
3 | 18 00 34 01 68 4C 00 01 03 00 C0 80 00 80 00 01 67 FF FF FF 00 00 00 00 00 00 00 5E <= E0 |
4 | 88 00 34 00 37 01 6B 02 08 81 00 00 03 00 00 9A B1 00 43 22 00 6E <= 6E |
5 | 16 00 |
6 | 17 00 |
7 | 10 00 |
8 | 90 00 |
9 | 06 00 0B 01 0F 0D 27 07 04 00 58 <= 0D |
Grüße.
Steffen Selbmann schrieb: > Mir fehlt nur die Angabe zum Widerstand für > die Gegenkopplung des OPAMP (Komperator) - hätte gerne etwas was schon > sicher funktioniert hat. Kannst du mir den Wert des Widerstandes nennen > ? Das ist die originale Buderus Schaltung: Beitrag "Re: Logamatic 2107 Schnittstelle" Ich habe sie aber (noch) nicht ausprobiert. Grüße.
Hallo Rudi, ich muß leider noch ein letztes mal nerven. Welche Schaltung hast du denn für den Pegelkonverter verwendet ? Die Schaltung von Buderus kommt mir spanisch und spezifisch für deren Anwendungszweck von. Ich muss dazu sagen dass mich nur der Empfangspfad interessiert. Der OpAmp ausgang des Empfangspfades ist über 4,7 kOhm mit Vcc 5V verbunden. Keine Ahnung wie das Funktionieren soll, es sei denn die Versorgungspannung des OPAMP ist symetrisch +- xx V. Ich möchte möglichst wenig Zeit auf den Pegelwandler verwenden. Es ist mir bei der Schaltung egal ob TTL Pegel (5V / 3,3V) oder RS-232 Pegel raus kommen, so longe ich weiß welche es sind. Den Rest kann ich dann mit einem MAX3232 hinbiegen. (Im Ende brauche ich beides, da ich anfangs mit dem PC logge bis mein Grasshopper hüpft). Viele Grüße
Steffen Selbmann schrieb: > Welche Schaltung hast du > denn für den Pegelkonverter verwendet ? Ich benutze einen Komparator, ist aber nicht ideal, da man die Mittenspannung braucht (12V). Das Signal bei Buderus ist +-2.5V um die 12V. Der Anschluss für den Servicekey hat bei denen 12V,GND,DATA und daher sind die 12V kein Problem. Meine Schaltung ist dort: Beitrag "Re: Logamatic 2107 Schnittstelle" Die Eingänge des ADCMP370 können bei VCC 3V3 bis zu 22V vertragen, da muss dann nichts mehr "gewandelt" werden. Steffen Selbmann schrieb: > Der OpAmp ausgang des Empfangspfades ist über 4,7 kOhm mit > Vcc 5V verbunden. Keine Ahnung wie das Funktionieren soll, es sei denn > die Versorgungspannung des OPAMP ist symetrisch +- xx V. Das ist okay, das nennt sich Pullup um den Ausgang auf einem definierten Pegel zu halten ;-). Die Versorgung des Opamp ist 5V/GND und VREF sollte etwa 0.6V sein. Die Schaltung ist in den Modulen verbaut, sollte also funktionieren .... Der IngoF aus dem anderen Thread hatte damals seine RS232 direkt an den Bus geklemmt, das sollte auch funktionieren, erstmal. Am besten einen Serienwiderstand von 1K zwischen schalten und den Laptop für den Test auf Batterie laufen lassen! Falls dir das alles nicht zusagt frag IngoF nach seiner Schaltung, ich bin der Meinung die ist dort auch irgendwo vergraben ;-). Grüße.
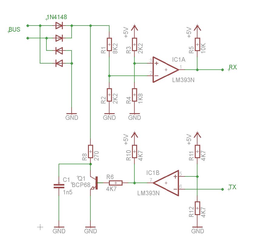
Hallo, habe gehört dass Ihr noch einen alternativen Schaltungsvorschlag sucht. Hier mal meine "alte" Schaltung im Anhang. Ohne Eingangsgleichrichter (Verpolschutz) für R4 2K2 nehmen. Ist ein simpler Komperator mit etwa 12 Volt Schaltschwelle. Ist sicherlich zu verbessern, funktioniert bei mir aber bisher sehr gut. Gruß Ingo
IngoF schrieb: > Ohne Eingangsgleichrichter (Verpolschutz) für R4 2K2 nehmen. Ist ein > simpler Komperator mit etwa 12 Volt Schaltschwelle. > > Ist sicherlich zu verbessern, funktioniert bei mir aber bisher sehr gut. Sorry der Text gehörte zu meiner aktuellen Version....
Hallo Ingo, ganz herzlichen Dank - auch an Rudi der dich wohl informiert hat. Ich habe leider kein Oszi und von daher möchte ich die Unbekannten gerne so gering wie möglich halten !!! Viele Grüßen und nochmals vielen Dank für Eure Hilfe - werde die Logs Posten sobald der Pegelwandler fertig ist !!! Viele Grüße Steffen PS: Was hätte man nur ohne Internet gemacht - Haare ausgerauft !!!! Hatte vor einigen wochen schon mal über mehrere Tage nach Infos zum HT-Bus von Junkers gesucht. Dass der gleich dem Buderus EMS Bus ist und praktisch alles schon dekodiert ist hätte ich mir nicht träumen lassen - da habt Ihr einen super Job gemacht
Steffen Selbmann schrieb: > Die Schaltung von Buderus kommt mir spanisch und spezifisch für deren > Anwendungszweck vor. ... ist weder spanisch noch spezifisch, ich finde sie eigentlich relativ elegant. Es wird halt nur der Wechselspannungsanteil (Daten) über Kondensatoren auf den Komparator gekoppelt. Kurze Störimpulse werden unterdrückt, da sie über den 1nF Kondensator ebenfalls auf den invertierenden Eingang wirken - so wird kein Schaltvorgang ausgelöst. Ich habe diese Variante erfolgreich in Betrieb, mit dem Unterschied, dass ich anstatt des LM393, den internen Komparator eines AVR verwende. //Niffko
Hallo Niffko, vielen Dank für die Bestätigung dass auch diese Schaltung funktioniert. Das einzige was mich störte war der Pull Up Wiederstand am Ausgang des OpAmp. Ich hatte nicht daran gedacht, das das Signal eine serielle Datenübertragung ist, bei der das Signal im "Ruhezustand" auf High Pegel liegt. Viele Grüße Steffen
Steffen Selbmann schrieb: > .....der Pull Up Wiederstand am Ausgang des > OpAmp. Der wird benötigt weil der OP einen Open Collector Ausgang hat und ohne den kein Signal ausgeben kann. Bei OPs mit "normalen" Ausgang bräuchte man den nicht unbedingt. Der R6 in meiner Schaltung kommt auch daher und ist eigentlich überflüssig und sollte weggelassen werden. Hatte erst noch einen anderen OP ohne Open Collector Ausgang und hatte dafür den PullUp nicht. Die Buderus-Lösung wird sicherlich besser und ausgeklügelter sein als meine. Aber habe noch keine Zeit gehabt die mir mal richtig anzusehen und zu verstehen. baue halt bei mir nichts ein was ich (noch) nicht verstehe.... Gruß Ingo
Kleiner Hinweis zum Verständnis: Der LM393 ist KEIN OP-AMP, sondern ein Comparator, d.h. der Ausgang wirkt nicht als analoger Verstärker sondern kippt spontan (digital) je nachdem ob der + Eingang höher ist als der - Eingang zwischen GND und Open Collector um.
Hallo, ich habe die Schaltung mit Lm393N zusammengabaut. Der 10K wiederstand musste ich auf 5K umändern. Mit 10K hat die Schaltung nicht funktioniert. Könnte mir jemand helfen? Anbei mein Log. Passt es? Oder bin ich ganz daneben? Danke
Anbei mal die Daten bei denen die CRC stimmt. Die falschen musst du dir dann selbst löschen. Ich sehe 3 Adressen 0x88,0x98 und 0xB0.
1 | 98 00 20 00 A0 00 0F 00 21 00 A1 00 30 00 B0 00 11 00 12 00 10 00 90 00 13 00 18 00 |
2 | B0 00 11 00 12 00 10 00 90 00 13 00 18 00 98 00 20 00 A0 00 14 00 21 00 A1 |
3 | B0 00 15 00 16 00 10 00 90 00 17 00 18 00 98 00 20 00 A0 00 19 00 21 00 A1 |
4 | 98 00 20 00 A0 00 19 00 21 00 A1 00 30 00 B0 00 29 00 |
5 | 98 00 20 00 A0 00 41 00 21 |
6 | 98 00 20 00 A0 00 FF 00 00 0C 01 01 00 00 00 28 6C 00 A0 00 15 00 21 00 A1 08 1A 00 20 E2 00 01 00 A1 08 1A 02 |
7 | 98 90 FF 00 06 00 6F E6 |
8 | 88 00 18 00 28 01 42 64 00 01 13 20 C0 80 00 80 00 80 00 FF FF FF 00 00 00 00 00 00 00 ED |
9 | 88 00 34 00 2D 01 A8 01 A8 81 00 04 03 00 00 03 66 00 00 73 00 92 |
10 | 98 10 FF 00 00 23 00 DE 62 |
11 | B0 00 2A 00 32 00 10 00 90 00 3A 00 18 00 |
12 | B0 00 4A 00 52 00 10 00 90 00 5A 00 18 00 98 00 20 00 A0 00 62 00 21 00 A1 00 30 00 B0 00 6A 00 0A 00 10 00 90 |
13 | B0 00 FF 00 00 04 27 0F 27 0F 27 0F 27 0F 27 0F 27 0F 27 0F 27 0F 7E |
14 | B0 00 FF 10 00 04 01 01 00 00 00 00 00 27 0F 27 0F 4F |
15 | B0 00 FF 00 00 03 00 00 00 00 00 4D 01 30 00 00 00 02 58 59 |
16 | 98 00 20 00 A0 00 0F 00 21 00 A1 00 30 00 B0 00 11 00 12 00 10 00 90 00 13 00 18 00 |
17 | B0 00 11 00 12 00 10 00 90 00 13 00 18 00 98 00 20 00 A0 00 14 00 21 00 A1 |
18 | 98 00 20 00 A0 00 0F 00 21 00 A1 00 30 00 B0 00 11 00 12 00 10 00 90 00 13 00 18 00 |
19 | B0 00 11 00 12 00 10 00 90 00 13 00 18 00 98 00 20 00 A0 00 14 00 21 00 A1 |
20 | 98 00 20 00 A0 00 1B 00 21 00 A1 00 30 00 B0 00 23 00 2B 00 10 |
21 | B0 00 23 00 2B 00 10 00 90 00 33 00 18 00 98 00 20 00 A0 00 3B 00 21 00 A1 00 30 00 B0 00 43 00 4B 00 10 |
22 | B0 00 43 00 4B 00 10 00 90 00 53 00 18 00 98 00 20 00 A0 00 5B 00 21 |
23 | 88 00 18 00 28 01 3F 64 00 01 13 20 C0 80 00 80 00 80 00 FF FF FF 00 00 00 00 00 00 00 09 |
24 | B0 00 11 00 12 00 10 00 90 00 13 00 18 00 98 00 20 00 A0 00 14 00 21 00 A1 |
25 | B0 00 15 00 16 00 10 00 90 00 17 00 18 00 98 00 20 00 A0 00 19 00 21 00 A1 |
26 | 98 00 20 00 A0 00 19 00 21 00 A1 00 30 00 B0 00 29 00 |
27 | 98 00 20 00 A0 00 41 00 21 |
28 | 88 00 18 00 28 01 3F 64 00 01 13 20 C0 80 00 80 00 80 00 FF FF FF 00 00 00 00 00 00 00 09 |
29 | 88 00 34 00 2D 01 A8 01 A8 81 00 04 03 00 00 03 66 00 00 73 00 92 |
30 | 98 00 20 00 A0 00 0F 00 21 00 A1 00 30 00 B0 00 11 00 12 00 10 00 90 00 13 00 18 00 |
31 | B0 00 11 00 12 00 10 00 90 00 13 00 18 00 98 00 20 00 A0 00 14 00 21 00 A1 |
32 | B0 00 22 00 2A 00 10 00 90 00 32 00 18 00 98 00 20 00 A0 00 3A 00 |
33 | 98 00 20 00 A0 00 0F 00 21 00 A1 00 30 00 B0 00 11 00 12 00 10 00 90 00 13 00 18 00 |
34 | B0 00 11 00 12 00 10 00 90 00 13 00 18 00 98 00 20 00 A0 00 14 00 21 00 A1 |
35 | 98 00 20 00 A0 00 0F 00 21 00 A1 00 30 00 B0 00 11 00 12 00 10 00 90 00 13 00 18 00 |
36 | B0 00 11 00 12 00 10 00 90 00 13 00 18 00 98 00 20 00 A0 00 14 00 21 00 A1 |
37 | B0 00 15 00 16 00 10 00 90 00 17 00 18 00 98 00 20 00 A0 00 19 00 21 00 A1 |
38 | 98 00 20 00 A0 00 19 00 21 00 A1 00 30 00 B0 00 29 00 |
39 | 98 00 20 00 A0 00 41 00 21 |
40 | 88 00 18 00 28 01 3E 64 00 01 13 20 C0 80 00 80 00 80 00 FF FF FF 00 00 00 00 00 00 00 D6 |
41 | 88 00 34 00 2D 01 A8 01 A8 81 00 04 03 00 00 03 66 00 00 73 00 92 |
42 | 98 88 02 00 0A 77 |
43 | 88 18 02 00 5F 17 00 00 00 00 00 00 00 00 AE |
44 | 98 90 02 00 0A B7 |
45 | 98 90 02 00 0A B7 00 90 18 02 00 6A 0C 0B 00 00 00 00 00 00 00 36 00 98 00 20 |
46 | 98 00 20 00 A0 00 0F 00 21 00 A1 00 30 00 B0 00 11 00 12 00 10 00 90 00 13 00 18 00 |
47 | B0 00 11 00 12 00 10 00 90 00 13 00 18 00 98 00 20 00 A0 00 14 00 21 00 A1 |
48 | B0 00 22 00 2A 00 10 00 90 00 32 00 18 00 98 00 20 00 A0 00 3A 00 |
49 | 98 00 20 00 A0 00 0F 00 21 00 A1 00 30 00 B0 00 11 00 12 00 10 00 90 00 13 00 18 00 |
50 | B0 00 11 00 12 00 10 00 90 00 13 00 18 00 98 00 20 00 A0 00 14 00 21 00 A1 |
51 | B0 00 15 00 16 00 10 00 90 00 17 00 18 00 98 00 20 00 A0 00 19 00 21 00 A1 |
52 | 98 00 20 00 A0 00 19 00 21 00 A1 00 30 00 B0 00 29 00 |
53 | 98 00 20 00 A0 00 41 00 21 |
54 | 98 00 20 00 A0 00 0F 00 21 00 A1 00 30 00 B0 00 11 00 12 00 10 00 90 00 13 00 18 00 |
55 | B0 00 11 00 12 00 10 00 90 00 13 00 18 00 98 00 20 00 A0 00 14 00 21 00 A1 |
56 | 98 00 20 00 A0 00 1B 00 21 00 A1 00 30 00 B0 00 23 00 2B 00 10 |
57 | B0 00 23 00 2B 00 10 00 90 00 33 00 18 00 98 00 20 00 A0 00 3B 00 21 00 A1 00 30 00 B0 00 43 00 4B 00 10 |
58 | B0 00 43 00 4B 00 10 00 90 00 53 00 18 00 98 00 20 00 A0 00 5B 00 21 |
59 | 98 00 20 00 A0 00 88 00 07 00 03 01 01 03 00 01 |
60 | 88 00 07 00 03 01 01 03 00 01 00 00 00 00 00 00 00 00 00 17 |
61 | 88 00 18 00 28 01 3A 64 00 01 13 20 C0 80 00 80 00 80 00 FF FF FF 00 00 00 00 00 00 00 81 |
62 | 88 00 34 00 2D 01 A8 01 A8 81 00 04 03 00 00 03 66 00 00 73 00 92 |
63 | 88 00 19 00 00 5C 80 00 80 00 FF FF 00 64 00 11 7B 00 2E 1E 00 00 00 00 2A B7 00 11 08 80 00 E5 |
64 | 98 00 20 00 A0 00 0F 00 21 00 A1 00 30 00 B0 00 11 00 12 00 10 00 90 00 13 00 18 00 |
65 | B0 00 11 00 12 00 10 00 90 00 13 00 18 00 98 00 20 00 A0 00 14 00 21 00 A1 |
66 | B0 00 64 00 6C 00 10 00 90 00 0A 00 18 00 98 00 20 00 A0 00 0B 00 21 00 |
67 | 98 00 20 00 A0 00 0F 00 21 00 A1 00 30 00 B0 00 11 00 12 00 10 00 90 00 13 00 18 00 |
68 | B0 00 11 00 12 00 10 00 90 00 13 00 18 00 98 00 20 00 A0 00 14 00 21 00 A1 |
69 | B0 00 FF 00 00 04 27 0F 27 0F 27 0F 27 0F 27 0F 27 0F 27 0F 27 0F 7E |
70 | B0 00 22 00 2A 00 10 00 90 00 32 00 18 00 98 00 20 00 A0 00 3A 00 |
71 | B0 00 FF 10 00 04 01 01 00 00 00 00 00 27 0F 27 0F 4F |
72 | B0 00 FF 10 00 04 01 01 00 00 00 00 00 27 0F 27 0F 4F 00 B0 00 42 00 4A 00 10 00 90 00 52 |
73 | B0 00 FF 00 00 03 00 00 00 00 00 4D 01 30 00 00 00 02 58 59 |
74 | 88 10 02 00 5F 17 00 00 00 00 00 00 00 00 82 |
75 | 98 00 20 00 A0 00 0B 00 21 00 A1 00 30 00 B0 00 0C 00 0D 00 10 00 90 A0 02 00 |
76 | 98 02 00 0A 77 00 98 10 |
77 | 98 10 02 00 6D 10 05 00 00 00 00 00 00 00 B6 |
78 | B0 10 02 00 67 17 03 00 00 00 00 00 65 01 D5 |
79 | 98 00 20 00 A0 00 0F 00 21 00 A1 00 30 00 B0 00 11 00 12 00 10 00 90 00 13 00 18 00 |
80 | 88 00 18 00 28 01 39 64 00 01 13 20 C0 80 00 80 00 80 00 FF FF FF 00 00 00 00 00 00 00 F9 |
81 | 88 00 34 00 2D 01 A8 01 A8 81 00 04 03 00 00 03 66 00 00 73 00 92 |
82 | B0 00 58 00 60 00 10 00 90 00 68 00 18 00 98 00 20 00 A0 00 0A |
83 | 98 00 20 00 A0 00 0F 00 21 00 A1 00 30 00 B0 00 11 00 12 00 10 00 90 00 13 00 18 00 |
84 | B0 00 11 00 12 00 10 00 90 00 13 00 18 00 98 00 20 00 A0 00 14 00 21 00 A1 |
85 | B0 00 58 00 60 00 10 00 90 00 68 00 18 00 98 00 20 00 A0 00 0A |
86 | B0 00 3B 00 43 00 10 00 90 00 4B 00 18 00 98 00 20 |
87 | 88 10 16 00 FF 34 EA |
88 | 88 00 18 00 28 01 36 64 00 01 13 20 C0 80 00 80 00 80 00 FF FF FF 00 00 00 00 00 00 00 78 |
89 | 88 00 34 00 2D 01 A8 01 A8 81 00 04 03 00 00 03 66 00 00 73 00 92 |
90 | 98 00 20 00 A0 00 0F 00 21 00 A1 00 30 00 B0 00 11 00 12 00 10 00 90 00 13 00 18 00 |
91 | B0 00 11 00 12 00 10 00 90 00 13 00 18 00 98 00 20 00 A0 00 14 00 21 00 A1 |
92 | B0 00 64 00 6C 00 10 00 90 00 0A 00 18 00 98 00 20 00 A0 00 0B 00 21 00 |
93 | 98 00 20 00 A0 00 0F 00 21 00 A1 00 30 00 B0 00 11 00 12 00 10 00 90 00 13 00 18 00 |
94 | B0 00 11 00 12 00 10 00 90 00 13 00 18 00 98 00 20 00 A0 00 14 00 21 00 A1 |
95 | B0 00 58 00 60 00 10 00 90 00 68 00 18 00 98 00 20 00 A0 00 0A |
96 | 98 90 FF 00 06 00 6F E6 |
97 | 98 00 20 00 A0 00 0F 00 21 00 A1 00 30 00 B0 00 11 00 12 00 10 00 90 00 13 00 18 00 |
98 | B0 00 11 00 12 00 10 00 90 00 13 00 18 00 98 00 20 00 A0 00 14 00 21 00 A1 |
99 | B0 00 22 00 2A 00 10 00 90 00 32 00 18 00 98 00 20 00 A0 00 3A 00 |
100 | 88 00 18 00 28 01 35 64 00 01 13 20 C0 80 00 80 00 80 00 FF FF FF 00 |
101 | 88 00 18 00 28 01 35 64 00 01 13 20 C0 80 00 80 00 80 00 FF FF FF 00 00 |
102 | 88 00 18 00 28 01 35 64 00 01 13 20 C0 80 00 80 00 80 00 FF FF FF 00 00 00 |
103 | 88 00 18 00 28 01 35 64 00 01 13 20 C0 80 00 80 00 80 00 FF FF FF 00 00 00 00 |
104 | 88 00 18 00 28 01 35 64 00 01 13 20 C0 80 00 80 00 80 00 FF FF FF 00 00 00 00 00 |
105 | 88 00 18 00 28 01 35 64 00 01 13 20 C0 80 00 80 00 80 00 FF FF FF 00 00 00 00 00 00 |
106 | 88 00 18 00 28 01 35 64 00 01 13 20 C0 80 00 80 00 80 00 FF FF FF 00 00 00 00 00 00 00 |
107 | 88 00 18 00 28 01 35 64 00 01 13 20 C0 80 00 80 00 80 00 FF FF FF 00 00 00 00 00 00 00 00 |
108 | 88 00 18 00 28 01 35 64 00 01 13 20 C0 80 00 80 00 80 00 FF FF FF 00 00 00 00 00 00 00 00 00 |
109 | 88 00 34 00 2D 01 A8 01 A8 81 00 04 03 00 00 03 66 00 00 73 00 92 |
110 | B0 00 62 00 6A 00 10 00 90 00 0A 00 18 00 98 10 FF 00 00 23 00 |
111 | 98 10 FF 00 00 23 00 DE 62 |
112 | 98 00 20 00 A0 00 0F 00 21 00 A1 00 30 00 B0 00 11 00 12 00 10 00 90 00 13 00 18 00 |
113 | B0 00 11 00 12 00 10 00 90 00 13 00 18 00 98 00 20 00 A0 00 14 00 21 00 A1 |
114 | 98 00 20 00 A0 00 0F 00 21 00 A1 00 30 00 B0 00 11 00 12 00 10 00 90 00 13 00 18 00 |
115 | B0 00 11 00 12 00 10 00 90 00 13 00 18 00 98 00 20 00 A0 00 14 00 21 00 A1 |
116 | 98 00 20 00 A0 00 1B 00 21 00 A1 00 30 00 B0 00 23 00 2B 00 10 |
117 | B0 00 23 00 2B 00 10 00 90 00 33 00 18 00 98 00 20 00 A0 00 3B 00 21 00 A1 00 30 00 B0 00 43 00 4B 00 10 |
118 | B0 00 43 00 4B 00 10 00 90 00 53 00 18 00 98 00 20 00 A0 00 5B 00 21 |
119 | B0 00 FF 00 00 04 27 0F 27 0F 27 0F 27 0F 27 0F 27 0F 27 0F 27 0F 7E |
120 | 98 00 20 00 A0 00 0B 00 21 00 A1 00 30 00 B0 00 FF 10 00 |
121 | B0 00 FF 10 00 04 01 01 00 00 00 00 00 27 0F 27 0F 4F |
122 | B0 00 FF 00 00 03 00 00 00 00 00 4D 01 30 00 00 00 02 58 59 |
123 | B0 00 FF 00 00 03 00 00 00 00 00 4D 01 30 00 00 00 02 58 59 00 B0 00 11 00 12 00 10 00 90 00 |
124 | B0 00 11 00 12 00 10 00 90 00 13 00 18 00 98 00 20 00 A0 00 14 00 21 00 A1 |
125 | B0 00 58 00 60 00 10 00 90 00 68 00 18 00 98 00 20 00 A0 00 0A |
126 | 98 00 20 00 A0 00 0F 00 21 00 A1 00 30 00 B0 00 11 00 12 00 10 00 90 00 13 00 18 00 |
127 | B0 00 11 00 12 00 10 00 90 00 13 00 18 00 98 00 20 00 A0 00 14 00 21 00 A1 |
128 | 88 00 18 00 28 01 34 64 00 01 13 20 C0 80 00 80 00 80 00 FF FF FF 00 00 00 00 00 00 00 DF |
Hallo Rudi, danke für die schnelle Antwort, dann bin ich beruhigt, so schlimm ist es auch nicht:) Ich will dich nicht so oft mit meinem Logs belästigen, wie kannst Du es so schön parsen? Ich habe ein ism2, ipm2, fw200, fb10, zsb22. lg
Zorro2011 schrieb: > Ich will dich nicht so oft mit meinem Logs belästigen, wie kannst Du es > so schön parsen? Ich habe mir ein Tool geschrieben, um durch den "Stream" zu wandern und für einen Teil davon, mit variabler Länge, die CRC zu berechnen. Also brute force CRC Berechnung ;-). zsb => brenner fb10 => fernbedienung fw200 => witterungsgeführter regler ipm2 => Lastschaltmodul ism2 => Solar-Lastschaltmodul Zorro2011 schrieb: > Ich habe ein ism2, ipm2, fw200, fb10, zsb22. Okay, ich habe nochmal geschaut. Es gibt noch 0xa0, 0xa1 und 0x90, die 0x98 ist wohl falsch:
1 | 90 A0 02 00 0A AE |
2 | A0 02 00 0A AE 00 A0 |
3 | A0 10 02 00 66 14 07 00 00 00 00 00 64 01 4C |
4 | 90 A1 02 00 0A A6 |
5 | A1 10 02 00 66 14 07 00 00 00 00 00 64 01 47 |
Es gibt also 5 Adressen (0x88 0x90 0xB0 0xA0 0xA1) und 5 Geräte, das passt dann ja. Die Zuordnung ist dann wohl fummeln oder evtl. haben die auch ein Monitormenü !? Anbei noch die Raw-Daten mit korrekter CRC. Grüße.
Hallo Rudi, vielen Dank, ich konnte jetzt schon einige Infos und Daten "entschlüsseln". Wenn ich fertig bin, werde ich alles posten. lg
Hallo Rudi, habe jetzt auch den Pegelkonverter von Ingo in Betrieb und erhalte jetzt angeängte logs (einmal mit fifo und 1 Byte Buffer, einmal ohne Fifo). Ich habe eine Heizung ZSB22/100 und einen FW100 (also weniger als bei Zorro) 0xA1, 0xB0 und 0xA0 kommen in meinen Logs nicht vor (wäre auch logisch weil ich ISM, IPM und FB10) nicht habe. Ausserdem habe ich FW100 statt FW200. 0x88 kommt auch bei mir öfter vor, könnte also die ZSB22 sein. 0x90 kommt nur in einem log und auch nur 1 x vor. (Text suche im log file). Könntest Du bitte noch mal Deinen CRC check laufen lassen und mir sagen welche Adressen Du siehst ? Mein nächster Schritt wäre jetzt die Daten in den Grasshopper (AP7000) zu bringen (über USART Schnittstelle unter Linux). Nach dem was ich über die serielle Schnittstelle unter Unix Systemen gelesen habe, könnte durch setzen des PARMRK in c_iFlags für die serielle Schnittstelle ein Break Error erkannt werden und durch die Hex Folge 0xFF 0x00 0x00 in den Daten zur Verfügung gestellt werden. Dass wäre dann eine Möglichkeit das Ende eines Telegramms zu erkennen. Somit wäre ich schon mal in der Lage mir die Telegramme zeilenweise für die weitere Analyse ausgeben zu lassen. Bin ich hier auf dem Holzweg oder macht das Sinn. Viele Grüße
Steffen Selbmann schrieb: > (Text suche im log file). Solange du dauerhaft solche Sequenzen im Log hast ist bei dir etwas nicht i.O.: F8 F8 FC FC FC F8 FC FC FC F8 FC FC FC F8 FC F8 FC FC F8 F8 F8 F8 FC FC F8 F8 Grüße.
Hallo Rudi, guter Tip. Habe gerade mal nachgesehen und meine Heizung hat Einträge im Störungsprotokoll. Da muss ich mal suchen. Nutze den Pegelwandler von Ingo mit anschliessendem MAX3232 und dann auf den PC. Allerdings erzeuge ich nach den Verpolungsschutzdioden eine Versorgungsspannung von 5V über den 78L05. Ich hatte an den Eingang ein Labornetzteil angeschlossen und die Ausgänge "kippen" bei 12,5V. Das wäre in Ordnung. Könnte es sein dass der Bus es nicht "mag" wenn aus ihm die 5V Versorgungsspannung erzeugt wird ? Ich suche mal weiter - bin aber etwas ratlos Gruß
Hallo Rudi, habe mal die 5V Versorgung durch ein externes Netzteil gemacht. Zumindest von der Zeilenaufteilung (Anzahl Zeichen auf einer Zeile) sieht es jetzt anders aus. AB und zu sind immer noch ein paar Fx Werte im Block. Das könnte daran liegen, dass ich den HT-Bus vom Keller bis unters Dach verlängert habe. Keine Ahnung ob ich mir da etwas einfange. Könntest Du bitte noch mal einen Blick auf das angehängte Log werfen ? Vielen Dank (Ich hoffe ich mache Dir nicht zu viel Arbeit !!!)
Ich finde das sieht komisch aus, die Daten bringen auch nicht wirklich viel. Irgendwie siehst du zu viele 1en wenn ein Slave sendet. Kontrolliere mal deine Schaltung bzw. deine "Steigleitung". Wie lang ist die überhaupt ? Läuft die Heizung noch ? Ist die Leitung geschirmt ? Bei der Buderus-Schaltung musste ein Widerstand geändert werden, evtl. musst du deine Schaltung entsprechend abändern.
Hallo Rudi, die Leitung ist so 20 - 30m lang; der Schirm ist nicht verbunden (mal auf Masse legen - vielleicht hilft das). Es handelt sich über die weiteste Strecke um ein 16 adriges Telefonkabel über dass auch ISDN (UK0) ins Dach kommt. Werde morgen mal meinen Pegelkonverter direkt an der Heizung aufbauen. Mal sehen ob das Besserung bringt. Nochmals vielen Dank für Deine Hilfe !!! Viele Grüße
Hallo Zorro, ich suche das Problem in meinen Daten (sehen nicht aus wie sie sollten). Damit ich besser "richtige" Daten erkennen kann: Könntest Du mir die Einstellung der Zeitbasis die Du für Deine Logs im Terminalprogramm verwendet hast nennen (ich hatte 500ms - wenn ich mich richtig erinnere haben wir das gleiche Tool verwendet). Vielen Dank
Hallo Rudi und Ingo, ich bräuchte noch mal Eure Hilfe bei der Fehlersuche: Als Pegelkonverter verwende ich die Schaltung von Ingo aber nur den Empfangszweig (R8 nicht bestückt). Kann hier aber kein Problem erkennen da Q1 nur bei einem Sendesignal durchsteuert. Den Ausgang des OPAMP führe ich auf den TX1 Eingang des MAX3232. Den TX1 Ausgang lege ich an den PC und verbinde ihn mit dem RX1 Eingang des MAX3232 (zusätzlich über 1000pf auf Masse). Den RX1 Ausgang verbinde ich dann über einen Spannungsteiler 680Ohm + 1kOhm nach Masse. Der Mittelabgriff zwischen dem beiden Widerständen Hänge ich auf den USART Eingang meines Grasshopper. Somit kann ich über einen PC (temporäre Lösung) als auch über den Grasshopper loggen. Was mir aufgefallen ist, ist dass die Transceiver des MAX3232 invertierend sind. Sorgt dies vielleicht für zu viele Einsen. Das angehängt Log ist jetzt direkt an der Heizung entnommen (das lange Kabel unters Dach ist abgeklemmt). Zoro: Wie kommen bei Dir die Daten in den PC? Wir verwenden ja beide den gleichen Pegelwandler. Vielen Dank für Eure Hilfe !!!!
Hallo Rudi, vergiss meine letzten 2 Posts. Ich habe den Pegelwandler von Buderus gebaut und das Log angehängt. Sieht ohne viel Ahnung betrachtet schon besser aus !!! Ich habe Kommunikation zwischen 90 und 88 gesehen. Dürfte ich Dich ein letztes mal um Hilfe bitten, um zu sehen was Dein CRC check sagt und ob die Daten jetzt brauchbar sind. Viele Grüße und herzlichen Dank !!!
Hallo Steffen, ein Beispiel von Heuzung_200111_-_direkt_3.txt: 90 00 FF 00 00 6F 03 02 00 DC 01 1A F3 34 00 FB 6F -> HK 1 (HK2 wäre 70) 00 DC -> 22,0 Gewünschte Temp 01 1A -> 28,2 Akt. Temp (Es ist ganz schön warm bei Euch:) Die weitere Infos werde ich nächste Woche posten. lg
Hallo Zorro, Du machst ja schon große Fortschritte !!! Wie die Junkers auf die Temperaturen kommt ist mir noch schleierhaft. Habe nur eine Aussentemperatur geführte Regelung (keine FB xxx). Könnte aber sein das diese Werte aus der Heizkurve abgeleitet werden. Real ist es bei uns an die 20 Grad. Habe aber bei der Heizkurve Fußpunkt/Endpunkt angepasst und eine generelle Anhebung der Heizkurve um 1,5K eingestellt. Viele Grüße PS: Hoffe nachdem mein Pegelwandler läuft nun auch bald in die Dekodierung einsteigen zu können (will aber erst mal versuchen alles wieder unters Dach zu verkabeln, da hier auch mein Grasshopper steht).
Hallo Zorro, nur für den Fall dass Du Deine vermuteten / gefundenen Werte mal mit anderen logs vergleichen willst. Habe gerade ein paar logs erstellt: heizung 21_01_2011_12_13.txt Start logging (Uhr der Heizung) 12:13 (Dauer 5 Minuten) Vorlauf ist: 64 Grad C über die ganze Laufzeit Vorlauf soll: 64,4 Grad C über die ganze Laufzeit Brenner an und Heizungspumpe an heizung 21_01_2011_12_19 Start logging (Uhr der Heizung) 12:19 (Dauer 5 Minuten) Aussentemperatur: 1 Grad C (0,7 Grad Celsius im Info Menü) Vorlauf ist: 64 Grad C über die ganze Laufzeit Vorlauf soll: 64,4 Grad C über die ganze Laufzeit Brenner an und Heizungspumpe an Warmwasser soll: 56 Grad C Warmwasser ist: 42,6 Grad C Warmwasserbereitung: aus heizung 21_01_2011_12_25 Start logging (Uhr der Heizung) 12:19 (Dauer 5 Minuten) Aussentemperatur: 1 Grad C (0,6 Grad Celsius im Info Menü) Vorlauf ist: 64 Grad C über die ganze Laufzeit Vorlauf soll: 64,4 Grad C über die ganze Laufzeit Brenner an und Heizungspumpe an Warmwasser soll: 56 Grad C Warmwasser ist: 43 Grad C Warmwasserbereitung: aus Werde jetzt ers mal versuchen ob mein Grasshopper mit Linux den BreakError erkennen kann. Habe ein nettes Tool für Linux gefunden um der RS-232 Port zu monitoren: jpnevulator Nachdem man den Source selber kompilieren muß, kann man auch Anpassungen vornehmen. - gibt die log daten in hex aus - kann auch in eine Datei loggen - kann logging mit Zeitstempeln Viele Grüße
Es passt, wie bei mir: 88 00 34 00 38 01 AA 02 25 01,AA ->Warmwasser ist 02,25 ->Warmwasser soll 88 00 18 00 40 02 80 02,80 -> Vorlauf ist 88 00 19 00 00 06 00,06 -> Aussentemperatur? Man muss in Log relativ viel auf ein bestimmter Wert (z.B vorlauf soll habe ich nichts gefunden) warten. Oder hat man glück und aendert sich dieser Wert. So kann man es gleich in Log sehen. lg
Hallo Zorro, das mit der Aussentemperatur scheint zu stimmen. Hier noch ein paar Ideen: 88 00 18 40 02 80 4C 35 09 03 40 - Vorlauftemperatur soll ohne Kommastelle 35 - Rücklauftemperatur ohne Kommastelle Nachdem ich meinen Aufbau wieder unters Dach umgezogen habe sehe ich keine 88 00 18 Meldungen mehr im Log. 88 00 19 sind da - mal sehen was das schon wieder ist. Deshalb weiteres Logging im Moment nicht möglich. Viele Grüße
Hallo Zorro, mein Logging läuft und ich habe mal einen ganzen Tag geloggt. Habe mir erstmal das Telegramm 88 00 18 00 vorgenommen. Ich glaube folgende Informationen gefunden zu haben (Bytes sind von 1 gezählt, Telegrammheader 80 00 18 00 wird mitgezählt) Ganz allgemein handelt es sich um Informationen zum Kessel - der Kessel versorgt Warmwasser und Heizkreis. Byte5: Solltemperatur des Kessel; Bei aktivem Heizkreis entspricht der Wert der geforderten Vorlauftemperatur; Bei Warmwasser wird die maximale Kesseltemperatur vorgegeben, aber bei Überschreiten der Soll-Temperatur Warmwasser wird der Kessel abgeschaltet. Byte 6+7: Ist-Temperatur am Kesselausgang Byte 8: Betriebsart Heizen (0x4C) / Warmwasser (0x64) (könnte auch en Bitfeld sein) Byte 9: Brennerleistung: entweder dezimal 0, oder dezimal 36-100 Bei allen anderen Bytes bin ich noch am Rätseln. Anbei eine Excel Datei mit etwas mehr Details. Zur Info: Um 7 Uhr schaltet bei mir das Warmwasser ein (Am Wochende); Ab 23:00 schalte ich um von Heizbetrieb Frost auf Heizbetrieb Sparen. Um 3 Uhr schalte ich von Heizbetrieb Sparen auf Heizbetrieb Heizen. Zum Telegramm 88 00 19 00 ist mit noch aufgefallen, dass das zweite Byte der Aussentemperatur bei 0,0 Grad Celsius auf dezimal 128 springt. Kälter wurde es leider noch nicht. Es liegt die Vermutung nahe, dass das zweite Byte der Aussentemperatur das Vorzeichen enthält (+/-). Was ich noch suche ist Heizungspumpe ein/aus und Brenner ein/aus (die Leistungsvorgabe könnte das hergeben). Hast Du schon neue Erkenntnisse ? Viele Grüße
Hallo, Temperaturen sind immer auf 2 Bytes gespeichert. Bei mir sieht es so aus: Für HK1: 88,00,18,00,33,01,B9,64,2E,09,03,25,C0,80,00,80,00,80,00,FF,FF,FF,00,00, 00,00,00,02,18,F6,00 oder 88,00,18,00,33,01,D2,64,2B,09,03,25,C0,80,00,80,00,80,00,FF,FF,FF,00,00, 00,00,00,02,18,85,00 Byte 8 ist 64, Betriebsart war Heizung! Wo 01,B9 (44,1) oder 01,D2(46,6) die Vorlauftemperatur ist sind. Für HK2(mit IPM2): A1,00,FF,00,00,0C,02,01,18,01,57,22,A4,00 oder A1,00,FF,00,00,0C,02,01,18,01,50,22,AA,00 Wo 01,57 (34,3) oder 01,50(33,6) die Vorlauftemperatur ist sind. Aussentemperatur: 88,00,19,00,FF,D5 Wo FF,D5 -4,2 ist. ( Not D5 = ...FF2A -> 2A -> 42 -> 4,2 ) Solar (mit ISM2): B0,00,FF,00,00,03,00,00,00,00,00,03,01,19, 00,03 -> T1 01,19 -> T2 lg
Nachtrag: Für HK1: 88,00,18,00,33,01,B9,64,2E,09,03,25,C0,80,00,80,00,80,00,FF,FF,FF,00,00, 00,00,00,02,18,F6,00 oder 88,00,18,00,33,01,D2,64,2B,09,03,25,C0,80,00,80,00,80,00,FF,FF,FF,00,00, 00,00,00,02,18,85,00 00,33 (51,0) Vorlauftemperatur soll. lg
Hallo Zorro, kann die 00,33 (51,0) nicht nachvollziehen. 00,33 ergibt 51. Habe inzwischen ca. 25.000 Telegramme des Typs 88 00 18 00 analysiert. In allen Fällen erscheint eine Kessel-Soll Temperatur als Ganzzahl plausibel. Byte 12 scheint wie vermutet ein Bitfeld zu sein (von Links nach Rechts) Bit 1: Zirkulationspumpe Ein/Aus Bit 2: Speicherladepumpe Ein/Aus Bit 3: Heizungspumpe ?????? Bit 4: Immer 0 Bit 5: Zündung Brenner Ein/Aus Bit 6: Wird 1 kurz vor Brenner ein, bleibt 1 so lange Brenner an, und geht kurz nach Brenner aus wieder auf 0 Bit 7: Immer 0 Bit 8: Wie Bit 6 - läuft aber etwas länger nach Bei Deinen letzten beiden Telegrammen: Warmwasser aus; Brenner läuft; Bzgl. Byte 8 (64/4C) war bei Dir bei Heizbetrieb 64 bei mir 4C. Erscheinen bei Dir noch andere Werte als 64/4C bzw. erscheint $C bei Dir überhaupt ? Viele Grüße
Hallo, du hast Recht, Byte 5 ist Vorlauftemperatur soll. Heute konnte ich nicht spielen, morgen werde ich es vorsetzen und Byte 12 verifizieren. lg
es ist schon zu spät: Natürlich nicht vorsetzen sondern fortsetzen :) lg
Hallo Zorro, vielen Dank. Bin mit 88 00 34 00 auch schon ein ganzes Stück weiter gekommen. Status Quo kommt morgen. Schlaf gut PS: Unsere Aktion ist Kreuzworträtsel für Elektroniker
Hallo Zorro, wie versprochen das Update. Habe alle Informationen in der beiliegenden Excel Datei gesammelt (Kannst Du Excel xlsx Format öffnen ???). Folgende Telegramme habe ich bisher bearbeitet und bis auf ein paar wenige Bit Felder entschlüsselt: - 88 00 18 00 (Kesseldaten) - 88 00 19 00 (Heizdaten) - 88 00 34 00 (Warmwasser Daten) Im wesentlichen neu sind: - Rücklauftemperatur in 88 00 18 00 - Zähler Brennerstarts und Betriebsminuten Brenner Heizung - Zähler Brennerstarts und Betriebsminuten Brenner Warmwasser - Zähler Brennerstarts und Betriebsminuten Brenner Gesamt Um die Bitfelder sauber zu klären muß ich am Wochenende mal ein paar Servicefunktionen der Heizung aufrufen wie z.B. Brenner dauerzünden, Drehzahl Gebläse anzeigen usw. Bin im Moment auf der Suche nach weiteren Telegrammen zum Entschlüsseln, sowie deren Anzahl an Bytes inkl. des 00 als Ende Markierung. Die FW100 ist in der Lage mehr Informationen anzuzeigen als wir bisher gefunden haben bzw. es muss in der Steuerung noch mehr Informationen geben wie z.B. PMW ist/soll der Heizungspumpe. Welches Infos suchst Du noch ? - Mir fehlt derzeit nur noch Heizungspumpe ein/aus. Viele Grüße
Hallo, ich habe Dein Excel upgedatet, die Logs habe ich gelöscht und mit ISM und IPM erweitert. Ich werde das Status auf "Bestätigt" ändern, wo ich Deine "Vermutungen" bestätigen kann. Hoffentlich bald haben wir ein volles Excel:) Passt so? lg
Hallo Zorro, anbei eine Update unserer Telegrammliste. Ich habe das Telegramm 90 00 06 00 gefunden, das die Uhrzeit der Heizung enthält. Nachdem die Nachricht nur ungefähr jede Minute gesendet wird, konnte ich das Sekundenfeld nicht eindeutig identifizieren (in meinen Loggingdaten erschien kein Wert > 30 Sekunden). Wenn man sich den Gesamtumfang der Daten auf dem HT-Bus ansieht und dies ins Verhältnis zu der Datenmenge aller von uns identifizierten Telegramme setzt, haben wir 10% der Datenmenge analysiert. Mir ist es aber bisher nicht gelungen weitere Telegramme zu finden bei denen der CRC stimmt. Leider scheint mein Grasshopper Board den Break Error nicht zu erkennen, so dass ich auf diesem Weg auch keine Hinweise auf weitere Telegramme bekomme. Hast Du noch weitere Telegramme identifizieren können ? Es wird mir wohl nichts anderes übrig bleiben als einen ATmega8 mit der SW von Rudi für das EMS-Protokoll aufzubauen, um so weitere Telegramme zu entschlüsseln. Auf der anderen Seite haben wir glaube ich auch schon alle wichtigen Informationen mit den bisherigen Telegrammen gefunden. Trotzdem würde es mich interessieren was sonst noch für Info's ausgetauscht werden. Viele Grüße
hallo zusammen :) ich wollte mal leise anfragen, wie´s ausschaut. Würde ja gern meine Therme auslesen können... vielleicht auch steuern falls dies möglich wäre. Welche Hardware würd ich dazu brauchen? löten könnt ich ein bisschen, mitn programmiern schauts da schon ein wenig anders aus g zumindest was die Aufbereitung der Bus-Daten zur RS232-Schnittstelle bedeutet. Mit den Telegrammen im PC werd ich dann schon was passendes finden g Viele Grüße aus Österreich :) Christian
Hallo allerseits, kurze Frage: ich habe eine Junkers Ceranorm mit Bosch Heatronic ca. 3 Jahre alt. Kann mir hier jemand erklären, vielleicht mit Foto wo in dem Ding der Bus abgegriffen werden kann? Ideal wär ne Klemme ;) Vielen Dank! Gruß Martin
Hallo Christian, minimal brauchst Du einen Pegelwandler von HT-Bus auf RS-232. Im Thread sind verschiedene Schaltpläne angehängt. Ich verwende den Pegelwandler aus dem Thread von "Logamatic 2119 Schnittstelle" von Buderus. Die EMS Schnittstelle von Buderus ist elektrisch identisch mit dem HT-Bus. Auf der SW Seite habe ich ein Programm geschrieben das die bisher bekannten Telegramme aus dem RS-232 Datenstrom heraus holt. Die stelle ich gerne zur Verfügung. Die einzige Voraussetzung ist dass Dein PC mit Linux läuft. Das Ganze ist derzeit nur lesend (Werte dekodieren). Die Steuerung plane ich über die 0-10V Schnittstelle. Aktiv in die Steuerung über den HT-Bus einzugreifen halte ich für gefährlich, das es dann zwei Master gibt. Viele Grüße
Hallo Krasser Mann, google mal nach der Bedienungsanleitung für Deinen Kessel. Es handelt sich beim Anschluss um eine Klemme an der Heatronic. Bei mir sind es laut Plan die Klemmen BB - sind aber nicht auf der Heatronic beschriftet, von daher brauchst Du die Bedeinungsanleitung. Bei mir musste ich auch den vorderen Deckel entfernen und eine Schraube lösen so dass der FW100 nach vorne geklappt werden kann und es musste eine Abdeckung abgeschraubt werden. Viele Grüße
Hallo Zaun Gast danke für den Hinweis, die Bedienungsanleitung gibt da leider nicht viel her, die Therme ist so ein Kombigerät zur Wandmontage und kein Kessel mit Steuerung Extra. Dann muss ich wohl mal zum Schraubendreher greifen und schaun ob ich irgendwie die Klemmen identifiziert bekomme- Gruß Martin
guten tag :) Danke schon mal für die Antwort. @Zaun Gast: hast du den Thread "Logamatic 2107 Schnittstelle" gemeint? Falls ja, mal sehen ob ich dort einen Schaltplan finde, hab den mal kurz überflogen, aber dann irgendwie die Orientierung verloren :D in erster Linie gehts mir auch nur ums Auslesen der Daten. Steuern halt nur, wenns leicht ginge... wobei mir da ja auch "Heizung/Sparen/Frost"-Umschaltung reichen würde.. und event. "Warmwasser sofort" ausreichen würde. auf dem Pegelwandler selbst ist ja kein Programm oder? da reicht nur die Bauteile zusammenzulöten? Schönen Abend noch ;)
Hallo Christian, habe Dir den Buderus Schaltplan angehängt (spart das Suchen im Logamatic Thread). Ich habe nur den oberen Teil gebaut da ich vorerst nicht plane zu senden. Um die Schaltung mit Deinem PC zu verbinden brauchst du zusätzlich noch am Ausgang des Pegelwandlers einen MAX3232 Chip inkl. Beschaltung lt. Datenblatt. Was Du damit nicht erkennen kannst ist das Ende eines Telegrammes (Break Error). Das ist aber nach meiner bisherigen Erfahrung nicht so schlimm. Jedes Telegramm enthält gegen Ende einen CRC Check. Den habe ich in meiner SW implementiert (das SW Modul ist aus dem Logamatic Thread von Rudi). D.h. sollten die Daten im vom HT-Bus zufällig mal wie ein Telegrammheader aussehen fängt der CRC Check dies in fast allen Fällen ab. (nur beim Telegramm 90 00 FF 00 habe ich mal drei Fälle gehabt, wo der Header falsch erkannt wurde und der CRC zufällig stimmte. Die Werte in dem Telegramm waren dann aber ziemlich blödsinnig. D.h. zur Sicherheit noch die erhaltenen Werte auf Plausibilität prüfen). Falls Dir dies zu unsicher ist, gibt es noch eine SW von Rudi die mit Hilfe eines ATMega8 den Break Error sauber erkennt. Das bedeutet aber zusätzliche HW und die Tools um einen ATMega 8 zu programmieren. Das werde ich wohl in der finalen Schaltung machen. Viele Grüße
Hallo, ich habe ein c# Prog geschrieben. So wird ca. 20 Temeraturwerten ausgewertet, crc-geprüft und angezeigt. Es werden 88 00 18 88 00 19 88 00 34 90 00 FF B0 00 FF A1 00 FF Telegrammen verarbeitet. Viel Spass lg
Hallo Zaun Gast, kurze Frage zur Schaltung: Was kommt an U_REF ran? Die +5V? ODer +12V? Danke Ronny
Hallo Ronny, es gibt zwei Punkte U-Ref im Schaltplan. Die müssen miteinander verbunden werden. Auf keinen falls 5V oder 12V damit verbinden. Bei U ref handelt es sich um eine Vergleichsspannung für den Operationsverstärker, damit zwischen dem High und Low Pegel des HT-Bus unterschieden werden kann. Viele Grüße
Hallo Zaun Gast, vielen Dank. Habe ich Verstanden. Bauteile sind schon bestellt... Gruß Ronny
Hallo, ich habe mein c# Program auf ein stm32f107 portiert und es läuft einwandfrei. Das HT-Bus wurde auf Usart2 angeschlossen und mittels Usart1 kann man die Logs(Hyperterminal) anschauen oder Befehlen ausgeben. Ich werde noch -RTC -Webserver -Oberrfläche inkl. Touch (jetzt werden nur die Daten angezeigt) -Funkkommunikation zwischen HT-Bus Pegelwandler und stm32 platine. einbauen. lg
Hallo, es gab schon lange keine Neuigkeiten zur Entschlüsselung des HT-Busses. :-( Ich denke der Solarertrag der letzten Stunde ist im Byte 9 & 10 zu sehen. Stimmt bei mir immer mit der Anzeige im FW100 überein. 02.04.2011 14:39:40 B0 00 FF 00 00 03 5B 5F 0F 93 03 DE 02 6B 01 00 00 4D 94 50 Im Beispiel oben: Solarertrag der letzten Stunde: 0F 93 = 3987 Wh Hat sich heute mal gelohnt. :-) Byte 7 & 8 und 18 & 19 haben sich bei mir auch geändert, kann aber leider nicht erkennen welche Info dahinter steckt. Gruß, Martin
Es ist lustig, bei mir sieht B0FF so aus: Solar (mit ISM2): B0,00,FF,00,00,03,00,00,00,00,00,03,01,19, wo: 00,03 -> T1 01,19 -> T2 oder B0,00,FF,00,00,04,01,8A,01,8C,00,00,00,00, wo: 01,8A -> T3 01,8C -> T4 lg
Hallo Zorro2011, Dein erstes Beispiel hast du im Dunkeln oder bei schlechtem Wetter mitgeschnitten, da T1 sehr sehr niedrig ist. Deshalb hast du natürlich auch kein Solarertrag aus der letzten Stunde. Hier nochmal ein Beispiel meines heutigen Mitschnitts (Sonnig und Dunkel). 03.04.2011 13:47:52 (total sonnig / 25°C) B0,00,FF,00,00,03,5F,5B,15,58,04,0D,01,DE,01,00,00,4F,38,27 Byte 9 & 10 : Solarertrag der letzten Stunde -> 15,58 = 5464 Wh Byte 11 & 12 : T1 -> 04,0D = 103,7°C Byte 13 & 14 : T2 -> 01,DE = 47,8°C 03.04.2011 21:03:58 (Draussen dunkel) B0,00,FF,00,00,03,32,00,00,00,00,C8,02,20,00,00,00,50,28,38 Byte 9 & 10 : Solarertrag der letzten Stunde -> 00,00 = 0 Wh Byte 11 & 12 : T1 -> 00,C8 = 20,0°C Byte 13 & 14 : T2 -> 02,20 = 54,4°C Anbei auch mein kompletter Mitschnitt von heute. (Nur Daten grösser 2 Byte zwischen zwei Break error) Gruß, Martin
03.04.2011 13:47:52 (total sonnig / 25°C) B0,00,FF,00,00,03,5F,5B,15,58,04,0D,01,DE,01,00,00,4F,38,27 Byte 9 & 10 : Solarertrag der letzten Stunde -> 15,58 = 5464 Wh Byte 11 & 12 : T1 -> 04,0D = 103,7°C Byte 13 & 14 : T2 -> 01,DE = 47,8°C 03.04.2011 21:03:58 (Draussen dunkel) B0,00,FF,00,00,03,32,00,00,00,00,C8,02,20,00,00,00,50,28,38 Byte 9 & 10 : Solarertrag der letzten Stunde -> 00,00 = 0 Wh Byte 11 & 12 : T1 -> 00,C8 = 20,0°C Byte 13 & 14 : T2 -> 02,20 = 54,4°C Nachtrag: Byte 18 & 19 ist die Laufzeit der Solarpumpe in Minuten (Inkrement jeweils 60) bei mir aktuell 50,28 -> 20520 min = 342h (wie im Display FW100) Byte 15 ist der aktuelle Zustand der Solarpumpe 00 = AUS , 01 = EIN Dabei wird vorher jeweils mit dem Kommando: B0,00,FF,08,00,03,01,96 und B0,00,FF,08,00,03,00,96 EIN und AUS geschaltet (Siehe capture.xls oben) Gruß, Martin
Martin schrieb: > B0,00,FF,08,00,03,01,96 und > > B0,00,FF,08,00,03,00,96 Da hatte sich ein Copy & Paste Fehler eingeschlichen. Die CRC ist bei beiden Kommandos natürlich nicht gleich. B0,00,FF,08,00,03,01,97 und B0,00,FF,08,00,03,00,96 Gruß, Martin
Hallo, bin in der Heizungsbranche tätig und wollte meine ZSBE mit FW200 per PC steuern.Ich hatte einem Verkaufsleiter von Junkers die Aussage entlocken können, das wenn ich etwas zum auslesen der Heattronic 3 suchen würde, bei Buderus schauen muss,weil die schon so etwas länger haben und es soll auch funktionieren. Nun bin ich auf diese Seite per Google gestossen und bin erstaunt wie weit ihr seit. Da ich kein Elektroniker bin, wär ein fertiger Bausatz schon interessanter,aber wie es ausschaut gibt es sowas wohl nicht,oder? Gruß Udo
Hallo Udo, meines Wissens nach gibt es bisher noch keinen Bausatz oder fertige Platine. Du brauchst nur den Pegelwandler der nicht so aufwändig ist. Schau mal bei dem vorgänger Thread "Logamatic 2107 Schnittstelle". Wir haben bis das Empfangen von Informationen entschlüsselt, nicht aber das Senden über den HT-Bus. D.h. zum Steuern bietet Junkers eine 0-10V Schnittstelle. Hierfür kann man von Junkers auch eine Beschreibung bekommen. Viele Grüße Zaun Gast
Zaun Gast schrieb: > habe Dir den Buderus Schaltplan angehängt (spart das Suchen im Logamatic > Thread). Hallo Zaun Gast! Vielen Dank für den Schaltplan, habe mir mal die Teile rausgeschrieben. Was bedeutet ganz links bei den EMS-Anschlüssen die N/A-Teile? lg, Christian
Christian S. schrieb: > N/A-Teile? Not applicable / not applicated nicht verfügbar / nicht belegt = nicht bestückt hth Charlie
Charlie schrieb: > Christian S. schrieb: >> N/A-Teile? > > Not applicable / not applicated > nicht verfügbar / nicht belegt = nicht bestückt Not available ... in diesem speziellen Fall "nicht ablesbar" :) Das waren unbeschriftete SMD-Kleinstinduktivitäten ... weglassen! // Niffko
Hallo zusammen! Danke für die Erklärung ;) Kann ich denn mit dem Signal "RX_OUT" dann direkt an zB. ein FT232RL gehen? Könnte jemand vl. ein Foto von seiner Platine machen, Vor- und Rückseite? Also nur wenns leicht möglich ist, damit ich mir ungefähr den Aufbau vorstellen kann g Hab den Schaltplan mal mit Eagle gezeichnet, werde mich jetzt mal testweise ans Platinenlayout wagen g... schönen Sonntag abend noch :)
Hallo, ich bin wieder da und einiges wurde schon eingebaut: -RTC -Telnet Client -WEB Oberfläche -> http://b-solar.dyndns.info -ucGui mit Touch Es funktioniert ganz zuverlässig:) aber es gibt's nocht einiges zu tun... lg
Das sieht ja sehr beeindruckend aus, Zorro2011! Übrigens gibt es inzwischen ein IP-Gateway von Junkers und ein App für iOS: http://www.junkers.com/de/de/produkte/technik/junkershome_1/junkershome_3.html Scheint aber mehr auf die Verlängerung des Displays und der Bedienelemente ausgelegt zu sein. Einen freien Zugang auf die Werte kann man da nicht unbedingt erwarten. Ich wollte ja schon eine Langzeitaufzeichnung in einer Datenbank realisieren... Werde mal Interessehalber meinen Heizungs-Fuzzi nach dem Preispunkt für das MB-LAN Gateway fragen. Gruß Ronny
Guten abend :) So, ich habe mal die Platine gelötet... zuerst nach dem Plan vom anderen Thread (EMS_PIC.pdf) mit einem FT232RL gelötet... Daten habe ich auch empfangen, allerdings sehen die sehr komisch aus. jetzt habe ich die Schaltung geändert wie bei EMS_Interface.png (da ist auch nur der Gleichrichter ein bisschen anders verdahtet) nun aber bekomme ich gar keine Daten. was mir jetzt so gerade auffällt, als Dioden habe ich BAT 48 anstatt BAT49, bzw. BAT54S/BAT46 verwendet, sinds die falschen, ober ist das egal? einen schönen Abend noch :) Christian
Hallo, hast Du schon deinen Heizungs-Fuzzi nach dem Preispunkt gefragt? Ich habe noch etwas eingebaut: -Jetzt werden die Daten auf einen SD-Karte gespeichert. -Kleines Menü Was noch fehlt: -Schöne Grafiken:) lg Zorro
Hallo zusammen, toll das Ihr hier schon so weit seid. Aktuell habe ich eine Junkers-Therme mit Heatronic-CAN. Ich bekommen aber bald ein neues Gerät mit neuer Steuerung, also HT-Bus. Ich Plane die Therme an meine Hausautomatisierung mit Misterhouse anzubinden. Erstmal sollen nur Daten gesammelt werden, senden evtl. später. Ich melde mich wenn ich das Gerät habe und erste ergebnisse vorzuweisen habe. Gruß, Thorsten
Hallo Christian, die Dioden, die Du verwendet hast, sind o.k., solange Du nicht sendest. Die BAT 46 für höhere Spannung ausgelegt, um beim Senden Schaden an der Schaltung zu verhindern. Denke ich. @Zorro: Habe noch kein Angebot vom Heizungsfuzzi bekommen. Muss ich wohl noch mal nachhaken nächste Woche. Ronny
Guten Abend! @Ronny: Danke, aber ich verstehe nun nicht, warum dann die Schaltung von EMS_Interface.png nicht funktioniert, bekomme gar keine Daten. habe hier, den kompletten Sende-Teil weggelassen, da ich keinen BC847B habe. Naja, morgen werde ich dann die Schaltung vom PDF nochmals versuchen, ohne Sende-Teil. hier habe ich zwar Daten bekommen, aber nur Müll. Wie muss ich denn die Baud-rate einstellen? habe 9600, 8, 1, None ausgewählt gehabt. mit den Werten habe ich ein bisschen gespielt, bin aber nicht schlauer daraus geworden g Schönen Abend noch, Christian
guten morgen! ich dürfte mir jetzt hier irgendwas geschossen haben :( Schaltung wieder zurückgebaut, wie es in der PDF ist, und ich anfangs nur Müll bekommen habe, aber leider kommt jetzt gar nichts mehr rein. Kann mir hier vl. jemand einen Tipp geben? Im PDF sind ja BAT49 verwendet, wo bekomme ich die her? Conrad, Reichelt und Pollin haben solche nicht!? Welche Kondensatoren verwendet man hier? ich habe hier Elektrolytkondensator und Styroflex-Kondensatoren eingebaut, sinds die Richtigen? einen schönen Sonntag noch :)
Hi Christian! Wenn du dir wegen den (Bat-)Dioden unsicher bist, lasse sie erst mal weg und konzentriere dich auf das Wesentliche. Der Brückengleichrichter macht das Interface "nur" verpolungssicher, d.h. wenn du vor dem Anschließen des Busses die Polarität ausmisst, bist du auf der sicheren Seite. Die einzelne Bat ist eine Clamp-Diode und soll negative Spikes ableiten - also auch erst mal nicht so lebenswichtig. Wie du schon bemerkt hast unterscheiden sich die beiden Schaltungen beim Brückengleichrichter. Hast du dir schon mal überlegt, was passiert, wenn bei der PIC-Schaltung der Bus wirklich verpolt angeschlossen wird. Ich gehe mal davon aus, dass hier dem Autor der GND beim Brückengleichrichter "verrutscht" ist. Wegen der Kondensatoren - auf den Buderus-Modulen sind SMD-Vielschicht- Kondensatoren verbaut, also ungepolt. Grüße
Hallo Christian, Ich habe die selbe Schaltung zusammengebaut. Am Anfang an hat es bei mir auch nicht funtioniert. Danach habe ich U-ref weggelassen und stattdessen ein 10k Poti eingebaut. Mit ein osci habe ich es justiert und das wars...( eigentlich konnte man es auch ohne osci einstellen) Lg Zorro
@Zorro mal interessehalber - auf welchen Wert musstest du U-ref mit dem Poti einstellen? Grüße
Hi Zorro! Hast du auch gar keine Werte reinbekommen? wie hast du das Poti eingebaut? und auf welchen Wert ca. hast du es eingestellt?
Hallo , sorry, ich habe mich falsch ausgedrückt. Nicht die selbe Schaltung, aber auch mit LM393, prinzip ist sowieso gleich. Die Schaltung sieht "fast" so aus aber wesentlich einfacher. Es wurde damals von IngoF gepostet. R5 ist bei mir 5.6K und statt R1 und R2 habe ich ein Poti. lg Zorro
Hallo Zorro! Ich habe mal deine Schaltung gebaut, allerdings mit den fixen Widerständen wie im Plan. Bekomme immer noch keine Werte über USB in den PC, was mich ein wenig zum grübeln bringt. g Wo bringts was, wenn ich mit dem Multimeter messen würde? Also wo müssten welche Spannungen in etwa sein? Welche Potis hast du genommen und auf welchen Wert stell ich die sein? Gruß, Christian.
Hallo Christian, nur damit wir nichts übersehen: wie hast Du den RX Anschluss aus der Schaltung weiter behandelt? Dort ist das serielle Signal ja noch mit 5V Pegel. Es müsste also noch ein MAX3232 o.ä. nachgeschaltet werden und dann ein Seriell-->USB Wandlerkabel oder ein USB-Wandlerbaustein, der direkt RS232 mit 5V Pegel am Eingang versteht und daraus USB macht. Alternative wäre, den RX direkt an den (echten) RS232 Port (Pin 2) eines PC klemmen, GND an Pin 5 (für 9-polige Buchse). Mit solch niedrigen Pegeln können aber manche (besonders Notebooks) nichts anfangen. Gruß Ronny
Hallo, 1. Du solltest trotzdem ein Poti einbauen.:) -> ems2.gif. Eingestellt sind 7.9k und 2.1k fast wie im Plan. 2. Du solltest es ohne rs232-usb Konverter versuchen sondern direkt an rs-232 anschließen. Wenn es so funktioniert, kannst du es mit dem Konverter versuchen. lg Zorro
Guten Abend! @Ronny: ich habe das RX-Signal an einen FT232RL gehängt, wie im Schaltplan EMS_PIC.pdf - Fehlt da noch etwas? @Zorro: ja, ich werde mir ein 10K-Poti besorgen und es damit machen. Wie stell ich das dann ein? also welche Spannung gegen GND sollte ich denn messen oder worauf muss ich da sonst achten? am besten, ich werde mir mal einen alten PC suchen, wo ich eine RS232 Schnittstelle habe und dann damit testen. Vielen Dank nochmal für eure Hilfe! ;) Gruß, Christian.
Hallo Christian, FT232RL sollte funktionieren. Der wandelt das 5V RS232 auf USB. Aber wenn etwas nicht funktioniert, ist es immer eine gute Idee, die Komplexität zu reduzieren. Also alter PC und mit dem Poti spielen, bis etwas sinnvolles raus kommt. 96008N1 und Handshake=none Gruß Ronny
Hallo Ronny! ja klar, ich werde mal den USB-Teil weglassen. Also nochmal, das ichs kapiert habe :D ich schließe den FT232RL ab. - Verbinde den RX-Teil mit Pin 2 auf einem 9-pol. Stecker - GND wird mit Pin 5 vom 9-pol. Stecker verbunden. Wo bekomme ich dann aber die 5V für die Schaltung her? kann ich dazu die 5V vom PC-Netzteil verwenden und alle GND miteinander verbinden? Am besten ich zeichne mal den Plan wie ichs mir so vorstelle. Gruß.
Hallo, so habe jetzt mal den Plan gezeichnet, wie ich mir das jetzt so gedacht habe g wenn mal einer kurz einen Blick darauf werfen könnte, wär sehr nett :) Falls meine Gedanken so OK sind, werde ich die Platine dann so bauen und nochmals testen. ahja, ich habe erstmals nur vor zu empfangen - senden kommt dann vielleicht später noch dazu. Gruß, Christian.
@Christian Hätte schon gedacht, dass du auf mein Post weiter oben wenigstens Feedback gibst ... gehört eigentlich zum guten Ton. Ich hatte trotzdem mal bei IngoF. angefragt, damit du dir nicht noch mehr zerschießt -> Beitrag "Re: Buderus EMS-"Gateway" mit PIC18F / Sammelbestellung" Christian S. schrieb: > ich habe das RX-Signal an einen FT232RL gehängt, wie im Schaltplan > EMS_PIC.pdf Du solltest davon ausgehen, dass nicht alle Schaltpläne die du im Inet findest, zwangsläufig richtig sind. Du schaltest den Ausgang des RX-Komparators auf TX des FT232RL - was soll das werden!? Das TX bezieht sich auf den angeschlossenen Computer! Scheint als hätte der gute IngoF. - ein sonst sehr kompetenter Zeitgenosse - bei der Erstellung dieses Schaltplanes einen schlechten Tag gehabt ;) BTW, bei der Schaltung die du jetzt benutzt, gab es, glaube ich, Probleme beim Sendebetrieb - die eigenen TX-Signale wurden teilweise mit empfangen. Die Schaltung mit der AC-Einkopplung über die Kondensatoren, hat dieses Problem nicht. // Niffko
Hallo Niffko! Sorry, wegen dem fehlenden Feedback, war keine Absicht ;) Hab wohl im Eifer des Gefechts drauf vergessen! der GND beim Brückengleichrichter kann ja nicht stimmen, da ja sonst bei "falsch" angeschlossenem Bus die 14V auf dem GND meiner Schaltung liegen. IngoF hats ja auch schon bestätigt. wegen dem TX des FT232RL - es ist mir erst jetzt aufgefallen wie ich deine Zeilen gelesen habe - in meiner Schaltung habe ichs ja dann richtig eingezeichnet (nicht mal da ists mir aufgefallen), g ist ja genau verkehrt herum. Ich sollte mir angewöhnen, wenn ich denke ich habe die Schaltung verstanden, noch mehrmals die Schaltung durchgehen. und dem IngoF mach ich da gar keinen Vorwurf, passieren kann ja immer etwas, und ich hätte bei Unsicherheiten ja noch nachfragen können ;) Also nichts für ungut ;) Gruß, Christian.
Hallo Christian, es sieht sehr schön aus. Ich habe den 5V von EMS bus mit ein 7805 gemacht. Funktioniert einwandfrei. Senden finde ich zu gefährlich:) lg Zorro
Hallo Leute, ich bin neu hier. Finde das was ihr erreicht habt, echt super! Ich baue mir daheim gerade eine Hausautomatisierung auf. Und natürlich bin ich genau auf das Problem wie ihr gestoßen: Wie binde ich meine Junkers Therme in die Automation ein. Habe oben das C# Programm gesehen! Absolut spitze Zoro! Kenne mich zwar nicht gut mit C# aus aber mit dem Programm sollte ich die Werte von der Junkers Therme in meine S7-300 bekommen. Leider bin ich mir nicht so sicher welchen Pegelwandler ich nun baue soll. Welcher Plan ist der Richtige und funktioniert ohne Fehler? Und was sind das alles für Bauteile? Anscheinend gibt es verschiedene Versionen bzw. weiterentwickelte Wandler von euch oder? Über einen Tipp wäre ich sehr dankbar. Grüße Olli
Nachtrag: Ich habe mir jetzt mal die Bauteile von Christians letztem Plan bestellt und versuche die Schaltung nach zu bauen.
Guten Abend Leute! so, hab jetzt den RX-Pfad richtig an den FT232RL gelötet... und siehe da, schon gehts :) Daten kommen jetzt an, muss mir nur mal genauer ansehen wie´s damit weiter ausschaut. Also nochmals vielen Dank, besonders an Niffko der mit den Hinweis mit dem RX-TX gegeben hat. Gruß, Christian
Christian S. schrieb: > so, hab jetzt den RX-Pfad richtig an den FT232RL gelötet... und siehe > da, schon gehts :) na siehst'e ... alles wird gut. ;) Hattest du Schaltung mit AC-Einkopplung (EMS_Interface.png) jetzt auch noch mal getestet, oder war die Platine schon wieder zerpflückt? //Niffko
Hallo, ja, ich hab die Schaltung EMS_Interface.png nochmals gelötet, also nur den Empfangsteil, und jetzt kommen auch werte rein, die mir gefühlsmäßig sogar besser gefallen, habe aber erst morgen mehr Zeit. Gruß, Christian.
Hallo, habe mal ein paar Fotos gemacht, da hier immer mal wieder der Wunsch nach Platinenfotos aufgetaucht ist. Ist der Empfangsteil aus EMS.gif plus Pegelwandler mit MAX3232 und einer LED zur Betriebsspannungsanzeige. Gruß Ronny
Hi, @Ronny: Danke für deine Fotos! Da habe ich schon mal die Richtung, wo ich hin muss ;) @Christian: Ich wollte die Schaltung Bus_zu_RS232.png nach bauen. Was hast du dort jetzt noch nachträglich geändert damit diese funktioniert? Ich habe auch in Erfahrung bringen können, dass es einen "HT zu OpenTherm" Bus Wandler für die Junkers Therme gibt. Anscheinend wird dieser in Deutschland nicht verkauft, sollte aber in Holland oder Belgien erhältlich sein. Da muss ich noch mal nachforschen! Ich habe zudem 2 kleine Programme in C# geschrieben. Nr 1. ist es ein Programm zum Mitschreiben der Daten an einem ComPort. Nr 2. ist ein OPC Server, der Daten in eine S7 SPS schreiben und lesen kann. Sollte jemand daran Interesse haben, einfach Bescheid geben. Ich möchte in der fertige Version dann in der Lage sein, die Daten vom HT Bus zu lesen, zu interpretieren und dann in meine S7 Steuerung zu schreiben um diese so zu verwenden. Ich hoffe das es gelingen wird ;P
Hallo Oliver! Ich habe jetzt schlussendlich die Schaltung EMS_Interface.png verwendet und die Signale mit einem FT232RL über USB an meinen PC angeschlossen. Habe hier aber nur den RX-Pfad gebaut. Senden ist mir nicht so wichtig. Ich kann schon Telegramme erkennen, allerdings ist dazwischen immer "Müll", meiner Meinung nach. Gruß, Christian
Habe den ComPort Logger mal hoch geladen. Ist ein kleines und simples Programm. Wenn es Probleme gibt, einfach melden. Btw: Die Vorlage kam vom Zorro ;) HowTO: -> Parameter einstellen -> Auf Port öffnen klicken -> Fertig
Hallo zusammen, ich bin auf der Suche nach einer Auswertungssoftware für eine Junkers-Heizungsanlage über diesen Thread gestolpert. Ich hätte auch Interesse an einer Schaltung, da ich demnächst eine neue Junkers-Gastherme mit Solarunterstützung, Pufferspeicher und wasserführendem Kaminofen bekomme. Dafür würde ich gerne eine Auswertungssoftware schreiben, die auf einem FHEM-Server auf der FRITZ!Box laufen soll. Leider kenne ich mich mit der Hardware nicht so gut aus. Probleme machen mir z.Bsp. im Schaltbild EMS_Interface.png die Ausgänge TX, U_REF und +5V. Soweit ich verstanden habe, werden zwei Adern von der Heizungsanlage an den Eingängen EMS_BUS angeschlossen. Danach wird das Signal verarbeitet und man greift es über eine Schnittstelle am Ausgang RX_OUT ab? Eine weitere Frage: Ist die hier erwähnte Schaltung mit der Schaltung aus dem Thread Beitrag "Buderus EMS-"Gateway" mit PIC18F / Sammelbestellung" identisch? Grüße, Hans
Hallo, habe ja die EMS.gif Schaltung (Gleichspannungsgekoppelt) gebaut. Irgendwie ist mir das mit dem Trimmer zu wackelig. Um einigermaßen sinnvolle Daten zu erhalten, muss ich am Trimmer in 1/10 mm die Einstellung vornehmen. Ich könnte mir vorstellen, dass die Werte schlechter werden, wenn sich die Temperatur ändert, da sich ja dann auch die Widerstandswerte ändern. Ich werde wohl zum Vergleich mal EMS_Interface.png nachbauen. Speziell an die, die beide Schaltungen gebaut haben: Wie sind Eure Erfahrungen - welche Schaltung liefert stabil(ere) Werte? Danke und Gruß Ronny
Ronny schrieb: > welche Schaltung liefert stabil(ere) Werte? EMS_Interface.png habe ich seinerzeit von einem Buderus Modul MM10 aufgenommen. Somit dürfte sie beim Hersteller diverse Tests durchlaufen haben und in Sachen Robustheit relativ weit vorne liegen. // Niffko
Hallo Niffko, Niffko _ schrieb: > EMS_Interface.png habe ich seinerzeit von einem Buderus Modul MM10 > aufgenommen. OK. Dann werde ich die auch mal so löten. Danke Ronny.
Hallo, könnte mir jemand helfen? In welchem Telegramm wird das Status von DWU (Ventil für Rücklaufanhebung, von ISM2) geschickt? lg Zorro
Christian S. schrieb: > Hallo Oliver! > > Ich habe jetzt schlussendlich die Schaltung EMS_Interface.png verwendet > und die Signale mit einem FT232RL über USB an meinen PC angeschlossen. > Habe hier aber nur den RX-Pfad gebaut. Senden ist mir nicht so wichtig. > > Ich kann schon Telegramme erkennen, allerdings ist dazwischen immer > "Müll", meiner Meinung nach. > > Gruß, Christian Ach ich blicke da nicht so ganz durch. Ich nehme an der FT232RL ist noch mal ein extra Bauteil was am Rx-Pfad des EMS_Interface angeschlossen wird um ........? .......... ein gültiges RS232 Signal zu generieren? Ich habe das mal geraten..... aber jede Schaltung sieht hier irgendwie anders aus und hat ein paar mehr oder weniger Bauteile. Ronny hat z.b. einen MAX3232 verbaut........ Naja ich werde jetzt versuchen mal das EMS_Interface nach zu bauen. Ich kann ja nur dabei lernen ;) Jede Unterstützung von eurer Seite ist natürlich herzlich willkommen !!
Hallo Oliver, Oliver Oliver schrieb: > Ich nehme an der FT232RL ist noch mal ein extra Bauteil was am Rx-Pfad > des EMS_Interface angeschlossen wird um ........? > .......... ein gültiges RS232 Signal zu generieren? Nein. Der FT232RL ist ein USB<-->UART Umsetzer. Er wandelt den RS232 mit 5V-Pegel vom Pin RX direkt nach USB. ANschluss an den PC also über USB. > Ich habe das mal geraten..... aber jede Schaltung sieht hier irgendwie > anders aus und hat ein paar mehr oder weniger Bauteile. > > Ronny hat z.b. einen MAX3232 verbaut........ Ja. Der MAX3232 wandelt lediglich den RS232 mit 5-Volt Pegel von Pin RX in einen Normkonformen RS232 (mind. +/- 12 Volt Pegel) um. Man benötigt also am PC noch eine serielle Schnittstelle. Ich hoffe, das hat die Sache etwas beleuchtet. Gruß Ronny
OK Danke für die Info und sorry für meine lange Abwesenheit. Ich musste noch ein anderes Projekt fertig stellen. Das ist nun abgehackt und ich habe in meiner Steuerung eine RS232 Schnittstelle frei. Damit möchte ich nun die Sache mit der Therme in Angriff nehmen. Von der Theorie habe ich das nun verstanden. Leider bin ich in der Praxis total gescheitert..... Ich habe mir die Teile für den Pegelwandler bei Conrad bestellt aber irgendwie ist nur falsches Zeug gekommen. Die Widerstände sind riesig und passen nicht zu denen auf den Bild. Auch die andern Bauteile scheinen nicht stimmig. Was ein ***** Könnte jemand mir einen Pegelwandler bauen? Natürlich gegen eine Aufwandsentschädigung..... Alleine bekomme ich das nicht hin! Zudem habe ich noch einige neue Infos: Ich konnte den Opentherm Umsetzer für die Therme finden. http://www.installshop.nl/Verwarming/Geiser/Bosch/Bosch-moduleOPENTHERM-OTM-1 Aber da OT genauso dicht ist wie der HT Bus wirds wahrscheinlich auch nicht viel mehr bringen...... Grüße Olli
Hallo zusammen! Habe gerade meinen Adapter von IngoF in Betrieb genommen. Funktioniert jetzt, nach Anfangsschwierigkeiten, recht gut und ich bekomme Daten rein. Ich hänge mal eine kurze Log-Datei, mit mir unbekannten Telegrammen, an. Die bekannten Telegramme, 88 00 07 00 - 88 00 18 00 - 88 00 19 00 - 88 00 34 00 und 90 00 FF 00 habe ich hier schon aussortiert. Vielleicht erkennt ja jemand diese Telegramme. Gruß, Christian.
Hallo, z.Bsp: 90 00 06 00 0c 02 10 1c 23 00 02 00 c1 00 0e bedeutet: 90 FW100 sendet 00 an ALLE 06 die Zeit 00 Index 0c Jahr (2012) 02 Monat (Februar) 10 Stunde (16) 1c Tag (28) 23 Minuten (35) 00 Sekunden (00) 02 Wochentag (Dienstag) Die anderen Sachen sind meist nur ID's, Seriennummern, Konfig. und Fragen nach anderen Busteilnehmern. Also uninteressant, wenn man wie Du "nur" lesen möchte. Gruß, Woody Woodpecker
Hallo Woody Woodpecker! Danke für deine Erklärung! Was ich noch vergessen habe zu erwähnen: ich habe eine Cerapur ZSB 14-3 A23 mit einem Aussentemp.-Regler FW100. 1 Heizkreis und ein 200l Warmwasserboiler Zum Thema "nur lesen": Wäre eventuell interessant, wenn ich Heizen-Sparen-Frost umschalten kann - Warmwasser sofort starten. Sonst fällt mir momentan nicht mehr ein was ich steuern könnte. Gruß, Christian.
Hi everybody! Is this theme still alive? Hope English is ok... Ich spreche Deutsch nicht :( yet... Very glad to find at last minimal information about EMS-Bus (HT-Bus) and this theme is interested not only to me! I'm from Russia and have 2 years old Bosch ZWC-35-3 MFA boiler w/o any additional controllers and modules. Now I'm trying to implement control of this boiler to my home remote monitoring/control system based on Arduino Mega board. As I can see your explorations stopped at broadcasted information messages reading only, no tries of control or dipper understanding of they content. I'd like to dig dipper and try to recover more data from these messages and to understand control principles. Can anybody help me with this because this task requiring at last FW-x00 controller which I don't have? (at last may be somebody have a second hand FW-x00 controller and can sell it to me (new one for 300Euro is to expensive and hard to find)? I'm in Switzerland now and Germany is only 3 km from me :) I'm already analyzed posted data from this theme and found 3 request-response messages types (number 2, 16 and 33). 2 - FW-x00 asks boiler or ISM for something (request always the same, responses are different from system to system but same for each one - serial number may be???) 16 - FW-x00 - boiler exchange only, always the same Q and A (like "are you here?" - "Yes" may be...) 33 - very rare messages with 8 hours period, Q - same, A - different... For future investigation of datagrams I need longer log files, detailed system inventory description, complete settings list from FW-x00 including installer part (heating programs with time of switching, heating curve definitions, type of heating units (radiators/convectors/floor...) and so on...). Also it will be great to have captured initial data exchange during system powering. Hope this exploration will be interested somebody except me... Best regards, Yuri
Hi, ich muss den Beitrag im Forum mal wieder nach oben pushen und wollte Fragen, ob jemand eine Liste mit allen dekodierungen hat? Ich scheitere gerade bei folgendem Problem bzw. fehlen mir noch jede Menge Codes: Beitrag "Re: Heatronic 3 Adapter (Junkers Heizung) fuer Raspberry Pi" Gruesse
Hi, ich war auch mal sehr aktiv an diesem Thema dran, habe es leider aber nie fertig umgesetzt. Soweit ich weiß hat @Zorro2011 doch mal ein Programm in C# geschrieben, wo viele Befehle erkannt und gewandelt werden. Einfach mal das Programm runter laden und im Code schauen. Da sollte einiges drin sein.
Hallo zusammen, ich habe auf einem Rpi 3 einen Pitiny mit meiner Junkers Therme im Einsatz nun möchte ich ein 2,2 TFT LCD über SPI und I2C anschliessen. Geht das oder blockiert da der Pitiny den Anschluss?? Vielen Dank. Gruß kami
moin, frage an die gruppe: ich habe eine ksbr3-16a21. wie kann ich da die daten mitlesen? ich habe ein t6a211e modul drann.
Hallo zusammen, ich habe eine Junkers ZSB mit TA211E Regler und suche gerade verzweifelt, wo genau die Pins für den Bus dort zu finden sind, um die hier beschriebene Anbindung nachzuvollziehen. Hat hier jemand dazu eine Pinbelegung bzw. eine Information zu benötigter Hardware (BM1/BM2 Modul?). Vielen Dank vorab!
Bitte melde dich an um einen Beitrag zu schreiben. Anmeldung ist kostenlos und dauert nur eine Minute.
Bestehender Account
Schon ein Account bei Google/GoogleMail? Keine Anmeldung erforderlich!
Mit Google-Account einloggen
Mit Google-Account einloggen
Noch kein Account? Hier anmelden.
























