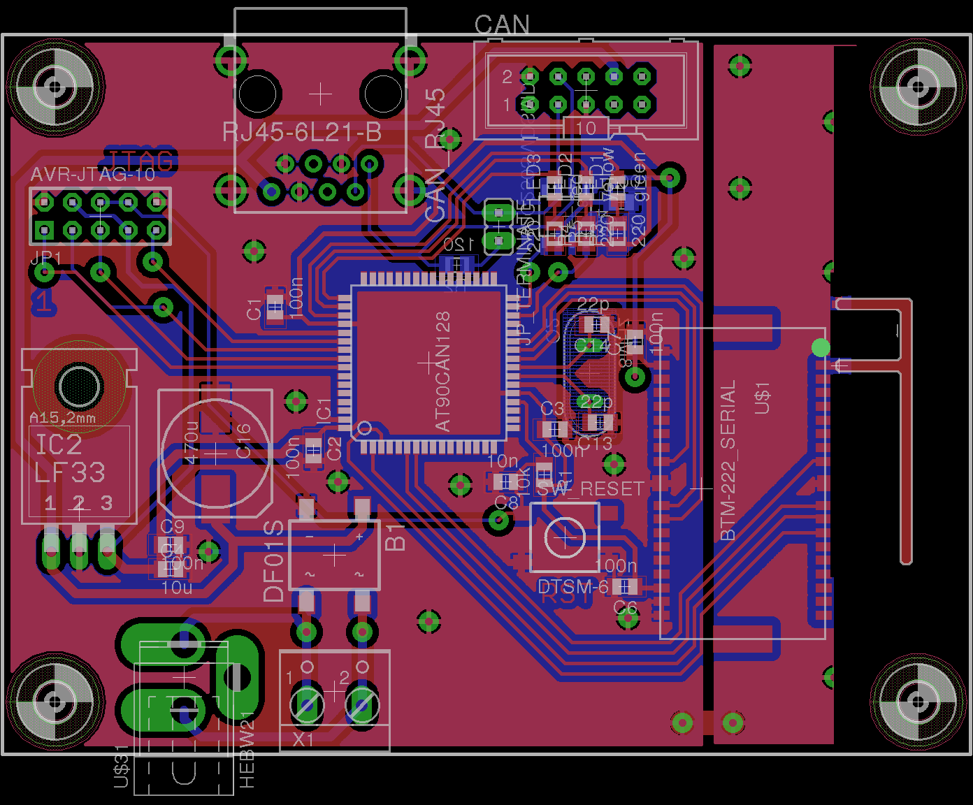
Hi Forum, im Anhang eine Platine mit BTM-222-Modul. Ich wollte fragen ob das mit der Antenne so funktioniert und was man da am Layout ggf. noch besser machen kann. Hab nur einen Fred dazu gefunden und da war das ganz aehnlich. thx, Michael
Hallo Michael, täuscht das, oder hat dein PCB-Antenne einen Schluss nach GND ? Ansonsten, wenn die Länge der LB stimmt passt dass schon. Eventuell mit einer Kurve an das Modul anbinden, schaden kann's nicht. Gruss Uwe
2 Sachen fallen mir noch auf: Die GND Anbindung zum Modul könnte etwas dicker sein, 1-2mm können es schon sein. Die Separierung Modul - Rest der Schaltung ist o.k., aber die Anbindung selbst würde ich viel weiter runter setzen, damit optimierst du den Rückstrompfad der 4 Daten-Signale die ja über einen Schlitz müssen. Da oben ist es etwas ungünstig. Hat die kurze, dicke Anbindung einen bestimten Zweck ? Impedanz über GND ?
Joa also... Das zweite F-Stueck ist an GND. Ist das falsch? Die dicke Anbindung soll wohl dazu dienen, irgendwie die 50-Ohm-Impedanz herzustellen, aber wirklich verstanden hab ich das selber nicht, deswegen frage ich ja ;p Ich setz den Steg jetzt mal nach unten und mach die Masse-Anbindung noch dicker. greets, Michael
Sorry, einen hab ich noch: Wenn du unterhalb C6 noch ein, zwei Vias nach GND setzt, dann ersparst du den Elektronen auf ihrem Rückweg das Gedrängel unterhalb von C8 ;-) (das darunter Via schnürt den Rückweg arg ein) und wenn du jetzt noch die kleinen Cu-Inseln (z.B. die neben "RESET" am GND Anschluss des Moduls) entfernst (per Keepout), dann halt ich endlich das Maul ;-)
http://focus.ti.com/lit/an/swru120b/swru120b.pdf Die verwenden wir auf einem Modul mit dem BTM222. Funktioniert einwandfrei und die Application Note enthält alle benötigten Informationen.
Michael G. schrieb: > Das zweite F-Stueck ist an GND. Ist das falsch? Die Welt der HF ist seltsam, aber für mich sieht das nach GND-Schluss aus. > Die dicke Anbindung soll wohl dazu dienen, irgendwie die 50-Ohm-Impedanz > herzustellen, ... Wenn die Anbindung zur eigentlichen (PCB) Antenne länger wird, dann macht es Sinn. Hier ist es aber max. kurz, ich denke, das brauchst du nicht. Streng genommen, stellt die "Wulst" eine zusätzliche Impedanz-Diskontinuität dar (was für ein Wort), also eine Störstelle.
Christoph Budelmann schrieb: > http://focus.ti.com/lit/an/swru120b/swru120b.pdf > > Die verwenden wir auf einem Modul mit dem BTM222. Funktioniert > einwandfrei und die Application Note enthält alle benötigten > Informationen. Kurzer Nachtrag: Diese hier ist noch kleiner und von der Performance vergleichbar: http://focus.ti.com/lit/an/swra117d/swra117d.pdf
Hallo Christoph, hab grad das DB überflogen: ich sags ja, die Welt der HF ... Also, Michael, Antenne genauso wie im DB nachkonstruieren - fertig - funktioniert :-)
Christoph Budelmann schrieb: > http://focus.ti.com/lit/an/swru120b/swru120b.pdf > > Die verwenden wir auf einem Modul mit dem BTM222. Funktioniert > einwandfrei und die Application Note enthält alle benötigten > Informationen. Das hab ich schon gesehen aber mit Gerberdaten kann ich da etz nix anfangen und nachbauen will ich die nicht ;p @Uwe: Ich mach das mal duenner. Also was nun, GND oder nicht GND? ;p In der Application note is doch die Antenne auch an GND oder hab ich da was falsch verstanden?
Michael G. schrieb: > Christoph Budelmann schrieb: >> http://focus.ti.com/lit/an/swru120b/swru120b.pdf >> >> Die verwenden wir auf einem Modul mit dem BTM222. Funktioniert >> einwandfrei und die Application Note enthält alle benötigten >> Informationen. > > Das hab ich schon gesehen aber mit Gerberdaten kann ich da etz nix > anfangen und nachbauen will ich die nicht ;p Wie du meinst. So lange dauert das Ziehen der paar Linien in EAGLE jedoch nicht und die Variante funktioniert in jedem Fall.
Michael G. schrieb: > In der Application note is doch die Antenne auch an GND oder hab ich da > was falsch verstanden? Nein. Das ist schon korrekt, nur so funktioniert das Konstrukt überhaupt (warum auch immer -> HF-Forum ?)
Die Antenne soll laut dem anderen Fred recht gut funktionieren, also verwend ich die jetzt auch :P Hier nochmal die aktuelle Fassung. Besser?
Ein simpler, über kleinen Radius abgewinkelter Lambda/4 Strahler (~32mm lang) tut´s auch.
spiegel das teil mal, dann gibts auch sinn. NICHT die lage wechseln. den fußpunkt DIREKT ans pad oder mit richtiger impedanz routen. woher soll die leiterbahn wissen, ob sie antenne ist und abstrahlen soll, oder nicht? dein problem hast du übrigens erfolgreich im falschen forum gepostet. grats.
@Knut: Ich vermute mal, dass man mit dem zusätzlichen Masse-Beinchen einfach nur eine Impedanzanpassung oder sowas macht. Deine Antenne ist nicht impedanzangepasst. Aber das ist, denke ich, sowieso egal bei dem BTM-222. Der wird das abkönnen. Ich vermute nur mal, dass der Gewinn etwas geringer ist. Glaube aber nicht, dass sich da viel tut. Aber so HF mäßig habe ich da auch keine Ahnung von ;-)
Simon K. schrieb: > Deine Antenne ist > nicht impedanzangepasst. Aber das ist, denke ich, sowieso egal bei dem > BTM-222. Der wird das abkönnen. Dieses Design ist aufgrund mehrerer Versuche auf ein vermeintliches Optimum getrimmt. Das BTM hat eine interne Antennenanpassung, die Schlimmes verhindert, falls die Antenne mal so gar nicht passt. Abgesehen davon funktioniert diese Platinenvariante sehr gut und auch über ein Stockwerk oder durch mehrere Wände hindurch. Für unsere Zwecke ausreichend, deshalb habe ich´s mal ´reingestellt. Ausschlaggebend hierbei ist die Leiterbahnbreite, natürlich die -länge und der Abstand zur Groundplane.
OK nun wissen wir wieder mehr als vorher... keine klaren Aussagen bzw. genug Widersprueche, dass ich es mir wieder selber ueberlegen kann. Ich stell die Platine nun so her, wie gezeigt...
Michael: Meinst Du so? Direkt ans Pad geht nicht... aber fast.
so. massestich natürlich auch an masse angeschlossen. grüner punkt: keine thermals
Das geht so nich, die Antenne kann ich auf der Oberseite nur routieren.
Danke fuer die Beantworung meiner Frage. @Admin: Am besten den ganzen Mist inkl. meiner Antworten loeschen.
Nein, bitte nicht löschen. Andere User haben vielleicht etwas gelernt, was Du nicht gelernt hast.
Ooch Jungs - haut euch doch wegen der Antenne nicht die Köpfe ein ! @Michael G.: Ein paar Anmerkungen zum jetzigen Layout-Stand: Da geht noch was ;-) Wie schon erwähnt, mach die GND-Verbindung des Moduls auf Bottom, und in der Nähe dieser Verbindung noch ein paar Vias. In der Mitte (etwa da wo "U$1" steht) könnten ebenfalls noch einige Vias nicht schaden. Die Platzierung von "C16" könnte optimiert werden. Wenn möglich, den JTAG-Stecker noch oben verschieben um Platz für "IC2" zu machen, das dann ebenfalls etwas nach oben verlagert werden könnte. In den frei werdenden Raum darunter könnte jetzt "C16" platziert werden. Zur Antenne: mach es so wie von Knut empfohlen - das Design hat sich wohl bewährt und ist bedeutend einfacher als im Datenblatt. Wenn du's so machst, dann vergiss nicht die GND-Verbindung zur Antenne hin zu entfernen (auch wenn es im DB so aussieht). Wenn du dir diesbezüglich nicht 100%ig sicher bist - dann mach es so wie im DB empfohlen. Gruss Uwe PS: da sind ja immer noch kleine GND-Inseln ;-)
Das Problem ist, dass hier jeder was anderes sagt. Ich stell die Platine jetzt her. Das ist halt immer die Sache, wenn man was in Foren postet. Die Hauptsache ist, dass gewisse Leute hier wieder ihre uebermenschliche Ueberlegenheit zeigen koennen. Begruenden tut hier allerdings niemand etwas, ich hab das als persoenliche Meinung zu akzeptieren.
Michael G. schrieb: > Begruenden tut hier allerdings niemand etwas, ich hab das als > persoenliche Meinung zu akzeptieren. Du bist also nicht alleine in der Lage, die F-Antenne nachzuvollziehen... Na dann kriegst du halt hier noch mit Fingerfarben den Hinweis geliefert: zeichne mal den Reflexionsweg zur HF-Masse des Moduls ein. Naaa, fällt dir was auf? > Hauptsache ist, dass gewisse Leute hier wieder ihre uebermenschliche > Ueberlegenheit zeigen koennen. Sorry, aber was erwartest du nach deinem sinngemäß so wiedergegebenen Satz: "üüüwüwüwüwüüüü, ich kann nur drehi-drehi machen". Ach entschuldige, "routieren" natürlich ^^
Wenn das mit der Antenne portout ein Problem sein sollte, probier mal folgendes: Das Footprint der Antenne besteht nur noch aus einem runden Pad mit dem gewünschten Antennen LB-Durchmesser. Das platzierst du so, da die entsprechende Länge der Antenne als LB gezogen werden kann. Damit hast du alle Freiheiten und bist nicht an die Library gebunden. Hoffe das war hilfreich. Ich fliege normalerweise nicht mit dem Adler ;-) (muss mich mit "PADS" rumärgern ...)
Ich hab die Platine nun geaetzt, die Resultate kann ich bekannt geben, nachdem die Sache aufgebaut wurde. Greets
Joa... bin grad dabei. Wegen oben: Ich lass mich halt ungern so anpflaumen hier, ich mein was soll das? Manchmal denke ich mir hier, hier ist ne normale Unterhaltung unmoeglich.
Du bist aber auch nur wenig komisch. Du fragst nach einer guten Antenne, hier werden nachweislich gute Antennen gezeigt, aber du bist dann doch zu faul die abzuzeichnen und willst lieber deine eigene Antenne verwenden. Darauf hat sich immerhin Michael H. eingelassen und dir noch einen Tipp gegeben, sodass du das VIA nicht brauchst. Viele konstruktive Beiträge, aber keinen willst du davon annehmen? Dann brauchst du dich auch nicht wundern. Wenn du eh keine großen Änderungen mehr machen wölltest, hättest du diesen Thread auch ganz sein lassen können. PS: Ohne teures messtechnisches Equipment wird man vermutlich die Unterschiede zwischen der F-Antenne und dem einfachen Lambda/4-Rundstrahler vom TravelRec nicht nachvollziehen können. Wie er schon selbst schrieb kann das BTM-222 die Antenne automatisch leicht anpassen.
...also mir kommen bei den von mir bestellten BTMs grade zwei Fragen auf: 1. Die Gehäuse besitzen einen Punkt. Dieser scheint jedoch am Ort der Antenne, also am 38. Pin angebracht zu sein. Ist dies bei euren Modellen ebenfalls so? 2. Die GND-Anschlüsse an den kurzen Stirnseiten des Moduls besitzen laut Datenblatt keine Pin-Nummer. Sie werden einfach übergangen. Auch in der Eaglebibliothek sind sie im Schaltplan nicht aufgeführt. Im Datenblatt-Footprint werden Sie jedoch offenbar auf GND bezogen. Müssen sie nun auf GND, oder nicht? Das Eagle-Layout sieht es laut Schaltplan nicht vor. Der Threadstarter hat die Stirnseiten-Pins soweit ich es sehe ebenfalls nicht an GND angeschlossen. Richtig oder Fehler? mfg
BTM schrieb: > 1. Die Gehäuse besitzen einen Punkt. Dieser scheint jedoch am Ort der > Antenne, also am 38. Pin angebracht zu sein. Ist dies bei euren Modellen > ebenfalls so? ja > Müssen sie nun auf GND, oder nicht? Das Eagle-Layout sieht es laut > Schaltplan nicht vor. Egal, ist auf der Platine verlötet. Für die HF-Seite kann es kaum schaden, den Schirm "stabil" auf GND zu legen.
Bitte melde dich an um einen Beitrag zu schreiben. Anmeldung ist kostenlos und dauert nur eine Minute.
Bestehender Account
Schon ein Account bei Google/GoogleMail? Keine Anmeldung erforderlich!
Mit Google-Account einloggen
Mit Google-Account einloggen
Noch kein Account? Hier anmelden.




