Hallo kann ich mit einem ATmega8 eine Transistor an Basis mit 5V ansteuern und am Kollektor 12V anlegen? Wenn ja was muss ich beachten?
Hallo, das geht nat. nicht. Ein ATmega8 kann nur 8Volt, deswegen heißt er ja auch so. Wie wäre es mal mit einer Suche quer druchs Forum? Oder sollte Dein Browser das können mit Google? Beitrag "Transistoren und FETs" Aber wenn der Anfang schon so schwer ist freuen sich alle hier bereits auf die nächsten Fragen. Schönen RestNikolaus noch Als dann...
Klar geht das, zum Beispiel so wie im Anhang. Aber ohne Dich ein wenig mit der Materie zu beschäftigen wird das nichts! Gruß, Stefan
faul scheinst Du schon zu sein (hach, was wir doch für Kerle sind !). Nach Plan sieht das doch wie ein NPN- Transitor aus. Das Internet ist voller Datenblätter und in denen steht, ob der BC337 ein NPN- Transistor ist. Dann kannst Du auch noch gleich schauen, ob er den Strom kann, den Du mit dem schalten willst und ob er die 12 V verträgt.
> Klar geht das, zum Beispiel so wie im Anhang Wenn man jedoch das liest, was er schrieb, käme eher so eine Schaltung bei raus: +12V | 0V/5V ----|< NPN-Transistor | E Verbraucher | Masse Geht zwar nicht kaputt, liefert aber auch nur 4V an den Verbraucher. Besser ist deine Schalrung, mit einem BC337 kann man bis 500mA schalten wenn man einen 200 Ohm Vorwiderstand an die Baisis setzt damit dort 20mA reinfliessen können. Die 800mA des Datenblatts sind nicht erreichbar, man bräuchte mehr Strom als ein uC-Ausgang z.B, liefern kann.
MaWin schrieb: > Wenn man jedoch das liest, was er schrieb, > käme eher so eine Schaltung bei raus: > > +12V > | > 0V/5V ----|< NPN-Transistor > | E > Verbraucher > | > Masse Auch wenn ich selber nach vielen Jahren erst seit kurzem wieder in die Materie reinschnuppere, wurde ich auf diese Idee nicht kommen..... Peter schrieb: > Geht das auch mit dem BC337? Du musst schon wissen was Du schalten willst und Dir den Passenden Transistor aussuchen. Eventuell brauchst Du ne Darlington-Schaltung. Gruß, Stefan
Peter schrieb: > Hallo kann ich mit einem ATmega8 eine Transistor an Basis mit 5V > > ansteuern und am Kollektor 12V anlegen? Wenn ja was muss ich beachten? So wie du das schreibst geht das natürlich nicht. Es sei denn du willst einen Transistorkaputtmacher bauen. aber ist schon klar, was du meinst. NPN-Transistor Basis an Port, Emitter an GND und das Relais oder sonstwas mit einer Seite an +, egal ob 12, 24 oder 3 Volt, andere Seite an den Kollektor. Sowas nennt man Open-Collector-Schaltung. mfg.
Ich schätze mal, der TE will +12 an den Verbraucher schalten und nicht GND Wie im Anhang gezeigt könnte man es machen.
Öhm...Kollektor und Emitter am PNP drehen....verflixt, nicht drauf geachtet beim schnellen Zeichnen grad :(
Michael schrieb: > verflixt, nicht drauf > geachtet beim schnellen Zeichnen grad :( Kenn ich irgendwo her... Transistor falsch einzeichnen und sich wundern dass die Simulation nicht das erwartete Ergebnis zeigt :-) Gruß, Stefan
Thomas Eckmann schrieb: > Sowas nennt man Open-Collector-Schaltung. Kann man auch mit PNP machen. Open Collector heißt nur, dass der Collector-Anschluss eines Bipolartransistors unbeschaltet ist. Das Äquivalent bei FETs nennt man Open Drain. Nur als Info, nicht dass einer noch auf die Idee kommt, Open Collector sei nur mit NPN als Low-Side-Schalter möglich.
Leute, erst einmal vielen Dank für alle Antworten. Entäuscht bin ich von allen, die mir hier faulheit oder so vorwerfen. Warum das Rad neuerfinden wenn es dieses schon gibt. Es gibt genug Lösungen, ja, und meine Frage war einfach noch einmal um sicher zugehen. Klar habe ich die Vorschläge in Foren und so gesehen, nur leider wird oft nur um den heißen Brei geschrieben oder gepranzt wie toll man doch ist und das in der theorie zu lösen wäre. Warum kann man nicht, "Ja es ist möglich" schreiben und gut? Und auf die Frage mit dem BC337 kann man ja auch schreiben "Ja es geht wenn,..." und gut. Immer dieses gepranze. Danke Stefan, du hast es erfaßt und mir ein Beispiel genannt. So soll es sein, und mein BC337 hält auch noch, also scheint es zugehen. Gruße und nichts für ungut!
Nimm den Transistor BTS432, damit kannst Du mit einem 5V TTL-Pegel ein 12V Signal problemlos schalten. Der geht auch nicht so schnell kaputt.
Peter schrieb: > oft nur um den heißen Brei > geschrieben Das ist leider immer so, allerdings nicht nur in deutschen Foren. Ist meiner Meinung nach ein generelles Internet-Problem. Die Anonymität machts halt. :(
Peter schrieb: > Danke Stefan, du hast es erfaßt und mir ein Beispiel genannt. So soll es > sein, und mein BC337 hält auch noch, also scheint es zugehen. Gern geschehen. Aber Du solltest in Zukunft wirklich dazu schreiben was Du eigentlich schalten willst (Strom / Spannung) und ob es highside oder lowside sein soll. Dann kann man viel besser helfen. Gruß, Stefan
Durch bessere Frage Rauch vermeiden? http://www.mikrocontroller.net/articles/Relais_mit_Logik_ansteuern#Einleitung
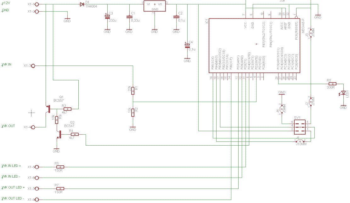
Hallo zusammen, ich möchte gerne den Ausgang "WK OUT" über einen PNP Transistor mit +12V verbinden. (Sobald an "WK IN" 12 Volt anliegen). Gesteuert wird dann "WK OUT" über den uC-PIN "PD4". Funktioniert meine Schaltung so? Danke! Christian
Christian W. schrieb: > Funktioniert meine Schaltung so? Nee, Q2.E muß direkt an Masse und Q2.B über Widerstand an uC-Output
G a s t schrieb: > Christian W. schrieb: >> Funktioniert meine Schaltung so? > > Nee, Q2.E muß direkt an Masse und Q2.B über Widerstand an uC-Output Und ein Widerstand zwischen Q2.C und Q1.B natürlich, damit der Basisstrom begrenzt wird.
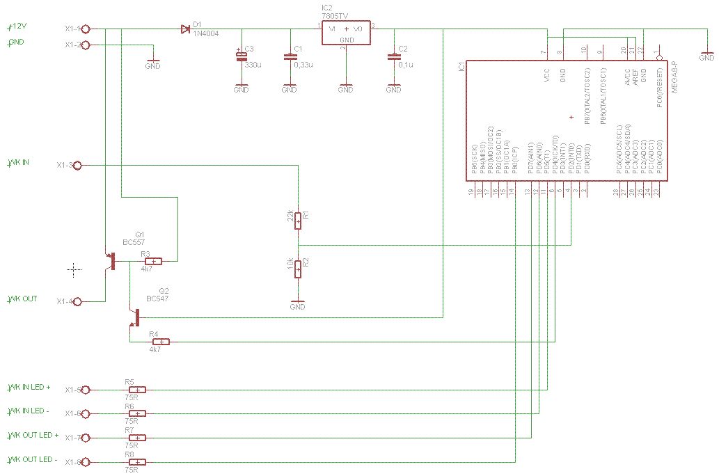
Achso! Steht aber genau so hier im Artikel "Transistor". Also gut. Zweiter Versuch. ;-) So richtig?
So könnt's wohl passen. Je nachdem wieviel Strom deine Last zieht und welchen Verstärkungsfaktor dein T1 hat, muß eventuell R9 etwas verkleinert werden. Viel Erfolg
Die erste Schaltung vom 03.2011 16:47 funktioniert auch, wenn auch eine Basisschaltung nicht so gewöhnlich ist in Schaltanwendungen. Und schneller dürfte die beim Ausschalten auch sein.
Bitte melde dich an um einen Beitrag zu schreiben. Anmeldung ist kostenlos und dauert nur eine Minute.
Bestehender Account
Schon ein Account bei Google/GoogleMail? Keine Anmeldung erforderlich!
Mit Google-Account einloggen
Mit Google-Account einloggen
Noch kein Account? Hier anmelden.



