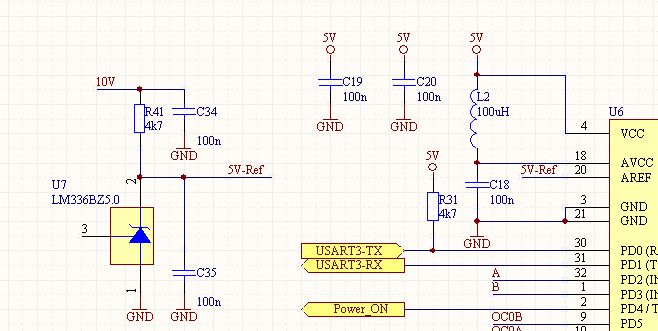
Ist schon irgendwie zum Heulen. Da schustert man sich eine Schaltung mit 4 PCBs, 2 verschiedenen MCU's und und und zusammmen, alles laeuft auf Anhieb (na ja, fast auf Anhieb) .... und verzweifelt an einer Referenz-Diode. Die Spannung welche mir die Diode abgiebt liegt irgendwo zwischen 5,18V und 5,09V. Je nach Lust und Laune. Ein paar Erwaehnenswertes: - Die 10V werden vom Atmega erzeugt. Aber diese Spannung ist stabil. - Wenn ich mit dieser Spannung spiele, verschiebt sich auch die Ref-Spannung der Diode - Anfaenglich hatte ich ADMUX falsch initialisiert: REFS1:0 REFS0:1, also "AVcc with external capacitor at AREF pin" - Yep, die Diode wurde ausgetauscht und auf Defekt getestet. Jetzt habe ich, da meine 5V Versorgung ziemlich stabil ist, die Diode und den Widerstand entfernt und verwende AVcc als Referenz. Laeuft auch alles so wie es soll, aber es wurmt mich schon, die Frage, was ich falsch gemacht haben könnte. Irgend jemand 'ne Idee? MfG aus Istanbul
Referenzspannung von der Diode kommend größer als AVCC bzw. Digitalversorgung? Dann fließt da was über interne Schutzdioden. Unschön. Da der Prozessor und die Peropherie mal mehr und mal weniger Strom braucht, sieht es dann so aus als würde deine Referenz zappeln. mf
> Wenn ich mit dieser Spannung spiele, > verschiebt sich auch die Ref-Spannung der Diode Der LM336 regelt recht langsam nach, insbesondere wenn er mit unter hundert Mikroampere gefahren wird kann das Sekunden dauern. Du hast 1mA, daher gehe ich davon aus, daß diese 10V mit Störungen von eher über 100Hz verseucht sind, und du den Mittelwert misst. Bau zwischen 10V und die LM336 1k Ohm und 47uF, bevor die 4k7 kommen.
Mini Float schrieb: > Dann fließt da was über interne Schutzdioden. Unschön. In der Tat unschön. Und noch unschöner, dass mir das nicht gleich aufgefallen ist. Werde mal in dieser Richtung Ausschau halten. MaWin schrieb: > LM336 regelt recht langsam nach Also dem Datenblatt nach geht das ruck-zuck. Den vorgeschlagenen Filter will ich beim 2. Geraet einbauen und schauen ob's was bringt. Aber ich glaube, dass das, was "Mini Float" angesprochen hat, die eigentliche Ursache des Problems ist.
Bitte melde dich an um einen Beitrag zu schreiben. Anmeldung ist kostenlos und dauert nur eine Minute.
Bestehender Account
Schon ein Account bei Google/GoogleMail? Keine Anmeldung erforderlich!
Mit Google-Account einloggen
Mit Google-Account einloggen
Noch kein Account? Hier anmelden.

