Ich möchte gern 8 Touch-Knöpfe (Charge Transfer) haben, dafür aber nicht 16 Portpins verbraten. Kann ich die unteren Portpins gegen ein Tristate-Schieberegister ersetzen oder gar einfach zusammenschalten?
Also, die Lösung mit einfach zusammenschalten kann ich wohl schonmal ausschließen. Habs eben mal mit zwei Tasten auf nem Launchpad ausprobiert und es lässt sich nicht mehr feststellen, welche der Tasten gedrückt ist.
Du könntest dir mal die Qtouch-Bibliothek mit Qmatrix von Atmel ansehen, dann brauchst du nur 10 Pins. Das Verfahren sollte auch auf nem MSP430 funktionieren.
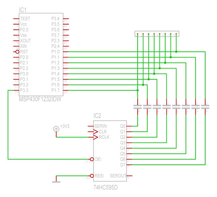
Wenn deine Touch Sensoren digitale Signale liefern geht das mit Schieberegister. Aber nicht mit deiner Schaltung, die ist unvollständig. Wenn das aber nur "nackte" Sensoren sind da muss du Ladung messen (Charge Transfer) und das funktioniert mit digitalen port Pins und 74xxx Schieberegistern nicht.
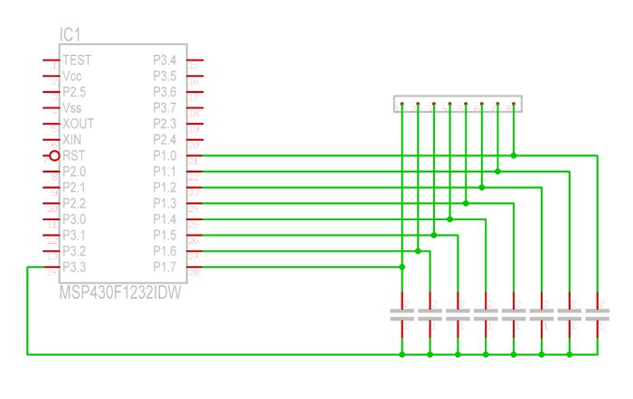
> könnte das hier was für dich sein? > Beitrag "Taster mit ADC einlesen" Das ist ganz was anderes. ;) > Du könntest dir mal die Qtouch-Bibliothek mit Qmatrix von Atmel ansehen, > dann brauchst du nur 10 Pins. Hm, mit Qmatrix brauche ich sogar nur 8 Pins, oder? Vier X (Sender) und zwei Y (Empfänger) wobei jeder Empfänger zwei Portpins braucht. Hab ich allerdings noch nie gemacht und befürchte, daß die Elektrodengestaltung da eine Rolle spielt... beim Qtouch-Verfahren kann man das ja relativ leicht ausprobieren, weil die Elektroden nur ein einziges Stück Metall sind. > Wenn deine Touch Sensoren digitale Signale liefern geht das mit > Schieberegister. Aber nicht mit deiner Schaltung, die ist unvollständig. Solche hätt ich ja am liebsten (z.B. AT42QT1010) aber die sind anscheinend nirgendwo zu kriegen. Das geht mit der Schaltung aber dann natürlich nicht. > Wenn das aber nur "nackte" Sensoren sind da muss du Ladung messen > (Charge Transfer) und das funktioniert mit digitalen port Pins und 74xxx > Schieberegistern nicht. Doch, tut es... mit meiner gezeigten Schaltung. Oben die Anschlüsse, das sind die Elektroden. Die werden durch High am Portpin geladen, wobei der untere Anschluß des jeweiligen Sampling-Kondensators hochohmig ist. Dann wird der Portpin auf Eingang geschaltet und der untere Anschluß des Sampling-Kondensators auf Low gelegt, die Ladung fließt in den Kondensator. Das wird so lange gemacht (bei mir auffem Breadboard ungefähr 1500 mal) bis die Spannung im Samplingkondensator die Schwelle des Portpins erreicht hat und er als 1 gelesen wird.
So, Ergebnis: Mit dem 74HC595 funktioniert es. Kein oder nur minimaler Unterschied in der Empfindlichkeit gegenüber direkt am Portpin festzustellen. Größenordnung: 1600 plusminus 10 Umladezyklen unberührt, 1500 plusminus 10 Umladezyklen berührt. Elektrode ist eine unter einen CD-Hüllendeckel geklebte Krokodilklemme. Bin zufrieden und muß mir jetzt überlegen, ob ich, um noch einen Pin zu sparen, doch noch Qmatrix probiere. Hey, mit Qmatrix und Schieberegister käme ich sogar mit 7 Pins aus. ;)
OE beim Schieberegister gilt für alle Ausgänge gleichzeitig. Vielleicht mit nem Open Kollektor Treiber oder Analog Schalter zwischen Schieberegister und Kondensator...
André H. schrieb: >> könnte das hier was für dich sein? >> Beitrag "Taster mit ADC einlesen" > > Das ist ganz was anderes. ;) Ja, ist mir dann gerade auch aufgefallen, sorry :D
> OE beim Schieberegister gilt für alle Ausgänge gleichzeitig. Macht ja nichts... wichtig ist offenbar nur, daß der untere Anschluß vom Sampling-Kondensator immer zwischen hochohmig und low hin- und herwechselt und daß im hochohmigen Zustand nicht mehrere Sampling-Kondensatoren zusammengeschaltet sind. > Vielleicht mit nem Open Kollektor Treiber oder Analog Schalter zwischen > Schieberegister und Kondensator... Richtig, das Schieberegister ist in diesem Fall eigentlich nur ein Open-Kollektor-Treiber.
Bitte melde dich an um einen Beitrag zu schreiben. Anmeldung ist kostenlos und dauert nur eine Minute.
Bestehender Account
Schon ein Account bei Google/GoogleMail? Keine Anmeldung erforderlich!
Mit Google-Account einloggen
Mit Google-Account einloggen
Noch kein Account? Hier anmelden.

