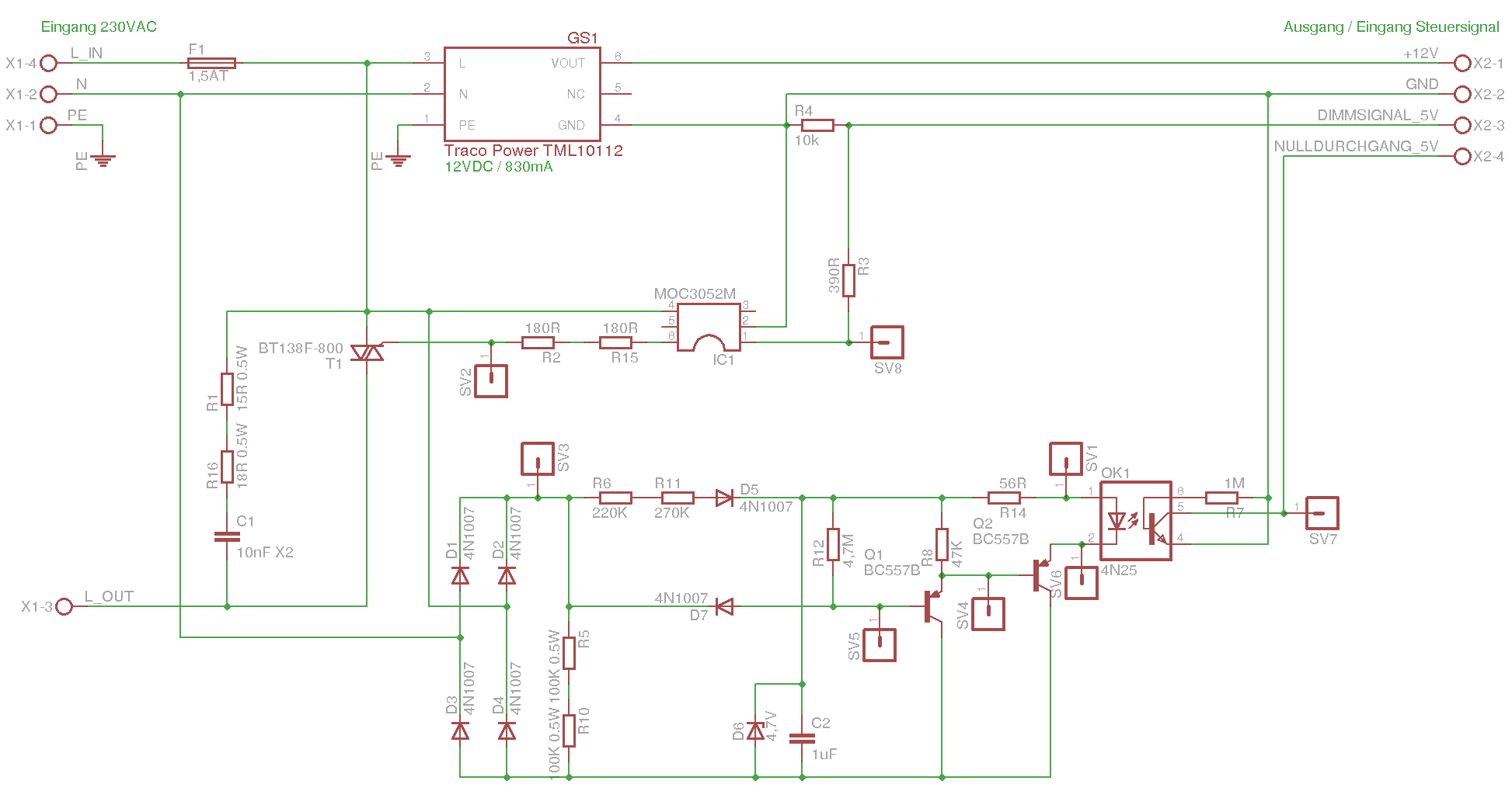
Hallo zusammen, Ich bin dabei einen Wecker zu bauen. Der Wecker soll morgens automatisch eine 230V Glühbirne aufdimmen, da wird wohl Phasenanschnitt die beste Lösung sein. Da ich keine 230V im Weckergehäuse haben will (v.A. um Störungen auf DCF-Empfang und VS1011-Audioausgang zu vermeiden), muss die Phasenanschnittsteuerung in einem separaten Gehäuse sein. Da kam ich auf die Idee, gleich auch noch das Netzteil für den Wecker in das selbe Gehäuse zu stecken. Sozusagen ein Netzteil inkl. Dimmer. Ich habe mal nach vielem Lesen im Internet ein Schaltplan gezeichnet. Da ich aber in diesem Bereich (Triac, Wechselspannung) nicht sehr fit bin, wäre ich froh wenn da mal jemand drüberschauen könnte ob der so in Ordnung ist. Hinweise zum Schaltplan: - R2, R5 und R7 habe ich noch nicht ausgerechnet, das kommt dann noch sobald ich weiss dass die Schaltung grundsätzlich so funktionieren müsste. - Der BT138F-800 habe ich gewählt, da ich den hier rumliegen habe. Ist der brauchbar für meine Schaltung? Ich denke mal schon. - Der MOC3052M sollte auch geeignet sein oder? - R4 soll den MOC auf low ziehen wenn an X2 der Wecker nicht angeschlossen ist - Am Ausgang vom 4N33 wird der interne PullUp vom AVR verwendet Nun, was mich an dieser Schaltung aber stört ist die Wärmeentwicklung von R5 und R7. Wenn ich das richtig gerechnet habe, müssten die ja um die 2,3 Watt verbraten?! Das ist mir einfach zu viel, ich will schon ein einigermassen effektives Netzteil-Dimmer-Modul haben. Da käme dann die Frage auf, ob ich gleich das Printnetzteil durch Trafo/Gleichrichtung/Glättung ersetzen soll, denn dann könnte ich die Nulldurchgangserkennung sekundärseitig vom Trafo machen, was viel effektiver wäre. An den 12V am Ausgang hängt dann ein 5V-Schaltregler ran, der fast den ganzen Wecker mit Spannung versorgt. Nebenbei werden die 12V aber noch gebraucht um ein LM386 zu speisen, welcher den Ausgang vom VS1011 verstärkt. Jetzt weiss ich nicht wie stark sich eine unsaubere 12V-Versorgung auf die Soundqualität auswirken würde, könntet ihr mich da aufklären? Die Spannung würde ich eigentlich ruhig ungeregelt lassen, da ist alles zwischen 10V und 15V OK. Was meint Ihr? gibt es eine Möglichkeit die Nulldurchgangserkennung effektiver zu machen ohne Trafo? Oder soll ich wirklich auf Trafo umrüsten? Wie aufwändig wäre dann eine solche Schaltung um ein akzeptables Ausgangssignal zu erhalten? Wirkungsgrad und Sicherheit sind mir schon relativ wichtig bei dem Teil. Meine Güte, da sind jetzt ein paar Fragen/Informationen zusammengekommen, ich hoffe es antwortet trotzdem jemand ;) Vielen Dank schon im voraus!
Zum Thema stromsparende Nulldurchgangserkennung kannst Du dir ja mal folgenden Beitrag ansehen: Beitrag "Re: 10 Kanal Phasenanschnitt" mfG ingo
Interessante Schaltung! Sollte man da nun auch bei allen Widerständen netzseitig zwei in Serie nehmen? Und dann sehe ich da ein BC557B und BC557C...gibts da einen grossen unterschied? kann man nicht einfach zwei gleiche nehmen? Und als Dioden hätte ich da 1N4007 da, die könnte ich verwenden oder? Die Schaltung wird wohl grob geschätzt zwischen 0,5 und 1W brauchen würd ich sagen. Damit könnte ich leben...;)
Urban B. schrieb: > Sollte man da nun auch bei allen Widerständen netzseitig zwei in Serie > nehmen? Ja, würd ich so empfehlen > Und dann sehe ich da ein BC557B und BC557C...gibts da einen grossen > unterschied? kann man nicht einfach zwei gleiche nehmen? Die unterscheiden sich in der Spannungsfestigkeit. Der Speicherkondensator wird hier auf knapp 10V aufgeladen, das spielt die keine Rolle > Und als Dioden hätte ich da 1N4007 da, die könnte ich verwenden oder? passt > Die Schaltung wird wohl grob geschätzt zwischen 0,5 und 1W brauchen würd Stimmt, der Hauptverbraucher ist R1, mit 100k zieht der 2,3mA, *230V käme man auf diese Leistung. Wenn Du R4 und R5 proportional mit erhöhst, kannst Du den auch noch erhöhen um diesbezüglich weiter zum optimieren. Voraussetzung ist, das die beiden Transistonen zusammen genug Stromverstärkung haben um den OK durch den über R1 im Nulldurchgang abfließenden Strom durchzusteuern. Edit: > Die unterscheiden sich in der Spannungsfestigkeit.. Nee, die Buchstaben sagen, glaub ich über die Stromverstärkung aus, in diesem Fall ist eine hohe günstig, hat keinen Grund, das 2 verschiedene drin sind, der zweite wurde nachträglich zugefügt, dabei hab ich mich wohl "vergriffen". mfG ingo
OK also ich habe mal das Schema angepasst. Passt das so? Beim Vorwiderstand vom Triac bin ich mir aber nicht sicher ob der stimmt. Ich habe im Datenblatt was von 12V und 25mA gelesen, da kam ich auf 480 Ohm, stimmt denn das? Ich blick beim Datenblatt überhaupt nicht durch, da hats so viele Angaben :( ...Eine riesige Schaltung nur für die Nulldurchgangserfassung, wenn ich da kein schlaues einseitiges Layout hinkriege werde ich wohl doch lieber auf die einfachere Variante zurückwechseln :D Gibt es eigentlich kein Optokoppler mit weniger als 10mA?
Für R7+R12, R8+R13 und R9+R14 wäre die Aufteilung auf 2 Widerstände nicht nötig, weil die nur mit Kleinspannung belastet werden. mfG ingo
Sollte der GND des Tracomodules nicht auch auf Masse liegen? Gruss R.
R. Freitag schrieb: > Sollte der GND des Tracomodules nicht auch auf Masse liegen? Du meinst auf Erde? eigentlich nicht, da die 230VAC und die 12VDC optisch voneinander abgekoppelt sind, also brauch ich kein Potenzialausgleich. Kann mir vielleicht noch jemand schreiben ob R2 + R15 den richtigen Widerstand haben? Übrigens frage ich mich für was die Widerstände R5 + R10 überhaupt sind. Die sind ja einfach parallel zum Gleichrichter, was soll das denn bewirken?! Vielen Dank übrigens schonmal für die Antworten! mfg
Also ich hab jetzt R2 und R15 (Also den Vorwiderstand vom Triac) auf 2x180 Ohm verkleinert, da auf vielen Schaltplänen im Internet eher kleinere Werte verwendet werden. Ich habe aber leider überhaupt keine Ahnung wie man das genau ausrechnen würde. Habe dazu schon im Forum nachgelesen, aber das scheint doch relativ kompliziert zu sein^^ Den Rest der Schaltung habe ich so gelassen wie es im letzten Anhang zu sehen ist. Das Layout dazu habe ich auch schon praktisch fertig, muss nur noch schauen ob ich auch überall die richtigen Footprints genommen habe. Als Abstände zwischen den Leiterbahnen achte ich darauf, dass überall mindestens 1mm vorhanden sind. Beim Triac sind die Anschlüsse eh schon sehr nah beisammen, wenns da nicht funkt dann wohl nirgens ;) Die Leiterbahnen mache ich auch alle mindestens 1mm breit, das sollte genügen für eine Leistung von höchstens 100 Watt. (=0,43 Ampere) vermutlich verzinne ich die Bahnen eh noch ganz, dann hab ich noch mehr Querschnitt. Schutzlack kommt zum Schluss auch noch drauf. Nun will ich noch die fehlenden Teile bestellen. Unsicher bin ich mir bei den beiden Kondensatoren. Bei C1 (10nF) für den Sniffer würde ich mal einen MKP-X2 Folienkondensator (275VAC) vorsehen. Sollte passen oder? Und für den C2 wäre ein stinknormaler MKS4 1uF 50VDC in Ordnung oder? Zenerdioden habe ich hier auch "ganz normale", die müssten es auch tun für D6. Sollte man da vielleicht lieber eine zweite noch parallel nehmen zur sicherheit? Oder vielleicht noch eine Z-Diode parallel zum OK-Eingang? (Als Schutz) Was meint ihr, Sollte das so passen? Das wird meine erste "Hochspannungs"-Platine, und ich bin nicht so scharf drauf dass sie nach dem einschalten schon abraucht :D mfg
...da es keine Antworten mehr gab hab ich das nun einfach mal so gemacht wie im letzten Beitrag geschrieben. Die Platine hab ich nun fertig und bin am austesten. Die Nulldurchgangserkennung funktioniert wunderbar (Anhang) ! Nur der Triac schaltet irgendwie nicht durch... Ich hab einfach testweise mal mit einem Taster 5V auf den Eingang "DIMMSIGNAL_5V" gelegt. Jeweils höchstens eine halbe Sekunde lang. Kann es vielleicht sein dass das schon zu lange war und ein Bauteil zerstört hat? Als Verbraucher hab ich übrigens eine 60W 230V Glühbirne angeschlossen. Verbrannte Stellen sieht man keine auf der Platine, scheint optisch alles OK zu sein. Ach ja, Die Massen von den 5V und dem 12V-Ausgang hab ich natürlich miteinander verbunden. An SV8 kann ich während dem Tastendruck ca. 1,16V messen, was für den MOC ja genau richtig sein müsste. Wie kann ich nun herausfinden wo der Fehler liegt? An SV2 stelle ich mit dem Oszilloskop keinen Unterschied fest, ob der Taster gedrückt ist oder nicht. Da liegt einfach dauerhaft ein Sinussignal an. Wäre sehr dankbar wenn mir da jemand weiterhelfen könnte. Der Triac sitzt auch richtigrum in der Platine, das hab ich nachgeprüft. Die aktuelle Schaltung hab ich angehängt, die Platine entspricht exakt dem Schaltplan.
So, der Vollständigkeit halber noch die Lösung des Problems: Man sollte das Gate vom Triac auf die richtige Seite beschalten *schäm" Nach einer kleinen Korrektur an der Platine funktioniert die Schaltung einwandfrei. Ich hab mal die funktionierende Schaltung nochmal angehängt damit man sie auch mal als Vorlage verwenden kann. Übrigens hab ich nun den Masseausgang vom Netzgerät wirklich noch mit Erde verbunden, nur aus dem Grund dass das Messen mit dem Oszilloskop einwandfrei funktioniert ;) EDIT: Fast vergessen: Das Netzteil wird natürlich nicht direkt für die Phasenanschnittsteuerung gebraucht, dieses versorgt bei diesem Projekt halt noch meine Schaltung...
Bitte melde dich an um einen Beitrag zu schreiben. Anmeldung ist kostenlos und dauert nur eine Minute.
Bestehender Account
Schon ein Account bei Google/GoogleMail? Keine Anmeldung erforderlich!
Mit Google-Account einloggen
Mit Google-Account einloggen
Noch kein Account? Hier anmelden.




