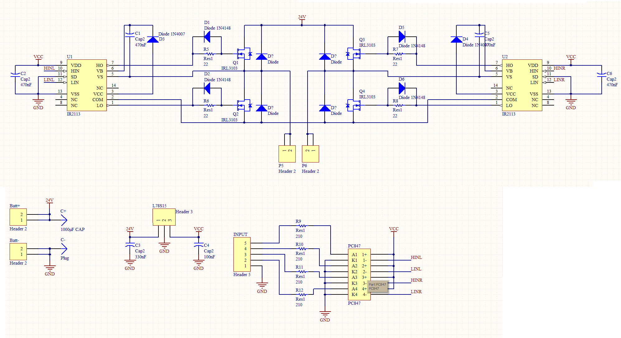
Guten Abend Leute Hab gerade einen alten Elektro-Scooter bekommen und würde jetzt gerne den Motor verwenden. Daten des Motors sind U: 24V P: 200W Blockierstrom berechnet ca 12A Um den Motor passend zu Steuern habe ich mir eine H-Brücke zusammengestellt und würde nun gerne eure Meinung dazu hören. Ein wenig unsicher bin ich mir bei den Bootstrapdioden und den Freilaufdioden für die Mosfets. Der Motor ist direkt am Gehäuse entstört. Die Kondensatoren sind alles keine Elkos bitte davon nicht stören lassen (gewählt wegen Footprint) Bin aber auch für sonnstige Kritik sehr dankbar. Dankeschön schonmal für eure Mühe Hannes
> Bin aber auch für sonnstige Kritik sehr dankbar. Falsche MOSFET-Wahl und falsche D3/D4 Wahl, und was sollen die Dioden/Widerstände an den Gates ? Das würde man nur machen, wenn man festgestellt hat, daß man eine komplett blöde Wahl beim Treiber-IC getroffen hat und nun auf der fertigen Leisterplatte die Dead-Time der Brücke auf diese Art flicken muß, mit fliegend auf die Platine gelöteten Bauteilen. Nimm echte MOSGFETs für 10V Gate-Spannung, keine LogicLevel. Nimm für D3/D4 schnelle Dioden, BA157 reicht wohl, es muss keine 600V 10KF6 sein. Und ICH würde einen MOSFET-Treiber mit Strombegrenzung wählen, LT1158, sonst zerreisst es dir die Schaltung beim ersten versehentlichen Kurzschluss. D? sind erst mötig, wenn deine PWM so schnell ist, daß die eingebauten Dioden nicht mehr mitkommen, bei HEXFRED- MOSFETs könnte man das weit herauszögern.
An VCC ist keine Spannungsversorgung angeschlossen und die 1N4007 ist viel zu langsam als Bootstrap Diode (Nimm UF4007 wenn dann).
Erstmal Danke für die schnellen Antworten schon um diese Uhrzeit. UF4007 eingesetzt Die Dioden Widerstandskombination an den Gates ist laut IR Application Note als Softstart Qickstop für Motorentreiber eingesetzt. Ich werd die erstmal gebrückt/unbestückt lassen und falls nötig noch einbauen. Als Überstromschutz hab ich schon KFZ Sicherungen 20A eingebaut. Was ich nicht ganz verstehe ist, warum die Mosfets die falsche Wahl sind. Gut ok das so richtig optimale RDSon haben sie nicht aber so spontan find ich die ganz gut. Ausserdem hätte ich noch einige von denen in der Bastlerkiste. Hannes
> warum die Mosfets die falsche Wahl sind. > hätte ich noch einige von denen in der Bastlerkiste. Na dann nimm sie. 16V Ugs max bei 15V Ansteuerspannung, und 30V Uds max bei 24V Motorspannung sind knapp. Und wenn sie dir auseinanderfliegen, nimm besser geeignete. Schalte zur Sicherheit Schottky-Diode Dioden parallel, so MBR560 oder MBR1545 oder so.
OK Ich muss zugeben, dass ich die 16V UGS anscheinend übersehn hab, dass ist wirklich arg knapp. VCC ist doch angeschlossen. Am 7815er. Werd wohl doch den IRF1404 nehmen. Da brauch ich dann auch keine Dioden mehr dazugeben. Danke für die Hilfe
4mOhm RDS(on) für 12A? ;-) Das nenne ich mal überdimensioniert. Und an den VCC Pins von den Gate-Treibern sehe ich keinen Anschluss an den 7815. Wenn du einen Motor ansteuern möchtest, würde ich dir dringend dazu raten die 24V mit einem etwas größeren Kondensator (schätze mal so 470µF - 1000µF) abzublocken. Und zwar direkt an der H-Brücke. Achte beim Layout auf ein paar Grundregeln. Leitungen von Gate/Source -> Treiber kurz halten. Und sowas.
>4mOhm RDS(on) für 12A? ;-) Das nenne ich mal überdimensioniert. Warum? Damit sparste dir Kühlkörper für die Mosis. Die IRL3103 dagegen haben 12mOhm, bei höherer Temperatur noch mehr, womit man durchaus schon an die thermische Grenze kommen dürfte (ohne KK)
Hoi VCC Anschluss hab ich wirklich vergessen danke. Der große Kap ist drinnen mit zwei Pads linker Rand (abmessungsbedingt) Ich überlege noch wegen Schutzdioden für die Gates. Hannes
Ein Abblockkondensator an den Gate-Treibern fehlt auch noch. Bei Bootstrapschaltung sollte der daumenmäßig 10 mal so groß sein, wie der Bootstrapkondensator.
Die Treiber haben doch schon ihre Kondis? Allerdings werd ich glaub ich noch größere dazuhängen um die 15V Schien generell etwas unempfindlicher zu machen. Hannes
Auf der VDD Seite haben sie je 470nF. Aber an VCC ist nichts dran. Dabei fließt durch VCC ein viel höherer Spitzenstrom.
Zwischen VCC und D3 bzw D4 kann ein Widerstand ganz sinnvoll sein um den Ladestrom des Kondensators zu begrenzen. Dieser Bootstrapwiderstand und der Bootsstrapkondensator müssen zum einen auf die Transistoren und die Bootstrapdiode abgestimmt sein. Hier sind die Leckströme und die Gatekapazität des gewählten Transistors wichtig. Andererseits hängen sie von der Maximalen Hightime und dem Tastverhältnis von High zu Low ab. Die Masseverbindung des Eingangs des Optokopplers würde ich noch von der Schaltungsmasse auftrennen. Sonst verliert der Optokoppler seinen Sinn. Zusätzlich sollten Ausgangsseitig noch Widerstände zur Strombegrenzung rein (Pulldown). Lies dir auch mal die Designtips von IRF durch: http://www.irf.com/technical-info/designtp/dt04-4.pdf
Hannes schrieb: > VDD=VCC > > Aber danke. > > Hannes Und? Die Blockkondensatoren müssen so nah wie möglich an die Pins ran. Da Pin 3 und Pin 9 relativ weit auseinander liegen, bleibt dir nichts anderes über als jedem Pin einen eigenen Kondensator zu verpassen. Ich würde es jeden falls so machen. An VCC ein 10µF/25V Keramikkondesator (1206 X7R) und an VDD einfach einen 100nF Kondensator. Wenn überhaupt kannst du den an VDD weglassen.
Hab ja gesagt dass ich noch welche einbauen werde. Danke auf jedenfall mal für die durchwegs sehr konstruktive Kritik/Tipps. Achja hatte vergessen die 40kHz Frequenz anzugeben. Also nicht sooo hoch. Denke mal dass sollts im Großen und Ganzen gewesen sein. Werde das mal aufbauen und testen und hier Rückmeldung geben. Hannes
Bitte melde dich an um einen Beitrag zu schreiben. Anmeldung ist kostenlos und dauert nur eine Minute.
Bestehender Account
Schon ein Account bei Google/GoogleMail? Keine Anmeldung erforderlich!
Mit Google-Account einloggen
Mit Google-Account einloggen
Noch kein Account? Hier anmelden.
