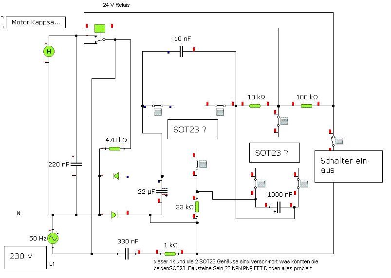
Habe ein Problem mit der Kappsäge, Es ist leider kein Schaltplan zu kriegen also habe ich mir die Mühe gemacht und einen Schaltplan selbst nachgezeichnet und gemessen So nun das problem der 1k widerstand ist mit den beiden SOT23 Bauteilen abgeraucht. nur leider kann ich die SOT23 Bauteile nicht mehr identifizieren. Es war nur mehr ein 6B schwer zu erkennen. 1. Was macht die Platine (kein sanftanlauf) nur um mit 24 V lastfrei schalten? 2. was könnten die beiden SOT23 Bauteile sein alles in Simulationprogrammen ausprobiert von PNP bis npn Fet Dioden kein Erfolg. Danke fürs Nachdenken
> Es ist leider kein Schaltplan zu kriegen also habe ich mir die Mühe > gemacht und einen Schaltplan selbst nachgezeichnet und gemessen Für das Verständnis einer Schaltung ist sehr hilfreich, wenn man sich überlegt, was die Versorgungsspannung ist und dann den Schaltplan so zeichnet, dass man eine etwas übersichtlichere Struktur hat. > So nun das problem der 1k widerstand ist mit den beiden SOT23 Bauteilen > abgeraucht. nur leider kann ich die SOT23 Bauteile nicht mehr > identifizieren. > Es war nur mehr ein 6B schwer zu erkennen. Sehen diese beiden Bauteile so aus, wie wenn es die gleichen sind? Ist das "6B" auf beiden zu erkennen? 6B ist normalerweise ein BC817 NPN Transistor. Ich hab deinen Plan mal etwas umgezeichnet und die beiden Transistoren so reingemalt, wie es nach deinem Schaltplan passen müsste. Die Schaltung erscheint mir so nicht sinnvoll. Wie sicher bist du, dass du das richtig nachgezeichnet bzw. gemessen hast?
> Sehen diese beiden Bauteile so aus, wie wenn es die gleichen sind? Ist > das "6B" auf beiden zu erkennen? 6B ist normalerweise ein BC817 NPN > Transistor. habs mit dem von dir vorgeschlagen NPN simuliert komme zwar nur auf 19 V aber das relais zieht auch mit 19 V an mal 2 817 besorgen und einlöten melde mich wenns funktioniert> > Ich hab deinen Plan mal etwas umgezeichnet und die beiden Transistoren > so reingemalt, wie es nach deinem Schaltplan passen müsste. schön gezeichnet aber die Bauteile verändert wie zb Spule statt Kondensator> > Die Schaltung erscheint mir so nicht sinnvoll. Wie sicher bist du, dass > du das richtig nachgezeichnet bzw. gemessen hast? SEEEEHHHR sicher Danke für den Tip
> habs mit dem von dir vorgeschlagen NPN simuliert komme zwar nur auf 19 V > aber das relais zieht auch mit 19 V an > mal 2 817 besorgen und einlöten melde mich wenns funktioniert> Laut NXP-Datatblatt entspricht 6B einem BC817-25 Transistor. Ich kann nicht beurteilen, wie sich die Stromverstärkung auf die Schaltung auswirkt; also am besten nicht irgend einen BC817 einbauen. Ist das Relais eigentlich ein richtiges mechanisches Relais oder ein Halbleiter-Relais? Hast du den ohmschen Widerstand der Wicklung (fals mech. Relais) in der Simulation berücksichtigt? > schön gezeichnet aber die Bauteile verändert wie zb Spule statt > Kondensator Die Spule soll die Relais-Spule darstellen. >> Die Schaltung erscheint mir so nicht sinnvoll. Wie sicher bist du, dass >> du das richtig nachgezeichnet bzw. gemessen hast? > SEEEEHHHR sicher Hast du überhaupt mal versucht, den Schaltplan zu verstehen? Oder warum bist du dir so SEEEEHHHR sicher, dass der Schaltplan richtig ist? So wie du ihn jetzt gezeichnet hast, kann es eigentlich noch viel weniger stimmen wie mein Plan (Relais hängt direkt an Transistor-Basis). Zeichne in deinen Plan doch mal die Pin-Nummern bzw. die Zurodnung der Pins am SOT23-Gehäuse rein. Ein SOT23-Transistor hat diese Belegung: C | +---------+---------+ | 3 | | | | 1 2 | +---+-----------+---+ | | B E
D2 wird wohl eine Z-Diode ein, wohl 27V. C2 enthält vermutlich noch einen eingebauten Widerstand von 47-220 Ohm.
>> Die Schaltung erscheint mir so nicht sinnvoll. Wie sicher bist du, dass >> du das richtig nachgezeichnet bzw. gemessen hast? > SEEEEHHHR sicher Die Schaltungen unterscheiden sich übrigens (die Verbindung Q1 <-> C5 war im ersten Plan nicht drin), also ist mindestens eine der beiden Schaltungen falsch.
Für was soll eigentlich diese Schaltung dienen ? Lt. Zeichnung geht nur Ein- oder Ausschalten, das könnte ein simpler Schalter ohne Elektronik drumher erledigen, von Entstörelementen mal abgesehen... Gerhard
MaWin schrieb: > D2 wird wohl eine Z-Diode ein, wohl 27V. hat den Aufdruck M7 und ist SMD mit den Maßen L/B/H 4,4/2,6/2,3 mm > C2 enthält vermutlich noch einen eingebauten Widerstand von 47-220 Ohm. ein FACO .22 µF MKP X2 GMF 275V AC
Johannes schrieb: > > Hast du überhaupt mal versucht, den Schaltplan zu verstehen? Oder warum > bist du dir so SEEEEHHHR sicher, dass der Schaltplan richtig ist? So wie > du ihn jetzt gezeichnet hast, kann es eigentlich noch viel weniger > stimmen wie mein Plan (Relais hängt direkt an Transistor-Basis). OK mit Q1 auf C5 hab ich im ersten Plan vergessen zu übernehmen sorry Hab jetzt den Plan mit der Platine noch einmal Ohmisch nachgemessen muss jetzt Stimmen mit Pin angaben zum SOT 23 Die Spule vom relais hat 1,4 k lt Datenblatt und gemessen Bin leider trotz bestandener Prüfung (EGS) noch ein ziemlicher Neuling und darum möchte ich die Schaltung reparieren obwohl die Kappsäge auch ohne dieser Platine läuft. Nur den Schalter (6A) verwendet aber das ganze muss doch einen Sinn haben sonst würde der Entwickler doch nicht das ganze veranstalten. Sinn Thermischer Überlastschaltung??? Funkenschutz beim schalten ???? soviel zu meinem latein. Ernst
> Hab jetzt den Plan mit der Platine noch einmal Ohmisch nachgemessen > muss jetzt Stimmen mit Pin angaben zum SOT 23 Nein, stimmt nicht. Der Pin 3 am SOT 23 ist nicht die Basis, sondern der Kolektor!
Johannes schrieb: >> Hab jetzt den Plan mit der Platine noch einmal Ohmisch nachgemessen >> muss jetzt Stimmen mit Pin angaben zum SOT 23 > > Nein, stimmt nicht. Der Pin 3 am SOT 23 ist nicht die Basis, sondern der > Kolektor! was soll ich sagen so ist das layout der Platine mit den verbindungen der plan ist genau so wie auf der Platine angeornet darum nur Bahnhof
Ernst Nöbauer schrieb: > Johannes schrieb: >>> Hab jetzt den Plan mit der Platine noch einmal Ohmisch nachgemessen >>> muss jetzt Stimmen mit Pin angaben zum SOT 23 >> >> Nein, stimmt nicht. Der Pin 3 am SOT 23 ist nicht die Basis, sondern der >> Kolektor! > > was soll ich sagen so ist das layout der Platine mit den verbindungen > der plan ist genau so wie auf der Platine angeornet > darum nur Bahnhof hab jetzt die Platine fotografiert
> was soll ich sagen so ist das layout der Platine mit den verbindungen > der plan ist genau so wie auf der Platine angeornet Ich wollte damit sagen, dass das Transistor-Symbol nicht zu den Pin-Nummern passt. Du solltest den Schaltplan nicht so zeichnen, wie die Platine angeordnet ist, sondern so, dass er auch lesbar ist. > Bin leider trotz bestandener Prüfung (EGS) noch ein ziemlicher Neuling Was heist denn EGS? Aus der Schaltung werde ich nicht wirklich schlau. Wenn die tatsächlich so ist, wie du es gezeichnet hast, dann weiß ich nicht, was sich der Entwickler dabei gedacht hat. Ich hab jetzt nochmal meinen nachgezeichneten Plan angehängt. Die Diode D1 müsste meiner Meinung nach eine Z-Diode sein, da schließe ich mich MaWin an. Der Transistor Q2 kann theoretisch die Basisspannung von Q1 abschalten, z.B. bei Übertemperatur, aber dazu müsste auch irgendwo ein Temperaturfühler angeschlossen sein. Waren da vielleicht auf der Rückseite der Platine auch noch Bauteile bestückt oder Drähte angelötet. Evtl wurden die beim Ausbau der Platine abgerissen?
Das ist ein Wiederanlaufschutz. Normaler Betrieb: Wird der Stecker gesteckt, wird C5 über R3 geladen, Q1 steuert durch und zieht Rel- auf GND. Wird der Schalter eingechaltet, zieht das Relais an. Da Rel- auf GND ist, bleibt Q1 wirkungslos. Ist der Schalter eingeschaltet und der Stecker wird gesteckt oder die ausgefallene Netzspannung kommt zurück, wird Q2 über R5-R4 durchgesteuert, bevor C5 geladen werden kann. B1 liegt auf GND, Q1 bekommt keine Basisspannung und das Relais schaltet nicht. Man muss den Schalter aus- und wieder einschalten, damit das Relais anziehen kann. Die Freilaufdiode am Relais fehlt, das könnte Q1 und über die C-B Strecke auch Q2 gekillt haben. Bauteilbezeichnungen beziehen sich auf Schaltung.png von Johannes.
>> So nun das problem der 1k widerstand ist mit den beiden SOT23 Bauteilen
abgeraucht.
Ok, das klingt als wäre der 330n-C durchgeschlagen. Dann hat aber min.
die Zenerdiode noch nen Schaden.
Johannes schrieb: >> was soll ich sagen so ist das layout der Platine mit den verbindungen >> der plan ist genau so wie auf der Platine angeornet > > Ich wollte damit sagen, dass das Transistor-Symbol nicht zu den > Pin-Nummern passt. Du solltest den Schaltplan nicht so zeichnen, wie die > Platine angeordnet ist, sondern so, dass er auch lesbar ist. > >> Bin leider trotz bestandener Prüfung (EGS) noch ein ziemlicher Neuling > > Was heist denn EGS? > Elektroniker für Geräte und Systeme Abschlußprüfung 2011 (Umschulung BFW) > > Die Diode D1 müsste meiner Meinung nach eine Z-Diode sein, da schließe > ich mich MaWin an. > Kann mann die irgendwie Überprüfen (in durchlassrichtung 737mV Sperrrichtung 0V) > Der Transistor Q2 kann theoretisch die Basisspannung von Q1 abschalten, > z.B. bei Übertemperatur, aber dazu müsste auch irgendwo ein > Temperaturfühler angeschlossen sein. > Waren da vielleicht auf der Rückseite der Platine auch noch Bauteile > bestückt oder Drähte angelötet. Evtl wurden die beim Ausbau der Platine > abgerissen? Keine Bauteile auf der Rückseite nur die Verbindung Q1 Pin 2 auf Q2 Pin 1 Welche ich übersehen habe beim ersten mal @zu Sven Das mit dem Anlaufschutz klingt plausible wäre eine logische Erklärung für die Platine HEI LEUTE IHR SEID SUPER möchte ich mal anmerken super Forum auch für Flaschen wie mich
>> Sperrrichtung 0V
Zeigt das Multimeter in Sperrrichtung 0V oder Messbereich überschritten?
Wenn 0V, dann kaputt.
Sven schrieb: >>> Sperrrichtung 0V > > Zeigt das Multimeter in Sperrrichtung 0V oder Messbereich überschritten? > > Wenn 0V, dann kaputt. Sorry OL dh Overload also in ordnung aber ob jetzt Z- diode
Bitte melde dich an um einen Beitrag zu schreiben. Anmeldung ist kostenlos und dauert nur eine Minute.
Bestehender Account
Schon ein Account bei Google/GoogleMail? Keine Anmeldung erforderlich!
Mit Google-Account einloggen
Mit Google-Account einloggen
Noch kein Account? Hier anmelden.






